Drawing Heighway’s Dragon
Recursive Function Rewrite
From Imperative Style in Pascal 64
To Functional Style in Scala 3
Pascal
@philip_schwarz
slides by https://fpilluminated.org/
The first two programming languages that I studied as part of my
computer science degree (back in 1985), were Algol 68 and Pascal.
It was only at that time that I realised that a Pascal compiler existed
for the Commodore 64, the computer which I used as a teenager.
See below for an example of what the simplest Pascal program
might have looked like using the Pascal 64 compiler.
screenshots from youtube video by https://www.retroaxis.tv/
Now and again I bump into a four-decades old printout of one of the first Pascal programs that I ran when I bought the Pascal 64 compiler.
The program draws a Heighway Dragon on the screen.
Here is what a dragon aged 17 looks like when drawn using lines of the shortest possible length.
And here are screenshots of a faded printout of the program’s code. On the next slide I type out the code again for clarity.
100 PROGRAM FRACTALS;
130 VAR X1, X2, Y1, Y2, DAY, LENGTH: INTEGER;
150 PROCEDURE DRAW(X1, Y1: REAL; X2, Y2: INTEGER);
160 VAR COUNTER, DX, DY: INTEGER
170 VAR STEP: REAL
180 BEGIN
190 ; X1:= TRUNC(X1);
200 ; Y1:= TRUNC(Y1);
210 ; DX:= X2 - X1;
220 ; DY:= Y2 - Y1;
230 ; IF (X1 = X2) AND (Y1 = Y2)
240 ; THEN PLOT X1,Y1;
250 ; ELSE
260 ; BEGIN
270 ; IF ABS(DX) > ABS(DY)
280 ; THEN
290 ; BEGIN
300 ; STEP:= DY / ABS(DX);
310 ; COUNTER:= DX / ABS(DX);
320 ; WHILE X1 <> X2
330 ; DO
340 ; BEGIN
350 ; PLOT X1,Y1;
360 ; Y1:= Y1 + STEP;
370 ; X1:= X1 + COUNTER;
380 ; END;
390 ; END;
400 ; ELSE
410 ; BEGIN
420 ; STEP:= DX / ABS(DY);
430 ; COUNTER:= DY / ABS(DY);
440 ; WHILE Y1 <> Y2
450 ; DO
460 ; BEGIN
470 ; PLOT X1,Y1;
480 ; X1:= X1 + STEP;
490 ; Y1:= Y1 + COUNTER;
500 ; END;
510 ; END;
520 ; END;
530 END;
540 PROCEDURE DRAGON (DAY: INTEGER; CELL: CHAR);
550 BEGIN
560 ; IF DAY=0
570 ; THEN
580 ; BEGIN
590 ; CASE CELL OF
600 ; “N”: Y2 := Y1 – LENGTH;
610 ; “S”: Y2 := Y1 + LENGTH;
620 ; “E”: X2 := X1 + LENGTH;
630 ; “W”: X2 := X1 - LENGTH;
640 ; END;
650 ; DRAW(X1, Y1, X2, Y2);
660 ; X1:= X2;
670 ; Y1:= Y2;
680 ; END;
690 ; ELSE
700 ; BEGIN;
710 ; CASE CELL OF
720 ; “N”: BEGIN
730 ; DRAGON(DAY-1, “W”)
740 ; DRAGON(DAY-1, “N”)
750 ; END;
760 ; “S”: BEGIN
770 ; DRAGON(DAY-1, “E”)
780 ; DRAGON(DAY-1, “S”)
790 ; END;
800 ; “E”: BEGIN
810 ; DRAGON(DAY-1, “E”)
820 ; DRAGON(DAY-1, “N”)
830 ; END;
840 ; “W”: BEGIN
850 ; DRAGON(DAY-1, “W”)
860 ; DRAGON(DAY-1, “S”)
870 ; END;
880 ; END;
885 ; END;
890 ; END;
900 BEGIN
905 ; WRITELN (“HEIGHWAY’S DRAGON.”);
906 ; WRITELN;
907 ; WRITELN (“INPUT AGE (0-15).”);
908 ; READLN (DAY);
910 ; WRITELN (“INPUT LENGTH (2-10).”);
911 ; READLN (LENGTH);
912 ; WRITELN;
913 ; WRITELN (“INPUT COORDINATES.”);
914 ; READLN (X1, Y1);
915 ; X2:= X1; Y2:= Y1;
930 ; GRAPHIC 1; SCREENCLEAR;
940 ; DRAGON (DAY,”E”);
950 ; REPEAT UNTIL PEEK(197)<>64;
960 END.
The code is organised in three sections.
The first section defines a procedure called DRAW
which is used to draw a line going from one point on
the screen to another.
The last section queries the user for the parameters
needed to draw a dragon.
The middle section is a procedure called DRAGON that
uses the DRAW function to draw a dragon using the
parameters specified by the user.
540 PROCEDURE DRAGON (DAY: INTEGER; CELL: CHAR);
550 BEGIN
560 ; IF DAY=0
570 ; THEN
580 ; BEGIN
590 ; CASE CELL OF
600 ; “N”: Y2 := Y1 – LENGTH;
610 ; “S”: Y2 := Y1 + LENGTH;
620 ; “E”: X2 := X1 + LENGTH;
630 ; “W”: X2 := X1 - LENGTH;
640 ; END;
650 ; DRAW(X1, Y1, X2, Y2);
660 ; X1:= X2;
670 ; Y1:= Y2;
680 ; END;
690 ; ELSE
700 ; BEGIN;
710 ; CASE CELL OF
720 ; “N”: BEGIN
730 ; DRAGON(DAY-1, “W”)
740 ; DRAGON(DAY-1, “N”)
750 ; END;
760 ; “S”: BEGIN
770 ; DRAGON(DAY-1, “E”)
780 ; DRAGON(DAY-1, “S”)
790 ; END;
800 ; “E”: BEGIN
810 ; DRAGON(DAY-1, “E”)
820 ; DRAGON(DAY-1, “N”)
830 ; END;
840 ; “W”: BEGIN
850 ; DRAGON(DAY-1, “W”)
860 ; DRAGON(DAY-1, “S”)
870 ; END;
880 ; END;
885 ; END;
890 ; END;
What we are interested in is the DRAGON procedure.
For what it achieves, the procedure looks fairly simple, which is not surprising since
it uses recursion.
Still, after simply scanning the code a few times, it is not obvious to me what the key
idea is that the procedure exploits to draw the dragon.
Also, the procedure is not a pure function, not only because it uses the side-
effecting DRAW function (to draw lines), but also because instead of relying solely
on its parameters, the procedure also uses several global variables.
Here are the objectives of this deck series:
• Understand how DRAGON works
• Rewrite the Pascal DRAGON procedure as a Scala function whose logic is
organised as an imperative shell and a functional core
• Use the Scala function to draw some dragons
• See if we can write an alternative Scala function whose workings are simpler to
understand
540 PROCEDURE DRAGON (DAY: INTEGER; CELL: CHAR);
550 BEGIN
560 ; IF DAY=0
570 ; THEN
580 ; BEGIN
590 ; CASE CELL OF
600 ; “N”: Y2 := Y1 – LENGTH;
610 ; “S”: Y2 := Y1 + LENGTH;
620 ; “E”: X2 := X1 + LENGTH;
630 ; “W”: X2 := X1 - LENGTH;
640 ; END;
650 ; DRAW(X1, Y1, X2, Y2);
660 ; X1:= X2;
670 ; Y1:= Y2;
680 ; END;
690 ; ELSE
700 ; BEGIN;
710 ; CASE CELL OF
720 ; “N”: BEGIN
730 ; DRAGON(DAY-1, “W”)
740 ; DRAGON(DAY-1, “N”)
750 ; END;
760 ; “S”: BEGIN
770 ; DRAGON(DAY-1, “E”)
780 ; DRAGON(DAY-1, “S”)
790 ; END;
800 ; “E”: BEGIN
810 ; DRAGON(DAY-1, “E”)
820 ; DRAGON(DAY-1, “N”)
830 ; END;
840 ; “W”: BEGIN
850 ; DRAGON(DAY-1, “W”)
860 ; DRAGON(DAY-1, “S”)
870 ; END;
880 ; END;
885 ; END;
890 ; END;
Let’s take a first look at the DRAGON procedure, which is recursively defined.
In what follows, by a line, we don’t mean a mathematical line of infinite length, but rather a segment
of such a line, i.e. a section of the line going from one of its points to another.
A dragon is drawn by drawing the lines connecting a sequence of points on the screen. Let’s refer to
the sequence of points as the dragon’s path.
Global variable LENGTH, specified by the user, defines the length of lines.
Lines are drawn using the DRAW procedure. They are drawn either vertically or horizontally, i.e. they
start at one point and end at another point computed by moving a distance LENGTH in one of four
directions: North, South, East and West.
The DRAGON procedure maintains global variable pair (X1,Y1), which represents the starting point of
the next line to be drawn on the screen.
The direction used to compute the end point of the very first line is East.
The first parameter of the DRAGON procedure is DAY, the age of the dragon expressed as a non-
negative number of days.
The other parameter is CELL, the direction of the next line to be drawn. Think of the lines of a dragon
as its cells, which are drawn by connecting a starting point (X1,Y1) to an end point (X2,Y2) reached by
moving a distance LENGTH from the starting point in the direction indicated by CELL.
If an invocation of the DRAGON procedure has reached the base case of age zero then it first draws a
line from (X1,Y1) to (X2,Y2), and then sets (X1,X2) to (X2,Y2), otherwise the procedure recursively
invokes itself twice with an age of DAY – 1, and with directions computed from the given one.
Here is a binary tree visualising the number of DRAGON procedure invocations that occur when drawing a dragon aged four:
Each of the tree’s nodes is labelled C (for call) and represents one invocation. As the tree depth grows, the age decreases and the number of calls
grows. The age at depth N+1 is one less than the age at depth N. The number of calls at depth N+1 is twice the number of calls at depth N.
The number of nodes in a binary tree of depth N is ∑!"#
$
2$ = 2$%& − 1.
So the number of procedure calls for a dragon aged four is 2'%&
− 1 = 2(
− 1 = 32 − 1 = 31.
The number of tree nodes at depth N is 2)
, so for a dragon aged four, the number of leaf nodes at the bottom of the tree is 2'
= 16.
Leaf nodes represent calls that have reached the base case and which therefore invoke the DRAW procedure in order to draw a line.
A dragon aged four is drawn by drawing 16 lines. The lines connect the 15 points forming the dragon’s path.
C
C C
C
C C
C
C C
C C
C
C C
C
C
C C
C
C C
C
C C
C C
C
C C
C
C 4 1
3 2
2 4
1 8
0 16
Age Calls
A dragon aged 4 looks like this:
Why does the DRAGON procedure work? How is it able to draw the dragon?
To understand that, let’s work out the sequence of 16 lines that the procedure draws.
Below is the same binary tree that we saw on the previous slide, but this time, rather than being labelled with the letter C,
its nodes are labelled with the first letter of one of the four directions Nort, South, East, West.
The idea is that the tree shows us how the direction parameter CELL passed to the DRAGON procedure changes as the
procedure calls itself recursively.
540 PROCEDURE DRAGON (DAY: INTEGER; CELL: CHAR);
550 BEGIN
560 ; IF DAY=0
570 ; THEN
580 ; BEGIN
590 ; CASE CELL OF
600 ; “N”: Y2 := Y1 – LENGTH;
610 ; “S”: Y2 := Y1 + LENGTH;
620 ; “E”: X2 := X1 + LENGTH;
630 ; “W”: X2 := X1 - LENGTH;
640 ; END;
650 ; DRAW(X1, Y1, X2, Y2);
660 ; X1:= X2;
670 ; Y1:= Y2;
680 ; END;
690 ; ELSE
700 ; BEGIN;
710 ; CASE CELL OF
720 ; “N”: BEGIN
730 ; DRAGON(DAY-1, “W”)
740 ; DRAGON(DAY-1, “N”)
750 ; END;
760 ; “S”: BEGIN
770 ; DRAGON(DAY-1, “E”)
780 ; DRAGON(DAY-1, “S”)
790 ; END;
800 ; “E”: BEGIN
810 ; DRAGON(DAY-1, “E”)
820 ; DRAGON(DAY-1, “N”)
830 ; END;
840 ; “W”: BEGIN
850 ; DRAGON(DAY-1, “W”)
860 ; DRAGON(DAY-1, “S”)
870 ; END;
880 ; END;
885 ; END;
890 ; END;
E N W N W S W N
1 2 3 4 5 6 7 8 9 10 11 12 13 14 15 16
E
E N
N
W N
W
W S
E N
N
W N
E
W
W S
S
E S
W
W S
W N
N
W N
N
E Age = 4
Lines = 16
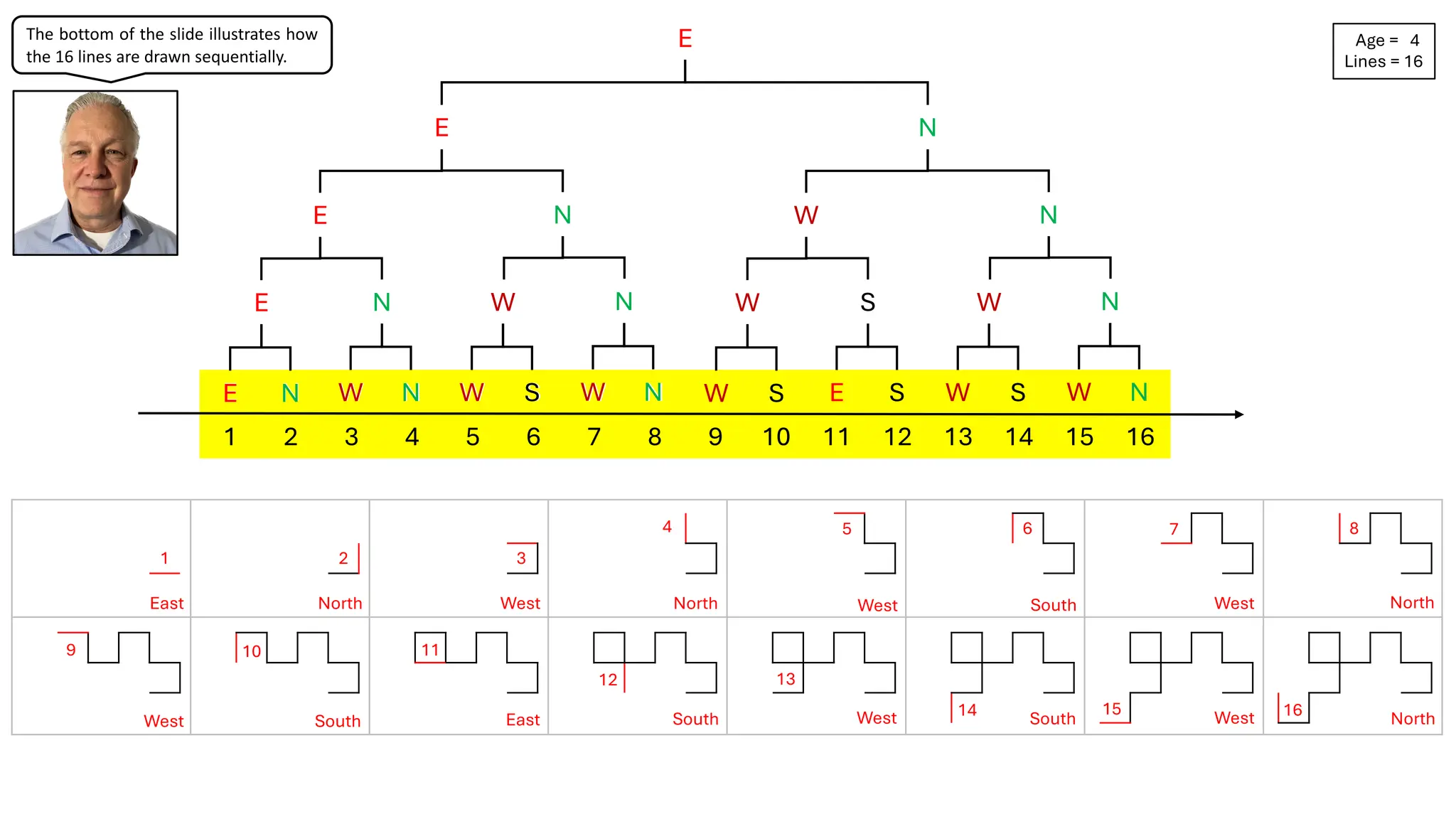
Same tree as on the previous slide, but with the leaf nodes highlighted in yellow and assigned a sequence number.
Each leaf node represents the drawing of a line in the direction specified by the node’s label.
The arrow indicates that the lines are drawn in sequence going from left to right.
The starting point P1 of the first line is user defined, and its end point P2 is at distance LENGTH eastwards of P1.
The starting point of the second line is P2 (the end point of the first line), and its end point is at distance LENGTH northwards of P2.
And so on.
E N W N W S W N
1 2 3 4 5 6 7 8 9 10 11 12 13 14 15 16
E
E N
N
W N
W
W S
E N
N
W N
E
W
W S
S
E S
W
W S
W N
N
W N
N
E
1
East
2
North
3
West
4
North
5
West
6
South
7
West
8
North
9
West
10
South
11
East
12
South
13
West 14 South
15 West 16 North
Age = 4
Lines = 16
The bottom of the slide illustrates how
the 16 lines are drawn sequentially.
Dragon(startPoint, age, length, direction)
Let’s start rewriting the Pascal DRAGON procedure in Scala.
As a first step, here is a top level Scala function representing the imperative shell.
We have renamed the day and cell parameters of DRAGON to age and direction respectively.
The DRAGON procedure is impure because it invokes side-effecting procedure draw, and because it uses global variables X1, Y1 and LENGTH.
The drawDragon function is also impure, because although it doesn’t use any external variables, it also invokes a side-effecting draw function.
On the next slide we start looking at what drawDragon does.
def drawDragon(startPoint: Point, age: Int, length: Int, direction: Direction): Unit =
.path
.lines
.foreach(draw)
PROCEDURE DRAGON (DAY: INTEGER; CELL: CHAR);
𝜆
functional
core
imperative
shell
is the
Create the dragon. Dragon(startPoint, age, length, direction)
.path
.lines
.foreach(draw)
def drawDragon(startPoint: Point, age: Int, length: Int, direction: Direction): Unit =
Ask the dragon for its path.
def drawDragon(startPoint: Point, age: Int, length: Int, direction: Direction): Unit =
Dragon(startPoint, age, length, direction)
.path
.lines
.foreach(draw)
Ask the dragon for its path.
def drawDragon(startPoint: Point, age: Int, length: Int, direction: Direction): Unit =
Dragon(startPoint, age, length, direction)
.lines
.foreach(draw)
case class Dragon(startPoint: Point, age: Int, length: Int, direction: Direction):
val path: DragonPath =
DragonPath(startPoint)
.grow(age, length, direction)
The path of a dragon is computed by first creating an initial path
containing only a starting point, and then growing the path
according to the specified age, line length and direction.
𝜆
functional
core
imperative
shell
part of
.path
Ask the path for lines connecting its points.
def drawDragon(startPoint: Point, age: Int, length: Int, direction: Direction): Unit =
Dragon(startPoint, age, length, direction)
.path
.lines
.foreach(draw)
Ask the path for lines connecting its points.
def drawDragon(startPoint: Point, age: Int, length: Int, direction: Direction): Unit =
Dragon(startPoint, age, length, direction)
.path
.foreach(draw)
object DragonPath:
def apply(startPoint: Point): DragonPath = List(startPoint)
extension (path: DragonPath)
def lines: List[Line] =
if path.length < 2 then Nil
else path.zip(path.tail)
The path of a dragon is a list of points. We can ask a path for the lines connecting its points. A line is defined by the two points that it connects.
Not shown here: how to grow a path. We’ll be looking at that very soon.
type DragonPath = List[Point]
type Line = (Point, Point)
extension (line: Line)
def start: Point = line(0)
def end: Point = line(1)
𝜆
functional
core
imperative
shell
part of
.lines
For each line, draw the line.
def drawDragon(startPoint: Point, age: Int, length: Int, direction: Direction): Unit =
Dragon(startPoint, age, length, direction)
.path
.lines
.foreach(draw)
For each line, draw the line.
def drawDragon(startPoint: Point, age: Int, length: Int, direction: Direction): Unit =
Dragon(startPoint, age, length, direction)
.path
.lines
𝜆
functional
core
imperative
shell
Since we are currently rewriting the Pascal DRAGON procedure in Scala, the draw function, which is side-effecting, is out of scope for
now, but we’ll be coming back to it soon.
The next thing we have to do as part of our rewrite is provide a function for growing a dragon path, which you can see on the next slide.
part of
draw function
.foreach(draw)
The recursive grow function is at the heart of our rewrite.
Unlike the DRAGON procedure, which is side-effecting, in that it draws lines on the screen,
the grow function is pure, because all it does is grow a path by returning a new one which
has had new points added to its front (prefixed to it).
While the base case of the DRAGON procedure draws a line, the base case of the grow
function prefixes a path with a new point computed by translating (moving), by the given
line length, and in the specified direction, the point currently at the front of the path.
As for the recursive case, the DRAGON procedure invokes itself twice knowing that each
invocation will return nothing yet result in lines being drawn, whereas the grow function
invokes itself a first time to grow its path parameter, collects this first resulting path, and
grows it in turn by calling itself a second time, and finally collects this second resulting path
and returns it as its own result.
extension (path: DragonPath)
def grow(age: Int, length: Int, direction: Direction): DragonPath =
def newDirections(direction: Direction): (Direction, Direction) =
direction match
case North => (West, North)
case South => (East, South)
case East => (East, North)
case West => (West, South)
path.headOption.fold(path): front =>
if age == 0
then front.translate(direction, length) :: path
else
val (firstDirection, secondDirection) = newDirections(direction)
path
.grow(age - 1, length, firstDirection)
.grow(age - 1, length, secondDirection)
540 PROCEDURE DRAGON (DAY: INTEGER; CELL: CHAR);
550 BEGIN
560 ; IF DAY=0
570 ; THEN
580 ; BEGIN
590 ; CASE CELL OF
600 ; “N”: Y2 := Y1 – LENGTH;
610 ; “S”: Y2 := Y1 + LENGTH;
620 ; “E”: X2 := X1 + LENGTH;
630 ; “W”: X2 := X1 - LENGTH;
640 ; END;
650 ; DRAW(X1, Y1, X2, Y2);
660 ; X1:= X2;
670 ; Y1:= Y2;
680 ; END;
690 ; ELSE
700 ; BEGIN;
710 ; CASE CELL OF
720 ; “N”: BEGIN
730 ; DRAGON(DAY-1, “W”)
740 ; DRAGON(DAY-1, “N”)
750 ; END;
760 ; “S”: BEGIN
770 ; DRAGON(DAY-1, “E”)
780 ; DRAGON(DAY-1, “S”)
790 ; END;
800 ; “E”: BEGIN
810 ; DRAGON(DAY-1, “E”)
820 ; DRAGON(DAY-1, “N”)
830 ; END;
840 ; “W”: BEGIN
850 ; DRAGON(DAY-1, “W”)
860 ; DRAGON(DAY-1, “S”)
870 ; END;
880 ; END;
885 ; END;
890 ; END;
extension (p: Point)
def translate(direction: Direction, amount: Float)
:Point = direction match
case North => Point(p.x, p.y + amount)
case South => Point(p.x, p.y - amount)
case East => Point(p.x + amount, p.y)
case West => Point(p.x - amount, p.y)
Pascal 64 imperative version
type DragonPath = List[Point]
object DragonPath:
def apply(start: Point): DragonPath = List(start)
extension (path: DragonPath)
def grow(age: Int, length: Int, direction: Direction): DragonPath =
def newDirections(direction: Direction): (Direction, Direction) =
direction match
case North => (West, North)
case South => (East, South)
case East => (East, North)
case West => (West, South)
path.headOption.fold(path): front =>
if age == 0
then front.translate(direction, length) :: path
else
val (firstDirection, secondDirection) = newDirections(direction)
path
.grow(age - 1, length, firstDirection)
.grow(age - 1, length, secondDirection)
def lines: List[Line] =
if path.length < 2 then Nil
else path.zip(path.tail)
case class Dragon(start: Point, age: Int, length: Int, direction: Direction):
val path: DragonPath =
DragonPath(start)
.grow(age, length, direction)
def drawDragon(start: Point, age: Int, length: Int, direction: Direction): Unit =
Dragon(start, age, length, direction)
.path
.lines
.foreach(draw)
case class Point(x: Float, y: Float)
extension (p: Point)
def translate(direction: Direction, amount: Float)
:Point = direction match
case North => Point(p.x, p.y + amount)
case South => Point(p.x, p.y - amount)
case East => Point(p.x + amount, p.y)
case West => Point(p.x - amount, p.y)
𝜆
functional
core
imperative
shell
type Line = (Point, Point)
extension (line: Line)
def start: Point = line(0)
def end: Point = line(1)
enum Direction:
case North, East, South, West
type DragonPath = List[Point]
object DragonPath:
def apply(start: Point): DragonPath = List(start)
extension (path: DragonPath)
def grow(age: Int, length: Int, direction: Direction): DragonPath =
def newDirections(direction: Direction): (Direction, Direction) =
direction match
case North => (West, North)
case South => (East, South)
case East => (East, North)
case West => (West, South)
path.headOption.fold(path): front =>
if age == 0
then front.translate(direction, length) :: path
else
val (firstDirection, secondDirection) = newDirections(direction)
path
.grow(age - 1, length, firstDirection)
.grow(age - 1, length, secondDirection)
def lines: List[Line] =
if path.length < 2 then Nil
else path.zip(path.tail)
type Line = (Point, Point)
extension (line: Line)
def start: Point = line(0)
def end: Point = line(1)
case class Dragon(start: Point, age: Int, length: Int, direction: Direction):
val path: DragonPath =
DragonPath(start)
.grow(age, length, direction)
def drawDragon(start: Point, age: Int, length: Int, direction: Direction): Unit =
Dragon(start, age, length, direction)
.path
.lines
.foreach(draw)
case class Point(x: Float, y: Float)
extension (p: Point)
def translate(direction: Direction, amount: Float)
:Point = direction match
case North => Point(p.x, p.y + amount)
case South => Point(p.x, p.y - amount)
case East => Point(p.x + amount, p.y)
case West => Point(p.x - amount, p.y)
540 PROCEDURE DRAGON (DAY: INTEGER; CELL: CHAR);
550 BEGIN
560 ; IF DAY=0
570 ; THEN
580 ; BEGIN
590 ; CASE CELL OF
600 ; “N”: Y2 := Y1 – LENGTH;
610 ; “S”: Y2 := Y1 + LENGTH;
620 ; “E”: X2 := X1 + LENGTH;
630 ; “W”: X2 := X1 - LENGTH;
640 ; END;
650 ; DRAW(X1, Y1, X2, Y2);
660 ; X1:= X2;
670 ; Y1:= Y2;
680 ; END;
690 ; ELSE
700 ; BEGIN;
710 ; CASE CELL OF
720 ; “N”: BEGIN
730 ; DRAGON(DAY-1, “W”)
740 ; DRAGON(DAY-1, “N”)
750 ; END;
760 ; “S”: BEGIN
770 ; DRAGON(DAY-1, “E”)
780 ; DRAGON(DAY-1, “S”)
790 ; END;
800 ; “E”: BEGIN
810 ; DRAGON(DAY-1, “E”)
820 ; DRAGON(DAY-1, “N”)
830 ; END;
840 ; “W”: BEGIN
850 ; DRAGON(DAY-1, “W”)
860 ; DRAGON(DAY-1, “S”)
870 ; END;
880 ; END;
885 ; END;
890 ; END;
original Pascal 64 imperative version
enum Direction:
case North, East, South, West
Now that we have rewritten the imperative Pascal DRAGON procedure as a Scala function consisting of an imperative shell and a functional core, let’s turn to
the fact that both versions of the code depend on a side-effecting draw function used to draw a line.
How can we to implement the line drawing function in Scala?
Since the function is not the focus of this deck, let’s just reuse the approach taken in the deck below.
The approach is slightly overcomplex in that it is designed to handle lines whose points have coordinates that are real numbers, whereas in our case, points
whose coordinates are whole numbers would suffice.
Still, the approach does handle for us the problem of converting cartesian coordinates, in which the y coordinate grows as a point moves north, to screen
coordinates, in which it grows as a point moves south.
case class Point(x: Float, y: Float)
extension (p: Point)
def deviceCoords(panelHeight: Int): (Int, Int) =
(Math.round(p.x), panelHeight - Math.round(p.y))
def translate(direction: Direction, amount: Float): Point =
direction match
case North => Point(p.x, p.y + amount)
case South => Point(p.x, p.y - amount)
case East => Point(p.x + amount, p.y)
case West => Point(p.x - amount, p.y)
def draw(line: Line): Unit =
val (ax, ay) = line.start.deviceCoords(panelHeight)
val (bx, by) = line.end.deviceCoords(panelHeight)
g.drawLine(ax, ay, bx, by)
First we extend a point with a deviceCoords function that maps cartesian coordinates to screen coordinates. Note that the function uses external value
panelHeight, the height of the graphics panel on which the line is to be drawn.
Next we define a draw function that draws a line on the screen.
To do this, it first uses the newly introduced deviceCoords function to convert the points of the line from cartesian coordinates to screen coordinates. Note
how in doing this it also depends on external value panelHeight.
Next, it invokes a drawLine function provided by external value g, which is a a graphics context.
On the next slide we are now in a
position to define a graphics panel that
draws the dragon! It is in that panel
that the above draw function lives.
import java.awt.{Color, Graphics}
import javax.swing.*
class DragonPanel(lineColour: Color, backgroundColour: Color) extends JPanel:
override def paintComponent(g: Graphics): Unit =
val panelHeight = getSize().height - 1
def startPoint: Point =
val panelWidth = getSize().width - 1
val panelCentre = Point(panelWidth / 2, panelHeight / 2)
panelCentre
.translate(South, panelHeight / 7)
.translate(West, panelWidth / 5)
def draw(line: Line): Unit =
val (ax, ay) = line.start.deviceCoords(panelHeight)
val (bx, by) = line.end.deviceCoords(panelHeight)
g.drawLine(ax, ay, bx, by)
def drawDragon(start: Point, age: Int, length: Int, direction: Direction): Unit =
Dragon(start, age, length, direction)
.path
.lines
.foreach(draw)
super.paintComponent(g)
setBackground(backgroundColour)
g.setColor(lineColour)
drawDragon(startPoint, age = 17, length = 1, direction = East)
The first Scala function that we looked at when we started
rewriting the Pascal DRAGON procedure.
In that context, the function constituted the whole of the
imperative shell.
This graphics Panel that we are now adding in order to
complete the drawDragon function (by adding draw) and
to make use of it, becomes part of the imperative shell.
The panelHeight .value used
by both draw and startPoint.
The point where the drawing of the
dragon begins. Currently computed to
allow an age 17 dragon to fit in the panel.
We defined this on the previous slide.
Boilerplate code
Should draw the dragon that we
saw at the beginning of the deck.
A graphics panel on which
the dragon is to be drawn.
import java.awt.Color
import javax.swing.{JFrame, WindowConstants}
def displayDragonFrame(): Unit =
val (gold, green) = (Color(255, 215, 0), Color(0, 128, 0))
val panel = DragonPanel(lineColour = gold, backgroundColour = green)
JFrame.setDefaultLookAndFeelDecorated(true)
val frame = new JFrame("Heighway's Dragon")
frame.setDefaultCloseOperation(WindowConstants.EXIT_ON_CLOSE)
frame.setSize(600,600)
frame.add(panel)
frame.setVisible(true)
Now that we have defined a panel, we need a frame to hold an instance of the panel.
Here is a boilerplate function to create a 600 x 600 pixel frame.
When we instantiate the panel we specify a background colour of green and a line colour of gold.
import javax.swing.SwingUtilities
@main def main(): Unit =
// Create the frame/panel on the event dispatching thread.
SwingUtilities.invokeLater(
new Runnable():
def run(): Unit = displayDragonFrame()
)
All that we need now in order to finally draw a dragon is a main function
that creates a frame using the function defined on the previous slide.
On the next slide you can see the result of running the main function.
It works nicely!
In the next few slides we’ll see the results of running the
program multiple times with white background and black
line colour, and with different ages and line lengths.
age = 4
length = 30
age = 6
length = 20
age = 9
length = 15
age = 11
length = 10
In conclusion, the next two slides recap
the code of the whole Scala program.
import java.awt.{Color, Graphics}
import javax.swing.*
class DragonPanel(lineColour: Color, backgroundColour: Color) extends JPanel:
override def paintComponent(g: Graphics): Unit =
val panelHeight = getSize().height - 1
def startPoint: Point =
val panelWidth = getSize().width - 1
val panelCentre = Point(panelWidth / 2, panelHeight / 2)
panelCentre
.translate(South, panelHeight / 7)
.translate(West, panelWidth / 5)
def draw(line: Line): Unit =
val (ax, ay) = line.start.deviceCoords(panelHeight)
val (bx, by) = line.end.deviceCoords(panelHeight)
g.drawLine(ax, ay, bx, by)
def drawDragon(start: Point, age: Int, length: Int, direction: Direction): Unit =
Dragon(start, age, length, direction)
.path
.lines
.foreach(draw)
super.paintComponent(g)
setBackground(backgroundColour)
g.setColor(lineColour)
drawDragon(startPoint, age = 17, length = 1, direction = East)
import javax.swing.SwingUtilities
@main def main(): Unit =
// Create the frame/panel on the event dispatching thread.
SwingUtilities.invokeLater(
new Runnable():
def run(): Unit = displayDragonFrame()
)
import java.awt.Color
import javax.swing.{JFrame, WindowConstants}
def displayDragonFrame(): Unit =
val (gold, green) = (Color(255, 215, 0), Color(0, 128, 0))
val panel = DragonPanel(lineColour = gold, backgroundColour = green)
JFrame.setDefaultLookAndFeelDecorated(true)
val frame = new JFrame("Heighway's Dragon")
frame.setDefaultCloseOperation(WindowConstants.EXIT_ON_CLOSE)
frame.setSize(600,600)
frame.add(panel)
frame.setVisible(true)
def drawDragon(start: Point, age: Int, length: Int, direction: Direction): Unit =
Dragon(start, age, length, direction)
.path
.lines
.foreach(draw)
type DragonPath = List[Point]
object DragonPath:
def apply(start: Point): DragonPath = List(start)
extension (path: DragonPath)
def grow(age: Int, length: Int, direction: Direction): DragonPath =
def newDirections(direction: Direction): (Direction, Direction) =
direction match
case North => (West, North)
case South => (East, South)
case East => (East, North)
case West => (West, South)
path.headOption.fold(path): front =>
if age == 0
then front.translate(direction, length) :: path
else
val (firstDirection, secondDirection) = newDirections(direction)
path
.grow(age - 1, length, firstDirection)
.grow(age - 1, length, secondDirection)
def lines: List[Line] =
if path.length < 2 then Nil
else path.zip(path.tail)
case class Dragon(start: Point, age: Int, length: Int, direction: Direction):
val path: DragonPath =
DragonPath(start)
.grow(age, length, direction)
case class Point(x: Float, y: Float)
extension (p: Point)
def deviceCoords(panelHeight: Int): (Int, Int) =
(Math.round(p.x), panelHeight - Math.round(p.y))
def translate(direction: Direction, amount: Float): Point =
direction match
case North => Point(p.x, p.y + amount)
case South => Point(p.x, p.y - amount)
case East => Point(p.x + amount, p.y)
case West => Point(p.x - amount, p.y)
type Line = (Point, Point)
extension (line: Line)
def start: Point = line(0)
def end: Point = line(1)
enum Direction:
case North, East, South, West
That’s all for part 1.
I hope you enjoyed that.
In part 2 we’ll make the program much more convenient in that it will allow us to easily change dragon parameters and redraw the dragon
each time without having to rerun the program.
More importantly, we’ll be using the concept of rotation about a point to exploit the self-similarity of Heighway’s dragon and rewrite the
grow function so that it is simpler, and so that it is therefore very easy to understand how it manages to compute the path of a dragon.
See you in part 2.

Drawing Heighway’s Dragon - Recursive Function Rewrite - From Imperative Style in Pascal 64 To Functional Style in Scala 3

  • 1.
    Drawing Heighway’s Dragon RecursiveFunction Rewrite From Imperative Style in Pascal 64 To Functional Style in Scala 3 Pascal @philip_schwarz slides by https://fpilluminated.org/
  • 2.
    The first twoprogramming languages that I studied as part of my computer science degree (back in 1985), were Algol 68 and Pascal. It was only at that time that I realised that a Pascal compiler existed for the Commodore 64, the computer which I used as a teenager. See below for an example of what the simplest Pascal program might have looked like using the Pascal 64 compiler. screenshots from youtube video by https://www.retroaxis.tv/
  • 3.
    Now and againI bump into a four-decades old printout of one of the first Pascal programs that I ran when I bought the Pascal 64 compiler. The program draws a Heighway Dragon on the screen. Here is what a dragon aged 17 looks like when drawn using lines of the shortest possible length.
  • 4.
    And here arescreenshots of a faded printout of the program’s code. On the next slide I type out the code again for clarity.
  • 5.
    100 PROGRAM FRACTALS; 130VAR X1, X2, Y1, Y2, DAY, LENGTH: INTEGER; 150 PROCEDURE DRAW(X1, Y1: REAL; X2, Y2: INTEGER); 160 VAR COUNTER, DX, DY: INTEGER 170 VAR STEP: REAL 180 BEGIN 190 ; X1:= TRUNC(X1); 200 ; Y1:= TRUNC(Y1); 210 ; DX:= X2 - X1; 220 ; DY:= Y2 - Y1; 230 ; IF (X1 = X2) AND (Y1 = Y2) 240 ; THEN PLOT X1,Y1; 250 ; ELSE 260 ; BEGIN 270 ; IF ABS(DX) > ABS(DY) 280 ; THEN 290 ; BEGIN 300 ; STEP:= DY / ABS(DX); 310 ; COUNTER:= DX / ABS(DX); 320 ; WHILE X1 <> X2 330 ; DO 340 ; BEGIN 350 ; PLOT X1,Y1; 360 ; Y1:= Y1 + STEP; 370 ; X1:= X1 + COUNTER; 380 ; END; 390 ; END; 400 ; ELSE 410 ; BEGIN 420 ; STEP:= DX / ABS(DY); 430 ; COUNTER:= DY / ABS(DY); 440 ; WHILE Y1 <> Y2 450 ; DO 460 ; BEGIN 470 ; PLOT X1,Y1; 480 ; X1:= X1 + STEP; 490 ; Y1:= Y1 + COUNTER; 500 ; END; 510 ; END; 520 ; END; 530 END; 540 PROCEDURE DRAGON (DAY: INTEGER; CELL: CHAR); 550 BEGIN 560 ; IF DAY=0 570 ; THEN 580 ; BEGIN 590 ; CASE CELL OF 600 ; “N”: Y2 := Y1 – LENGTH; 610 ; “S”: Y2 := Y1 + LENGTH; 620 ; “E”: X2 := X1 + LENGTH; 630 ; “W”: X2 := X1 - LENGTH; 640 ; END; 650 ; DRAW(X1, Y1, X2, Y2); 660 ; X1:= X2; 670 ; Y1:= Y2; 680 ; END; 690 ; ELSE 700 ; BEGIN; 710 ; CASE CELL OF 720 ; “N”: BEGIN 730 ; DRAGON(DAY-1, “W”) 740 ; DRAGON(DAY-1, “N”) 750 ; END; 760 ; “S”: BEGIN 770 ; DRAGON(DAY-1, “E”) 780 ; DRAGON(DAY-1, “S”) 790 ; END; 800 ; “E”: BEGIN 810 ; DRAGON(DAY-1, “E”) 820 ; DRAGON(DAY-1, “N”) 830 ; END; 840 ; “W”: BEGIN 850 ; DRAGON(DAY-1, “W”) 860 ; DRAGON(DAY-1, “S”) 870 ; END; 880 ; END; 885 ; END; 890 ; END; 900 BEGIN 905 ; WRITELN (“HEIGHWAY’S DRAGON.”); 906 ; WRITELN; 907 ; WRITELN (“INPUT AGE (0-15).”); 908 ; READLN (DAY); 910 ; WRITELN (“INPUT LENGTH (2-10).”); 911 ; READLN (LENGTH); 912 ; WRITELN; 913 ; WRITELN (“INPUT COORDINATES.”); 914 ; READLN (X1, Y1); 915 ; X2:= X1; Y2:= Y1; 930 ; GRAPHIC 1; SCREENCLEAR; 940 ; DRAGON (DAY,”E”); 950 ; REPEAT UNTIL PEEK(197)<>64; 960 END. The code is organised in three sections. The first section defines a procedure called DRAW which is used to draw a line going from one point on the screen to another. The last section queries the user for the parameters needed to draw a dragon. The middle section is a procedure called DRAGON that uses the DRAW function to draw a dragon using the parameters specified by the user.
  • 6.
    540 PROCEDURE DRAGON(DAY: INTEGER; CELL: CHAR); 550 BEGIN 560 ; IF DAY=0 570 ; THEN 580 ; BEGIN 590 ; CASE CELL OF 600 ; “N”: Y2 := Y1 – LENGTH; 610 ; “S”: Y2 := Y1 + LENGTH; 620 ; “E”: X2 := X1 + LENGTH; 630 ; “W”: X2 := X1 - LENGTH; 640 ; END; 650 ; DRAW(X1, Y1, X2, Y2); 660 ; X1:= X2; 670 ; Y1:= Y2; 680 ; END; 690 ; ELSE 700 ; BEGIN; 710 ; CASE CELL OF 720 ; “N”: BEGIN 730 ; DRAGON(DAY-1, “W”) 740 ; DRAGON(DAY-1, “N”) 750 ; END; 760 ; “S”: BEGIN 770 ; DRAGON(DAY-1, “E”) 780 ; DRAGON(DAY-1, “S”) 790 ; END; 800 ; “E”: BEGIN 810 ; DRAGON(DAY-1, “E”) 820 ; DRAGON(DAY-1, “N”) 830 ; END; 840 ; “W”: BEGIN 850 ; DRAGON(DAY-1, “W”) 860 ; DRAGON(DAY-1, “S”) 870 ; END; 880 ; END; 885 ; END; 890 ; END; What we are interested in is the DRAGON procedure. For what it achieves, the procedure looks fairly simple, which is not surprising since it uses recursion. Still, after simply scanning the code a few times, it is not obvious to me what the key idea is that the procedure exploits to draw the dragon. Also, the procedure is not a pure function, not only because it uses the side- effecting DRAW function (to draw lines), but also because instead of relying solely on its parameters, the procedure also uses several global variables. Here are the objectives of this deck series: • Understand how DRAGON works • Rewrite the Pascal DRAGON procedure as a Scala function whose logic is organised as an imperative shell and a functional core • Use the Scala function to draw some dragons • See if we can write an alternative Scala function whose workings are simpler to understand
  • 7.
    540 PROCEDURE DRAGON(DAY: INTEGER; CELL: CHAR); 550 BEGIN 560 ; IF DAY=0 570 ; THEN 580 ; BEGIN 590 ; CASE CELL OF 600 ; “N”: Y2 := Y1 – LENGTH; 610 ; “S”: Y2 := Y1 + LENGTH; 620 ; “E”: X2 := X1 + LENGTH; 630 ; “W”: X2 := X1 - LENGTH; 640 ; END; 650 ; DRAW(X1, Y1, X2, Y2); 660 ; X1:= X2; 670 ; Y1:= Y2; 680 ; END; 690 ; ELSE 700 ; BEGIN; 710 ; CASE CELL OF 720 ; “N”: BEGIN 730 ; DRAGON(DAY-1, “W”) 740 ; DRAGON(DAY-1, “N”) 750 ; END; 760 ; “S”: BEGIN 770 ; DRAGON(DAY-1, “E”) 780 ; DRAGON(DAY-1, “S”) 790 ; END; 800 ; “E”: BEGIN 810 ; DRAGON(DAY-1, “E”) 820 ; DRAGON(DAY-1, “N”) 830 ; END; 840 ; “W”: BEGIN 850 ; DRAGON(DAY-1, “W”) 860 ; DRAGON(DAY-1, “S”) 870 ; END; 880 ; END; 885 ; END; 890 ; END; Let’s take a first look at the DRAGON procedure, which is recursively defined. In what follows, by a line, we don’t mean a mathematical line of infinite length, but rather a segment of such a line, i.e. a section of the line going from one of its points to another. A dragon is drawn by drawing the lines connecting a sequence of points on the screen. Let’s refer to the sequence of points as the dragon’s path. Global variable LENGTH, specified by the user, defines the length of lines. Lines are drawn using the DRAW procedure. They are drawn either vertically or horizontally, i.e. they start at one point and end at another point computed by moving a distance LENGTH in one of four directions: North, South, East and West. The DRAGON procedure maintains global variable pair (X1,Y1), which represents the starting point of the next line to be drawn on the screen. The direction used to compute the end point of the very first line is East. The first parameter of the DRAGON procedure is DAY, the age of the dragon expressed as a non- negative number of days. The other parameter is CELL, the direction of the next line to be drawn. Think of the lines of a dragon as its cells, which are drawn by connecting a starting point (X1,Y1) to an end point (X2,Y2) reached by moving a distance LENGTH from the starting point in the direction indicated by CELL. If an invocation of the DRAGON procedure has reached the base case of age zero then it first draws a line from (X1,Y1) to (X2,Y2), and then sets (X1,X2) to (X2,Y2), otherwise the procedure recursively invokes itself twice with an age of DAY – 1, and with directions computed from the given one.
  • 8.
    Here is abinary tree visualising the number of DRAGON procedure invocations that occur when drawing a dragon aged four: Each of the tree’s nodes is labelled C (for call) and represents one invocation. As the tree depth grows, the age decreases and the number of calls grows. The age at depth N+1 is one less than the age at depth N. The number of calls at depth N+1 is twice the number of calls at depth N. The number of nodes in a binary tree of depth N is ∑!"# $ 2$ = 2$%& − 1. So the number of procedure calls for a dragon aged four is 2'%& − 1 = 2( − 1 = 32 − 1 = 31. The number of tree nodes at depth N is 2) , so for a dragon aged four, the number of leaf nodes at the bottom of the tree is 2' = 16. Leaf nodes represent calls that have reached the base case and which therefore invoke the DRAW procedure in order to draw a line. A dragon aged four is drawn by drawing 16 lines. The lines connect the 15 points forming the dragon’s path. C C C C C C C C C C C C C C C C C C C C C C C C C C C C C C C 4 1 3 2 2 4 1 8 0 16 Age Calls
  • 9.
    A dragon aged4 looks like this: Why does the DRAGON procedure work? How is it able to draw the dragon? To understand that, let’s work out the sequence of 16 lines that the procedure draws. Below is the same binary tree that we saw on the previous slide, but this time, rather than being labelled with the letter C, its nodes are labelled with the first letter of one of the four directions Nort, South, East, West. The idea is that the tree shows us how the direction parameter CELL passed to the DRAGON procedure changes as the procedure calls itself recursively. 540 PROCEDURE DRAGON (DAY: INTEGER; CELL: CHAR); 550 BEGIN 560 ; IF DAY=0 570 ; THEN 580 ; BEGIN 590 ; CASE CELL OF 600 ; “N”: Y2 := Y1 – LENGTH; 610 ; “S”: Y2 := Y1 + LENGTH; 620 ; “E”: X2 := X1 + LENGTH; 630 ; “W”: X2 := X1 - LENGTH; 640 ; END; 650 ; DRAW(X1, Y1, X2, Y2); 660 ; X1:= X2; 670 ; Y1:= Y2; 680 ; END; 690 ; ELSE 700 ; BEGIN; 710 ; CASE CELL OF 720 ; “N”: BEGIN 730 ; DRAGON(DAY-1, “W”) 740 ; DRAGON(DAY-1, “N”) 750 ; END; 760 ; “S”: BEGIN 770 ; DRAGON(DAY-1, “E”) 780 ; DRAGON(DAY-1, “S”) 790 ; END; 800 ; “E”: BEGIN 810 ; DRAGON(DAY-1, “E”) 820 ; DRAGON(DAY-1, “N”) 830 ; END; 840 ; “W”: BEGIN 850 ; DRAGON(DAY-1, “W”) 860 ; DRAGON(DAY-1, “S”) 870 ; END; 880 ; END; 885 ; END; 890 ; END;
  • 10.
    E N WN W S W N 1 2 3 4 5 6 7 8 9 10 11 12 13 14 15 16 E E N N W N W W S E N N W N E W W S S E S W W S W N N W N N E Age = 4 Lines = 16 Same tree as on the previous slide, but with the leaf nodes highlighted in yellow and assigned a sequence number. Each leaf node represents the drawing of a line in the direction specified by the node’s label. The arrow indicates that the lines are drawn in sequence going from left to right. The starting point P1 of the first line is user defined, and its end point P2 is at distance LENGTH eastwards of P1. The starting point of the second line is P2 (the end point of the first line), and its end point is at distance LENGTH northwards of P2. And so on.
  • 11.
    E N WN W S W N 1 2 3 4 5 6 7 8 9 10 11 12 13 14 15 16 E E N N W N W W S E N N W N E W W S S E S W W S W N N W N N E 1 East 2 North 3 West 4 North 5 West 6 South 7 West 8 North 9 West 10 South 11 East 12 South 13 West 14 South 15 West 16 North Age = 4 Lines = 16 The bottom of the slide illustrates how the 16 lines are drawn sequentially.
  • 12.
    Dragon(startPoint, age, length,direction) Let’s start rewriting the Pascal DRAGON procedure in Scala. As a first step, here is a top level Scala function representing the imperative shell. We have renamed the day and cell parameters of DRAGON to age and direction respectively. The DRAGON procedure is impure because it invokes side-effecting procedure draw, and because it uses global variables X1, Y1 and LENGTH. The drawDragon function is also impure, because although it doesn’t use any external variables, it also invokes a side-effecting draw function. On the next slide we start looking at what drawDragon does. def drawDragon(startPoint: Point, age: Int, length: Int, direction: Direction): Unit = .path .lines .foreach(draw) PROCEDURE DRAGON (DAY: INTEGER; CELL: CHAR); 𝜆 functional core imperative shell is the
  • 13.
    Create the dragon.Dragon(startPoint, age, length, direction) .path .lines .foreach(draw) def drawDragon(startPoint: Point, age: Int, length: Int, direction: Direction): Unit =
  • 14.
    Ask the dragonfor its path. def drawDragon(startPoint: Point, age: Int, length: Int, direction: Direction): Unit = Dragon(startPoint, age, length, direction) .path .lines .foreach(draw)
  • 15.
    Ask the dragonfor its path. def drawDragon(startPoint: Point, age: Int, length: Int, direction: Direction): Unit = Dragon(startPoint, age, length, direction) .lines .foreach(draw) case class Dragon(startPoint: Point, age: Int, length: Int, direction: Direction): val path: DragonPath = DragonPath(startPoint) .grow(age, length, direction) The path of a dragon is computed by first creating an initial path containing only a starting point, and then growing the path according to the specified age, line length and direction. 𝜆 functional core imperative shell part of .path
  • 16.
    Ask the pathfor lines connecting its points. def drawDragon(startPoint: Point, age: Int, length: Int, direction: Direction): Unit = Dragon(startPoint, age, length, direction) .path .lines .foreach(draw)
  • 17.
    Ask the pathfor lines connecting its points. def drawDragon(startPoint: Point, age: Int, length: Int, direction: Direction): Unit = Dragon(startPoint, age, length, direction) .path .foreach(draw) object DragonPath: def apply(startPoint: Point): DragonPath = List(startPoint) extension (path: DragonPath) def lines: List[Line] = if path.length < 2 then Nil else path.zip(path.tail) The path of a dragon is a list of points. We can ask a path for the lines connecting its points. A line is defined by the two points that it connects. Not shown here: how to grow a path. We’ll be looking at that very soon. type DragonPath = List[Point] type Line = (Point, Point) extension (line: Line) def start: Point = line(0) def end: Point = line(1) 𝜆 functional core imperative shell part of .lines
  • 18.
    For each line,draw the line. def drawDragon(startPoint: Point, age: Int, length: Int, direction: Direction): Unit = Dragon(startPoint, age, length, direction) .path .lines .foreach(draw)
  • 19.
    For each line,draw the line. def drawDragon(startPoint: Point, age: Int, length: Int, direction: Direction): Unit = Dragon(startPoint, age, length, direction) .path .lines 𝜆 functional core imperative shell Since we are currently rewriting the Pascal DRAGON procedure in Scala, the draw function, which is side-effecting, is out of scope for now, but we’ll be coming back to it soon. The next thing we have to do as part of our rewrite is provide a function for growing a dragon path, which you can see on the next slide. part of draw function .foreach(draw)
  • 20.
    The recursive growfunction is at the heart of our rewrite. Unlike the DRAGON procedure, which is side-effecting, in that it draws lines on the screen, the grow function is pure, because all it does is grow a path by returning a new one which has had new points added to its front (prefixed to it). While the base case of the DRAGON procedure draws a line, the base case of the grow function prefixes a path with a new point computed by translating (moving), by the given line length, and in the specified direction, the point currently at the front of the path. As for the recursive case, the DRAGON procedure invokes itself twice knowing that each invocation will return nothing yet result in lines being drawn, whereas the grow function invokes itself a first time to grow its path parameter, collects this first resulting path, and grows it in turn by calling itself a second time, and finally collects this second resulting path and returns it as its own result. extension (path: DragonPath) def grow(age: Int, length: Int, direction: Direction): DragonPath = def newDirections(direction: Direction): (Direction, Direction) = direction match case North => (West, North) case South => (East, South) case East => (East, North) case West => (West, South) path.headOption.fold(path): front => if age == 0 then front.translate(direction, length) :: path else val (firstDirection, secondDirection) = newDirections(direction) path .grow(age - 1, length, firstDirection) .grow(age - 1, length, secondDirection) 540 PROCEDURE DRAGON (DAY: INTEGER; CELL: CHAR); 550 BEGIN 560 ; IF DAY=0 570 ; THEN 580 ; BEGIN 590 ; CASE CELL OF 600 ; “N”: Y2 := Y1 – LENGTH; 610 ; “S”: Y2 := Y1 + LENGTH; 620 ; “E”: X2 := X1 + LENGTH; 630 ; “W”: X2 := X1 - LENGTH; 640 ; END; 650 ; DRAW(X1, Y1, X2, Y2); 660 ; X1:= X2; 670 ; Y1:= Y2; 680 ; END; 690 ; ELSE 700 ; BEGIN; 710 ; CASE CELL OF 720 ; “N”: BEGIN 730 ; DRAGON(DAY-1, “W”) 740 ; DRAGON(DAY-1, “N”) 750 ; END; 760 ; “S”: BEGIN 770 ; DRAGON(DAY-1, “E”) 780 ; DRAGON(DAY-1, “S”) 790 ; END; 800 ; “E”: BEGIN 810 ; DRAGON(DAY-1, “E”) 820 ; DRAGON(DAY-1, “N”) 830 ; END; 840 ; “W”: BEGIN 850 ; DRAGON(DAY-1, “W”) 860 ; DRAGON(DAY-1, “S”) 870 ; END; 880 ; END; 885 ; END; 890 ; END; extension (p: Point) def translate(direction: Direction, amount: Float) :Point = direction match case North => Point(p.x, p.y + amount) case South => Point(p.x, p.y - amount) case East => Point(p.x + amount, p.y) case West => Point(p.x - amount, p.y) Pascal 64 imperative version
  • 21.
    type DragonPath =List[Point] object DragonPath: def apply(start: Point): DragonPath = List(start) extension (path: DragonPath) def grow(age: Int, length: Int, direction: Direction): DragonPath = def newDirections(direction: Direction): (Direction, Direction) = direction match case North => (West, North) case South => (East, South) case East => (East, North) case West => (West, South) path.headOption.fold(path): front => if age == 0 then front.translate(direction, length) :: path else val (firstDirection, secondDirection) = newDirections(direction) path .grow(age - 1, length, firstDirection) .grow(age - 1, length, secondDirection) def lines: List[Line] = if path.length < 2 then Nil else path.zip(path.tail) case class Dragon(start: Point, age: Int, length: Int, direction: Direction): val path: DragonPath = DragonPath(start) .grow(age, length, direction) def drawDragon(start: Point, age: Int, length: Int, direction: Direction): Unit = Dragon(start, age, length, direction) .path .lines .foreach(draw) case class Point(x: Float, y: Float) extension (p: Point) def translate(direction: Direction, amount: Float) :Point = direction match case North => Point(p.x, p.y + amount) case South => Point(p.x, p.y - amount) case East => Point(p.x + amount, p.y) case West => Point(p.x - amount, p.y) 𝜆 functional core imperative shell type Line = (Point, Point) extension (line: Line) def start: Point = line(0) def end: Point = line(1) enum Direction: case North, East, South, West
  • 22.
    type DragonPath =List[Point] object DragonPath: def apply(start: Point): DragonPath = List(start) extension (path: DragonPath) def grow(age: Int, length: Int, direction: Direction): DragonPath = def newDirections(direction: Direction): (Direction, Direction) = direction match case North => (West, North) case South => (East, South) case East => (East, North) case West => (West, South) path.headOption.fold(path): front => if age == 0 then front.translate(direction, length) :: path else val (firstDirection, secondDirection) = newDirections(direction) path .grow(age - 1, length, firstDirection) .grow(age - 1, length, secondDirection) def lines: List[Line] = if path.length < 2 then Nil else path.zip(path.tail) type Line = (Point, Point) extension (line: Line) def start: Point = line(0) def end: Point = line(1) case class Dragon(start: Point, age: Int, length: Int, direction: Direction): val path: DragonPath = DragonPath(start) .grow(age, length, direction) def drawDragon(start: Point, age: Int, length: Int, direction: Direction): Unit = Dragon(start, age, length, direction) .path .lines .foreach(draw) case class Point(x: Float, y: Float) extension (p: Point) def translate(direction: Direction, amount: Float) :Point = direction match case North => Point(p.x, p.y + amount) case South => Point(p.x, p.y - amount) case East => Point(p.x + amount, p.y) case West => Point(p.x - amount, p.y) 540 PROCEDURE DRAGON (DAY: INTEGER; CELL: CHAR); 550 BEGIN 560 ; IF DAY=0 570 ; THEN 580 ; BEGIN 590 ; CASE CELL OF 600 ; “N”: Y2 := Y1 – LENGTH; 610 ; “S”: Y2 := Y1 + LENGTH; 620 ; “E”: X2 := X1 + LENGTH; 630 ; “W”: X2 := X1 - LENGTH; 640 ; END; 650 ; DRAW(X1, Y1, X2, Y2); 660 ; X1:= X2; 670 ; Y1:= Y2; 680 ; END; 690 ; ELSE 700 ; BEGIN; 710 ; CASE CELL OF 720 ; “N”: BEGIN 730 ; DRAGON(DAY-1, “W”) 740 ; DRAGON(DAY-1, “N”) 750 ; END; 760 ; “S”: BEGIN 770 ; DRAGON(DAY-1, “E”) 780 ; DRAGON(DAY-1, “S”) 790 ; END; 800 ; “E”: BEGIN 810 ; DRAGON(DAY-1, “E”) 820 ; DRAGON(DAY-1, “N”) 830 ; END; 840 ; “W”: BEGIN 850 ; DRAGON(DAY-1, “W”) 860 ; DRAGON(DAY-1, “S”) 870 ; END; 880 ; END; 885 ; END; 890 ; END; original Pascal 64 imperative version enum Direction: case North, East, South, West
  • 23.
    Now that wehave rewritten the imperative Pascal DRAGON procedure as a Scala function consisting of an imperative shell and a functional core, let’s turn to the fact that both versions of the code depend on a side-effecting draw function used to draw a line. How can we to implement the line drawing function in Scala? Since the function is not the focus of this deck, let’s just reuse the approach taken in the deck below. The approach is slightly overcomplex in that it is designed to handle lines whose points have coordinates that are real numbers, whereas in our case, points whose coordinates are whole numbers would suffice. Still, the approach does handle for us the problem of converting cartesian coordinates, in which the y coordinate grows as a point moves north, to screen coordinates, in which it grows as a point moves south.
  • 24.
    case class Point(x:Float, y: Float) extension (p: Point) def deviceCoords(panelHeight: Int): (Int, Int) = (Math.round(p.x), panelHeight - Math.round(p.y)) def translate(direction: Direction, amount: Float): Point = direction match case North => Point(p.x, p.y + amount) case South => Point(p.x, p.y - amount) case East => Point(p.x + amount, p.y) case West => Point(p.x - amount, p.y) def draw(line: Line): Unit = val (ax, ay) = line.start.deviceCoords(panelHeight) val (bx, by) = line.end.deviceCoords(panelHeight) g.drawLine(ax, ay, bx, by) First we extend a point with a deviceCoords function that maps cartesian coordinates to screen coordinates. Note that the function uses external value panelHeight, the height of the graphics panel on which the line is to be drawn. Next we define a draw function that draws a line on the screen. To do this, it first uses the newly introduced deviceCoords function to convert the points of the line from cartesian coordinates to screen coordinates. Note how in doing this it also depends on external value panelHeight. Next, it invokes a drawLine function provided by external value g, which is a a graphics context. On the next slide we are now in a position to define a graphics panel that draws the dragon! It is in that panel that the above draw function lives.
  • 25.
    import java.awt.{Color, Graphics} importjavax.swing.* class DragonPanel(lineColour: Color, backgroundColour: Color) extends JPanel: override def paintComponent(g: Graphics): Unit = val panelHeight = getSize().height - 1 def startPoint: Point = val panelWidth = getSize().width - 1 val panelCentre = Point(panelWidth / 2, panelHeight / 2) panelCentre .translate(South, panelHeight / 7) .translate(West, panelWidth / 5) def draw(line: Line): Unit = val (ax, ay) = line.start.deviceCoords(panelHeight) val (bx, by) = line.end.deviceCoords(panelHeight) g.drawLine(ax, ay, bx, by) def drawDragon(start: Point, age: Int, length: Int, direction: Direction): Unit = Dragon(start, age, length, direction) .path .lines .foreach(draw) super.paintComponent(g) setBackground(backgroundColour) g.setColor(lineColour) drawDragon(startPoint, age = 17, length = 1, direction = East) The first Scala function that we looked at when we started rewriting the Pascal DRAGON procedure. In that context, the function constituted the whole of the imperative shell. This graphics Panel that we are now adding in order to complete the drawDragon function (by adding draw) and to make use of it, becomes part of the imperative shell. The panelHeight .value used by both draw and startPoint. The point where the drawing of the dragon begins. Currently computed to allow an age 17 dragon to fit in the panel. We defined this on the previous slide. Boilerplate code Should draw the dragon that we saw at the beginning of the deck. A graphics panel on which the dragon is to be drawn.
  • 26.
    import java.awt.Color import javax.swing.{JFrame,WindowConstants} def displayDragonFrame(): Unit = val (gold, green) = (Color(255, 215, 0), Color(0, 128, 0)) val panel = DragonPanel(lineColour = gold, backgroundColour = green) JFrame.setDefaultLookAndFeelDecorated(true) val frame = new JFrame("Heighway's Dragon") frame.setDefaultCloseOperation(WindowConstants.EXIT_ON_CLOSE) frame.setSize(600,600) frame.add(panel) frame.setVisible(true) Now that we have defined a panel, we need a frame to hold an instance of the panel. Here is a boilerplate function to create a 600 x 600 pixel frame. When we instantiate the panel we specify a background colour of green and a line colour of gold.
  • 27.
    import javax.swing.SwingUtilities @main defmain(): Unit = // Create the frame/panel on the event dispatching thread. SwingUtilities.invokeLater( new Runnable(): def run(): Unit = displayDragonFrame() ) All that we need now in order to finally draw a dragon is a main function that creates a frame using the function defined on the previous slide. On the next slide you can see the result of running the main function.
  • 28.
    It works nicely! Inthe next few slides we’ll see the results of running the program multiple times with white background and black line colour, and with different ages and line lengths.
  • 29.
  • 30.
  • 31.
  • 32.
  • 33.
    In conclusion, thenext two slides recap the code of the whole Scala program.
  • 34.
    import java.awt.{Color, Graphics} importjavax.swing.* class DragonPanel(lineColour: Color, backgroundColour: Color) extends JPanel: override def paintComponent(g: Graphics): Unit = val panelHeight = getSize().height - 1 def startPoint: Point = val panelWidth = getSize().width - 1 val panelCentre = Point(panelWidth / 2, panelHeight / 2) panelCentre .translate(South, panelHeight / 7) .translate(West, panelWidth / 5) def draw(line: Line): Unit = val (ax, ay) = line.start.deviceCoords(panelHeight) val (bx, by) = line.end.deviceCoords(panelHeight) g.drawLine(ax, ay, bx, by) def drawDragon(start: Point, age: Int, length: Int, direction: Direction): Unit = Dragon(start, age, length, direction) .path .lines .foreach(draw) super.paintComponent(g) setBackground(backgroundColour) g.setColor(lineColour) drawDragon(startPoint, age = 17, length = 1, direction = East) import javax.swing.SwingUtilities @main def main(): Unit = // Create the frame/panel on the event dispatching thread. SwingUtilities.invokeLater( new Runnable(): def run(): Unit = displayDragonFrame() ) import java.awt.Color import javax.swing.{JFrame, WindowConstants} def displayDragonFrame(): Unit = val (gold, green) = (Color(255, 215, 0), Color(0, 128, 0)) val panel = DragonPanel(lineColour = gold, backgroundColour = green) JFrame.setDefaultLookAndFeelDecorated(true) val frame = new JFrame("Heighway's Dragon") frame.setDefaultCloseOperation(WindowConstants.EXIT_ON_CLOSE) frame.setSize(600,600) frame.add(panel) frame.setVisible(true) def drawDragon(start: Point, age: Int, length: Int, direction: Direction): Unit = Dragon(start, age, length, direction) .path .lines .foreach(draw)
  • 35.
    type DragonPath =List[Point] object DragonPath: def apply(start: Point): DragonPath = List(start) extension (path: DragonPath) def grow(age: Int, length: Int, direction: Direction): DragonPath = def newDirections(direction: Direction): (Direction, Direction) = direction match case North => (West, North) case South => (East, South) case East => (East, North) case West => (West, South) path.headOption.fold(path): front => if age == 0 then front.translate(direction, length) :: path else val (firstDirection, secondDirection) = newDirections(direction) path .grow(age - 1, length, firstDirection) .grow(age - 1, length, secondDirection) def lines: List[Line] = if path.length < 2 then Nil else path.zip(path.tail) case class Dragon(start: Point, age: Int, length: Int, direction: Direction): val path: DragonPath = DragonPath(start) .grow(age, length, direction) case class Point(x: Float, y: Float) extension (p: Point) def deviceCoords(panelHeight: Int): (Int, Int) = (Math.round(p.x), panelHeight - Math.round(p.y)) def translate(direction: Direction, amount: Float): Point = direction match case North => Point(p.x, p.y + amount) case South => Point(p.x, p.y - amount) case East => Point(p.x + amount, p.y) case West => Point(p.x - amount, p.y) type Line = (Point, Point) extension (line: Line) def start: Point = line(0) def end: Point = line(1) enum Direction: case North, East, South, West
  • 36.
    That’s all forpart 1. I hope you enjoyed that. In part 2 we’ll make the program much more convenient in that it will allow us to easily change dragon parameters and redraw the dragon each time without having to rerun the program. More importantly, we’ll be using the concept of rotation about a point to exploit the self-similarity of Heighway’s dragon and rewrite the grow function so that it is simpler, and so that it is therefore very easy to understand how it manages to compute the path of a dragon. See you in part 2.