Continuous Delivery with Docker Containers and Java
The Good, the Bad, and the Ugly
Daniel Bryant
@danielbryantuk
Containers: Expectations versus reality
05/12/2018 @danielbryantuk
“DevOps”
@danielbryantuk
• Tech Consultant, Product Architect at Datawire,…
• Ex-academic, software developer, DBA, ops, CTO, conference tourist
• Java Champion, Continuous Delivery (CI/CD) advocate
• Leading change through technology and teams
05/12/2018 @danielbryantuk
bit.ly/2jWDSF7
oreil.ly/2RgU3Pe
Continuous Delivery & Docker
05/12/2018 @danielbryantuk
Velocity (with stability) is key to business success
“Continuous delivery is achieved when stability and
speed can satisfy business demand.
Discontinuous delivery occurs when stability and speed
are insufficient.”
- Steve Smith (@SteveSmithCD)
05/12/2018 @danielbryantuk
Velocity (with stability) is key to business success
“Continuous delivery is achieved when stability and
speed can satisfy business demand.
Discontinuous delivery occurs when stability and speed
are insufficient.”
- Steve Smith (@SteveSmithCD)
05/12/2018 @danielbryantuk
05/12/2018 @danielbryantuk
Feedback:
- Was our initial
hypothesis proven?
- How can we improve
business, architecture
and ops?
The good (with Docker and Java)
• Dev environment setup can Dockerized
• Docker enables repeatable builds
• Legacy tech (old frameworks etc) can be hermetically sealed
05/12/2018 @danielbryantuk
The bad (lessons learned for speed/stability)
“Why is the container image 1GB?
It’s a helloworld Java app!!!”
“Dinosaurs must have completed their
dev/test/deploy loop faster than me”
“This Java app runs slow (or freezes)
in Docker”
05/12/2018 @danielbryantuk
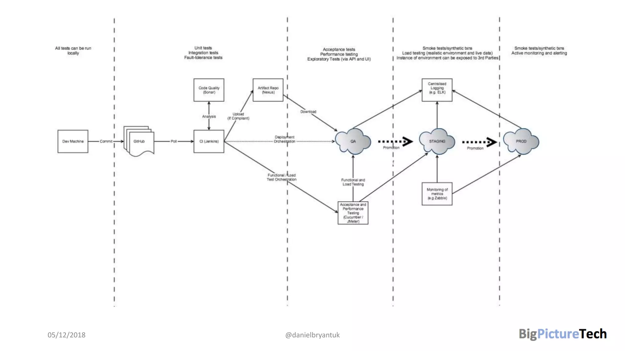
Impact of container tech on CD
05/12/2018 @danielbryantuk
05/12/2018 @danielbryantuk
05/12/2018 @danielbryantuk
Lessons learned
05/12/2018 @danielbryantuk
05/12/2018 @danielbryantuk
Make your dev environment like production
• Must build/test containers locally
• Perform (at least) happy path tests
• Use identical base images from production
• With same configuration
05/12/2018 @danielbryantuk
Lesson learned: Dockerfile content is super important
• OS choice (alpine or Distroless?)
• Configuration
• Build artifacts
• Exposing ports
• Oracle vs OpenJDK vs …?
• JDK vs JRE (vs jlinked binary?)
• Hotspot vs OpenJ9 vs SubstrateVM vs…?
• AOT vs JIT && CDS and ACDS
05/12/2018 @danielbryantuk
Please talk to the sysadmin people:
Their operational knowledge is invaluable
05/12/2018 @danielbryantuk
Start from good foundations: base image
05/12/2018 @danielbryantuk
https://github.com/danielbryantuk/oreilly-docker-java-
shopping
05/12/2018 @danielbryantuk
https://adoptopenjdk.net/
Start from good foundations: base image
05/12/2018 @danielbryantuk
https://github.com/danielbryantuk/oreilly-docker-java-
shopping
Getting smaller with Java 9, Java 11 LTS, Java 12
• Use jlink to create custom JRE
• Binary contains only:
• Your app modules
• Dependencies (JARs, modules)
• JRE modules needed
• Portola Project (JDK 12+)
05/12/2018 @danielbryantuk
But, why is my image so big?
05/12/2018 @danielbryantuk
05/12/2018 @danielbryantuk
05/12/2018 @danielbryantuk
Take a “dive” into a container
05/12/2018 @danielbryantuk
https://github.com/wagoodman/dive
05/12/2018 @danielbryantuk
05/12/2018 @danielbryantuk
Building in containers (multi-stage FTW)
05/12/2018 @danielbryantuk
BuildKit
05/12/2018 @danielbryantuk
The bad: different test and prod containers?
• Create “test” version of container
• Full OS (e.g. Ubuntu), JDK
• Test tools and data
• Create “prod” version of the container
• Minimal OS
• JRE only
• Easy to see app/configuration drift
05/12/2018 @danielbryantuk
The bad: different test and prod containers?
05/12/2018 @danielbryantuk
05/12/2018 @danielbryantuk
Lesson learned: Metadata is valuable
• Application metadata
• Version / GIT SHA
• Build metadata
• Build date
• Image name
• Vendor
• Quality metadata
• QA control, signed binaries, ephemeral support
• Security profiles (AppArmor), Security audited etc
05/12/2018 @danielbryantuk
Gareth and Amn totally stole my thunder… :)
05/12/2018 @danielbryantuk
Metadata - Adding Labels at build time
• Microscaling Systems’ Makefile
• Labelling automated builds on
DockerHub (h/t Ross Fairbanks)
• Create file ‘/hooks/build’
• label-schema.org
• microbadger.com
05/12/2018 @danielbryantuk
External registry with metadata support
05/12/2018 @danielbryantuk
05/12/2018 @danielbryantuk
Running tests with containers
05/12/2018 @danielbryantuk
Testing NFRs in the build pipeline
• Performance and Load testing
• Gatling / jmeter / Flood.io
• Security testing
• Findsecbugs / OWASP Dependency check
• Bdd-security (OWASP ZAP) / Arachni
• Gauntlt / Serverspec
• Docker Bench for Security / CoreOS Clair
05/12/2018 @danielbryantuk
Stability: Docker and Java
• Watch for JVM cgroup/taskset awareness (with JDK <= 8u131)
• getAvailableProcessors() may incorrectly report the number of cpus in Docker (JDK-8140793)
• Runtime.availableProcessors() ignores Linux taskset command (JDK-6515172)
• GC threads, default fork/join thread pool sizes (and others) is based from host CPU count
• Set container memory appropriately
• JVM requirements = Heap size (Xmx) + Metaspace + JVM overhead
• Account for native thread requirements e.g. thread stack size (Xss)
• Entropy
• Host entropy can soon be exhausted by crypto operations and /dev/random blocks
• -Djava.security.egd=file:/dev/./urandom (notes on this)
05/12/2018 @danielbryantuk 43
05/12/2018 @danielbryantuk
https://docs.google.com/presentation/d/11VjOwW8MjDqXX9uRx0BEGYrIQtGGcXJJWMxS2q-
02nA/edit#slide=id.g3c0528a66b_1_162
Running tests with containers
05/12/2018 @danielbryantuk
Security Visibility: Basic (Java) Code Scanning
05/12/2018 @danielbryantuk
Dependency Scanning
05/12/2018 @danielbryantuk
www.owasp.org/index.php/OWASP_Dependency_Check
Static Image Scanning
05/12/2018 @danielbryantuk
github.com/arminc/clair-scanner
Summary
05/12/2018 @danielbryantuk
In summary
• Docker and Java are a great combination
• But make sure you understand the technology and challenges
• Continuous delivery is essential with modern architecture/tech
• Container images must be the (single) source of truth within pipeline
• Provence (metadata) and validation (testing NFR) of builds is vital
• Not all developers are operationally aware
05/12/2018 @danielbryantuk
Thanks for listening…
Twitter: @danielbryantuk
Email: daniel.bryant@tai-dev.co.uk
Writing: https://www.infoq.com/profile/Daniel-Bryant
Talks: https://www.youtube.com/playlist?list=PLoVYf_0qOYNeBmrpjuBOOAqJnQb3QAEtM
05/12/2018 @danielbryantuk
bit.ly/2jWDSF7
oreil.ly/2RgU3Pe
Take A Breakout Survey
Access your session and/or workshop surveys for the conference at any time by tapping the Sessions
link on the navigation menu or block on the home screen.
Find the session/workshop you attended and tap on it to view the session details. On this page, you will
find a link to the survey.
Bedtime reading
05/12/2018 @danielbryantuk

DockerCon EU 2018 "Continuous Delivery with Docker and Java"

  • 1.
    Continuous Delivery withDocker Containers and Java The Good, the Bad, and the Ugly Daniel Bryant @danielbryantuk
  • 2.
    Containers: Expectations versusreality 05/12/2018 @danielbryantuk “DevOps”
  • 3.
    @danielbryantuk • Tech Consultant,Product Architect at Datawire,… • Ex-academic, software developer, DBA, ops, CTO, conference tourist • Java Champion, Continuous Delivery (CI/CD) advocate • Leading change through technology and teams 05/12/2018 @danielbryantuk bit.ly/2jWDSF7 oreil.ly/2RgU3Pe
  • 4.
    Continuous Delivery &Docker 05/12/2018 @danielbryantuk
  • 5.
    Velocity (with stability)is key to business success “Continuous delivery is achieved when stability and speed can satisfy business demand. Discontinuous delivery occurs when stability and speed are insufficient.” - Steve Smith (@SteveSmithCD) 05/12/2018 @danielbryantuk
  • 6.
    Velocity (with stability)is key to business success “Continuous delivery is achieved when stability and speed can satisfy business demand. Discontinuous delivery occurs when stability and speed are insufficient.” - Steve Smith (@SteveSmithCD) 05/12/2018 @danielbryantuk
  • 7.
    05/12/2018 @danielbryantuk Feedback: - Wasour initial hypothesis proven? - How can we improve business, architecture and ops?
  • 8.
    The good (withDocker and Java) • Dev environment setup can Dockerized • Docker enables repeatable builds • Legacy tech (old frameworks etc) can be hermetically sealed 05/12/2018 @danielbryantuk
  • 9.
    The bad (lessonslearned for speed/stability) “Why is the container image 1GB? It’s a helloworld Java app!!!” “Dinosaurs must have completed their dev/test/deploy loop faster than me” “This Java app runs slow (or freezes) in Docker” 05/12/2018 @danielbryantuk
  • 10.
    Impact of containertech on CD 05/12/2018 @danielbryantuk
  • 11.
  • 12.
  • 13.
  • 14.
  • 15.
    Make your devenvironment like production • Must build/test containers locally • Perform (at least) happy path tests • Use identical base images from production • With same configuration 05/12/2018 @danielbryantuk
  • 16.
    Lesson learned: Dockerfilecontent is super important • OS choice (alpine or Distroless?) • Configuration • Build artifacts • Exposing ports • Oracle vs OpenJDK vs …? • JDK vs JRE (vs jlinked binary?) • Hotspot vs OpenJ9 vs SubstrateVM vs…? • AOT vs JIT && CDS and ACDS 05/12/2018 @danielbryantuk
  • 17.
    Please talk tothe sysadmin people: Their operational knowledge is invaluable 05/12/2018 @danielbryantuk
  • 18.
    Start from goodfoundations: base image 05/12/2018 @danielbryantuk https://github.com/danielbryantuk/oreilly-docker-java- shopping
  • 19.
  • 20.
    Start from goodfoundations: base image 05/12/2018 @danielbryantuk https://github.com/danielbryantuk/oreilly-docker-java- shopping
  • 21.
    Getting smaller withJava 9, Java 11 LTS, Java 12 • Use jlink to create custom JRE • Binary contains only: • Your app modules • Dependencies (JARs, modules) • JRE modules needed • Portola Project (JDK 12+) 05/12/2018 @danielbryantuk
  • 22.
    But, why ismy image so big? 05/12/2018 @danielbryantuk
  • 23.
  • 24.
  • 25.
    Take a “dive”into a container 05/12/2018 @danielbryantuk https://github.com/wagoodman/dive
  • 26.
  • 27.
  • 28.
    Building in containers(multi-stage FTW) 05/12/2018 @danielbryantuk
  • 29.
  • 30.
    The bad: differenttest and prod containers? • Create “test” version of container • Full OS (e.g. Ubuntu), JDK • Test tools and data • Create “prod” version of the container • Minimal OS • JRE only • Easy to see app/configuration drift 05/12/2018 @danielbryantuk
  • 31.
    The bad: differenttest and prod containers? 05/12/2018 @danielbryantuk
  • 32.
  • 33.
    Lesson learned: Metadatais valuable • Application metadata • Version / GIT SHA • Build metadata • Build date • Image name • Vendor • Quality metadata • QA control, signed binaries, ephemeral support • Security profiles (AppArmor), Security audited etc 05/12/2018 @danielbryantuk
  • 34.
    Gareth and Amntotally stole my thunder… :) 05/12/2018 @danielbryantuk
  • 35.
    Metadata - AddingLabels at build time • Microscaling Systems’ Makefile • Labelling automated builds on DockerHub (h/t Ross Fairbanks) • Create file ‘/hooks/build’ • label-schema.org • microbadger.com 05/12/2018 @danielbryantuk
  • 36.
    External registry withmetadata support 05/12/2018 @danielbryantuk
  • 37.
  • 38.
    Running tests withcontainers 05/12/2018 @danielbryantuk
  • 39.
    Testing NFRs inthe build pipeline • Performance and Load testing • Gatling / jmeter / Flood.io • Security testing • Findsecbugs / OWASP Dependency check • Bdd-security (OWASP ZAP) / Arachni • Gauntlt / Serverspec • Docker Bench for Security / CoreOS Clair 05/12/2018 @danielbryantuk
  • 40.
    Stability: Docker andJava • Watch for JVM cgroup/taskset awareness (with JDK <= 8u131) • getAvailableProcessors() may incorrectly report the number of cpus in Docker (JDK-8140793) • Runtime.availableProcessors() ignores Linux taskset command (JDK-6515172) • GC threads, default fork/join thread pool sizes (and others) is based from host CPU count • Set container memory appropriately • JVM requirements = Heap size (Xmx) + Metaspace + JVM overhead • Account for native thread requirements e.g. thread stack size (Xss) • Entropy • Host entropy can soon be exhausted by crypto operations and /dev/random blocks • -Djava.security.egd=file:/dev/./urandom (notes on this) 05/12/2018 @danielbryantuk 43
  • 41.
  • 42.
    Running tests withcontainers 05/12/2018 @danielbryantuk
  • 43.
    Security Visibility: Basic(Java) Code Scanning 05/12/2018 @danielbryantuk
  • 44.
  • 45.
    Static Image Scanning 05/12/2018@danielbryantuk github.com/arminc/clair-scanner
  • 46.
  • 47.
    In summary • Dockerand Java are a great combination • But make sure you understand the technology and challenges • Continuous delivery is essential with modern architecture/tech • Container images must be the (single) source of truth within pipeline • Provence (metadata) and validation (testing NFR) of builds is vital • Not all developers are operationally aware 05/12/2018 @danielbryantuk
  • 48.
    Thanks for listening… Twitter:@danielbryantuk Email: daniel.bryant@tai-dev.co.uk Writing: https://www.infoq.com/profile/Daniel-Bryant Talks: https://www.youtube.com/playlist?list=PLoVYf_0qOYNeBmrpjuBOOAqJnQb3QAEtM 05/12/2018 @danielbryantuk bit.ly/2jWDSF7 oreil.ly/2RgU3Pe
  • 49.
    Take A BreakoutSurvey Access your session and/or workshop surveys for the conference at any time by tapping the Sessions link on the navigation menu or block on the home screen. Find the session/workshop you attended and tap on it to view the session details. On this page, you will find a link to the survey.
  • 50.