Today
Project
Introduction
Design
Thinking
EA: New
Paradigm
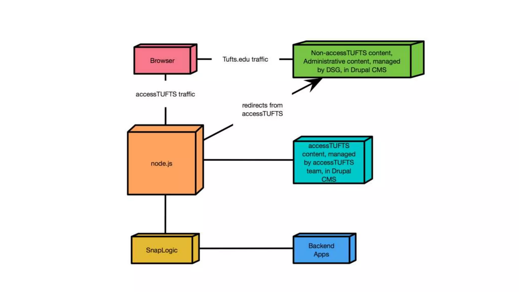
access:Tufts
Demo
Tools &
Takeaways
Conversation
“We can make it easier to get work done at Tufts!”
We Matter
Where do we begin?
Empathy
The people who face the problem every day hold the key to the answer.
Actions Motivations
Questions Barriers
“Design thinking is a human-centered approach to innovation that
draws from the designer's toolkit to integrate the needs of people,
the possibilities of technology, and the requirements for business
success.”
- Tim Brown, President and CEO, IDEO
Inspiration
Ideation
Implementation
Empathy
Define
Ideate
Prototype
Test
Discovery
Interpretation
Ideation
Experimentation
Evolution
“Give us three months…”
HCD Process
Frame the
problem
Project
plan
Build the
team
Recruiting
plan
Research Synthesis Prototype Evaluate Refine
ITERATIVE
Design Thinking Process - Inspiration
Observe users
Form insights –
find the “why”
in what you
see!
Group
storytelling
Broad insight
generation –
“Sometimes
people will…”
UX Research - Discovery
• Diagonal slide of the organization:
• “Customers” – staff and faculty who engage in transactions (on their own
behalf)
• Tufts Support Services who assist customers
• IT Help Desk support staff
• Managers, Directors, VP’s
• Contextual Inquiry
Design Thinking Process - Ideation
"How Might
We...?"
Brainstorm
Ideas
Select top 2
or 3
Storyboard
IDEO’s 7 Rules for Brainstorming
1. Defer judgment
2. Encourage wild ideas
3. Build on the ideas of others
4. Stay focused on your topic
5. Be visual
6. One conversation at a time
7. Go for quantity
Source: https://challenges.openideo.com/blog/seven-tips-on-better-brainstorming
Design Thinking Process – Implementation
Design
Experiments
Test Iterate
Design Thinking Process to Reframe a Problem
How might we…
Why do we want to do that?
What is stopping us from doing that?
Revise: How might we...?
Has our concept of the problem changed?
Tools We Use
• Fly on the Wall Observation
• Contextual Inquiry
• One-On-One Interview
• Expert Interview
• Group Interview/Focus Groups
• 5 Why (Root Cause/Fishbone or Ishikawa Diagram)
• Design Charrettes
• Service Blueprinting
Design Charrettes
Design Charrette
Current State:
1. Rapid (individual) brainstorm on Post It notes – “Why is [process] so complex? Where
are the pain points? What is it preventing us from making it easier?” (5 min.)
2. Synthesis: Combine all members’ Post It notes and organize into groups, you can add
new ones as you go, remove duplicates (5 min.)
3. One person from each group reports out to whole room/group discussion (20 min.)
Future state:
1. Respond to the problems you've identified. Describe, on index cards, how the
experience could be different! Use “How Might We…” (10 min.)
2. Together, create a storyboard that describes the experience of initiating and completing
a [process]. Start with the user experience and move to the completion of the business
process. You can use specific technology references if it helps.
Analogous Inspiration
Prototyping
Architecture & Development
Development
Enterprise Architecture
Relevance of Search
Product Release Plans
User Stories
• 3C’s
• How they were used
• Show our user stories
• See how easy it is to get started…
Development Process
• Agile cross adapted DAD
• Sprints and spikes
• Card wall
• Gantt chart as a communication vehicle
Enterprise Architecture: a New Paradigm for
Tufts University
• FROM point-to-point system connections – expensive, difficult to
maintain, constraining
• TO scalable and adaptable cloud-based integration:
• Data flow across multiple systems including legacy on premise and cloud SaaS
(today).
• Consistent data and business rules throughout the university (future).
Search
“Search is the user's lifeline for mastering complex websites”
- Jakob Nielson1
• Give the user the ability to “control their own destiny.”
• Give the user an “escape hatch” in case they get stuck.
1Nielson, Jakob. "Search: Visible and Simple." Search: Visible and Simple. May 13, 2001. Accessed March 13, 2016. https://www.nngroup.com/articles/search-visible-
and-simple/.
Ongoing Process of Portal Development
Select subset
of process
Design digital
workflow
solution
Extract
design
pattern
Apply to
other sets of
processes
Release
quarterly
Product Roadmap
Build Base
System
2-8/2016
Discovery for
Component 1
9-12/2016
Build Component 1
1-6/2017
Discovery for
Component 2
(or next 20
transactions)
7-10/2017
Build
Component 2
8/2017-2/2018
Resources
Articles:
• Design Kit: The Course for
Human-Centered Design
• Design Kit: The Field Guide to
Human-Centered Design
• 45 Design Thinking Resources for
Educators
• Service Design Toolkit
• How Might We video
Books
• Change by Design
• Building Microservices
• Design Sprints
• Disciplined Agile Delivery
Thomas W. Cox
thomas.cox@tufts.edu
Louis Kaczmarek
louis.kaczmarek@tufts.edu
Thank You!

accessTufts_Leveraging_DesignThinking_EnterpriseArchitecture_NERCOMP_3-23-2016 (1).pptx

  • 3.
  • 5.
    “We can makeit easier to get work done at Tufts!”
  • 9.
  • 10.
  • 11.
  • 12.
    The people whoface the problem every day hold the key to the answer.
  • 13.
  • 14.
    “Design thinking isa human-centered approach to innovation that draws from the designer's toolkit to integrate the needs of people, the possibilities of technology, and the requirements for business success.” - Tim Brown, President and CEO, IDEO
  • 15.
  • 16.
  • 17.
  • 18.
    “Give us threemonths…”
  • 19.
    HCD Process Frame the problem Project plan Buildthe team Recruiting plan Research Synthesis Prototype Evaluate Refine ITERATIVE
  • 20.
    Design Thinking Process- Inspiration Observe users Form insights – find the “why” in what you see! Group storytelling Broad insight generation – “Sometimes people will…”
  • 22.
    UX Research -Discovery • Diagonal slide of the organization: • “Customers” – staff and faculty who engage in transactions (on their own behalf) • Tufts Support Services who assist customers • IT Help Desk support staff • Managers, Directors, VP’s • Contextual Inquiry
  • 23.
    Design Thinking Process- Ideation "How Might We...?" Brainstorm Ideas Select top 2 or 3 Storyboard
  • 24.
    IDEO’s 7 Rulesfor Brainstorming 1. Defer judgment 2. Encourage wild ideas 3. Build on the ideas of others 4. Stay focused on your topic 5. Be visual 6. One conversation at a time 7. Go for quantity Source: https://challenges.openideo.com/blog/seven-tips-on-better-brainstorming
  • 25.
    Design Thinking Process– Implementation Design Experiments Test Iterate
  • 26.
    Design Thinking Processto Reframe a Problem How might we… Why do we want to do that? What is stopping us from doing that? Revise: How might we...? Has our concept of the problem changed?
  • 28.
    Tools We Use •Fly on the Wall Observation • Contextual Inquiry • One-On-One Interview • Expert Interview • Group Interview/Focus Groups • 5 Why (Root Cause/Fishbone or Ishikawa Diagram) • Design Charrettes • Service Blueprinting
  • 29.
  • 30.
    Design Charrette Current State: 1.Rapid (individual) brainstorm on Post It notes – “Why is [process] so complex? Where are the pain points? What is it preventing us from making it easier?” (5 min.) 2. Synthesis: Combine all members’ Post It notes and organize into groups, you can add new ones as you go, remove duplicates (5 min.) 3. One person from each group reports out to whole room/group discussion (20 min.) Future state: 1. Respond to the problems you've identified. Describe, on index cards, how the experience could be different! Use “How Might We…” (10 min.) 2. Together, create a storyboard that describes the experience of initiating and completing a [process]. Start with the user experience and move to the completion of the business process. You can use specific technology references if it helps.
  • 32.
  • 33.
  • 41.
    Architecture & Development Development EnterpriseArchitecture Relevance of Search Product Release Plans
  • 42.
    User Stories • 3C’s •How they were used • Show our user stories • See how easy it is to get started…
  • 43.
    Development Process • Agilecross adapted DAD • Sprints and spikes • Card wall • Gantt chart as a communication vehicle
  • 45.
    Enterprise Architecture: aNew Paradigm for Tufts University • FROM point-to-point system connections – expensive, difficult to maintain, constraining • TO scalable and adaptable cloud-based integration: • Data flow across multiple systems including legacy on premise and cloud SaaS (today). • Consistent data and business rules throughout the university (future).
  • 51.
    Search “Search is theuser's lifeline for mastering complex websites” - Jakob Nielson1 • Give the user the ability to “control their own destiny.” • Give the user an “escape hatch” in case they get stuck. 1Nielson, Jakob. "Search: Visible and Simple." Search: Visible and Simple. May 13, 2001. Accessed March 13, 2016. https://www.nngroup.com/articles/search-visible- and-simple/.
  • 53.
    Ongoing Process ofPortal Development Select subset of process Design digital workflow solution Extract design pattern Apply to other sets of processes Release quarterly
  • 54.
    Product Roadmap Build Base System 2-8/2016 Discoveryfor Component 1 9-12/2016 Build Component 1 1-6/2017 Discovery for Component 2 (or next 20 transactions) 7-10/2017 Build Component 2 8/2017-2/2018
  • 55.
    Resources Articles: • Design Kit:The Course for Human-Centered Design • Design Kit: The Field Guide to Human-Centered Design • 45 Design Thinking Resources for Educators • Service Design Toolkit • How Might We video Books • Change by Design • Building Microservices • Design Sprints • Disciplined Agile Delivery
  • 56.
    Thomas W. Cox thomas.cox@tufts.edu LouisKaczmarek louis.kaczmarek@tufts.edu Thank You!

Editor's Notes

  • #5 IMAGE SOURCE: http://savvycomsoftware.com/simplicity-vs-complexity-where-to-go-with-your-app/
  • #7 Source: http://team.tufts.edu/wp-content/uploads/API-Position-Paper_FINAL_6-15-15.pdf
  • #8 IMAGE SOURCE: http://www.decohubs.com/explore?t=minimalist
  • #11 Typical approach  What tools do we have? Big iron can solve this! Let’s make it easy on ourselves and get everyone interacting directly with PeopleSoft
  • #16 Source: IDEO Human Centered Design Field Kit