ONLINE EVENT MANAGEMENT SYSTEM
This Project Report is submitted in partial fulfilment of
the requirements for the award of the degree of
Master of Computer Applications
Submitted by
MADDIMSETTI BINDU DURGA BHAVANI
2385351065
Under the Esteemed Guidance of
Mrs.K.R Rajeswari
Assistant professor
B.V.RAJU COLLEGE
Vishnupur::Bhimavaram
Submitted to
DEPARTMENT OF COMPUTER SCIENCE&ENGINEERING
COLLEGE OF ENGINEERING
ADIKAVINANNAYAUNIVERSITY
RAJAHMAHENDRAVARAM
2024-2025
Vishnupur::Bhimavaram.
Accredited by NAAC With B++
Grade
(Affiliated to Adikavi Nannaya University)
DEPARTMENTOFMCA
CERTIFICATE
This is to certify that this project entitled “ONLINE EVENT MANAGEMENT
SYSTEM” submitted in partial fulfilment of the degree of MASTER OF COMPUTER
APPLICATIONS to Adikavi Nannaya University from 7i TECH SOLUTIONS,
Hyderabad through B.V. Raju College, done by Ms. MADDIMSETTI BINDU DURGA
BHAVANI , 2385351065 is an authentic work carried out by her during the Academic
Year 2024-2025 under my guidance. The matter embodied in this project work has not
been submitted earlier for award of any degree or diploma to the best of my knowledge
and belief.
Internal Guide Head of the Department
External Examiner Principal
ACKNOWLEDGEMENTS
The satisfaction and euphoria that accompany the successful completion of any
task would be incomplete without the mention of people who made it possible, whose
constantguidanceandencouragementcrownedoureffortswithsuccess.Itisapleasant aspect
that I have now the opportunity to express my gratitude for all of them.
The first person I would like to thank Dr.I.R. KRISHNAM RAJU, Principal,
B.V. RAJU College, Bhimavaram. His wide knowledge and logical way of thinking
have made a deep impression on me. His understanding, encouragement and personal
guidance have provided the basis for this thesis. He is a source of inspiration for
innovative ideas and his kind support is well known to all his students and colleagues.
I wish to thank Dr. V. BHASKARA MURTHY, Professor & HOD, Dept. of
MCA. His support and valuable suggestions for the successful completion of this
project.
I wish to thank my guide, Mrs K.R RAJESWARI , Assistant Professor, Dept
.of MCA her support and valuable suggestions for the successful completion of this
Project.
MADDIMSETTI BINDU DURGA BHAVANI
2385351065
DECLARATION
This is to certify that the project report entitled“ONLINE EVENT
MANAGEMENT SYSTEM” is done by me is an authentic work carried out for the
partial fulfilment of the requirements for the award of the degree of MASTER OF
COMPUTER APPLICATIONS under the guidance of the , Mrs K.R RAJESWARI
Assistant Professor. The matter embodied in this project work has not been submitted
earlier for award of any degree or diploma to the best of my knowledge and belief.
Signature of the Student
MADDIMSETTI BINDU DURGA BHAVANI
2385351065
B.V. Raju College
INDEX
S.N
O
Chapter Name Page No
1. INTRODUCTION 1-3
2. LITERATURESURVEY 4
SYSTEMANALYSIS 5-7
3.1 Existing System 5
3.2 Proposed System 5
3.3 Feasibility Study 5
3.4 Requirement Analysis 6
4. SYSTEMDESIGN 8-14
4.1 System Architecture 8
4.2 UML Diagrams 9
4.2.1UseCaseDiagram 10
4.2.2ClassDiagram
11
4.2.3SequenceDiagram 11
4.2.4DataFlowDiagram 12
4.2.5ActivityDiagram 12
12
4.2.6 Flowchart
4.3 Input and Output Design 13
5. SYSTEMIMPLEMENTATION 15-27
5.1 Source Code 15
6. SYSTEMTESTING 28-31
6.1 Unit Testing 29
6.2 Integration Testing 30
7. SCREENSANDREPORTS 32-38
8. CONCLUSIONANDFUTUREWORK 39
9. BIBILOGRAPHY 40-41
LIST OF FIGURES
S.N
O
FIG.NO FIGURENAME PAGEN
O
1.
7.1
HomePage 32
2.
7.2
Admin Home Page 33
3.
7.3
Admin Login Page 34
4. 7.4 Admin welcome Page 35
5. 7.5 Employee Login Page 36
6. 7.6 User Login Page 37
7. 7.7 Registration Page 38
INTRODUCTION
1.INTRODUCTION
Online Event management system was web-based application that enhanced project
management to the creation and development of large scale events such as festivals, conferences,
ceremonies, weddings, formal parties, concerts, or conventions. It involved studying the brand,
identifying its target audience, devising the event concept, and coordinating the technical aspects
before actually launching the event. The Online Event management system (OEMS) enabled
customers/ clients view various packages/products about the event and make booking through the
online platform. The process of plam1ing and coordinating the event is usually referred to as event
plam1ing and it included budgeting, scheduling, site selection, acquiring necessary permits,
coordinating 1;ransportation and parking, arranging for speakers or entertainers, arranging decor,
event security, catering, coordinating with third party vendors, and emergency plans. Each event
was different in its nature so process of planning & execution of each event differed on basis of type
of event.
1.1 Background:
Fruitions Event Plaimers (FEP) is an event management company with its main offices located
in Kampala and deals in event management and planning countrywide. It operates in districts like
Masaka, Mbarara, Kabale, Mubende, and Fort portal, Kasese, Arna, Gulu, and West Nile. Offices
have been established in those districts each having finance manager, event plaimer, human
resource manager. The company provides services on a daily basis on various events. Currently, the
event planning system available provides services only during the working days meaning that
customers have limited time to make reservations for particular services.
The customers take their time to travel to the event management offices to book for the event
and even going to the bank and pay the money. There is a lot of paper work pertaining the events
scheduled and those pending schedules, they also use phone calls. All these challenges require an
online event management system that will enable the customer make booking, schedule events
online at any preferred time. The FEP system works as follows the system allows new users to
register online and provide registration form. The system allows the user to login through its first
page and Customers use the system 1P make booking, schedule events online.
The system allows customers to send complaints and feedback and generate transaction reports.
The system allows the printing of transaction reports and also sending notifications to the manager
for
approving payments. One of the advantages of Fruitions Event Planners is Reducing workload If
you don't already use an online event management system then chances are you spend most of your
day tackling a mountain of paperwork.
From mailed in ( and frequently illegible) registration fonns needing to be entered onto your
spreadsheet to invoices and confirmation letters that need to be sent out, the paperwork seems never
ending. FEP automates all these tasks meaning no more boring paperwork which lets you devote
time to more important tasks that really make a difference to your attendees. Reducing costs if you
have employed expensive temporary staff to help with data entry and handling registration queries
you can save here too.
Some FEP clients have reported immediate savings of up to 60% per event simply by switching
to FEP through reductions in staffing costs! fostead of paying for printed brochures or leaflets, FEP
allows you to place your entire event information package online with no cost until you staii
accepting registrations.
During the registration phase, FEP uses email notifications and generates invoices automatically
for attendees to download, again saving you mailing costs. Get paid faster. FEP allows you to accept
credit and debit cards online as well as more traditional forms of payment such as cheques which
means you get paid straight away. Unlike our competitors, we connect FEP to your payment
processor for free so all the money goes straight to you. FEP even helps you keep track of who still
owes you money too, helpfully flagging up overdue payments for you to chase.
Improved quality and range of collected data. Allowing attendees to enter their own data direct
into your database reduces the number of errors compared with transcribing mailed in forms or
faxes. With no limit on form length and advanced features that let you build forms which adapt to
the individual attendee's choices, you can even ask more questions!
Even better, you can tell FEP to make certain fields mandatory or even create your own custom
validation rules to ensure the data you collect is robust for downstream use.
1.2 Problem Statement
Currently Event Management system is manual and only accessible to staff. The client has to
travel to the company offices in order to schedule, book and organize an event such as Birthday
Party, Marriage, Reception, Ring Ceremony. Clients pay cash to book for an event which is
inconveniencing
when customers are many at the company. It takes lots of time of customer because they have to
search such event organizer and contact them individually so an online event management system is
needed which will enable the customer make booking, schedule events online at any preferred time.
1.3General Objective
To develop an online event management system
1.4 .Specific Objectives
i.To analyze the current management system used by Fruitions Event Planners in order to
identify the system requirements.
ii. To gather requirements for designing an online event management system.
iii. To design or model an online event management system 1v. To test, validate and
implement the designed system
1.5 Scope of the Project
This includes physical scope which describes the physical area of application where the
project will be applied and technical scope describes the functionalities in proposed system.
LITERATURE SURVEY
2. LITERATURE SURVEY
2.0 Introduction:
This section summarizes the contents of the literature review that is event management
systems defined; online event management systems evolution and trend; event management
Architecture; Benefits of OEMS (proposed system).
2.1 Analyzing the existing system
In the existing system customer contacts the company for event management. He provides
the details of the event and its requirements. He explains its aims, how long it will last, its format
(Presentation/Workshop and/or Exhibition etc.), expected number of delegates/guests, equipment
and furniture required, whether any delegate pack or promotional material is to be distributed, and
other facilities required.The Event Manager studies the requirements of the event carefully and
using the event management system.
The company offers some readymade packages to choose from.
If the customer agrees, the event is booked and the advance deposit is taken by the company.
According to the requirements of the event, different bookings are made. A strategic schedule is
prepared for smooth conduct of the event. The Event Management System helps the manager in
different tasks of planning, scheduling and
Conducting the event.
SYSTEM ANALYSIS
3. SYSTEM ANALYSIS
3.1 EXISTING SYSTEM:
In the existing buying and selling of products is done manually . All the details of the
products to be sold Or purchased is maintained manually.
3.2 PROPOSED SYSTEM:
The development of this system contains the following activities, which try to automate the
entire process keeping in the view of database integration approach. This system maintains
employee’s personal, address, and contact details. User friendliness is provided in the application.
To make an event successful event manager needs different service provider like Sound systems
services, Lighting providers, Canteen services, stage construction and so on. In present system event
company have to do all management work manually. They keep all payment information on papers.
There is no system to check the past expenses on any event. To do this they have to check payment
register and this task is very time consuming and tiresome. Keeping all these problem in mind we
have developed this system. This system helps the event management company to manage their
paper work online and they can also retrieve report of last event they have completed.
3.3 FEASIBILITY STUDY:
The feasibility of the project is analyzed in this phase and business proposal is put forth with
a very general plan for the project and some cost estimates. During system analysis the feasibility
study of the proposed system is to be carried out. This is to ensure that the proposed system is not a
burden to the company. For feasibility analysis, some understanding of the major requirements for
the system is essential.
Three key considerations involved in the feasibility analysis are
♦ ECONOMICAL FEASIBILITY
♦ TECHNICAL FEASIBILITY
♦ SOCIAL FEASIBILITY
ECONOMICAL FEASIBILITY:
This study is carried out to check the economic impact that the system will have on the
organization. The amount of fund that the company can pour into the research and development of
the system is limited. The expenditures must be justified. Thus the developed system as well within
the budget and this was achieved because most of the technologies used are freely available. Only
the customized products had to be purchased.
TECHNICAL FEASIBILITY:
This study is carried out to check the technical feasibility, that is, the technical
requirements of the system. Any system developed must not have a high demand on the available
technical resources. This will lead to high demands on the available technical resources. This will
lead to high demands being placed on the client. The developed system must have a modest
requirement, as only minimal or null changes are required for implementing this system.
SOCIAL FEASIBILITY:
The aspect of study is to check the level of acceptance of the system by the user. This
includes the process of training the user to use the system efficiently. The user must not feel
threatened by the system, instead must accept it as a necessity. The level of acceptance by the users
solely depends on the methods that are employed to educate the user about the system and to make
him familiar with it. His level of confidence must be raised so that he is also able to make some
constructive criticism, which is welcomed, as he is the final user of the system.
3.4 SYSTEM REQUIREMENTS
HARDWARE REQUIREMENTS:
⮚ System : Pentium Dual Core.
⮚ Hard Disk : 120 GB.
⮚ Monitor : 15’’ LED
⮚ Ram : 1 GB
SOFTWARE REQUIREMENTS:
⮚ Operating system : Windows 7/10.
⮚ Coding Language : JAVA/J2EE
⮚ Tool : Net Beans.
⮚ Database : MYSQL
MODULES:
1..Admin /login module
2.User module
3.Employee module
SYSTEM DESIGNE
4. SYSTEM DESIGN
4.1 SYSTEM ARCHITECTURE:
Architecture flow:
Below architecture diagram represents mainly flow of requests from users to database
through servers. In this scenario overall system is designed in three tires separately using three
layers called presentation layer, business logic layer and data link layer. This project was developed
using 3-tire architecture.
Request Response
Da
ta
Bas
User
SERVE
R
layers to presentation laye
URL Pattern:
Response sent
from the
URL
Reque
st sent
throug
h the
Reply from the
database
according to the
Verifying
or
updating
the
database
through a
statement
URL pattern represents how the requests are flowing through one layer to another layer and
how
the responses are getting by
other
DATABASE
r through server in architecture
diagram.
SERVLE
TS AT THE
SERVER
Pres
entation
Layer
4.2 UML DIAGRAMS
4.2.1 Class Diagram
4.2.2 Use case Diagram:
4.2.3 Context Diagram:
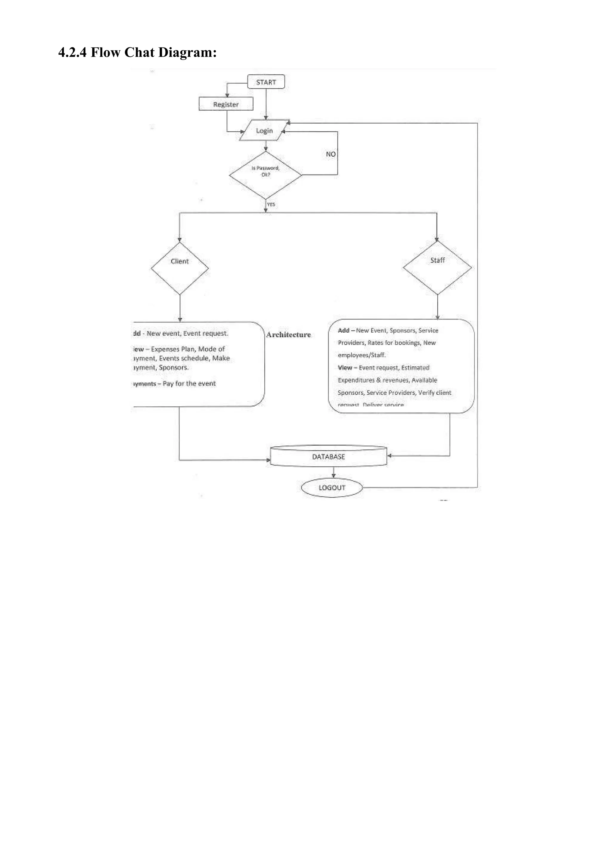
4.2.4 Flow Chat Diagram:
4.3 Input and Output design:
Input design:
Input design is part of overall system design that requires special attention designing input
data is to make the data entered easy and free from errors. The input forms are designed using the
controls available in .NET framework. Validation is made for each and every data that is entered.
Help information is provided for the users during when the customer feels difficult.
Input design is the process of converting the user originated inputs to a computer based format. A
system user interacting through a workstation must be able to tell the system whether to accept the
input to produce reports. The collection of input data is considered to be most expensive part of the
system design. Since the input has to be planned in such a manner so as to get relevant information,
extreme care is taken to obtain pertinent information.
This project first will entered to the input of allocation forms it will be created on student details
form and subject entry form, time table form .it will helps to calculate subject wise attendance
system. Next one if u wants any verification on your data’s also available in details show forms.
Attendance to entered single subject wise or all subject wise attendance system available in this
project.
Output design:
Output design this application “Student Attendance management system”generally refers to
the results and information that are generated by the system for many end-users; output is the main
reason for developing the system and the basis on which they evaluate the usefulness of the
application.
The output is designed in such a way that it is attractive, convenient and informative. Forms are
designed with various features, which make the console output more pleasing.
As the outputs are the most important sources of information to the users, better design should
improve the system’s relationships with us and also will help in decisionmaking. Form design
elaborates the way output is presented and the layout available for capturing information.
One of the most important factors of the system is the output it produces. This system refers
to the results and information generated. Basically the output from a computer system is used to
communicate the result of processing to the user.
Attendance management system to show the report subject wise attendance maintaining by
staffs. Taken as a whole report obtain on a administrator privileges only. this forms will show
weekly report
and consolidate report generated date, batch, and class wise to our end user. we want to change our
report to convert Excel format .if you want change any modification.
SYSTEM IMPLEMENTATION
5. SYSTEM IMPLEMENTATION
5.1 SOURCE CODE:
Admin Login.jsp
<%@page contentType="text/html" pageEncoding="UTF-8"%>
<!DOCTYPE HTML>
<html>
<head>
<meta charset="utf-8">
<meta http-equiv="X-UA-Compatible" content="IE=edge">
<title>Online Event Management System</title>
<meta name="viewport" content="width=device-width, initial-scale=1">
<meta name="description" content="Free HTML5 Website Template
by freehtml5.co" />
<meta name="keywords" content="free website templates, free html5, free
template, free bootstrap, free website template, html5, css3, mobile first,
responsive" />
<meta name="author" content="freehtml5.co" />
<!-- Facebook and Twitter integration -->
<meta property="og:title" content=""/>
<meta property="og:image" content=""/>
<meta property="og:url" content=""/>
<meta property="og:site_name" content=""/>
<meta property="og:description" content=""/> <link
href="https://fonts.googleapis.com/css?
family=Cormorant+Garamond:300,300i,400,400 i,500,600i,700" rel="stylesheet">
<link href="https://fonts.googleapis.com/css?family=Satisfy" rel="stylesheet">
<!-- Animate.css -->
<link rel="stylesheet" href="css/animate.css">
<!-- Icomoon Icon Fonts-->
<link rel="stylesheet" href="css/icomoon.css">
<!-- Bootstrap -->
<link rel="stylesheet" href="css/bootstrap.css">
<!-- Flexslider -->
<link rel="stylesheet" href="css/flexslider.css">
<!-- Theme style -->
<link rel="stylesheet" href="css/style.css">
<script src="js/modernizr-2.6.2.min.js"></script>
<sty
le>
table
{
margin-left:400px;
background-
color:green;
}
table tr td
{
padding:15px;
}
</style>
</head>
<body>
Index.html:
<div class="fh5co-loader"></div>
<div id="page">
<nav class="fh5co-nav" role="navigation">
<!-- <div class="top-menu"> -->
<div class="container">
<div class="row">
<div class="col-xs-12 text-center logo-wrap">
<div id="fh5co-logo"><a href="index.html">Online Event Management
System<span>.</span></a></div>
</div>
<div class="col-xs-12 text-center menu-1 menu-wrap">
<ul>
<li class="active"><a href="index.html">Home</a></li>
<li><a href="Admin.jsp">Admin</a></li>
<li><a href="Employee.jsp">Employee</a></li>
<li><a href="User.jsp">User</a></li>
<li><a href="Register.jsp">Registration</a></li>
</ul>
</div>
</div>
</div>
<!-- </div> -->
</nav>
<header id="fh5co-header" class="fh5co-cover js-fullheight" role="banner"
style="background-image: url(images/hero_1.jpeg);" data-stellar-background-
ratio="0.5">
<div class="overlay"></div>
<div class="container">
<div class="row">
<div class="col-md-12 text-center">
<div class="display-t js-fullheight">
<div class="display-tc js-fullheight animate-box" data-
animate- effect="fadeIn">
<h2>Admin Login Screen</h2>
<form name="login" action="AdminLogin.jsp" method="post">
<table>
<tr><td><font size="4"
color="black">UserName</font></td><td><font
size="4" color="black"><input type="text" name="username"
required=""></td></tr>
<tr><td><font size="4" color="black">Password</td><td><font size="4"
color="black"><input type="password" name="password" required=""></td></tr>
<tr><td><font size="4" color="black"><input
type="submit" value="Login"></td><td><font
size="4" color="black"><input type="Reset"> </td>
</tr>
</table>
</form>
</div>
</div>
</div>
</div>
</header>
<div class="row copyright">
<div class="col-md-12 text-center">
<p>
<small class="block">&copy; 2022. All Rights Reserved.</small>
<small class="block">Designed by <a href="" target="_blank">Venkat Java
Projects</a>
</p>
<p>
<ul class="fh5co-social-icons">
<li><a href="#"><i class="icon-twitter2"></i></a></li>
<li><a href="#"><i class="icon-facebook2"></i></a></li>
<li><a href="#"><i class="icon-linkedin2"></i></a></li>
<li><a href="#"><i class="icon-dribbble2"></i></a></li>
</ul>
</p>
</div>
</div>
</div>
</footer>
</div>
<div class="gototop js-top">
<a href="#" class="js-gotop"><i class="icon-arrow-up22"></i></a>
</div>
<!-- jQuery -->
<script src="js/jquery.min.js"></script>
<!-- jQuery Easing -->
<script src="js/jquery.easing.1.3.js"></script>
<!-- Bootstrap -->
<script src="js/bootstrap.min.js"></script>
<!-- Waypoints -->
<script src="js/jquery.waypoints.min.js"></script>
<!-- Waypoints -->
<script src="js/jquery.stellar.min.js"></script>
<!-- Flexslider -->
<script src="js/jquery.flexslider-min.js"></script>
<!-- Main -->
<script src="js/main.js"></script>
</body>
</html>
User Login.jsp:
<%@page contentType="text/html" pageEncoding="UTF-8"%>
<%@page import="java.sql.*"%>
<%@page import="dbcon.Dbconnection"%>
<%
String uname=request.getParameter("username");
session.setAttribute("uname",uname);
String
password=request.getParameter("password"); try
{
Connection con=Dbconnection.getConnection();
Statement st=con.createStatement();
ResultSet rs=st.executeQuery("select *from admin where username='"+uname+"'
and password='"+password+"'");
if(rs.next())
{
}
else
{
%>
<script
type="t
ext/java
script">
window
.alert("
Admin
Login
Sucess"
);
window
.locatio
n="Ad
minHo
me.jsp"
;
</script>
<%
%>
<script type="text/javascript">
window.alert("Admin Login Fail");
window.location="Admin.jsp";
</script>
<%
}
}
catch(Exception e)
{
out.println(e);
}
%>
Registration.jsp:
<%@page contentType="text/html" pageEncoding="UTF-8"%>
<!DOCTYPE HTML>
<html>
<head>
<meta charset="utf-8">
<meta http-equiv="X-UA-Compatible" content="IE=edge">
<title>Online Event Management System</title>
<meta name="viewport" content="width=device-width, initial-scale=1">
<meta name="description" content="Free HTML5 Website Template
by freehtml5.co" />
<meta name="keywords" content="free website templates, free html5, free template,
free bootstrap, free website template, html5, css3, mobile first, responsive" />
<meta name="author" content="freehtml5.co" />
<!-- Facebook and Twitter integration -->
<meta property="og:title" content=""/>
<meta property="og:image" content=""/>
<meta property="og:url" content=""/>
<meta property="og:site_name" content=""/>
<meta property="og:description" content=""/>
<link href="https://fonts.googleapis.com/css?
family=Cormorant+Garamond:300,300i,400,400 i,500,600i,700" rel="stylesheet">
<link href="https://fonts.googleapis.com/css?family=Satisfy" rel="stylesheet">
<!-- Animate.css -->
<link rel="stylesheet" href="css/animate.css">
<!-- Icomoon Icon Fonts-->
<link rel="stylesheet" href="css/icomoon.css">
<!-- Bootstrap -->
<link rel="stylesheet" href="css/bootstrap.css">
<!-- Flexslider -->
<link rel="stylesheet" href="css/flexslider.css">
<!-- Theme style -->
<link rel="stylesheet" href="css/style.css">
<script src="js/modernizr-2.6.2.min.js"></script>
<sty
le>
table
{
margin-top: 100px;
margin-left:400px;
background-
color:green;
}
table tr td
{
padding:5px;
}
</style>
</head>
<body>
<div class="fh5co-loader"></div>
<div id="page">
<nav class="fh5co-nav" role="navigation">
<!-- <div class="top-menu"> -->
<div class="container">
<div class="row">
<div class="col-xs-12 text-center logo-wrap">
<div id="fh5co-logo"><a href="index.html">Online Event
Management System<span>.</span></a></div>
</div>
<div class="col-xs-12 text-center menu-1 menu-wrap">
<ul>
<li class="active"><a href="index.html">Home</a></li>
<li><a href="Admin.jsp">Admin</a></li>
<li><a href="Employee.jsp">Employee</a></li>
<li><a href="User.jsp">User</a></li>
<li><a href="Register.jsp">Registration</a></li>
</ul>
</div>
</div>
</div>
<!-- </div> -->
</nav>
<header id="fh5co-header" class="fh5co-cover js-fullheight" role="banner"
style="background-image: url(images/hero_1.jpeg);" data-stellar-background-
ratio="0.5">
<div class="overlay"></div>
<div class="container">
<div class="row">
<div class="col-md-12 text-center">
<div class="display-t js-fullheight">
<div class="display-tc js-fullheight animate-box" data-animate-effect="fadeIn">
<form name="login" action="RegisterAction.jsp" method="post">
<table>
<tr><td><font size="4"
color="black">FirstName</font></td><td><font
size="4" color="black"><input type="text" name="fname" required=""></td></tr>
<tr><td><font size="4"
color="black">LastName</font></td><td><font
size="4" color="black"><input type="text" name="lname" required=""></td></tr>
<tr><td><font size="4"
color="black">Email</font></td><td><font size="4"
color="black"><input type="text" name="email" required=""></td></tr>
<tr><td><font size="4"
color="black">Mobile</font></td><td><font size="4"
color="black"><input type="text" name="mobile" required=""></td></tr>
<tr><td><font size="4"
color="black">Gender</font></td><td><font size="4"
color="black"><select name="gender" required="">
<option value="Male">Male</option>
<option value="FeMale">FeMale</option>
<option value="Others">Others</option>
</select></td></tr>
<tr><td><font size="4"
color="black">Address</font></td><td><font size="4"
color="black"><input type="text" name="address" required=""></td></tr>
<tr><td><font size="4"
color="black">UserName</font></td><td><font
size="4" color="black"><input type="text" name="username"
required=""></td></tr>
<tr><td><font size="4" color="black">Password</td><td><font size="4"
color="black"><input type="password" name="password" required=""></td></tr>
<tr><td><font size="4" color="black">User Type</td><td><font size="4"
color="black"><select name="utype" required="">
<option value="Employee">Employee</option>
<option value="User">User</option>
</select></td></tr>
<tr><td><font size="4" color="black"><input
type="submit" value="Register"></td><td><font
size="4" color="black"><input type="Reset"> </td>
</tr>
</table>
</form>
</div>
</div>
</div>
</div>
</header>
<div class="row copyright">
<div class="col-md-12 text-center">
<p>
<small class="block">&copy; 2022. All Rights Reserved.</small>
<small class="block">Designed by <a href="" target="_blank">Venkat Java
Projects</a>
</p>
<p>
<ul class="fh5co-social-icons">
<li><a href="#"><i class="icon-twitter2"></i></a></li>
<li><a href="#"><i class="icon-facebook2"></i></a></li>
<li><a href="#"><i class="icon-linkedin2"></i></a></li>
<li><a href="#"><i class="icon-dribbble2"></i></a></li>
</ul>
</p>
</div>
</div>
</div>
</footer>
</div>
<div class="gototop js-top">
<a href="#" class="js-gotop"><i class="icon-arrow-up22"></i></a>
</div>
<!-- jQuery -->
<script src="js/jquery.min.js"></script>
<!-- jQuery Easing -->
<script src="js/jquery.easing.1.3.js"></script>
<!-- Bootstrap -->
<script src="js/bootstrap.min.js"></script>
<!-- Waypoints -->
<script src="js/jquery.waypoints.min.js"></script>
<!-- Waypoints -->
<script src="js/jquery.stellar.min.js"></script>
<!-- Flexslider -->
<script src="js/jquery.flexslider-min.js"></script>
<!-- Main -->
<script src="js/main.js"></script>
</body>
</html>
SYSTEM TESTING
6. SYSTEM TESTING
The purpose of testing is to discover errors. Testing is the process of trying to
discover every conceivable fault or weakness in a work product. It provides a way to
check the functionality of components, sub assemblies, assemblies and/or a finished
product It is the process of exercising software with the intent of ensuring that the
Software system meets its requirements and user expectations and does not fail in an
unacceptable manner. There are various types of test. Each test type addresses a
specific testing requirement.
TYPES OF TESTS
Unit testing
Unit testing involves the design of test cases that validate that the internal
program logic is functioning properly, and that program inputs produce valid outputs.
All decision branches and internal code flow should be validated. It is the testing of
individual software units of the application .it is done after the completion of an
individual unit before integration. This is a structural testing, that relies on knowledge
of its construction and is invasive. Unit tests perform basic tests at component level
and test a specific business process, application, and/or system configuration. Unit
tests ensure that each unique path of a business process performs accurately to the
documented specifications and contains clearly defined inputs and expected results.
Integration testing
Integration tests are designed to test integrated software components to
determine if they actually run as one program. Testing is event driven and is more
concerned with the basic outcome of screens or fields. Integration tests demonstrate
that although the components were individually satisfaction, as shown by successfully
unit testing, the combination of components is correct and consistent. Integration
testing is specifically aimed at exposing the problems that arise from the combination
of components.
Functional test
Functional tests provide systematic demonstrations that functions tested are
available as specified by the business and technical requirements, system
documentation, and user manuals.
Functional testing is centered on the following items:
Valid Input : identified classes of valid input must be
accepted. Invalid Input : identified classes of invalid input must be
rejected. Functions : identified functions must be exercised.
Output : identified classes of application outputs must be
exercised. Systems/Procedures: interfacing systems or procedures must be
invoked.
Organization and preparation of functional tests is focused on requirements, key
functions, or special test cases. In addition, systematic coverage pertaining to identify
Business process flows; data fields, predefined processes, and successive processes
must be considered for testing. Before functional testing is complete, additional tests
are identified and the effective value of current tests is determined.
System Test
System testing ensures that the entire integrated software system meets
requirements. It tests a configuration to ensure known and predictable results. An
example of system testing is the configuration oriented system integration test.
System testing is based on process descriptions and flows, emphasizing pre-driven
process links and integration points.
White Box Testing
White Box Testing is a testing in which in which the software tester has
knowledge of the inner workings, structure and language of the software, or at least
its purpose. It is purpose. It is used to test areas that cannot be reached from a black
box level.
Black Box Testing
Black Box Testing is testing the software without any knowledge of the inner
workings, structure or language of the module being tested. Black box tests, as most
other kinds of tests, must be written from a definitive source document, such as
specification or requirements document, such as specification or requirements
document. It is a testing in which the software under test is treated, as a black
box .you cannot “see” into it. The test provides inputs and responds to outputs
without considering how the software works.
6.1 Unit Testing:
Unit testing is usually conducted as part of a combined code and unit test phase
of the software lifecycle, although it is not uncommon for coding and unit testing to
be conducted as two distinct phases.
Test strategy and approach
Field testing will be performed manually and functional tests will be written in
detail.
Test objectives
● All field entries must work properly.
● Pages must be activated from the identified link.
● The entry screen, messages and responses must not be delayed.
Features to be tested
● Verify that the entries are of the correct format
● No duplicate entries should be allowed
● All links should take the user to the correct page.
6.2 Integration Testing
Software integration testing is the incremental integration testing of two or
more integrated software components on a single platform to produce failures caused
by interface defects.
The task of the integration test is to check that components or software
applications, e.g. components in a software system or – one step up – software
applications at the company level – interact without error.
Test Results: All the test cases mentioned above passed successfully. No defects
encountered.
6.3 Acceptance Testing
User Acceptance Testing is a critical phase of any project and requires
significant participation by the end user. It also ensures that the system meets the
functional requirements.
Test Results: All the test cases mentioned above passed successfully. No defects
encountered.
SCREENS & REPORTS
7. SCREENS
Home Page:
Fig 7.1 Home Page
Admin Home:
Fig 7.2 Admin Home Page
Admin Login :
Fig 7.3 Admin Login Page
Admin Home Page:
Fig 7.4 Admin Home Page
Employee Login Page:
Fig 7.5 Employee Login Page
User login page:
Fig 7.6 User Login Page
Registration page:
Fig 7.7 Registration Page
CONCLUSION AND FUTURE WORK
8. CONCLUSION & FUTURE WORK
This chapter contains the discussion of the research findings, the conclusions
that the researcher made from the findings of the research and also the
recommendations made by the researcher about the research topic. It is a summary of
what was achieved by the researcher, the challenges encountered as well as
recommendations for future work on the developed system.
The project aim was automating the processes of booking at Fruitions Event Planners
through the Design and Development of an online event management system.
The main objective of the research project was to design and develop an online event
Management system. This objective was achieved and the developed system has the
functionalities that were proposed by the different system users.
The first specific objective was to review the current event managements system. This
was done in chapter two where a number of literatures relating to the research
problem were reviewed which helped in identifying the gaps in the related work that
was already done by other researchers.
BIBILIOGRAPHY
9. BIBILOGRAPHY
REFERENCES :
1. Amite Sharma et al. / International Journal of Engineering Science and
Technology (IJEST)
2. ://www.wikipedia.com/online-event-management- https system
3. Ramsborg, G.C.; B Miller, D Breiter, BJ Reed & A Rushing (eds), Professional
meeting management: Comprehensive strategies for meetings, conventions and
events, 2008, 5th ed, Kendall/Hunt Publishing, Dubuque, Iowa. ISBN 0-7575- 5212-9
4. Bowdin, Glenn; Johnny Allen, William O'Toole, Rob Harris, Ian McDonnell,
2010. Events Management (Events Management S.) ISBN 0-7506-6533-5
5. http:/ /www.wikipedia.com/ event+management+officail +version. pdf
6. https://www.financesonline.com/top-10-event-management-software
7. Ramsborg, G.C.; B Miller, D Breiter, BJ Reed & A Rushing (eds), Professional
meeting management: Comprehensive strategies for meetings, conventions and
events, 2008, 5th ed, Kendall/Hunt Publishing, Dubuque, Iowa. ISBN 0-7575- 5212-9
8. Roy Want, An Introduction to RFID Technology, IEEE Pervasive Computing, v.5
n.1, p.25-33, January 2006
9. R.G. Mair, "Protocol-Independent Detection of Passive Transponders for
NearField Communication Systems. Instrumentation and Measurement". IEEE Trans.
59,814 (2010).
10. Nicolas T. Courtois. "The dark side of security by obscurity - and cloning MiFare
11. Classic rail and building passes. anywhere. anytime". In Proceedings of the
International Conference on Security and Cryptography, pages 331-338. INSTICC
Press. 2009.

ONLINE EVENT MANAGEMENT SYSTEM ONLINE EVENT MANAGEMENT SYSTEM

  • 1.
    ONLINE EVENT MANAGEMENTSYSTEM This Project Report is submitted in partial fulfilment of the requirements for the award of the degree of Master of Computer Applications Submitted by MADDIMSETTI BINDU DURGA BHAVANI 2385351065 Under the Esteemed Guidance of Mrs.K.R Rajeswari Assistant professor B.V.RAJU COLLEGE Vishnupur::Bhimavaram Submitted to DEPARTMENT OF COMPUTER SCIENCE&ENGINEERING COLLEGE OF ENGINEERING ADIKAVINANNAYAUNIVERSITY RAJAHMAHENDRAVARAM 2024-2025
  • 2.
    Vishnupur::Bhimavaram. Accredited by NAACWith B++ Grade (Affiliated to Adikavi Nannaya University) DEPARTMENTOFMCA CERTIFICATE This is to certify that this project entitled “ONLINE EVENT MANAGEMENT SYSTEM” submitted in partial fulfilment of the degree of MASTER OF COMPUTER APPLICATIONS to Adikavi Nannaya University from 7i TECH SOLUTIONS, Hyderabad through B.V. Raju College, done by Ms. MADDIMSETTI BINDU DURGA BHAVANI , 2385351065 is an authentic work carried out by her during the Academic Year 2024-2025 under my guidance. The matter embodied in this project work has not been submitted earlier for award of any degree or diploma to the best of my knowledge and belief. Internal Guide Head of the Department External Examiner Principal
  • 3.
    ACKNOWLEDGEMENTS The satisfaction andeuphoria that accompany the successful completion of any task would be incomplete without the mention of people who made it possible, whose constantguidanceandencouragementcrownedoureffortswithsuccess.Itisapleasant aspect that I have now the opportunity to express my gratitude for all of them. The first person I would like to thank Dr.I.R. KRISHNAM RAJU, Principal, B.V. RAJU College, Bhimavaram. His wide knowledge and logical way of thinking have made a deep impression on me. His understanding, encouragement and personal guidance have provided the basis for this thesis. He is a source of inspiration for innovative ideas and his kind support is well known to all his students and colleagues. I wish to thank Dr. V. BHASKARA MURTHY, Professor & HOD, Dept. of MCA. His support and valuable suggestions for the successful completion of this project. I wish to thank my guide, Mrs K.R RAJESWARI , Assistant Professor, Dept .of MCA her support and valuable suggestions for the successful completion of this Project. MADDIMSETTI BINDU DURGA BHAVANI 2385351065
  • 4.
    DECLARATION This is tocertify that the project report entitled“ONLINE EVENT MANAGEMENT SYSTEM” is done by me is an authentic work carried out for the partial fulfilment of the requirements for the award of the degree of MASTER OF COMPUTER APPLICATIONS under the guidance of the , Mrs K.R RAJESWARI Assistant Professor. The matter embodied in this project work has not been submitted earlier for award of any degree or diploma to the best of my knowledge and belief. Signature of the Student MADDIMSETTI BINDU DURGA BHAVANI 2385351065 B.V. Raju College
  • 5.
    INDEX S.N O Chapter Name PageNo 1. INTRODUCTION 1-3 2. LITERATURESURVEY 4 SYSTEMANALYSIS 5-7 3.1 Existing System 5 3.2 Proposed System 5 3.3 Feasibility Study 5 3.4 Requirement Analysis 6 4. SYSTEMDESIGN 8-14 4.1 System Architecture 8 4.2 UML Diagrams 9 4.2.1UseCaseDiagram 10 4.2.2ClassDiagram 11 4.2.3SequenceDiagram 11 4.2.4DataFlowDiagram 12 4.2.5ActivityDiagram 12 12 4.2.6 Flowchart 4.3 Input and Output Design 13 5. SYSTEMIMPLEMENTATION 15-27 5.1 Source Code 15 6. SYSTEMTESTING 28-31 6.1 Unit Testing 29 6.2 Integration Testing 30 7. SCREENSANDREPORTS 32-38 8. CONCLUSIONANDFUTUREWORK 39 9. BIBILOGRAPHY 40-41
  • 6.
    LIST OF FIGURES S.N O FIG.NOFIGURENAME PAGEN O 1. 7.1 HomePage 32 2. 7.2 Admin Home Page 33 3. 7.3 Admin Login Page 34 4. 7.4 Admin welcome Page 35 5. 7.5 Employee Login Page 36 6. 7.6 User Login Page 37 7. 7.7 Registration Page 38
  • 7.
  • 8.
    1.INTRODUCTION Online Event managementsystem was web-based application that enhanced project management to the creation and development of large scale events such as festivals, conferences, ceremonies, weddings, formal parties, concerts, or conventions. It involved studying the brand, identifying its target audience, devising the event concept, and coordinating the technical aspects before actually launching the event. The Online Event management system (OEMS) enabled customers/ clients view various packages/products about the event and make booking through the online platform. The process of plam1ing and coordinating the event is usually referred to as event plam1ing and it included budgeting, scheduling, site selection, acquiring necessary permits, coordinating 1;ransportation and parking, arranging for speakers or entertainers, arranging decor, event security, catering, coordinating with third party vendors, and emergency plans. Each event was different in its nature so process of planning & execution of each event differed on basis of type of event. 1.1 Background: Fruitions Event Plaimers (FEP) is an event management company with its main offices located in Kampala and deals in event management and planning countrywide. It operates in districts like Masaka, Mbarara, Kabale, Mubende, and Fort portal, Kasese, Arna, Gulu, and West Nile. Offices have been established in those districts each having finance manager, event plaimer, human resource manager. The company provides services on a daily basis on various events. Currently, the event planning system available provides services only during the working days meaning that customers have limited time to make reservations for particular services. The customers take their time to travel to the event management offices to book for the event and even going to the bank and pay the money. There is a lot of paper work pertaining the events scheduled and those pending schedules, they also use phone calls. All these challenges require an online event management system that will enable the customer make booking, schedule events online at any preferred time. The FEP system works as follows the system allows new users to register online and provide registration form. The system allows the user to login through its first page and Customers use the system 1P make booking, schedule events online. The system allows customers to send complaints and feedback and generate transaction reports. The system allows the printing of transaction reports and also sending notifications to the manager for
  • 9.
    approving payments. Oneof the advantages of Fruitions Event Planners is Reducing workload If you don't already use an online event management system then chances are you spend most of your day tackling a mountain of paperwork. From mailed in ( and frequently illegible) registration fonns needing to be entered onto your spreadsheet to invoices and confirmation letters that need to be sent out, the paperwork seems never ending. FEP automates all these tasks meaning no more boring paperwork which lets you devote time to more important tasks that really make a difference to your attendees. Reducing costs if you have employed expensive temporary staff to help with data entry and handling registration queries you can save here too. Some FEP clients have reported immediate savings of up to 60% per event simply by switching to FEP through reductions in staffing costs! fostead of paying for printed brochures or leaflets, FEP allows you to place your entire event information package online with no cost until you staii accepting registrations. During the registration phase, FEP uses email notifications and generates invoices automatically for attendees to download, again saving you mailing costs. Get paid faster. FEP allows you to accept credit and debit cards online as well as more traditional forms of payment such as cheques which means you get paid straight away. Unlike our competitors, we connect FEP to your payment processor for free so all the money goes straight to you. FEP even helps you keep track of who still owes you money too, helpfully flagging up overdue payments for you to chase. Improved quality and range of collected data. Allowing attendees to enter their own data direct into your database reduces the number of errors compared with transcribing mailed in forms or faxes. With no limit on form length and advanced features that let you build forms which adapt to the individual attendee's choices, you can even ask more questions! Even better, you can tell FEP to make certain fields mandatory or even create your own custom validation rules to ensure the data you collect is robust for downstream use. 1.2 Problem Statement Currently Event Management system is manual and only accessible to staff. The client has to travel to the company offices in order to schedule, book and organize an event such as Birthday Party, Marriage, Reception, Ring Ceremony. Clients pay cash to book for an event which is inconveniencing
  • 10.
    when customers aremany at the company. It takes lots of time of customer because they have to search such event organizer and contact them individually so an online event management system is needed which will enable the customer make booking, schedule events online at any preferred time. 1.3General Objective To develop an online event management system 1.4 .Specific Objectives i.To analyze the current management system used by Fruitions Event Planners in order to identify the system requirements. ii. To gather requirements for designing an online event management system. iii. To design or model an online event management system 1v. To test, validate and implement the designed system 1.5 Scope of the Project This includes physical scope which describes the physical area of application where the project will be applied and technical scope describes the functionalities in proposed system.
  • 11.
  • 12.
    2. LITERATURE SURVEY 2.0Introduction: This section summarizes the contents of the literature review that is event management systems defined; online event management systems evolution and trend; event management Architecture; Benefits of OEMS (proposed system). 2.1 Analyzing the existing system In the existing system customer contacts the company for event management. He provides the details of the event and its requirements. He explains its aims, how long it will last, its format (Presentation/Workshop and/or Exhibition etc.), expected number of delegates/guests, equipment and furniture required, whether any delegate pack or promotional material is to be distributed, and other facilities required.The Event Manager studies the requirements of the event carefully and using the event management system. The company offers some readymade packages to choose from. If the customer agrees, the event is booked and the advance deposit is taken by the company. According to the requirements of the event, different bookings are made. A strategic schedule is prepared for smooth conduct of the event. The Event Management System helps the manager in different tasks of planning, scheduling and Conducting the event.
  • 13.
  • 14.
    3. SYSTEM ANALYSIS 3.1EXISTING SYSTEM: In the existing buying and selling of products is done manually . All the details of the products to be sold Or purchased is maintained manually. 3.2 PROPOSED SYSTEM: The development of this system contains the following activities, which try to automate the entire process keeping in the view of database integration approach. This system maintains employee’s personal, address, and contact details. User friendliness is provided in the application. To make an event successful event manager needs different service provider like Sound systems services, Lighting providers, Canteen services, stage construction and so on. In present system event company have to do all management work manually. They keep all payment information on papers. There is no system to check the past expenses on any event. To do this they have to check payment register and this task is very time consuming and tiresome. Keeping all these problem in mind we have developed this system. This system helps the event management company to manage their paper work online and they can also retrieve report of last event they have completed. 3.3 FEASIBILITY STUDY: The feasibility of the project is analyzed in this phase and business proposal is put forth with a very general plan for the project and some cost estimates. During system analysis the feasibility study of the proposed system is to be carried out. This is to ensure that the proposed system is not a burden to the company. For feasibility analysis, some understanding of the major requirements for the system is essential. Three key considerations involved in the feasibility analysis are ♦ ECONOMICAL FEASIBILITY ♦ TECHNICAL FEASIBILITY ♦ SOCIAL FEASIBILITY
  • 15.
    ECONOMICAL FEASIBILITY: This studyis carried out to check the economic impact that the system will have on the organization. The amount of fund that the company can pour into the research and development of the system is limited. The expenditures must be justified. Thus the developed system as well within the budget and this was achieved because most of the technologies used are freely available. Only the customized products had to be purchased. TECHNICAL FEASIBILITY: This study is carried out to check the technical feasibility, that is, the technical requirements of the system. Any system developed must not have a high demand on the available technical resources. This will lead to high demands on the available technical resources. This will lead to high demands being placed on the client. The developed system must have a modest requirement, as only minimal or null changes are required for implementing this system. SOCIAL FEASIBILITY: The aspect of study is to check the level of acceptance of the system by the user. This includes the process of training the user to use the system efficiently. The user must not feel threatened by the system, instead must accept it as a necessity. The level of acceptance by the users solely depends on the methods that are employed to educate the user about the system and to make him familiar with it. His level of confidence must be raised so that he is also able to make some constructive criticism, which is welcomed, as he is the final user of the system.
  • 16.
    3.4 SYSTEM REQUIREMENTS HARDWAREREQUIREMENTS: ⮚ System : Pentium Dual Core. ⮚ Hard Disk : 120 GB. ⮚ Monitor : 15’’ LED ⮚ Ram : 1 GB SOFTWARE REQUIREMENTS: ⮚ Operating system : Windows 7/10. ⮚ Coding Language : JAVA/J2EE ⮚ Tool : Net Beans. ⮚ Database : MYSQL MODULES: 1..Admin /login module 2.User module 3.Employee module
  • 17.
  • 18.
    4. SYSTEM DESIGN 4.1SYSTEM ARCHITECTURE: Architecture flow: Below architecture diagram represents mainly flow of requests from users to database through servers. In this scenario overall system is designed in three tires separately using three layers called presentation layer, business logic layer and data link layer. This project was developed using 3-tire architecture. Request Response Da ta Bas User SERVE R
  • 19.
    layers to presentationlaye URL Pattern: Response sent from the URL Reque st sent throug h the Reply from the database according to the Verifying or updating the database through a statement URL pattern represents how the requests are flowing through one layer to another layer and how the responses are getting by other DATABASE r through server in architecture diagram. SERVLE TS AT THE SERVER Pres entation Layer
  • 20.
  • 21.
    4.2.2 Use caseDiagram: 4.2.3 Context Diagram:
  • 22.
  • 23.
    4.3 Input andOutput design: Input design: Input design is part of overall system design that requires special attention designing input data is to make the data entered easy and free from errors. The input forms are designed using the controls available in .NET framework. Validation is made for each and every data that is entered. Help information is provided for the users during when the customer feels difficult. Input design is the process of converting the user originated inputs to a computer based format. A system user interacting through a workstation must be able to tell the system whether to accept the input to produce reports. The collection of input data is considered to be most expensive part of the system design. Since the input has to be planned in such a manner so as to get relevant information, extreme care is taken to obtain pertinent information. This project first will entered to the input of allocation forms it will be created on student details form and subject entry form, time table form .it will helps to calculate subject wise attendance system. Next one if u wants any verification on your data’s also available in details show forms. Attendance to entered single subject wise or all subject wise attendance system available in this project. Output design: Output design this application “Student Attendance management system”generally refers to the results and information that are generated by the system for many end-users; output is the main reason for developing the system and the basis on which they evaluate the usefulness of the application. The output is designed in such a way that it is attractive, convenient and informative. Forms are designed with various features, which make the console output more pleasing. As the outputs are the most important sources of information to the users, better design should improve the system’s relationships with us and also will help in decisionmaking. Form design elaborates the way output is presented and the layout available for capturing information. One of the most important factors of the system is the output it produces. This system refers to the results and information generated. Basically the output from a computer system is used to communicate the result of processing to the user. Attendance management system to show the report subject wise attendance maintaining by staffs. Taken as a whole report obtain on a administrator privileges only. this forms will show weekly report
  • 24.
    and consolidate reportgenerated date, batch, and class wise to our end user. we want to change our report to convert Excel format .if you want change any modification.
  • 25.
  • 26.
    5. SYSTEM IMPLEMENTATION 5.1SOURCE CODE: Admin Login.jsp <%@page contentType="text/html" pageEncoding="UTF-8"%> <!DOCTYPE HTML> <html> <head> <meta charset="utf-8"> <meta http-equiv="X-UA-Compatible" content="IE=edge"> <title>Online Event Management System</title> <meta name="viewport" content="width=device-width, initial-scale=1"> <meta name="description" content="Free HTML5 Website Template by freehtml5.co" /> <meta name="keywords" content="free website templates, free html5, free template, free bootstrap, free website template, html5, css3, mobile first, responsive" /> <meta name="author" content="freehtml5.co" /> <!-- Facebook and Twitter integration --> <meta property="og:title" content=""/> <meta property="og:image" content=""/> <meta property="og:url" content=""/> <meta property="og:site_name" content=""/> <meta property="og:description" content=""/> <link href="https://fonts.googleapis.com/css? family=Cormorant+Garamond:300,300i,400,400 i,500,600i,700" rel="stylesheet"> <link href="https://fonts.googleapis.com/css?family=Satisfy" rel="stylesheet"> <!-- Animate.css -->
  • 27.
    <link rel="stylesheet" href="css/animate.css"> <!--Icomoon Icon Fonts--> <link rel="stylesheet" href="css/icomoon.css"> <!-- Bootstrap --> <link rel="stylesheet" href="css/bootstrap.css"> <!-- Flexslider --> <link rel="stylesheet" href="css/flexslider.css"> <!-- Theme style --> <link rel="stylesheet" href="css/style.css"> <script src="js/modernizr-2.6.2.min.js"></script> <sty le> table { margin-left:400px; background- color:green; } table tr td { padding:15px; } </style> </head> <body> Index.html: <div class="fh5co-loader"></div> <div id="page"> <nav class="fh5co-nav" role="navigation">
  • 28.
    <!-- <div class="top-menu">--> <div class="container"> <div class="row"> <div class="col-xs-12 text-center logo-wrap"> <div id="fh5co-logo"><a href="index.html">Online Event Management System<span>.</span></a></div> </div> <div class="col-xs-12 text-center menu-1 menu-wrap"> <ul> <li class="active"><a href="index.html">Home</a></li> <li><a href="Admin.jsp">Admin</a></li> <li><a href="Employee.jsp">Employee</a></li> <li><a href="User.jsp">User</a></li> <li><a href="Register.jsp">Registration</a></li> </ul> </div> </div> </div> <!-- </div> --> </nav> <header id="fh5co-header" class="fh5co-cover js-fullheight" role="banner" style="background-image: url(images/hero_1.jpeg);" data-stellar-background- ratio="0.5"> <div class="overlay"></div> <div class="container"> <div class="row"> <div class="col-md-12 text-center"> <div class="display-t js-fullheight">
  • 29.
    <div class="display-tc js-fullheightanimate-box" data- animate- effect="fadeIn"> <h2>Admin Login Screen</h2> <form name="login" action="AdminLogin.jsp" method="post"> <table> <tr><td><font size="4" color="black">UserName</font></td><td><font size="4" color="black"><input type="text" name="username" required=""></td></tr> <tr><td><font size="4" color="black">Password</td><td><font size="4" color="black"><input type="password" name="password" required=""></td></tr> <tr><td><font size="4" color="black"><input type="submit" value="Login"></td><td><font size="4" color="black"><input type="Reset"> </td> </tr> </table> </form> </div> </div> </div> </div> </header> <div class="row copyright"> <div class="col-md-12 text-center"> <p> <small class="block">&copy; 2022. All Rights Reserved.</small> <small class="block">Designed by <a href="" target="_blank">Venkat Java Projects</a> </p> <p>
  • 30.
  • 31.
    <li><a href="#"><i class="icon-twitter2"></i></a></li> <li><ahref="#"><i class="icon-facebook2"></i></a></li> <li><a href="#"><i class="icon-linkedin2"></i></a></li> <li><a href="#"><i class="icon-dribbble2"></i></a></li> </ul> </p> </div> </div> </div> </footer> </div> <div class="gototop js-top"> <a href="#" class="js-gotop"><i class="icon-arrow-up22"></i></a> </div> <!-- jQuery --> <script src="js/jquery.min.js"></script> <!-- jQuery Easing --> <script src="js/jquery.easing.1.3.js"></script> <!-- Bootstrap --> <script src="js/bootstrap.min.js"></script> <!-- Waypoints --> <script src="js/jquery.waypoints.min.js"></script> <!-- Waypoints --> <script src="js/jquery.stellar.min.js"></script> <!-- Flexslider --> <script src="js/jquery.flexslider-min.js"></script> <!-- Main --> <script src="js/main.js"></script>
  • 32.
    </body> </html> User Login.jsp: <%@page contentType="text/html"pageEncoding="UTF-8"%> <%@page import="java.sql.*"%> <%@page import="dbcon.Dbconnection"%> <% String uname=request.getParameter("username"); session.setAttribute("uname",uname); String password=request.getParameter("password"); try { Connection con=Dbconnection.getConnection(); Statement st=con.createStatement(); ResultSet rs=st.executeQuery("select *from admin where username='"+uname+"' and password='"+password+"'"); if(rs.next()) { } else { %> <script type="t ext/java script"> window .alert(" Admin Login Sucess" );
  • 33.
  • 34.
    %> <script type="text/javascript"> window.alert("Admin LoginFail"); window.location="Admin.jsp"; </script> <% } } catch(Exception e) { out.println(e); } %> Registration.jsp: <%@page contentType="text/html" pageEncoding="UTF-8"%> <!DOCTYPE HTML> <html> <head> <meta charset="utf-8"> <meta http-equiv="X-UA-Compatible" content="IE=edge"> <title>Online Event Management System</title> <meta name="viewport" content="width=device-width, initial-scale=1"> <meta name="description" content="Free HTML5 Website Template by freehtml5.co" />
  • 35.
    <meta name="keywords" content="freewebsite templates, free html5, free template, free bootstrap, free website template, html5, css3, mobile first, responsive" /> <meta name="author" content="freehtml5.co" /> <!-- Facebook and Twitter integration --> <meta property="og:title" content=""/> <meta property="og:image" content=""/> <meta property="og:url" content=""/> <meta property="og:site_name" content=""/> <meta property="og:description" content=""/> <link href="https://fonts.googleapis.com/css? family=Cormorant+Garamond:300,300i,400,400 i,500,600i,700" rel="stylesheet"> <link href="https://fonts.googleapis.com/css?family=Satisfy" rel="stylesheet"> <!-- Animate.css --> <link rel="stylesheet" href="css/animate.css"> <!-- Icomoon Icon Fonts--> <link rel="stylesheet" href="css/icomoon.css"> <!-- Bootstrap --> <link rel="stylesheet" href="css/bootstrap.css"> <!-- Flexslider --> <link rel="stylesheet" href="css/flexslider.css"> <!-- Theme style --> <link rel="stylesheet" href="css/style.css"> <script src="js/modernizr-2.6.2.min.js"></script> <sty le> table { margin-top: 100px;
  • 36.
    margin-left:400px; background- color:green; } table tr td { padding:5px; } </style> </head> <body> <divclass="fh5co-loader"></div> <div id="page"> <nav class="fh5co-nav" role="navigation"> <!-- <div class="top-menu"> --> <div class="container"> <div class="row"> <div class="col-xs-12 text-center logo-wrap"> <div id="fh5co-logo"><a href="index.html">Online Event Management System<span>.</span></a></div> </div> <div class="col-xs-12 text-center menu-1 menu-wrap"> <ul> <li class="active"><a href="index.html">Home</a></li> <li><a href="Admin.jsp">Admin</a></li> <li><a href="Employee.jsp">Employee</a></li> <li><a href="User.jsp">User</a></li>
  • 37.
    <li><a href="Register.jsp">Registration</a></li> </ul> </div> </div> </div> <!-- </div>--> </nav> <header id="fh5co-header" class="fh5co-cover js-fullheight" role="banner" style="background-image: url(images/hero_1.jpeg);" data-stellar-background- ratio="0.5"> <div class="overlay"></div> <div class="container"> <div class="row"> <div class="col-md-12 text-center"> <div class="display-t js-fullheight"> <div class="display-tc js-fullheight animate-box" data-animate-effect="fadeIn"> <form name="login" action="RegisterAction.jsp" method="post"> <table> <tr><td><font size="4" color="black">FirstName</font></td><td><font size="4" color="black"><input type="text" name="fname" required=""></td></tr> <tr><td><font size="4" color="black">LastName</font></td><td><font size="4" color="black"><input type="text" name="lname" required=""></td></tr> <tr><td><font size="4" color="black">Email</font></td><td><font size="4" color="black"><input type="text" name="email" required=""></td></tr> <tr><td><font size="4" color="black">Mobile</font></td><td><font size="4" color="black"><input type="text" name="mobile" required=""></td></tr>
  • 38.
  • 39.
    <option value="Male">Male</option> <option value="FeMale">FeMale</option> <optionvalue="Others">Others</option> </select></td></tr> <tr><td><font size="4" color="black">Address</font></td><td><font size="4" color="black"><input type="text" name="address" required=""></td></tr> <tr><td><font size="4" color="black">UserName</font></td><td><font size="4" color="black"><input type="text" name="username" required=""></td></tr> <tr><td><font size="4" color="black">Password</td><td><font size="4" color="black"><input type="password" name="password" required=""></td></tr> <tr><td><font size="4" color="black">User Type</td><td><font size="4" color="black"><select name="utype" required=""> <option value="Employee">Employee</option> <option value="User">User</option> </select></td></tr> <tr><td><font size="4" color="black"><input type="submit" value="Register"></td><td><font size="4" color="black"><input type="Reset"> </td> </tr> </table> </form> </div> </div> </div> </div> </header>
  • 40.
    <div class="row copyright"> <divclass="col-md-12 text-center">
  • 41.
    <p> <small class="block">&copy; 2022.All Rights Reserved.</small> <small class="block">Designed by <a href="" target="_blank">Venkat Java Projects</a> </p> <p> <ul class="fh5co-social-icons"> <li><a href="#"><i class="icon-twitter2"></i></a></li> <li><a href="#"><i class="icon-facebook2"></i></a></li> <li><a href="#"><i class="icon-linkedin2"></i></a></li> <li><a href="#"><i class="icon-dribbble2"></i></a></li> </ul> </p> </div> </div> </div> </footer> </div> <div class="gototop js-top"> <a href="#" class="js-gotop"><i class="icon-arrow-up22"></i></a> </div> <!-- jQuery --> <script src="js/jquery.min.js"></script> <!-- jQuery Easing --> <script src="js/jquery.easing.1.3.js"></script> <!-- Bootstrap --> <script src="js/bootstrap.min.js"></script> <!-- Waypoints -->
  • 42.
    <script src="js/jquery.waypoints.min.js"></script> <!-- Waypoints--> <script src="js/jquery.stellar.min.js"></script> <!-- Flexslider --> <script src="js/jquery.flexslider-min.js"></script> <!-- Main --> <script src="js/main.js"></script> </body> </html>
  • 43.
  • 44.
    6. SYSTEM TESTING Thepurpose of testing is to discover errors. Testing is the process of trying to discover every conceivable fault or weakness in a work product. It provides a way to check the functionality of components, sub assemblies, assemblies and/or a finished product It is the process of exercising software with the intent of ensuring that the Software system meets its requirements and user expectations and does not fail in an unacceptable manner. There are various types of test. Each test type addresses a specific testing requirement. TYPES OF TESTS Unit testing Unit testing involves the design of test cases that validate that the internal program logic is functioning properly, and that program inputs produce valid outputs. All decision branches and internal code flow should be validated. It is the testing of individual software units of the application .it is done after the completion of an individual unit before integration. This is a structural testing, that relies on knowledge of its construction and is invasive. Unit tests perform basic tests at component level and test a specific business process, application, and/or system configuration. Unit tests ensure that each unique path of a business process performs accurately to the documented specifications and contains clearly defined inputs and expected results. Integration testing Integration tests are designed to test integrated software components to determine if they actually run as one program. Testing is event driven and is more concerned with the basic outcome of screens or fields. Integration tests demonstrate that although the components were individually satisfaction, as shown by successfully unit testing, the combination of components is correct and consistent. Integration testing is specifically aimed at exposing the problems that arise from the combination of components.
  • 45.
    Functional test Functional testsprovide systematic demonstrations that functions tested are available as specified by the business and technical requirements, system documentation, and user manuals. Functional testing is centered on the following items: Valid Input : identified classes of valid input must be accepted. Invalid Input : identified classes of invalid input must be rejected. Functions : identified functions must be exercised. Output : identified classes of application outputs must be exercised. Systems/Procedures: interfacing systems or procedures must be invoked. Organization and preparation of functional tests is focused on requirements, key functions, or special test cases. In addition, systematic coverage pertaining to identify Business process flows; data fields, predefined processes, and successive processes must be considered for testing. Before functional testing is complete, additional tests are identified and the effective value of current tests is determined. System Test System testing ensures that the entire integrated software system meets requirements. It tests a configuration to ensure known and predictable results. An example of system testing is the configuration oriented system integration test. System testing is based on process descriptions and flows, emphasizing pre-driven process links and integration points. White Box Testing White Box Testing is a testing in which in which the software tester has knowledge of the inner workings, structure and language of the software, or at least its purpose. It is purpose. It is used to test areas that cannot be reached from a black box level.
  • 46.
    Black Box Testing BlackBox Testing is testing the software without any knowledge of the inner workings, structure or language of the module being tested. Black box tests, as most other kinds of tests, must be written from a definitive source document, such as specification or requirements document, such as specification or requirements document. It is a testing in which the software under test is treated, as a black box .you cannot “see” into it. The test provides inputs and responds to outputs without considering how the software works. 6.1 Unit Testing: Unit testing is usually conducted as part of a combined code and unit test phase of the software lifecycle, although it is not uncommon for coding and unit testing to be conducted as two distinct phases. Test strategy and approach Field testing will be performed manually and functional tests will be written in detail. Test objectives ● All field entries must work properly. ● Pages must be activated from the identified link. ● The entry screen, messages and responses must not be delayed. Features to be tested ● Verify that the entries are of the correct format ● No duplicate entries should be allowed ● All links should take the user to the correct page.
  • 47.
    6.2 Integration Testing Softwareintegration testing is the incremental integration testing of two or more integrated software components on a single platform to produce failures caused by interface defects. The task of the integration test is to check that components or software applications, e.g. components in a software system or – one step up – software applications at the company level – interact without error. Test Results: All the test cases mentioned above passed successfully. No defects encountered. 6.3 Acceptance Testing User Acceptance Testing is a critical phase of any project and requires significant participation by the end user. It also ensures that the system meets the functional requirements. Test Results: All the test cases mentioned above passed successfully. No defects encountered.
  • 48.
  • 49.
  • 50.
    Admin Home: Fig 7.2Admin Home Page
  • 51.
    Admin Login : Fig7.3 Admin Login Page
  • 52.
    Admin Home Page: Fig7.4 Admin Home Page
  • 53.
    Employee Login Page: Fig7.5 Employee Login Page
  • 54.
    User login page: Fig7.6 User Login Page
  • 55.
    Registration page: Fig 7.7Registration Page
  • 56.
  • 57.
    8. CONCLUSION &FUTURE WORK This chapter contains the discussion of the research findings, the conclusions that the researcher made from the findings of the research and also the recommendations made by the researcher about the research topic. It is a summary of what was achieved by the researcher, the challenges encountered as well as recommendations for future work on the developed system. The project aim was automating the processes of booking at Fruitions Event Planners through the Design and Development of an online event management system. The main objective of the research project was to design and develop an online event Management system. This objective was achieved and the developed system has the functionalities that were proposed by the different system users. The first specific objective was to review the current event managements system. This was done in chapter two where a number of literatures relating to the research problem were reviewed which helped in identifying the gaps in the related work that was already done by other researchers.
  • 58.
  • 59.
    9. BIBILOGRAPHY REFERENCES : 1.Amite Sharma et al. / International Journal of Engineering Science and Technology (IJEST) 2. ://www.wikipedia.com/online-event-management- https system 3. Ramsborg, G.C.; B Miller, D Breiter, BJ Reed & A Rushing (eds), Professional meeting management: Comprehensive strategies for meetings, conventions and events, 2008, 5th ed, Kendall/Hunt Publishing, Dubuque, Iowa. ISBN 0-7575- 5212-9 4. Bowdin, Glenn; Johnny Allen, William O'Toole, Rob Harris, Ian McDonnell, 2010. Events Management (Events Management S.) ISBN 0-7506-6533-5 5. http:/ /www.wikipedia.com/ event+management+officail +version. pdf 6. https://www.financesonline.com/top-10-event-management-software 7. Ramsborg, G.C.; B Miller, D Breiter, BJ Reed & A Rushing (eds), Professional meeting management: Comprehensive strategies for meetings, conventions and events, 2008, 5th ed, Kendall/Hunt Publishing, Dubuque, Iowa. ISBN 0-7575- 5212-9 8. Roy Want, An Introduction to RFID Technology, IEEE Pervasive Computing, v.5 n.1, p.25-33, January 2006 9. R.G. Mair, "Protocol-Independent Detection of Passive Transponders for NearField Communication Systems. Instrumentation and Measurement". IEEE Trans. 59,814 (2010). 10. Nicolas T. Courtois. "The dark side of security by obscurity - and cloning MiFare 11. Classic rail and building passes. anywhere. anytime". In Proceedings of the International Conference on Security and Cryptography, pages 331-338. INSTICC Press. 2009.