An Introduction to Monitoring
Kubernetes with
VictoriaMetrics/VictoriaLogs
Ryan Jacobs (he/him)
Thank You VictoriaMetrics!
Ryan Jacobs (he/him)
Solutions Architect, Modern Applications with Insight Canada
15 years of IT experience, last 6 years specializing in cloud
architecture
Father of 3
I was a nationally-ranked competitive figure skater pre-2000
Source?
- My own work implementing Kubernetes
clusters for clients
- A series of Medium articles
- Search: Kubernetes Monitoring A
Complete Solution
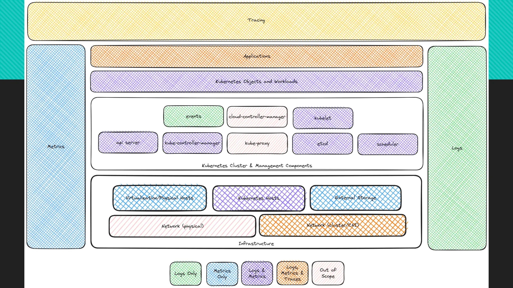
Kubernetes Components That Need
Monitoring
Infrastructure
Kubernetes Cluster & Management Components
Kubernetes Workloads & Applications
Instrumentation and Telemetry
Instrumentation Telemetry Metrics Logs Traces
Instrumentation and Telemetry
Instrumentation Telemetry Metrics Logs Traces
Instrumentation and Telemetry
Instrumentation Telemetry Metrics Logs Traces
Instrumentation and Telemetry
Instrumentation Telemetry Metrics Logs Traces
Instrumentation and Telemetry
Instrumentation Telemetry Metrics Logs Traces
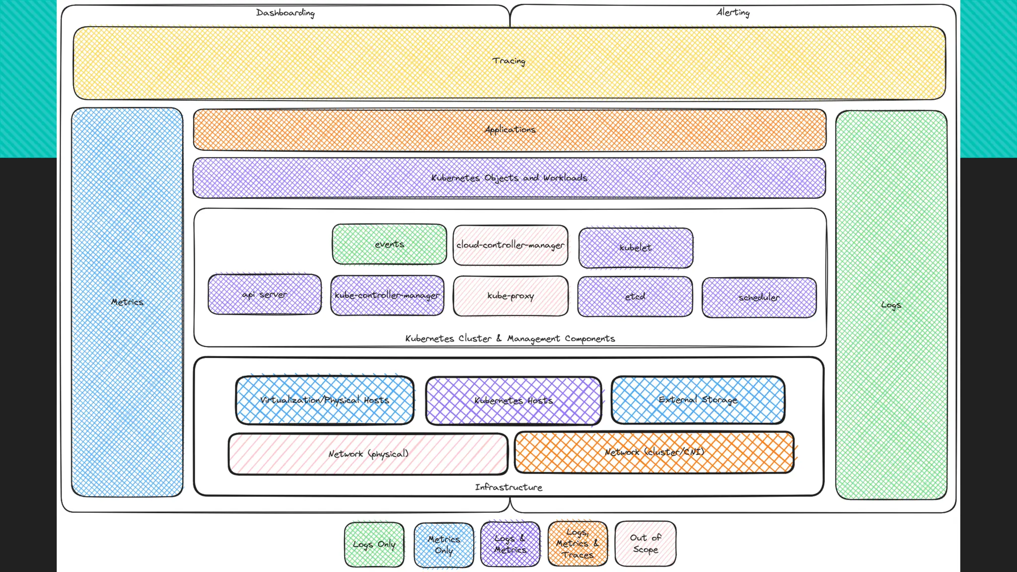
Filling in the picture
This Talk
METRICS LOGS
Definition
 de facto (adverb, /ˌdā ˈfaktō/): Latin, lit. “from fact”
 Describes practices that exist in reality, regardless of whether they are officially recognized by
laws or other formal norms.
 https://en.wikipedia.org/wiki/De_facto
Metrics
VictoriaMetrics
Clustered
mode
Storage
options
Simpler
Resource
Efficient
Multi
tenant
VictoriaMetrics
Clustered
mode
Storage
options
Simpler
Resource
Efficient
Multi
tenant
VictoriaMetrics
Clustered
mode
Storage
options
Simpler
Resource
Efficient
Multi
tenant
VictoriaMetrics
Clustered
mode
Storage
options
Simpler
Resource
Efficient
Multi
tenant
VictoriaMetrics
Clustered
mode
Storage
options
Simpler
Resource
Efficient
Multi
tenant
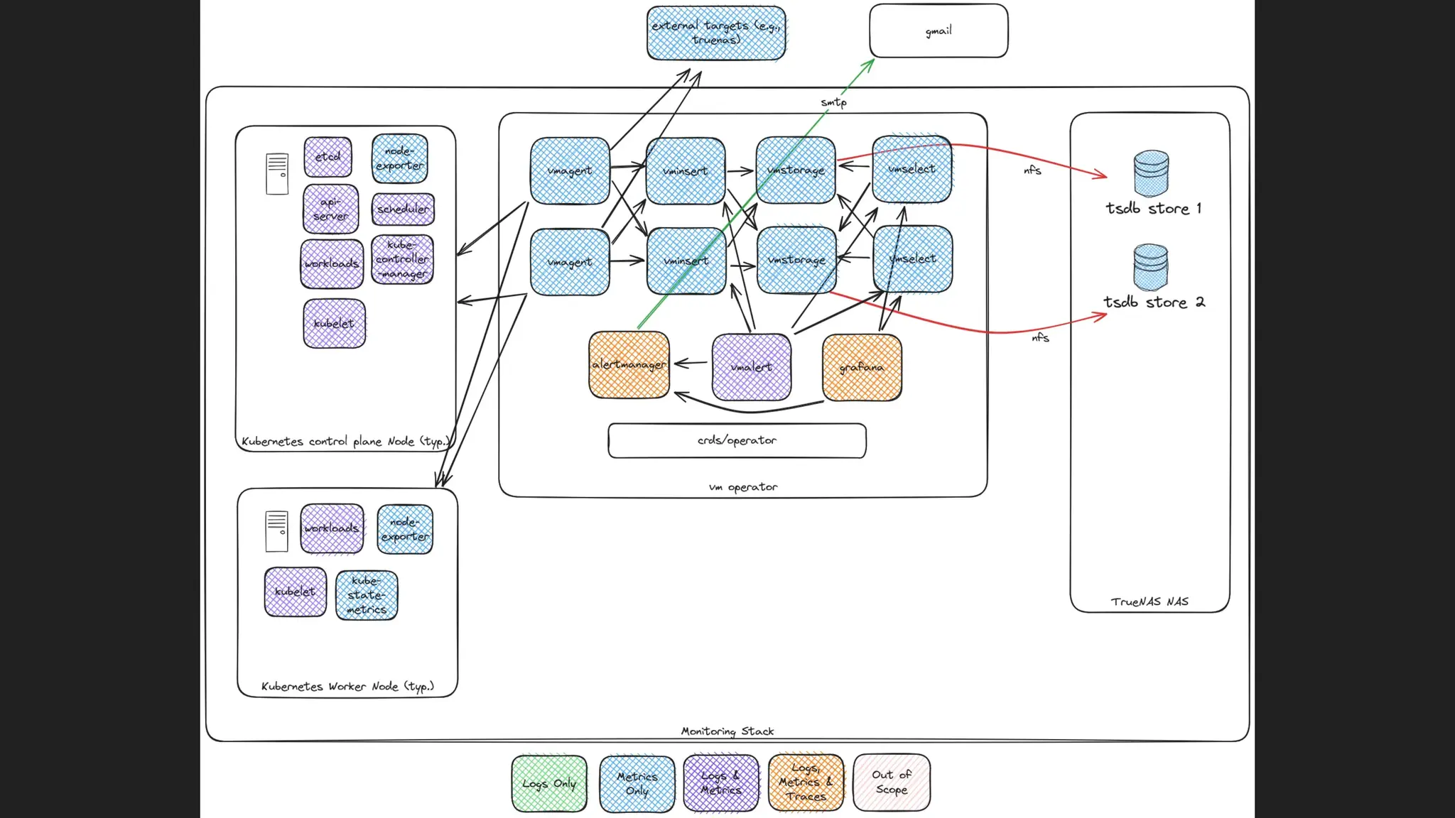
victoria-metrics-k8s-stack
 VictoriaMetrics operator, which deploys (via CRDs)
 VictoriaMetrics components: vmsingle OR vminsert, vmselect, vmstorage
 VictoriaMetrics vmagent
 node-exporter
 kube-state-metrics
 Grafana
 AlertManager and vmalert
controller-manager,
scheduler, etcd
Typically require special attention but will
depend on your Kubernetes flavour
A brief detour into operators
From: https://www.cncf.io/blog/2022/06/15/kubernetes-operators-what-are-they-some-examples/
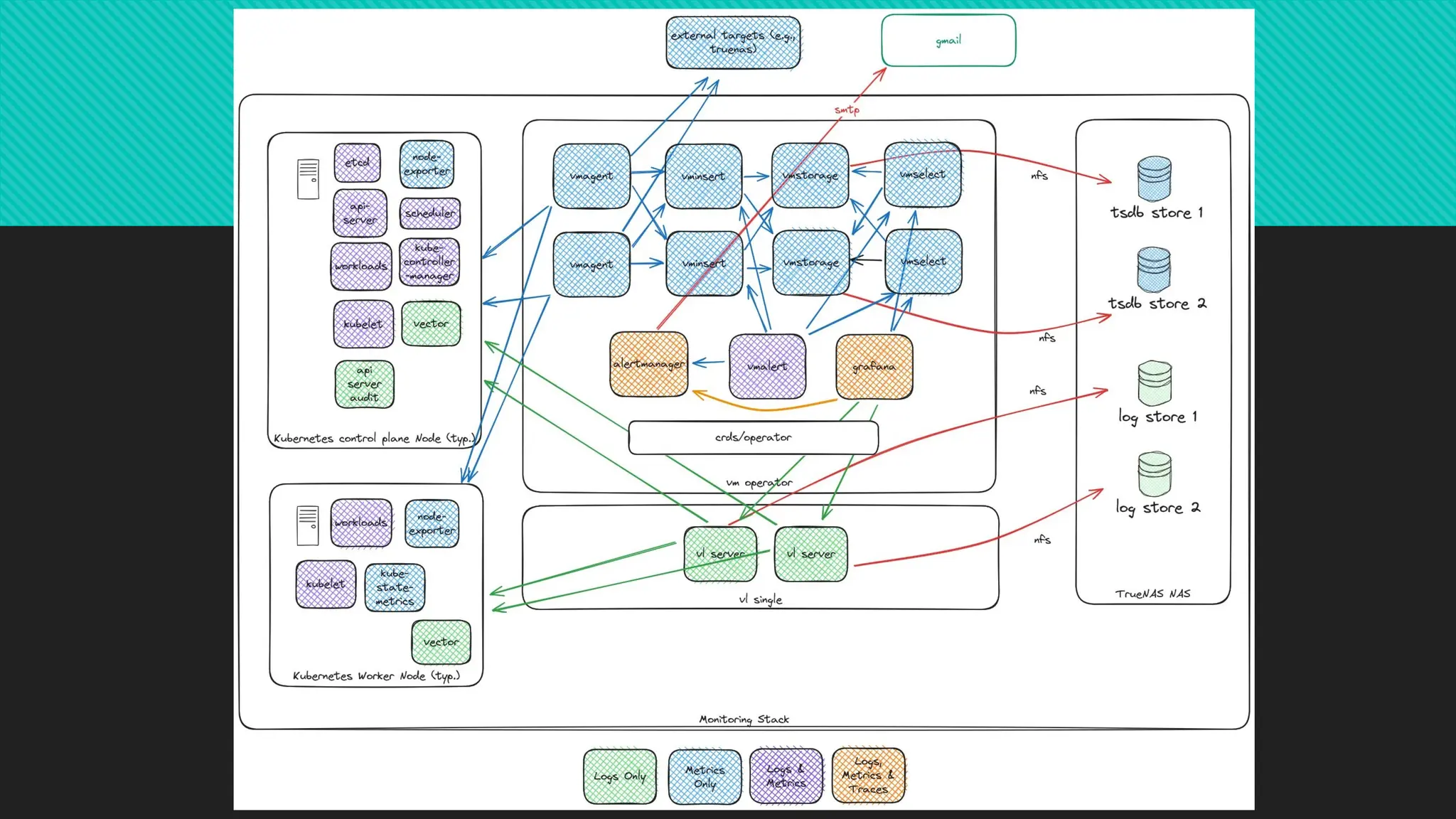
Logging
Logging is as important, in some cases more so, than metrics
VictoriaLogs
Ingestion Storage Analysis
VictoriaLogs
Ingestion Storage Analysis
VictoriaLogs
Ingestion Storage Analysis
VictoriaLogs was Dead Simple
To Set Up
Kubernetes Events
Time limited
Not logged
anywhere
else
Kubernetes Events
Time limited
Not logged
anywhere
else
How?
 Lots of dead projects
 kubernetes-event-exporter
 OTEL k8s events receiver (alpha)
 VictoriaLogs collector?
More to explore
Vmauth Vmgateway VictoriaTraces
Vmanomaly Vm distributed
Vm backup
manager
Implementation Gotchas
 Documentation is a challenge
Implementation Gotchas
 Documentation is a challenge
Implementation Gotchas
 Documentation is a challenge
Implementation Gotchas
Implementation Gotchas
 CRDs between Prometheus and VM are different
Links please!
 https://github.com/djryanj/monitoring-k8s-with-victoriametrics-victorialogs
 https://medium.com/@ryanjjacobs/kubernetes-monitoring-a-complete-solution-part-1-
architecture-eb5b998658d5
 https://docs.victoriametrics.com/victorialogs/articles/
Questions?
Thank You!

Monitoring Kubernetes with VictoriaMetrics-for presentation