A
PROJECT REPORT
ON
DIGI-INFO BANK
SUBMITED IN THE PARTIAL FULFILLMENT OF THE REQUIREMENT FOR THE AWARD
OF BACHELOR OF TECHNOLOGY IN INFORMATION TECNOLOGY
BY:
Mr.ABHIJEET KHIRE (20140759)
Ms.SHWETA MAHADIK (20140760)
Mr.MADHAV SOLANKE(20130756)
DEPARTMENT OF INFORMATION TECNOLOGY DR. BABASAHEB AMBEDKAR
TECHNOLOGICAL UNIVERSITY,
LONERE- 402 103. TAL.MANGAON, DIST. RAIGAD (MS) INDIA
Under the guidance of
Prof. S.S.Barphe
DEPARTMENT OF INFORMATION TECHNOLOGY
DR.BABASAHEB AMBEDKAR TECHNOLOGICAL UNIVERSITY,
LONERE, RAIGAD-MAHARASHTRA, INDIA-402103
2016-2017
DR.BABASAHEB AMBEDKAR TECHNOLOGICAL UNIVERSITY
LONERE, RAIGAD-MAHARASHTRA, INDIA-402103
CERTIFICATE
This is to certify that the project entitled ” DIGI-INFO BANK” is submitted by Mr.ABHIJEET
KHIRE(20140759) ,Ms.SHWETA MAHADIK( 20140760) ,Mr.MADHAV SOLANKE(20130756)
under Software Engineering Lab for the partial fulfillment of the requirement for the award of
the degree of Bachelor of Technology in Information Technology of the Dr.Babasaheb Ambed-
kar Technological University, Lonere is a bonafide work carried out during the academic year
2016-2017.
Prof. S.S.Barphe
(Project Guide)
Department of Information Technology
Date:
Place: Lonere
1
Acknowledgments
we are pleased to present this project report entitled ”DigiInfo Bank” submitted by Shweta
Mahadik,Abhijeet khire,Madhav Solanke. It is indeed a great pleasure and a moment of im-
mense satisfaction for me to express my sense of profound gratitude and indebtedness towards
our guide Prof.S. S.Barphe whose enthusiasm are the source of inspiration for us. We are
extremely thankful for the guidance and untiring attention, which she bestowed on us right
from the beginning. Her valuable and timely suggestions at crucial stages and above all her
constant encouragement have made it possible for us to achieve this work. We would also like
to give our sincere thanks to Prof. S.M. JADHAV Head of INFORMATION TECHNOLOGY
for necessary help and providing us the required facilities for completion of this project report.
We would like to thank the entire Teaching staffs who are directly or indirectly involved in the
various data collection and software assistance to bring forward this project report. we express
our deep sense of gratitude towards our parents for their sustained cooperation and wishes,
which have been a prime source of inspiration to take this project work to its end without any
hurdles. Last but not the least, we would like to thank all our B.Tech. colleagues for their
co-operation and useful suggestion and all those who have directly or indirectly helped us in
completion of this project work.
Date :
Place:
Abhijeet Khire (20140759)
Shweta Mahadik (20140760)
Madhav Solanke (20130756)
I
Contents
1 INTRODUCTION 1
1.1 DigiInfo Web Based Project. . . . . . . . . . . . . . . . . . . . . . . . . . . . . . 1
1.2 Problem Statement . . . . . . . . . . . . . . . . . . . . . . . . . . . . . . . . . . 1
1.3 Proposed System . . . . . . . . . . . . . . . . . . . . . . . . . . . . . . . . . . . 1
1.4 Goal . . . . . . . . . . . . . . . . . . . . . . . . . . . . . . . . . . . . . . . . . . 2
2 PROJECT PLAN 3
2.1 Components Of The Project Plan Include . . . . . . . . . . . . . . . . . . . . . 4
3 OPERATING ENVIRONMENT 6
4 PROTOTYPE OF THE SYSTEM 8
4.1 Prototyping Process . . . . . . . . . . . . . . . . . . . . . . . . . . . . . . . . . 8
4.2 Aadvantages and Disadvantages . . . . . . . . . . . . . . . . . . . . . . . . . . . 9
4.2.1 Advantages . . . . . . . . . . . . . . . . . . . . . . . . . . . . . . . . . 9
4.2.2 Disadvantages . . . . . . . . . . . . . . . . . . . . . . . . . . . . . . . . 9
5 UML DESIGN 11
5.1 USE CASE DIAGRAM . . . . . . . . . . . . . . . . . . . . . . . . . . . . . . . 11
5.2 CLASS DIAGRAM . . . . . . . . . . . . . . . . . . . . . . . . . . . . . . . . . . 12
5.3 ACTIVITY DIAGRAM . . . . . . . . . . . . . . . . . . . . . . . . . . . . . . . 13
5.4 FLOWCHART DIAGRAM . . . . . . . . . . . . . . . . . . . . . . . . . . . . . 14
5.5 COMPONENT DIAGRAM . . . . . . . . . . . . . . . . . . . . . . . . . . . . . 15
5.6 DEPLOYMENT DIAGRAM . . . . . . . . . . . . . . . . . . . . . . . . . . . . . 16
5.7 SEQUENCE DIAGRAM . . . . . . . . . . . . . . . . . . . . . . . . . . . . . . . 17
6 CODING 18
6.1 JavaScript . . . . . . . . . . . . . . . . . . . . . . . . . . . . . . . . . . . . . . 18
II
6.2 jQuery . . . . . . . . . . . . . . . . . . . . . . . . . . . . . . . . . . . . . . . . 18
6.3 Ajax . . . . . . . . . . . . . . . . . . . . . . . . . . . . . . . . . . . . . . . . . . 19
6.4 Bootstrap . . . . . . . . . . . . . . . . . . . . . . . . . . . . . . . . . . . . . . . 19
6.5 Material Design . . . . . . . . . . . . . . . . . . . . . . . . . . . . . . . . . . . . 20
6.6 XAMPP . . . . . . . . . . . . . . . . . . . . . . . . . . . . . . . . . . . . . . . 20
6.7 PHP . . . . . . . . . . . . . . . . . . . . . . . . . . . . . . . . . . . . . . . . . . 21
6.8 MySQL . . . . . . . . . . . . . . . . . . . . . . . . . . . . . . . . . . . . . . . . 21
7 USER INTERFACE DESIGN 23
7.1 HOME PAGE . . . . . . . . . . . . . . . . . . . . . . . . . . . . . . . . . . . . 23
7.2 USER LOGIN . . . . . . . . . . . . . . . . . . . . . . . . . . . . . . . . . . . . 24
7.3 USER REGISTRATION . . . . . . . . . . . . . . . . . . . . . . . . . . . . . . . 25
7.4 USER MINI-BLOG SERVICE . . . . . . . . . . . . . . . . . . . . . . . . . . . . 26
7.5 USER TIMELINE SERVICE . . . . . . . . . . . . . . . . . . . . . . . . . . . . 27
7.6 USER INFO- BANK SERVICE . . . . . . . . . . . . . . . . . . . . . . . . . . . 28
7.7 USER E-STORE SERVICE . . . . . . . . . . . . . . . . . . . . . . . . . . . . . 29
8 SOFTWARE TESTING 30
8.1 Planning and Control. . . . . . . . . . . . . . . . . . . . . . . . . . . . . . . . . 30
8.2 Software Component . . . . . . . . . . . . . . . . . . . . . . . . . . . . . . . . . 31
8.3 Alpha and Beta testing . . . . . . . . . . . . . . . . . . . . . . . . . . . . . . . . 32
8.4 Entry and Exit criteria . . . . . . . . . . . . . . . . . . . . . . . . . . . . . . . 33
8.4.1 Entry Criteria for Alpha testing . . . . . . . . . . . . . . . . . . . . . . 33
8.4.2 Exit Criteria for Alpha testing . . . . . . . . . . . . . . . . . . . . . . . 33
8.4.3 Entrance criteria for Beta Testing . . . . . . . . . . . . . . . . . . . . . 34
8.4.4 Exit Criteria for Beta Testing . . . . . . . . . . . . . . . . . . . . . . . . 34
8.5 Advantages and Disadvantages . . . . . . . . . . . . . . . . . . . . . . . . . . . 34
8.5.1 Advantages Beta Testing . . . . . . . . . . . . . . . . . . . . . . . . . . 34
8.5.2 Disadvantages Beta Testing . . . . . . . . . . . . . . . . . . . . . . . . . 34
8.5.3 Advantages of Alpha Testing . . . . . . . . . . . . . . . . . . . . . . . . 34
8.5.4 Disadvantages of Alpha Testing . . . . . . . . . . . . . . . . . . . . . . 34
8.6 Types Of Testing . . . . . . . . . . . . . . . . . . . . . . . . . . . . . . . . . . . 35
8.6.1 Unit Testing . . . . . . . . . . . . . . . . . . . . . . . . . . . . . . . . . 35
8.6.2 Integration Testing . . . . . . . . . . . . . . . . . . . . . . . . . . . . . . 35
8.6.3 Functional Testing . . . . . . . . . . . . . . . . . . . . . . . . . . . . . . 35
8.6.4 System Testing . . . . . . . . . . . . . . . . . . . . . . . . . . . . . . . . 35
8.6.5 Stress Testing . . . . . . . . . . . . . . . . . . . . . . . . . . . . . . . . 35
8.6.6 Performance Testing . . . . . . . . . . . . . . . . . . . . . . . . . . . . . 36
8.6.7 Usability Testing . . . . . . . . . . . . . . . . . . . . . . . . . . . . . . . 36
8.6.8 Acceptance Testing . . . . . . . . . . . . . . . . . . . . . . . . . . . . . 36
8.6.9 Regression Testing . . . . . . . . . . . . . . . . . . . . . . . . . . . . . . 36
9 FEEDBACK 37
9.1 Positive and Negative Feedback . . . . . . . . . . . . . . . . . . . . . . . . . . . 38
9.1.1 Positive Feedback . . . . . . . . . . . . . . . . . . . . . . . . . . . . . . 38
9.1.2 Negative Feedback . . . . . . . . . . . . . . . . . . . . . . . . . . . . . . 38
Chapter 1
INTRODUCTION
1.1 DigiInfo Web Based Project.
Student general information system are the primary system for operating user itself. The
digiInfo is a user level data collection system that allows the user to collect information. Digi-
Info provide mini blogs, estor, timeline..etc services. For entering share thoughts,ideas, and
managing student or user information.
1.2 Problem Statement
It is very important to maintain efficient information of yourself in the world of the digital
information. Every single information is going to be digital and less paper work. We have to
deal with numbers and coded information only. This web portal provides a way to record this
information and to acess these in a simple way.
1.3 Proposed System
In our proposed system,we are going to provide solutions to all the above mentioned problems
by digInfo by using an php and mysql as database to acess the whole system. The proposed
system provides one integrated view to user for BLOG, e STORE, INFOBANK details,timeline
the user history and AC details. Effective mini blog facility to share the thoughts and ideas
with other users.
1
DigiInfo Bank Dept of Information Technology
1.4 Goal
Digi Info is a web based application software designed to itroduced a conducive and structured
information storage environment for integrating students, users,friends.
2 DR.B.A.T UNIVERSITY
Chapter 2
PROJECT PLAN
One of the critical factors for project success is having a well-developed project plan.
1 .Explain the project plan to key stakeholders and discuss its key components. One of the
most misunderstood terms in project management, the project plan is a set of living documents
that can be expected to change over the life of the project. Like a roadmap, it provides the
direction for the project. And like the traveler, the project manager needs to set the course for
the project, which in project management terms means creating the project plan.
2. A common misconception is that the plan equates to the project timeline, which is only
one of the many components of the plan. The project plan is the major work product from the
entire planning process, so it contains all the planning documents for the project.
3.Related Article Typically many of the projects key stakeholders, that is those affected by
both the project and the projects end result, do not fully understand the nature of the project
plan. Since one of the most important and difficult aspects of project management is getting
commitment and buying, the first step is to explain the planning process and the project plan
to all key stakeholders. It is essential for them to understand the importance of this set of
documents and to be familiar with its content, since they will be asked to review and approve
the documents that pertain to them.
3
DigiInfo Bank Dept of Information Technology
2.1 Components Of The Project Plan Include
Baselines Baselines are sometimes called performance measures, because the performance of the
entire project is measured against them.They are the projects three approved starting points
and include the scope, schedule.
1.Baselines: Baselines are sometimes called performance measures, because the performance
of the entire project is measured against them. They are the project’s three approved starting
points and include the scope, schedule, and cost baselines. These provide the ’stakes in the
ground.’ That is, they are used to determine whether or not the project is on track, during the
execution of the project.
2.Baseline management plans:These plans include documentation on how variances to the base-
lines will be handled throughout the project. Each project baseline will need to be reviewed
and managed. A result of this process may include the need to do additional planning, with
the possibility that the baseline(s) will change. Project management plans document what
the project team will do when variances to the baselines occur, including what process will be
followed, who will be notified, how the changes will be funded, etc.
3. Define roles and responsibilities: Not all key stakeholders will review all documents, so
it is necessary to determine who on the project needs to approve which parts of the plan.
4. Some of the key players are:Project sponsor, who owns and funds the entire project. Spon-
sors need to review and approve all aspects of the plan. Designated business experts, who will
define their requirements for the end product. They need to help develop the scope baseline
and approve the documents relating to scope. They will be quite interested in the timeline
as well. Project manager, who creates, executes, and controls the project plan. Since project
managers build the plan, they do not need to approve it. Project team, who build the end
product. The team needs to participate in the development of many aspects of the plan, such
as identifying risks, quality, and design issues, but the team does not usually approve it. End
users, who use the end product.
5. Develop scope baseline: Once the deliverables are confirmed in the Scope Statement, they
need to be developed into a work breakdown structure (WBS), which is a decomposition of all
4 DR.B.A.T UNIVERSITY
DigiInfo Bank Dept of Information Technology
the deliverables in the project. This deliverable WBS forms the scope baseline and has these
elements The WBS is often thought of as a task breakdown, but activities and tasks are a
separate breakdown, identified in the next step.
6. Create baseline management plans: Once the scope, schedule, and cost baselines have
been established, you can create the steps the team will take to manage variances to these
plans. All these management plans usually include a review and approval process for modify-
ing the baselines. Different approval levels are usually needed for different types of changes. In
addition, not all new requests will result in changes to the scope, schedule, or budget, but a
process is needed to study all new requests to determine their impact to the project.
8. Develop the staffing plan: The staffing plan is a chart that shows the time periods, usually
month, quarter, year, that each resource will come onto and leave the project. It is similar to
other project management charts, like a Gantt chart, but does not show tasks, estimates, begin
and end dates, or the critical path. It shows only the time period and resource and the length
of time that resource is expected to remain on the project.
5 DR.B.A.T UNIVERSITY
Chapter 3
OPERATING ENVIRONMENT
In computer software,an operating environment or integrated applications environment is the
environment in which users run application software. The environment consists of a user in-
terface provided by an applications manager and usually an application programming interface
(API) to the applications manager. An operating environment is usually not a full operating
system but is a form of middleware that rests between the OS and the application.For example,
the first version of Microsoft Windows, Windows 1.0, was not a full operating system, but a
GUI laid over DOS albeit with an API of its own. Similarly, the IBM U2 system operates
on both Unix Linux and Windows NT. Usually the user interface is text based or graphical,
rather than a command-line interface DOS or the Unix shell), which is often the interface of the
underlying operating system.A Standard Operating Environment (SOE) is a standard imple-
mentation of an operating system and its associated software. Associated names and concepts
include MOE Managed Operating Environment. COE Consistent or Common Operating En-
vironment. MDE Managed Desktop Environment.
In science and engineering, a system is the part of the universe that is being studied, while the
environment is the remainder of the universe that lies outside the boundaries of the system. It
is also known as the surroundings or neighborhood, and in thermodynamics, as the reservoir.a
system is the part of the universe that is being studied, while the environment is the remainder
of the universe that lies outside the boundaries of the system. It is also known as the surround-
ings or neighborhood, and in thermodynamics, as the reservoir. Depending on the type of
system, it may interact with the environment by exchanging mass, energy (including heat and
work), linear momentum, angular momentum, electric charge, or other conserved properties.
In some disciplines, such as information theory, information may also be exchanged. The envi-
6
DigiInfo Bank Dept of Information Technology
ronment is ignored in analysis of the system, except in regard to these interactions. Examining
the industry environment needs an appraisal of the competitive structure of the organizations
industry, including the competitive position of a particular organization and its main rivals.
Also, an assessment of the nature, stage, dynamics and history of the industry is essential. It
also implies evaluating the effect of globalization on competition within the industry. Analyz-
ing the national environment needs an appraisal of whether the national framework helps in
achieving competitive advantage in the globalized environment. Analysis of macro-environment
includes exploring macro-economic, social, government, legal, technological and international
factors that may influence the environment. The analysis of organizations external environ-
ment reveals opportunities and threats for an organization. Strategic managers must not only
recognize the present state of the environment and their industry but also be able to predict
its future positions.
7 DR.B.A.T UNIVERSITY
Chapter 4
PROTOTYPE OF THE SYSTEM
A prototype is an early sample, model, or release of a product built to test a concept or process
or to act as a thing to be replicated or learned from. It is a term used in a variety of contexts,
including semantics, design, electronics,and software programming. Software prototyping is
the activity of creating prototypes of software applications, i.e., incomplete versions of the
software program being developed. It is an activity that can occur in software development
and is comparable to prototyping as known from other fields, such as mechanical engineering or
manufacturing. A prototype typically simulates only a few aspects of, and may be completely
different from, the final product. Prototyping has several benefits: The software designer and
implementer can get valuable feedback from the users early in the project. The client and the
contractor can compare if the software made matches the software specification, according to
which the software program is built. It also allows the software engineer some insight into the
accuracy of initial project estimates and whether the deadlines and milestones proposed can be
successfully met. The degree of completeness and the techniques used in the prototyping have
been in development and debate since its proposal in the early 1970s. The original purpose of a
prototype is to allow users of the software to evaluate developers’ proposals for the design of the
eventual product by actually trying them out, rather than having to interpret and evaluate the
design based on descriptions. Prototyping can also be used by end users to describe and prove
requirements that have not been considered, and that can be a key factor in the commercial
relationship between developers and their clients.Interaction design in particular makes heavy
use of prototyping with that goal.
4.1 Prototyping Process
The process of prototyping involves the following steps
8
DigiInfo Bank Dept of Information Technology
1. Identify basic requirements Determine basic requirements including the input and output
information desired. Details, such as security, can typically be ignored.
2.Develop initial prototype The initial prototype is developed that includes only user inter-
faces. See Horizontal Prototype, below
3.Review The customers, including end-users, examine the prototype and provide feedback
on additions or changes.
4.Revise and enhance the prototype Using the feedback both the specifications and the
prototype can be improved. Negotiation about what is within the scope of the contract product
may be necessary. If changes are introduced then a repeat of steps 3 and 4 may be needed.
4.2 Aadvantages and Disadvantages
4.2.1 Advantages
There are many advantages to using prototyping in software development some tangible some
abstract.
Reduced time and costs Prototyping can improve the quality of requirements and specifica-
tions provided to developers. Because changes cost exponentially more to implement as they
are detected later in development, the early determination of what the user really wants can
result in faster and less expensive software.
Improved and increased user involvement Prototyping requires user involvement and allows
them to see and interact with a prototype allowing them to provide better and more complete
feedback and specifications.
4.2.2 Disadvantages
Using, or perhaps misusing, prototyping can also have disadvantages.
Insufficient analysis The focus on a limited prototype can distract developers from properly
analyzing the complete project. This can lead to overlooking better solutions, preparation of
incomplete specifications or the conversion of limited prototypes into poorly engineered final
projects that are hard to maintain.
User confusion of prototype and finished system Users can begin to think that a prototype,
intended to be thrown away, is actually a final system that merely needs to be finished or
polished.
9 DR.B.A.T UNIVERSITY
DigiInfo Bank Dept of Information Technology
Developer misunderstanding of user objectives Developers may assume that users share
their objectives ,without understanding wider commercial issues.
Developer attachment to prototype Developers can also become attached to prototypes
they have spent a great deal of effort producing; this can lead to problems like attempting to
convert a limited prototype into a final system when it does not have an appropriate underlying
architecture.
Excessive development time of the prototype A key property to prototyping is the fact that
it is supposed to be done quickly. If the developers lose sight of this fact, they very well may try
to develop a prototype that is too complex. Expense of implementing prototyping the start up
costs for building a development team focused on prototyping may be high. Many companies
have development methodologies in place, and changing them can mean retraining, retooling,
or both. Many companies tend to just jump into the prototyping without bothering to retrain
their workers as much as they should.
10 DR.B.A.T UNIVERSITY
Chapter 5
UML DESIGN
5.1 USE CASE DIAGRAM
11
DigiInfo Bank Dept of Information Technology
5.2 CLASS DIAGRAM
12 DR.B.A.T UNIVERSITY
DigiInfo Bank Dept of Information Technology
5.3 ACTIVITY DIAGRAM
13 DR.B.A.T UNIVERSITY
DigiInfo Bank Dept of Information Technology
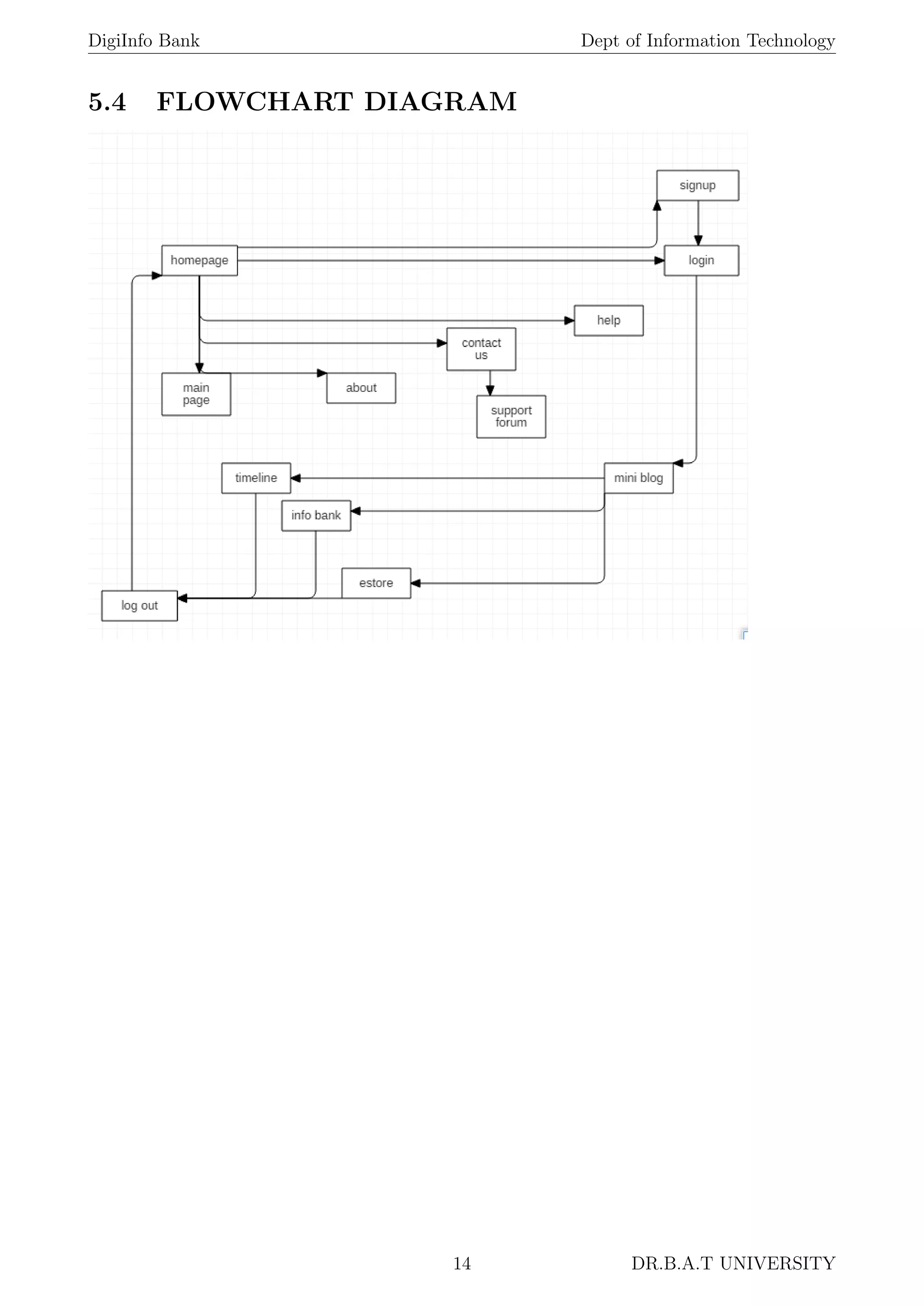
5.4 FLOWCHART DIAGRAM
14 DR.B.A.T UNIVERSITY
DigiInfo Bank Dept of Information Technology
5.5 COMPONENT DIAGRAM
15 DR.B.A.T UNIVERSITY
DigiInfo Bank Dept of Information Technology
5.6 DEPLOYMENT DIAGRAM
16 DR.B.A.T UNIVERSITY
DigiInfo Bank Dept of Information Technology
5.7 SEQUENCE DIAGRAM
17 DR.B.A.T UNIVERSITY
Chapter 6
CODING
6.1 JavaScript
JavaScript is a programming language that is run by most modern browsers. It supports object-
oriented programming and procedural programming. It can be used to control web pages on
the client side of the browser, server-side programs, and even mobile applications.
You probably heard about JavaScript before. It borrows the name of the popular program-
ming language Java, and it has a catchy sound to it. That’s why the name was chosen! The
language isn’t really related to Java, but it rides on the popular name. This language is used
commonly in combination with HTML, CSS, and AJAX.
Chances are that the page you are looking at right now contains the code for JavaScript.
While HTML markup language allows web developers to format content, JavaScript allows
them to make the page dynamic. JavaScript allows for changing text on the page, creating
pop-up messages, and validating text in text boxes to make sure required fields have been
filled. JavaScript makes web pages more dynamic by allowing users to interact with web pages,
click on elements, and change the pages.
6.2 jQuery
jQuery is a fast, small, and feature-rich JavaScript library. It makes things like HTML doc-
ument traversal and manipulation, event handling, animation, and Ajax much simpler with
an easy-to-use API that works across a multitude of browsers. With a combination of versa-
tility and extensibility,jQuery is not a language, but it is a well written JavaScript code. As
quoted on official jQuery website, ”it is a fast and concise JavaScript Library that simplifies
18
DigiInfo Bank Dept of Information Technology
HTML document traversing, event handling, animating, and Ajax interactions for rapid web
development”.
jQuery is very compact and well written JavaScript code that increases the productivity
of the developer by enabling them to achieve critical UI functionality by writing very small
amount of code.
1. It helps to improve the performance of the application
2. It helps to develop most browser compatible web page
3. It helps to implement UI related critical functionality without writing hundreds of lines of
codes
4. It is fast
5. It is extensible jQuery can be extended to implement customized behavior
No need to learn fresh new syntaxes to use jQuery, knowing simple JavaScript syntax is enough
Simple and cleaner code, no need to write several lines of codes to achieve complex functionality
6.3 Ajax
Ajax is a client-side script that communicates to and from a server/database without the need
for a postback or a complete page refresh. The best definition I’ve read for Ajax is the method
of exchanging data with a server, and updating parts of a web page without reloading the entire
page.
6.4 Bootstrap
Bootstrap is a free and open-source front-end web framework for designing websites and web
applications. It contains HTML- and CSS-based design templates for typography, forms, but-
tons, navigation and other interface components, as well as optional JavaScript extensions.
Unlike many web frameworks, it concerns itself with front-end development only.
1. bootstrap CSS framework
2. bootstrap JavaScript jQuery framework
3. glyphicons a font (an icon font set)
Additionally, Bootstrap requires jQuery to function. jQuery is an extremely popular and
widely used JavaScript library, that both simplifies and adds cross browser compatibility to
19 DR.B.A.T UNIVERSITY
DigiInfo Bank Dept of Information Technology
JavaScript.
6.5 Material Design
Material Design is a Googles conceptual design philosophy that outlines how apps or web should
look and work on mobile devices. It breaks down everything such as animation, style, layout
and gives guidance on patterns, components and usability. Material design is Googles idea of
how websites and apps should look and operate across all devices. Essentially, it combines the
standard elements of good web design with the capabilities of modern technology and science.
Material starts with mobile but extends to any other device.
1.Realistic visual cues: The design is grounded in reality and actually inspired by design with
paper and ink.
2. Bold, graphic and intentional: Fundamental design techniques drive the visuals.
3.Motion provides meaning: Animation is a key component of Material Design.
4.Understanding the Tactile Surface:
Think of this as having multiple sheets of paper that are stacked together to create a
framework for how everything within the design works. These sheets are a little different from
physical sheets of paper in that they can change shape and form such as stretch or bend but
work in a way that is seemingly realistic.
6.6 XAMPP
XAMPP is the most popular PHP development environment! XAMPP is an Apache server
distribution which has MySQL, PHP, PERL, and some other softwares like phpMyAdmin.
XAMPP stands for Cross-Platform (X), Apache (A), MySQL (M), PHP (P) and Perl (P). It is
a simple, lightweight Apache distribution that makes it extremely easy for developers to create
a local web server for testing purposes.
1. download the correct version for your environment form the official site of xampp
2. install the software using the give instructions.
3. open the control panal of the xampp.
4. start the mysql and apache server.
5. go to the htdoc of the xampp installed directory.
20 DR.B.A.T UNIVERSITY
DigiInfo Bank Dept of Information Technology
6. put your project and run it from the web browser using the localhost address.
7. phpmyadmin allows you to manage the all database.
6.7 PHP
As of version 3, it stands for PHP Hypertext pre-processor. It is a general purpose server side
scripting language that is used to develop.
1. Static websites.
2. Dynamic websites.
3. Web applications.
HTML is an added advantage when learning PHP Language. You can even learn PHP with-
out knowing HTML but its recommended you at least know the basics of HTML. Database
management systems DBMS for database powered applications. For more advanced topics such
as interactive applications and web services, you will need JavaScript and XML.
1. PHP is open source and free.
2. Short learning curve compared to other languages such as JSP, ASP etc.
3. Large community document
4. Most web hosting servers support PHP by default unlike other languages such as ASP that
need IIS. This makes PHP a cost effective choice.
5. PHP is regular updated to keep abreast with the latest technology trends.
6. PHP is cross platform; this means you can deploy your application on a number of different
operating systems such as windows, Linux, Mac OS etc.
6.8 MySQL
MySQL is an open source relational database management system (RDBMS) based on Struc-
tured Query Language (SQL). ... LAMP is a Web development platform that uses Linux as the
operating system, Apache as the Web server, MySQL as the relational database management
system and PHP as the object-oriented scripting language.
MySQL runs on virtually all platforms, including Linux, UNIX, and Windows. Although it
21 DR.B.A.T UNIVERSITY
DigiInfo Bank Dept of Information Technology
can be used in a wide range of applications, MySQL is most often associated with web-based
applications and online publishing and is an important component of an open source enterprise
stack called LAMP. LAMP is a Web development platform that uses Linux as the operating
system, Apache as the Web server, MySQL as the relational database management system and
PHP as the object-oriented scripting language.
1. Data Security
2. On-Demand Scalability
3. High Performance
4. Round-the-clock Uptime
5. Comprehensive Transactional Support
6. Complete Workflow Control
7. Reduced Total Cost of Ownership
8. The Flexibility of Open Source
22 DR.B.A.T UNIVERSITY
Chapter 7
USER INTERFACE DESIGN
7.1 HOME PAGE
23
DigiInfo Bank Dept of Information Technology
7.2 USER LOGIN
24 DR.B.A.T UNIVERSITY
DigiInfo Bank Dept of Information Technology
7.3 USER REGISTRATION
25 DR.B.A.T UNIVERSITY
DigiInfo Bank Dept of Information Technology
7.4 USER MINI-BLOG SERVICE
26 DR.B.A.T UNIVERSITY
DigiInfo Bank Dept of Information Technology
7.5 USER TIMELINE SERVICE
27 DR.B.A.T UNIVERSITY
DigiInfo Bank Dept of Information Technology
7.6 USER INFO- BANK SERVICE
28 DR.B.A.T UNIVERSITY
DigiInfo Bank Dept of Information Technology
7.7 USER E-STORE SERVICE
29 DR.B.A.T UNIVERSITY
Chapter 8
SOFTWARE TESTING
Software testing is a process of executing a program or application with the intent of finding the
software bugs. It can also be stated as the process of validating and verifying that a software
program or application or product Meets the business and technical requirements that guided it
design and development. Testing is a process rather than a single activity. This process starts
from test planning then designing test cases preparing for execution and evaluating status till
the test closure. So we can divide the activities within the fundamental test process into the
following basic steps
8.1 Planning and Control.
Testing is required for an effective performance of software application or product. It impor-
tant to ensure that the application should not result into any failures because it can be very
expensive in the future or in the later stages of the development. It required to stay in the
business. software testing is necessary because we all make mistakes. Some of those mistakes
are unimportant but some of them are expensive or dangerous. We need to check everything
and anything we produce because things can always go wrong humans make mistakes all the
time.
Since we assume that our work may have mistakes hence we all need to check our own work.
However some mistakes come from boad assumptions and blind spots so we might make the
same mistakes when we check our own work as we made when we did it. So we may not notice
the flaws in what we have done. Ideally we should get someone else to check our work because
another person is more likely to spot the flaws. There are several reasons which clearly tells us
as why Software Testing is important and what are the major things that we should consider
while testing of any product or application. Software testing is very important because of the
30
DigiInfo Bank Dept of Information Technology
following reasons
8.2 Software Component
Software testing is really required to point out the defects and errors that were made during
the development phases. Its essential since it makes sure of the Customers reliability and
their satisfaction in the application. It is very important to ensure the Quality of the product.
Quality product delivered to the customers helps in gaining their confidence. Know more about
Software Quality Testing is necessary in order to provide the facilities to the customers like the
delivery of high quality product or software application which requires lower maintenance cost
and hence results into more accurate consistent and reliable results. Testing is required for
an effective performance of software application or product. Its important to ensure that the
application should not result into any failures because it can be very expensive in the future or
in the later stages of the development. Its required to stay in the business.
Software testing is an investigation conducted to provide stakeholders with information
about the quality of the product or service under test.Software testing can also provide an
objective independent view of the software to allow the business to appreciate and understand
the risks of software implementation. Test techniques include the process of executing a program
or application with the intent of finding software bugs errors or other defects and verifying that
the software product is fit for use.
Software testing involves the execution of a software component or system component to
evaluate one or more properties of interest. In general these properties indicate the extent to
which the component or system under test meets the requirements that guided its design and
development responds correctly to all kinds of inputs performs its functions within an acceptable
time is sufficiently usable can be installed and run in its intended environments and achieves the
general result its stakeholders desire. As the number of possible tests for even simple software
components is practically infinite all software testing uses some strategy to select tests that are
feasible for the available time and resources. As a result software testing typically (but not
exclusively) attempts to execute a program or application with the intent of finding software
bugs (errors or other defects). The job of testing is an iterative process as when one bug is fixed
it can illuminate other deeper bugs or can even create new ones. Software testing can provide
objective independent information about the quality of software and risk of its failure to users
or sponsors.Software testing can be conducted as soon as executable software (even if partially
complete) exists. The overall approach to software development often determines when and
31 DR.B.A.T UNIVERSITY
DigiInfo Bank Dept of Information Technology
how testing is conducted. For example in a phased process most testing occurs after system
requirements have been defined and then implemented in testable programs. In contrast under
an Agile approach requirements programming and testing are often done concurrently.
8.3 Alpha and Beta testing
Alpha testing is a type of acceptance testing; performed to identify all possible issues/bugs
before releasing the product to everyday users or public. The focus of this testing is to simulate
real users by using blackbox and whitebox techniques. The aim is to carry out the tasks that a
typical user might perform. Alpha testing is carried out in a lab environment and usually the
testers are internal employees of the organization. To put it as simple as possible this kind of
testing is called alpha only because it is done early on near the end of the development of the
software and before beta testing.
Beta Testing of a product is performed by ”real users” of the software application in a ”real
environment” and can be considered as a form of external user acceptance testing. Beta version
of the software is released to a limited number of end-users of the product to obtain feedback on
the product quality. Beta testing reduces product failure risks and provides increased quality
of the product through customer validation.It is the final test before shipping a product to the
customers. Direct feedback from customers is a major advantage of Beta Testing. This testing
helps to tests the product in real time environment.
Alpha Testing and Beta Testing are the common terms used in software industries and both
have their scope and significance in testing practice. I would like to explain this with a simple
example as follows. Whenever firms like Microsoft or IBM launch their software product in
market it undergoes both Alpha and Beta Testing before it is available for end user. Lets say
these reputed firms are launching their new operating system in the market so before launching
of an operating system an organization conducts testing in two phases known as Alpha Testing
phase and Beta Testing phase. In Alpha Testing phase testing is conducted by a team of
highly skilled testers at onsite whereas in Beta Testing phase this tested software product is
made available to the customers or the end users to test the actual functionality and give their
feedback.
Alpha Testing is a type of testing conducted by a team of highly skilled testers at de-
velopment site whereas Beta Testing is done by customers or end users at their own site.For
Alpha Testing there is a dedicated test team this is not the case with Beta Testing.Unlike Beta
Testing Alpha Testing is not open for market or public. Alpha Testing is done for software
32 DR.B.A.T UNIVERSITY
DigiInfo Bank Dept of Information Technology
application project and product whereas Beta Testing is usually done for software product like
operating system write or paint utilities games etc. Both alpha and Beta Testing are the kind
of acceptance testing only difference is former is conducted within organization whereas latter
in conducted out of organization. Since Alpha Testing is done onsite therefore developers as
well as business analyst are involved with the testing team whereas in Beta Testing developers
and business analysts are not at all involved.
Beta testers can be naive or proficient end users of software product but alpha testers are
always high skilled professional testers.Alpha Testing involves both black box testing as well
as white box testing. Beta Testing is always a black box testing or functional testing. Alpha
Testing is done before the launch of software product into the market whereas Beta Testing is
done at the time of software product marketing.Alpha Testing is conducted in the presence of
developers and in the absence of end users whereas for Beta Testing this is exactly reversed.
Since Beta Testing is done by end users therefore it is also known as field testing but there is
no such other name for Alpha Testing.Both Alpha Testing and Beta Testing are also known
as user acceptance testing (UAT) and the only difference here is former testing is conducted
onsite but the latter testing is conducted offshore.Alpha Testing may be conducted in virtual
environments; however Beta Testing is always conducted in Real Time environments with end
users.
8.4 Entry and Exit criteria
8.4.1 Entry Criteria for Alpha testing
Software requirements document or Business requirements specification Test Cases for all the
requirements Testing Team with good knowledge about the software application Test Lab
environment setup QA Build ready for execution Test Management tool for uploading test cases
and logging defects Traceability Matrix to ensure that each design requirement has alteast one
test case that verifies it
8.4.2 Exit Criteria for Alpha testing
All the test cases have been executed and passed. All severity issues need to be fixed and closed
Delivery of Test summary report Make sure that no more additional features can be included
Sign off on Alpha testing
33 DR.B.A.T UNIVERSITY
DigiInfo Bank Dept of Information Technology
8.4.3 Entrance criteria for Beta Testing
Sign off document on Alpha testing Beta version of the software should be ready Environment
ready to release the software application to the public Tool to capture real time faults
8.4.4 Exit Criteria for Beta Testing
All major and minor issues are closed Feedback report should be prepared from public Delivery
of Beta test summary report
8.5 Advantages and Disadvantages
8.5.1 Advantages Beta Testing
Reduces product failure risk via customer validation. Beta Testing allows a company to test
launch infrastructure. Improves product quality via customer feedback Cost effective compared
to similar data gathering methods Creates goodwill with customers and increases customer
satisfaction
8.5.2 Disadvantages Beta Testing
Test Management is an issue. As compared to other testing types which are usually executed
inside a company in a controlled environment beta testing is executed out in the real world
where you seldom have control. Finding the right beta users and maintaining their participation
could be a challenge
8.5.3 Advantages of Alpha Testing
Provides better view about the reliability of the software at an early stage Helps simulate real
time user behavior and environment. Detect many showstopper or serious errors Ability to
provide early detection of errors with respect to design and functionality
8.5.4 Disadvantages of Alpha Testing
In depth functionality cannot be tested as software is still under development stage Sometimes
developers and testers are dissatisfied with the results of alpha testing
34 DR.B.A.T UNIVERSITY
DigiInfo Bank Dept of Information Technology
8.6 Types Of Testing
There are many types of testing like
Unit Testing Integration Testing Functional Testing System Testing Stress Testing Perfor-
mance Testing Usability Testing Acceptance Testing Regression Testing Beta Testing
8.6.1 Unit Testing
Unit testing is the testing of an individual unit or group of related units. It falls under the
class of white box testing. It is often done by the programmer to test that the unit he/she has
implemented is producing expected output against given input.
8.6.2 Integration Testing
Integration testing is testing in which a group of components are combined to produce output.
Also the interaction between software and hardware is tested in integration testing if software
and hardware components have any relation. It may fall under both white box testing and
black box testing.
8.6.3 Functional Testing
Functional testing is the testing to ensure that the specified functionality required in the system
requirements works. It falls under the class of black box testing.
8.6.4 System Testing
System testing is the testing to ensure that by putting the software in different environments (
Operating Systems) it still works. System testing is done with full system implementation and
environment. It falls under the class of black box testing.
8.6.5 Stress Testing
Stress testing is the testing to evaluate how system behaves under unfavorable conditions.
Testing is conducted at beyond limits of the specifications. It falls under the class of black box
testing.
35 DR.B.A.T UNIVERSITY
DigiInfo Bank Dept of Information Technology
8.6.6 Performance Testing
Performance testing is the testing to assess the speed and effectiveness of the system and to
make sure it is generating results within a specified time as in performance requirements. It
falls under the class of black box testing.
8.6.7 Usability Testing
Usability testing is performed to the perspective of the client to evaluate how the GUI is user-
friendly? How easily can the client learn? After learning how to use how proficiently can the
client perform? How pleasing is it to use its design? This falls under the class of black box
testing.
8.6.8 Acceptance Testing
Acceptance testing is often done by the customer to ensure that the delivered product meets
the requirements and works as the customer expected. It falls under the class of black box
testing.
8.6.9 Regression Testing
Regression testing is the testing after modification of a system component or a group of related
units to ensure that the modification is working correctly and is not damaging or imposing
other modules to produce unexpected results. It falls under the class of black box testing.
36 DR.B.A.T UNIVERSITY
Chapter 9
FEEDBACK
Feedback occurs when outputs of a system are routed back as inputs as part of a chain of
cause-and-effect that forms a circuit or loop. The system can then be said to feed back into
itself. The notion of cause-and-effect has to be handled carefully when applied to feedback
systems: ”Simple causal reasoning about a feedback system is difficult because the first system
influences the second and second system influences the first, leading to a circular argument.
This makes reasoning based upon cause and effect tricky, and it is necessary to analyze the
system as a whole.”
To improve the qualitative data obtained from software engineering experiments by gather-
ing feedback during experiments. Rationale Existing techniques for collecting quantitative and
qualitative data from software engineering experiments do not provide sufficient information to
validate or explain all our results.
Therefore, we would like a cost effective and unobtrusive method of collecting feedback
from subjects during an experiment to augment other sources of data. Design of study We
formulated a set of qualitative questions that might be answered by collecting feedback during
software engineering experiments.
We then developed a tool to collect such feedback from experimental subjects. This feedback
collection tool was used in four different experiments and we evaluated the usefulness of the
feedback obtained in the context of each experiment. The feedback data was triangulated with
other sources of quantitative and qualitative data collected for the experiments. Results We
have demonstrated that the collection of feedback during experiments provides useful additional
data to validate the data obtained from other sources about solution times and quality of
solutions check process conformance understand problem solving processes identify problems
with experiments and understand subjects perception of experiments. Conclusions Feedback
37
DigiInfo Bank Dept of Information Technology
collection has proved useful in four experiments and we intend to use the feedback collection
tool in a range of other experiments to further explore the cost effectiveness and limitations of
this technique.It is also necessary to carry out a systematic study to more fully understand the
impact of the feedback collecting tool on subjects performance in experiments.
There are two types of feedback positive feedback and negative feedback.
9.1 Positive and Negative Feedback
9.1.1 Positive Feedback
Positive feedback occurs when the fed back signal is in phase with the input signal. Under
certain gain conditions, positive feedback reinforces the input signal to the point where the
output of the device oscillates between its maximum and minimum possible states. Positive
feedback may also introduce hysteresis into a circuit. This can cause the circuit to ignore
small signals and respond only to large ones. It is sometimes used to eliminate noise from a
digital signal. Under some circumstances, positive feedback may cause a device to latch, i.e.,
to reach a condition in which the output is locked to its maximum or minimum state. This
fact is very widely used in digital electronics to make bistable circuits for volatile storage of
information. The loud squeals that sometimes occurs in audio systems, PA systems, and rock
music are known as audio feedback. If a microphone is in front of a loudspeaker that it is
connected to, sound that the microphone picks up comes out of the speaker, and is picked up
by the microphone and re amplified. If the loop gain is sufficient, howling or squealing at the
maximum power of the amplifier is possible.
9.1.2 Negative Feedback
A Negative feedback occurs when the fed back output signal has a relative phase of 180 with
respect to the input signal (upside down). This situation is sometimes referred to as being
out of phase, but that term also is used to indicate other phase separations, as in ”90 out
of phase”. Negative feedback can be used to correct output errors or to desensitize a system
to unwanted fluctuations. In feedback amplifiers, this correction is generally for waveform
distortion reduction or to establish a specified gain level. A general expression for the gain of
a negative feedback amplifier is the asymptotic gain model.
38 DR.B.A.T UNIVERSITY
Bibliography
1.https://www.w3schools.com/bootstrap/default.asp.
2.https://www.w3schools.com/php/default.asp.
3.https://www.w3schools.com/html/default.asp.
4.https://www.w3schools.com/sql/default.asp.
Book name
HTML:BEGINNER’S,’4th edition’ Author Name:Wendy Willard.
Complete Reference Book:MySql.
THe PHP of JOY:Author name:’Alan Forbes.
39

digiinfo website project report

  • 1.
    A PROJECT REPORT ON DIGI-INFO BANK SUBMITEDIN THE PARTIAL FULFILLMENT OF THE REQUIREMENT FOR THE AWARD OF BACHELOR OF TECHNOLOGY IN INFORMATION TECNOLOGY BY: Mr.ABHIJEET KHIRE (20140759) Ms.SHWETA MAHADIK (20140760) Mr.MADHAV SOLANKE(20130756) DEPARTMENT OF INFORMATION TECNOLOGY DR. BABASAHEB AMBEDKAR TECHNOLOGICAL UNIVERSITY, LONERE- 402 103. TAL.MANGAON, DIST. RAIGAD (MS) INDIA Under the guidance of Prof. S.S.Barphe DEPARTMENT OF INFORMATION TECHNOLOGY DR.BABASAHEB AMBEDKAR TECHNOLOGICAL UNIVERSITY, LONERE, RAIGAD-MAHARASHTRA, INDIA-402103 2016-2017
  • 2.
    DR.BABASAHEB AMBEDKAR TECHNOLOGICALUNIVERSITY LONERE, RAIGAD-MAHARASHTRA, INDIA-402103 CERTIFICATE This is to certify that the project entitled ” DIGI-INFO BANK” is submitted by Mr.ABHIJEET KHIRE(20140759) ,Ms.SHWETA MAHADIK( 20140760) ,Mr.MADHAV SOLANKE(20130756) under Software Engineering Lab for the partial fulfillment of the requirement for the award of the degree of Bachelor of Technology in Information Technology of the Dr.Babasaheb Ambed- kar Technological University, Lonere is a bonafide work carried out during the academic year 2016-2017. Prof. S.S.Barphe (Project Guide) Department of Information Technology Date: Place: Lonere 1
  • 3.
    Acknowledgments we are pleasedto present this project report entitled ”DigiInfo Bank” submitted by Shweta Mahadik,Abhijeet khire,Madhav Solanke. It is indeed a great pleasure and a moment of im- mense satisfaction for me to express my sense of profound gratitude and indebtedness towards our guide Prof.S. S.Barphe whose enthusiasm are the source of inspiration for us. We are extremely thankful for the guidance and untiring attention, which she bestowed on us right from the beginning. Her valuable and timely suggestions at crucial stages and above all her constant encouragement have made it possible for us to achieve this work. We would also like to give our sincere thanks to Prof. S.M. JADHAV Head of INFORMATION TECHNOLOGY for necessary help and providing us the required facilities for completion of this project report. We would like to thank the entire Teaching staffs who are directly or indirectly involved in the various data collection and software assistance to bring forward this project report. we express our deep sense of gratitude towards our parents for their sustained cooperation and wishes, which have been a prime source of inspiration to take this project work to its end without any hurdles. Last but not the least, we would like to thank all our B.Tech. colleagues for their co-operation and useful suggestion and all those who have directly or indirectly helped us in completion of this project work. Date : Place: Abhijeet Khire (20140759) Shweta Mahadik (20140760) Madhav Solanke (20130756) I
  • 4.
    Contents 1 INTRODUCTION 1 1.1DigiInfo Web Based Project. . . . . . . . . . . . . . . . . . . . . . . . . . . . . . 1 1.2 Problem Statement . . . . . . . . . . . . . . . . . . . . . . . . . . . . . . . . . . 1 1.3 Proposed System . . . . . . . . . . . . . . . . . . . . . . . . . . . . . . . . . . . 1 1.4 Goal . . . . . . . . . . . . . . . . . . . . . . . . . . . . . . . . . . . . . . . . . . 2 2 PROJECT PLAN 3 2.1 Components Of The Project Plan Include . . . . . . . . . . . . . . . . . . . . . 4 3 OPERATING ENVIRONMENT 6 4 PROTOTYPE OF THE SYSTEM 8 4.1 Prototyping Process . . . . . . . . . . . . . . . . . . . . . . . . . . . . . . . . . 8 4.2 Aadvantages and Disadvantages . . . . . . . . . . . . . . . . . . . . . . . . . . . 9 4.2.1 Advantages . . . . . . . . . . . . . . . . . . . . . . . . . . . . . . . . . 9 4.2.2 Disadvantages . . . . . . . . . . . . . . . . . . . . . . . . . . . . . . . . 9 5 UML DESIGN 11 5.1 USE CASE DIAGRAM . . . . . . . . . . . . . . . . . . . . . . . . . . . . . . . 11 5.2 CLASS DIAGRAM . . . . . . . . . . . . . . . . . . . . . . . . . . . . . . . . . . 12 5.3 ACTIVITY DIAGRAM . . . . . . . . . . . . . . . . . . . . . . . . . . . . . . . 13 5.4 FLOWCHART DIAGRAM . . . . . . . . . . . . . . . . . . . . . . . . . . . . . 14 5.5 COMPONENT DIAGRAM . . . . . . . . . . . . . . . . . . . . . . . . . . . . . 15 5.6 DEPLOYMENT DIAGRAM . . . . . . . . . . . . . . . . . . . . . . . . . . . . . 16 5.7 SEQUENCE DIAGRAM . . . . . . . . . . . . . . . . . . . . . . . . . . . . . . . 17 6 CODING 18 6.1 JavaScript . . . . . . . . . . . . . . . . . . . . . . . . . . . . . . . . . . . . . . 18 II
  • 5.
    6.2 jQuery .. . . . . . . . . . . . . . . . . . . . . . . . . . . . . . . . . . . . . . . 18 6.3 Ajax . . . . . . . . . . . . . . . . . . . . . . . . . . . . . . . . . . . . . . . . . . 19 6.4 Bootstrap . . . . . . . . . . . . . . . . . . . . . . . . . . . . . . . . . . . . . . . 19 6.5 Material Design . . . . . . . . . . . . . . . . . . . . . . . . . . . . . . . . . . . . 20 6.6 XAMPP . . . . . . . . . . . . . . . . . . . . . . . . . . . . . . . . . . . . . . . 20 6.7 PHP . . . . . . . . . . . . . . . . . . . . . . . . . . . . . . . . . . . . . . . . . . 21 6.8 MySQL . . . . . . . . . . . . . . . . . . . . . . . . . . . . . . . . . . . . . . . . 21 7 USER INTERFACE DESIGN 23 7.1 HOME PAGE . . . . . . . . . . . . . . . . . . . . . . . . . . . . . . . . . . . . 23 7.2 USER LOGIN . . . . . . . . . . . . . . . . . . . . . . . . . . . . . . . . . . . . 24 7.3 USER REGISTRATION . . . . . . . . . . . . . . . . . . . . . . . . . . . . . . . 25 7.4 USER MINI-BLOG SERVICE . . . . . . . . . . . . . . . . . . . . . . . . . . . . 26 7.5 USER TIMELINE SERVICE . . . . . . . . . . . . . . . . . . . . . . . . . . . . 27 7.6 USER INFO- BANK SERVICE . . . . . . . . . . . . . . . . . . . . . . . . . . . 28 7.7 USER E-STORE SERVICE . . . . . . . . . . . . . . . . . . . . . . . . . . . . . 29 8 SOFTWARE TESTING 30 8.1 Planning and Control. . . . . . . . . . . . . . . . . . . . . . . . . . . . . . . . . 30 8.2 Software Component . . . . . . . . . . . . . . . . . . . . . . . . . . . . . . . . . 31 8.3 Alpha and Beta testing . . . . . . . . . . . . . . . . . . . . . . . . . . . . . . . . 32 8.4 Entry and Exit criteria . . . . . . . . . . . . . . . . . . . . . . . . . . . . . . . 33 8.4.1 Entry Criteria for Alpha testing . . . . . . . . . . . . . . . . . . . . . . 33 8.4.2 Exit Criteria for Alpha testing . . . . . . . . . . . . . . . . . . . . . . . 33 8.4.3 Entrance criteria for Beta Testing . . . . . . . . . . . . . . . . . . . . . 34 8.4.4 Exit Criteria for Beta Testing . . . . . . . . . . . . . . . . . . . . . . . . 34 8.5 Advantages and Disadvantages . . . . . . . . . . . . . . . . . . . . . . . . . . . 34 8.5.1 Advantages Beta Testing . . . . . . . . . . . . . . . . . . . . . . . . . . 34 8.5.2 Disadvantages Beta Testing . . . . . . . . . . . . . . . . . . . . . . . . . 34 8.5.3 Advantages of Alpha Testing . . . . . . . . . . . . . . . . . . . . . . . . 34 8.5.4 Disadvantages of Alpha Testing . . . . . . . . . . . . . . . . . . . . . . 34 8.6 Types Of Testing . . . . . . . . . . . . . . . . . . . . . . . . . . . . . . . . . . . 35 8.6.1 Unit Testing . . . . . . . . . . . . . . . . . . . . . . . . . . . . . . . . . 35 8.6.2 Integration Testing . . . . . . . . . . . . . . . . . . . . . . . . . . . . . . 35
  • 6.
    8.6.3 Functional Testing. . . . . . . . . . . . . . . . . . . . . . . . . . . . . . 35 8.6.4 System Testing . . . . . . . . . . . . . . . . . . . . . . . . . . . . . . . . 35 8.6.5 Stress Testing . . . . . . . . . . . . . . . . . . . . . . . . . . . . . . . . 35 8.6.6 Performance Testing . . . . . . . . . . . . . . . . . . . . . . . . . . . . . 36 8.6.7 Usability Testing . . . . . . . . . . . . . . . . . . . . . . . . . . . . . . . 36 8.6.8 Acceptance Testing . . . . . . . . . . . . . . . . . . . . . . . . . . . . . 36 8.6.9 Regression Testing . . . . . . . . . . . . . . . . . . . . . . . . . . . . . . 36 9 FEEDBACK 37 9.1 Positive and Negative Feedback . . . . . . . . . . . . . . . . . . . . . . . . . . . 38 9.1.1 Positive Feedback . . . . . . . . . . . . . . . . . . . . . . . . . . . . . . 38 9.1.2 Negative Feedback . . . . . . . . . . . . . . . . . . . . . . . . . . . . . . 38
  • 7.
    Chapter 1 INTRODUCTION 1.1 DigiInfoWeb Based Project. Student general information system are the primary system for operating user itself. The digiInfo is a user level data collection system that allows the user to collect information. Digi- Info provide mini blogs, estor, timeline..etc services. For entering share thoughts,ideas, and managing student or user information. 1.2 Problem Statement It is very important to maintain efficient information of yourself in the world of the digital information. Every single information is going to be digital and less paper work. We have to deal with numbers and coded information only. This web portal provides a way to record this information and to acess these in a simple way. 1.3 Proposed System In our proposed system,we are going to provide solutions to all the above mentioned problems by digInfo by using an php and mysql as database to acess the whole system. The proposed system provides one integrated view to user for BLOG, e STORE, INFOBANK details,timeline the user history and AC details. Effective mini blog facility to share the thoughts and ideas with other users. 1
  • 8.
    DigiInfo Bank Deptof Information Technology 1.4 Goal Digi Info is a web based application software designed to itroduced a conducive and structured information storage environment for integrating students, users,friends. 2 DR.B.A.T UNIVERSITY
  • 9.
    Chapter 2 PROJECT PLAN Oneof the critical factors for project success is having a well-developed project plan. 1 .Explain the project plan to key stakeholders and discuss its key components. One of the most misunderstood terms in project management, the project plan is a set of living documents that can be expected to change over the life of the project. Like a roadmap, it provides the direction for the project. And like the traveler, the project manager needs to set the course for the project, which in project management terms means creating the project plan. 2. A common misconception is that the plan equates to the project timeline, which is only one of the many components of the plan. The project plan is the major work product from the entire planning process, so it contains all the planning documents for the project. 3.Related Article Typically many of the projects key stakeholders, that is those affected by both the project and the projects end result, do not fully understand the nature of the project plan. Since one of the most important and difficult aspects of project management is getting commitment and buying, the first step is to explain the planning process and the project plan to all key stakeholders. It is essential for them to understand the importance of this set of documents and to be familiar with its content, since they will be asked to review and approve the documents that pertain to them. 3
  • 10.
    DigiInfo Bank Deptof Information Technology 2.1 Components Of The Project Plan Include Baselines Baselines are sometimes called performance measures, because the performance of the entire project is measured against them.They are the projects three approved starting points and include the scope, schedule. 1.Baselines: Baselines are sometimes called performance measures, because the performance of the entire project is measured against them. They are the project’s three approved starting points and include the scope, schedule, and cost baselines. These provide the ’stakes in the ground.’ That is, they are used to determine whether or not the project is on track, during the execution of the project. 2.Baseline management plans:These plans include documentation on how variances to the base- lines will be handled throughout the project. Each project baseline will need to be reviewed and managed. A result of this process may include the need to do additional planning, with the possibility that the baseline(s) will change. Project management plans document what the project team will do when variances to the baselines occur, including what process will be followed, who will be notified, how the changes will be funded, etc. 3. Define roles and responsibilities: Not all key stakeholders will review all documents, so it is necessary to determine who on the project needs to approve which parts of the plan. 4. Some of the key players are:Project sponsor, who owns and funds the entire project. Spon- sors need to review and approve all aspects of the plan. Designated business experts, who will define their requirements for the end product. They need to help develop the scope baseline and approve the documents relating to scope. They will be quite interested in the timeline as well. Project manager, who creates, executes, and controls the project plan. Since project managers build the plan, they do not need to approve it. Project team, who build the end product. The team needs to participate in the development of many aspects of the plan, such as identifying risks, quality, and design issues, but the team does not usually approve it. End users, who use the end product. 5. Develop scope baseline: Once the deliverables are confirmed in the Scope Statement, they need to be developed into a work breakdown structure (WBS), which is a decomposition of all 4 DR.B.A.T UNIVERSITY
  • 11.
    DigiInfo Bank Deptof Information Technology the deliverables in the project. This deliverable WBS forms the scope baseline and has these elements The WBS is often thought of as a task breakdown, but activities and tasks are a separate breakdown, identified in the next step. 6. Create baseline management plans: Once the scope, schedule, and cost baselines have been established, you can create the steps the team will take to manage variances to these plans. All these management plans usually include a review and approval process for modify- ing the baselines. Different approval levels are usually needed for different types of changes. In addition, not all new requests will result in changes to the scope, schedule, or budget, but a process is needed to study all new requests to determine their impact to the project. 8. Develop the staffing plan: The staffing plan is a chart that shows the time periods, usually month, quarter, year, that each resource will come onto and leave the project. It is similar to other project management charts, like a Gantt chart, but does not show tasks, estimates, begin and end dates, or the critical path. It shows only the time period and resource and the length of time that resource is expected to remain on the project. 5 DR.B.A.T UNIVERSITY
  • 12.
    Chapter 3 OPERATING ENVIRONMENT Incomputer software,an operating environment or integrated applications environment is the environment in which users run application software. The environment consists of a user in- terface provided by an applications manager and usually an application programming interface (API) to the applications manager. An operating environment is usually not a full operating system but is a form of middleware that rests between the OS and the application.For example, the first version of Microsoft Windows, Windows 1.0, was not a full operating system, but a GUI laid over DOS albeit with an API of its own. Similarly, the IBM U2 system operates on both Unix Linux and Windows NT. Usually the user interface is text based or graphical, rather than a command-line interface DOS or the Unix shell), which is often the interface of the underlying operating system.A Standard Operating Environment (SOE) is a standard imple- mentation of an operating system and its associated software. Associated names and concepts include MOE Managed Operating Environment. COE Consistent or Common Operating En- vironment. MDE Managed Desktop Environment. In science and engineering, a system is the part of the universe that is being studied, while the environment is the remainder of the universe that lies outside the boundaries of the system. It is also known as the surroundings or neighborhood, and in thermodynamics, as the reservoir.a system is the part of the universe that is being studied, while the environment is the remainder of the universe that lies outside the boundaries of the system. It is also known as the surround- ings or neighborhood, and in thermodynamics, as the reservoir. Depending on the type of system, it may interact with the environment by exchanging mass, energy (including heat and work), linear momentum, angular momentum, electric charge, or other conserved properties. In some disciplines, such as information theory, information may also be exchanged. The envi- 6
  • 13.
    DigiInfo Bank Deptof Information Technology ronment is ignored in analysis of the system, except in regard to these interactions. Examining the industry environment needs an appraisal of the competitive structure of the organizations industry, including the competitive position of a particular organization and its main rivals. Also, an assessment of the nature, stage, dynamics and history of the industry is essential. It also implies evaluating the effect of globalization on competition within the industry. Analyz- ing the national environment needs an appraisal of whether the national framework helps in achieving competitive advantage in the globalized environment. Analysis of macro-environment includes exploring macro-economic, social, government, legal, technological and international factors that may influence the environment. The analysis of organizations external environ- ment reveals opportunities and threats for an organization. Strategic managers must not only recognize the present state of the environment and their industry but also be able to predict its future positions. 7 DR.B.A.T UNIVERSITY
  • 14.
    Chapter 4 PROTOTYPE OFTHE SYSTEM A prototype is an early sample, model, or release of a product built to test a concept or process or to act as a thing to be replicated or learned from. It is a term used in a variety of contexts, including semantics, design, electronics,and software programming. Software prototyping is the activity of creating prototypes of software applications, i.e., incomplete versions of the software program being developed. It is an activity that can occur in software development and is comparable to prototyping as known from other fields, such as mechanical engineering or manufacturing. A prototype typically simulates only a few aspects of, and may be completely different from, the final product. Prototyping has several benefits: The software designer and implementer can get valuable feedback from the users early in the project. The client and the contractor can compare if the software made matches the software specification, according to which the software program is built. It also allows the software engineer some insight into the accuracy of initial project estimates and whether the deadlines and milestones proposed can be successfully met. The degree of completeness and the techniques used in the prototyping have been in development and debate since its proposal in the early 1970s. The original purpose of a prototype is to allow users of the software to evaluate developers’ proposals for the design of the eventual product by actually trying them out, rather than having to interpret and evaluate the design based on descriptions. Prototyping can also be used by end users to describe and prove requirements that have not been considered, and that can be a key factor in the commercial relationship between developers and their clients.Interaction design in particular makes heavy use of prototyping with that goal. 4.1 Prototyping Process The process of prototyping involves the following steps 8
  • 15.
    DigiInfo Bank Deptof Information Technology 1. Identify basic requirements Determine basic requirements including the input and output information desired. Details, such as security, can typically be ignored. 2.Develop initial prototype The initial prototype is developed that includes only user inter- faces. See Horizontal Prototype, below 3.Review The customers, including end-users, examine the prototype and provide feedback on additions or changes. 4.Revise and enhance the prototype Using the feedback both the specifications and the prototype can be improved. Negotiation about what is within the scope of the contract product may be necessary. If changes are introduced then a repeat of steps 3 and 4 may be needed. 4.2 Aadvantages and Disadvantages 4.2.1 Advantages There are many advantages to using prototyping in software development some tangible some abstract. Reduced time and costs Prototyping can improve the quality of requirements and specifica- tions provided to developers. Because changes cost exponentially more to implement as they are detected later in development, the early determination of what the user really wants can result in faster and less expensive software. Improved and increased user involvement Prototyping requires user involvement and allows them to see and interact with a prototype allowing them to provide better and more complete feedback and specifications. 4.2.2 Disadvantages Using, or perhaps misusing, prototyping can also have disadvantages. Insufficient analysis The focus on a limited prototype can distract developers from properly analyzing the complete project. This can lead to overlooking better solutions, preparation of incomplete specifications or the conversion of limited prototypes into poorly engineered final projects that are hard to maintain. User confusion of prototype and finished system Users can begin to think that a prototype, intended to be thrown away, is actually a final system that merely needs to be finished or polished. 9 DR.B.A.T UNIVERSITY
  • 16.
    DigiInfo Bank Deptof Information Technology Developer misunderstanding of user objectives Developers may assume that users share their objectives ,without understanding wider commercial issues. Developer attachment to prototype Developers can also become attached to prototypes they have spent a great deal of effort producing; this can lead to problems like attempting to convert a limited prototype into a final system when it does not have an appropriate underlying architecture. Excessive development time of the prototype A key property to prototyping is the fact that it is supposed to be done quickly. If the developers lose sight of this fact, they very well may try to develop a prototype that is too complex. Expense of implementing prototyping the start up costs for building a development team focused on prototyping may be high. Many companies have development methodologies in place, and changing them can mean retraining, retooling, or both. Many companies tend to just jump into the prototyping without bothering to retrain their workers as much as they should. 10 DR.B.A.T UNIVERSITY
  • 17.
    Chapter 5 UML DESIGN 5.1USE CASE DIAGRAM 11
  • 18.
    DigiInfo Bank Deptof Information Technology 5.2 CLASS DIAGRAM 12 DR.B.A.T UNIVERSITY
  • 19.
    DigiInfo Bank Deptof Information Technology 5.3 ACTIVITY DIAGRAM 13 DR.B.A.T UNIVERSITY
  • 20.
    DigiInfo Bank Deptof Information Technology 5.4 FLOWCHART DIAGRAM 14 DR.B.A.T UNIVERSITY
  • 21.
    DigiInfo Bank Deptof Information Technology 5.5 COMPONENT DIAGRAM 15 DR.B.A.T UNIVERSITY
  • 22.
    DigiInfo Bank Deptof Information Technology 5.6 DEPLOYMENT DIAGRAM 16 DR.B.A.T UNIVERSITY
  • 23.
    DigiInfo Bank Deptof Information Technology 5.7 SEQUENCE DIAGRAM 17 DR.B.A.T UNIVERSITY
  • 24.
    Chapter 6 CODING 6.1 JavaScript JavaScriptis a programming language that is run by most modern browsers. It supports object- oriented programming and procedural programming. It can be used to control web pages on the client side of the browser, server-side programs, and even mobile applications. You probably heard about JavaScript before. It borrows the name of the popular program- ming language Java, and it has a catchy sound to it. That’s why the name was chosen! The language isn’t really related to Java, but it rides on the popular name. This language is used commonly in combination with HTML, CSS, and AJAX. Chances are that the page you are looking at right now contains the code for JavaScript. While HTML markup language allows web developers to format content, JavaScript allows them to make the page dynamic. JavaScript allows for changing text on the page, creating pop-up messages, and validating text in text boxes to make sure required fields have been filled. JavaScript makes web pages more dynamic by allowing users to interact with web pages, click on elements, and change the pages. 6.2 jQuery jQuery is a fast, small, and feature-rich JavaScript library. It makes things like HTML doc- ument traversal and manipulation, event handling, animation, and Ajax much simpler with an easy-to-use API that works across a multitude of browsers. With a combination of versa- tility and extensibility,jQuery is not a language, but it is a well written JavaScript code. As quoted on official jQuery website, ”it is a fast and concise JavaScript Library that simplifies 18
  • 25.
    DigiInfo Bank Deptof Information Technology HTML document traversing, event handling, animating, and Ajax interactions for rapid web development”. jQuery is very compact and well written JavaScript code that increases the productivity of the developer by enabling them to achieve critical UI functionality by writing very small amount of code. 1. It helps to improve the performance of the application 2. It helps to develop most browser compatible web page 3. It helps to implement UI related critical functionality without writing hundreds of lines of codes 4. It is fast 5. It is extensible jQuery can be extended to implement customized behavior No need to learn fresh new syntaxes to use jQuery, knowing simple JavaScript syntax is enough Simple and cleaner code, no need to write several lines of codes to achieve complex functionality 6.3 Ajax Ajax is a client-side script that communicates to and from a server/database without the need for a postback or a complete page refresh. The best definition I’ve read for Ajax is the method of exchanging data with a server, and updating parts of a web page without reloading the entire page. 6.4 Bootstrap Bootstrap is a free and open-source front-end web framework for designing websites and web applications. It contains HTML- and CSS-based design templates for typography, forms, but- tons, navigation and other interface components, as well as optional JavaScript extensions. Unlike many web frameworks, it concerns itself with front-end development only. 1. bootstrap CSS framework 2. bootstrap JavaScript jQuery framework 3. glyphicons a font (an icon font set) Additionally, Bootstrap requires jQuery to function. jQuery is an extremely popular and widely used JavaScript library, that both simplifies and adds cross browser compatibility to 19 DR.B.A.T UNIVERSITY
  • 26.
    DigiInfo Bank Deptof Information Technology JavaScript. 6.5 Material Design Material Design is a Googles conceptual design philosophy that outlines how apps or web should look and work on mobile devices. It breaks down everything such as animation, style, layout and gives guidance on patterns, components and usability. Material design is Googles idea of how websites and apps should look and operate across all devices. Essentially, it combines the standard elements of good web design with the capabilities of modern technology and science. Material starts with mobile but extends to any other device. 1.Realistic visual cues: The design is grounded in reality and actually inspired by design with paper and ink. 2. Bold, graphic and intentional: Fundamental design techniques drive the visuals. 3.Motion provides meaning: Animation is a key component of Material Design. 4.Understanding the Tactile Surface: Think of this as having multiple sheets of paper that are stacked together to create a framework for how everything within the design works. These sheets are a little different from physical sheets of paper in that they can change shape and form such as stretch or bend but work in a way that is seemingly realistic. 6.6 XAMPP XAMPP is the most popular PHP development environment! XAMPP is an Apache server distribution which has MySQL, PHP, PERL, and some other softwares like phpMyAdmin. XAMPP stands for Cross-Platform (X), Apache (A), MySQL (M), PHP (P) and Perl (P). It is a simple, lightweight Apache distribution that makes it extremely easy for developers to create a local web server for testing purposes. 1. download the correct version for your environment form the official site of xampp 2. install the software using the give instructions. 3. open the control panal of the xampp. 4. start the mysql and apache server. 5. go to the htdoc of the xampp installed directory. 20 DR.B.A.T UNIVERSITY
  • 27.
    DigiInfo Bank Deptof Information Technology 6. put your project and run it from the web browser using the localhost address. 7. phpmyadmin allows you to manage the all database. 6.7 PHP As of version 3, it stands for PHP Hypertext pre-processor. It is a general purpose server side scripting language that is used to develop. 1. Static websites. 2. Dynamic websites. 3. Web applications. HTML is an added advantage when learning PHP Language. You can even learn PHP with- out knowing HTML but its recommended you at least know the basics of HTML. Database management systems DBMS for database powered applications. For more advanced topics such as interactive applications and web services, you will need JavaScript and XML. 1. PHP is open source and free. 2. Short learning curve compared to other languages such as JSP, ASP etc. 3. Large community document 4. Most web hosting servers support PHP by default unlike other languages such as ASP that need IIS. This makes PHP a cost effective choice. 5. PHP is regular updated to keep abreast with the latest technology trends. 6. PHP is cross platform; this means you can deploy your application on a number of different operating systems such as windows, Linux, Mac OS etc. 6.8 MySQL MySQL is an open source relational database management system (RDBMS) based on Struc- tured Query Language (SQL). ... LAMP is a Web development platform that uses Linux as the operating system, Apache as the Web server, MySQL as the relational database management system and PHP as the object-oriented scripting language. MySQL runs on virtually all platforms, including Linux, UNIX, and Windows. Although it 21 DR.B.A.T UNIVERSITY
  • 28.
    DigiInfo Bank Deptof Information Technology can be used in a wide range of applications, MySQL is most often associated with web-based applications and online publishing and is an important component of an open source enterprise stack called LAMP. LAMP is a Web development platform that uses Linux as the operating system, Apache as the Web server, MySQL as the relational database management system and PHP as the object-oriented scripting language. 1. Data Security 2. On-Demand Scalability 3. High Performance 4. Round-the-clock Uptime 5. Comprehensive Transactional Support 6. Complete Workflow Control 7. Reduced Total Cost of Ownership 8. The Flexibility of Open Source 22 DR.B.A.T UNIVERSITY
  • 29.
    Chapter 7 USER INTERFACEDESIGN 7.1 HOME PAGE 23
  • 30.
    DigiInfo Bank Deptof Information Technology 7.2 USER LOGIN 24 DR.B.A.T UNIVERSITY
  • 31.
    DigiInfo Bank Deptof Information Technology 7.3 USER REGISTRATION 25 DR.B.A.T UNIVERSITY
  • 32.
    DigiInfo Bank Deptof Information Technology 7.4 USER MINI-BLOG SERVICE 26 DR.B.A.T UNIVERSITY
  • 33.
    DigiInfo Bank Deptof Information Technology 7.5 USER TIMELINE SERVICE 27 DR.B.A.T UNIVERSITY
  • 34.
    DigiInfo Bank Deptof Information Technology 7.6 USER INFO- BANK SERVICE 28 DR.B.A.T UNIVERSITY
  • 35.
    DigiInfo Bank Deptof Information Technology 7.7 USER E-STORE SERVICE 29 DR.B.A.T UNIVERSITY
  • 36.
    Chapter 8 SOFTWARE TESTING Softwaretesting is a process of executing a program or application with the intent of finding the software bugs. It can also be stated as the process of validating and verifying that a software program or application or product Meets the business and technical requirements that guided it design and development. Testing is a process rather than a single activity. This process starts from test planning then designing test cases preparing for execution and evaluating status till the test closure. So we can divide the activities within the fundamental test process into the following basic steps 8.1 Planning and Control. Testing is required for an effective performance of software application or product. It impor- tant to ensure that the application should not result into any failures because it can be very expensive in the future or in the later stages of the development. It required to stay in the business. software testing is necessary because we all make mistakes. Some of those mistakes are unimportant but some of them are expensive or dangerous. We need to check everything and anything we produce because things can always go wrong humans make mistakes all the time. Since we assume that our work may have mistakes hence we all need to check our own work. However some mistakes come from boad assumptions and blind spots so we might make the same mistakes when we check our own work as we made when we did it. So we may not notice the flaws in what we have done. Ideally we should get someone else to check our work because another person is more likely to spot the flaws. There are several reasons which clearly tells us as why Software Testing is important and what are the major things that we should consider while testing of any product or application. Software testing is very important because of the 30
  • 37.
    DigiInfo Bank Deptof Information Technology following reasons 8.2 Software Component Software testing is really required to point out the defects and errors that were made during the development phases. Its essential since it makes sure of the Customers reliability and their satisfaction in the application. It is very important to ensure the Quality of the product. Quality product delivered to the customers helps in gaining their confidence. Know more about Software Quality Testing is necessary in order to provide the facilities to the customers like the delivery of high quality product or software application which requires lower maintenance cost and hence results into more accurate consistent and reliable results. Testing is required for an effective performance of software application or product. Its important to ensure that the application should not result into any failures because it can be very expensive in the future or in the later stages of the development. Its required to stay in the business. Software testing is an investigation conducted to provide stakeholders with information about the quality of the product or service under test.Software testing can also provide an objective independent view of the software to allow the business to appreciate and understand the risks of software implementation. Test techniques include the process of executing a program or application with the intent of finding software bugs errors or other defects and verifying that the software product is fit for use. Software testing involves the execution of a software component or system component to evaluate one or more properties of interest. In general these properties indicate the extent to which the component or system under test meets the requirements that guided its design and development responds correctly to all kinds of inputs performs its functions within an acceptable time is sufficiently usable can be installed and run in its intended environments and achieves the general result its stakeholders desire. As the number of possible tests for even simple software components is practically infinite all software testing uses some strategy to select tests that are feasible for the available time and resources. As a result software testing typically (but not exclusively) attempts to execute a program or application with the intent of finding software bugs (errors or other defects). The job of testing is an iterative process as when one bug is fixed it can illuminate other deeper bugs or can even create new ones. Software testing can provide objective independent information about the quality of software and risk of its failure to users or sponsors.Software testing can be conducted as soon as executable software (even if partially complete) exists. The overall approach to software development often determines when and 31 DR.B.A.T UNIVERSITY
  • 38.
    DigiInfo Bank Deptof Information Technology how testing is conducted. For example in a phased process most testing occurs after system requirements have been defined and then implemented in testable programs. In contrast under an Agile approach requirements programming and testing are often done concurrently. 8.3 Alpha and Beta testing Alpha testing is a type of acceptance testing; performed to identify all possible issues/bugs before releasing the product to everyday users or public. The focus of this testing is to simulate real users by using blackbox and whitebox techniques. The aim is to carry out the tasks that a typical user might perform. Alpha testing is carried out in a lab environment and usually the testers are internal employees of the organization. To put it as simple as possible this kind of testing is called alpha only because it is done early on near the end of the development of the software and before beta testing. Beta Testing of a product is performed by ”real users” of the software application in a ”real environment” and can be considered as a form of external user acceptance testing. Beta version of the software is released to a limited number of end-users of the product to obtain feedback on the product quality. Beta testing reduces product failure risks and provides increased quality of the product through customer validation.It is the final test before shipping a product to the customers. Direct feedback from customers is a major advantage of Beta Testing. This testing helps to tests the product in real time environment. Alpha Testing and Beta Testing are the common terms used in software industries and both have their scope and significance in testing practice. I would like to explain this with a simple example as follows. Whenever firms like Microsoft or IBM launch their software product in market it undergoes both Alpha and Beta Testing before it is available for end user. Lets say these reputed firms are launching their new operating system in the market so before launching of an operating system an organization conducts testing in two phases known as Alpha Testing phase and Beta Testing phase. In Alpha Testing phase testing is conducted by a team of highly skilled testers at onsite whereas in Beta Testing phase this tested software product is made available to the customers or the end users to test the actual functionality and give their feedback. Alpha Testing is a type of testing conducted by a team of highly skilled testers at de- velopment site whereas Beta Testing is done by customers or end users at their own site.For Alpha Testing there is a dedicated test team this is not the case with Beta Testing.Unlike Beta Testing Alpha Testing is not open for market or public. Alpha Testing is done for software 32 DR.B.A.T UNIVERSITY
  • 39.
    DigiInfo Bank Deptof Information Technology application project and product whereas Beta Testing is usually done for software product like operating system write or paint utilities games etc. Both alpha and Beta Testing are the kind of acceptance testing only difference is former is conducted within organization whereas latter in conducted out of organization. Since Alpha Testing is done onsite therefore developers as well as business analyst are involved with the testing team whereas in Beta Testing developers and business analysts are not at all involved. Beta testers can be naive or proficient end users of software product but alpha testers are always high skilled professional testers.Alpha Testing involves both black box testing as well as white box testing. Beta Testing is always a black box testing or functional testing. Alpha Testing is done before the launch of software product into the market whereas Beta Testing is done at the time of software product marketing.Alpha Testing is conducted in the presence of developers and in the absence of end users whereas for Beta Testing this is exactly reversed. Since Beta Testing is done by end users therefore it is also known as field testing but there is no such other name for Alpha Testing.Both Alpha Testing and Beta Testing are also known as user acceptance testing (UAT) and the only difference here is former testing is conducted onsite but the latter testing is conducted offshore.Alpha Testing may be conducted in virtual environments; however Beta Testing is always conducted in Real Time environments with end users. 8.4 Entry and Exit criteria 8.4.1 Entry Criteria for Alpha testing Software requirements document or Business requirements specification Test Cases for all the requirements Testing Team with good knowledge about the software application Test Lab environment setup QA Build ready for execution Test Management tool for uploading test cases and logging defects Traceability Matrix to ensure that each design requirement has alteast one test case that verifies it 8.4.2 Exit Criteria for Alpha testing All the test cases have been executed and passed. All severity issues need to be fixed and closed Delivery of Test summary report Make sure that no more additional features can be included Sign off on Alpha testing 33 DR.B.A.T UNIVERSITY
  • 40.
    DigiInfo Bank Deptof Information Technology 8.4.3 Entrance criteria for Beta Testing Sign off document on Alpha testing Beta version of the software should be ready Environment ready to release the software application to the public Tool to capture real time faults 8.4.4 Exit Criteria for Beta Testing All major and minor issues are closed Feedback report should be prepared from public Delivery of Beta test summary report 8.5 Advantages and Disadvantages 8.5.1 Advantages Beta Testing Reduces product failure risk via customer validation. Beta Testing allows a company to test launch infrastructure. Improves product quality via customer feedback Cost effective compared to similar data gathering methods Creates goodwill with customers and increases customer satisfaction 8.5.2 Disadvantages Beta Testing Test Management is an issue. As compared to other testing types which are usually executed inside a company in a controlled environment beta testing is executed out in the real world where you seldom have control. Finding the right beta users and maintaining their participation could be a challenge 8.5.3 Advantages of Alpha Testing Provides better view about the reliability of the software at an early stage Helps simulate real time user behavior and environment. Detect many showstopper or serious errors Ability to provide early detection of errors with respect to design and functionality 8.5.4 Disadvantages of Alpha Testing In depth functionality cannot be tested as software is still under development stage Sometimes developers and testers are dissatisfied with the results of alpha testing 34 DR.B.A.T UNIVERSITY
  • 41.
    DigiInfo Bank Deptof Information Technology 8.6 Types Of Testing There are many types of testing like Unit Testing Integration Testing Functional Testing System Testing Stress Testing Perfor- mance Testing Usability Testing Acceptance Testing Regression Testing Beta Testing 8.6.1 Unit Testing Unit testing is the testing of an individual unit or group of related units. It falls under the class of white box testing. It is often done by the programmer to test that the unit he/she has implemented is producing expected output against given input. 8.6.2 Integration Testing Integration testing is testing in which a group of components are combined to produce output. Also the interaction between software and hardware is tested in integration testing if software and hardware components have any relation. It may fall under both white box testing and black box testing. 8.6.3 Functional Testing Functional testing is the testing to ensure that the specified functionality required in the system requirements works. It falls under the class of black box testing. 8.6.4 System Testing System testing is the testing to ensure that by putting the software in different environments ( Operating Systems) it still works. System testing is done with full system implementation and environment. It falls under the class of black box testing. 8.6.5 Stress Testing Stress testing is the testing to evaluate how system behaves under unfavorable conditions. Testing is conducted at beyond limits of the specifications. It falls under the class of black box testing. 35 DR.B.A.T UNIVERSITY
  • 42.
    DigiInfo Bank Deptof Information Technology 8.6.6 Performance Testing Performance testing is the testing to assess the speed and effectiveness of the system and to make sure it is generating results within a specified time as in performance requirements. It falls under the class of black box testing. 8.6.7 Usability Testing Usability testing is performed to the perspective of the client to evaluate how the GUI is user- friendly? How easily can the client learn? After learning how to use how proficiently can the client perform? How pleasing is it to use its design? This falls under the class of black box testing. 8.6.8 Acceptance Testing Acceptance testing is often done by the customer to ensure that the delivered product meets the requirements and works as the customer expected. It falls under the class of black box testing. 8.6.9 Regression Testing Regression testing is the testing after modification of a system component or a group of related units to ensure that the modification is working correctly and is not damaging or imposing other modules to produce unexpected results. It falls under the class of black box testing. 36 DR.B.A.T UNIVERSITY
  • 43.
    Chapter 9 FEEDBACK Feedback occurswhen outputs of a system are routed back as inputs as part of a chain of cause-and-effect that forms a circuit or loop. The system can then be said to feed back into itself. The notion of cause-and-effect has to be handled carefully when applied to feedback systems: ”Simple causal reasoning about a feedback system is difficult because the first system influences the second and second system influences the first, leading to a circular argument. This makes reasoning based upon cause and effect tricky, and it is necessary to analyze the system as a whole.” To improve the qualitative data obtained from software engineering experiments by gather- ing feedback during experiments. Rationale Existing techniques for collecting quantitative and qualitative data from software engineering experiments do not provide sufficient information to validate or explain all our results. Therefore, we would like a cost effective and unobtrusive method of collecting feedback from subjects during an experiment to augment other sources of data. Design of study We formulated a set of qualitative questions that might be answered by collecting feedback during software engineering experiments. We then developed a tool to collect such feedback from experimental subjects. This feedback collection tool was used in four different experiments and we evaluated the usefulness of the feedback obtained in the context of each experiment. The feedback data was triangulated with other sources of quantitative and qualitative data collected for the experiments. Results We have demonstrated that the collection of feedback during experiments provides useful additional data to validate the data obtained from other sources about solution times and quality of solutions check process conformance understand problem solving processes identify problems with experiments and understand subjects perception of experiments. Conclusions Feedback 37
  • 44.
    DigiInfo Bank Deptof Information Technology collection has proved useful in four experiments and we intend to use the feedback collection tool in a range of other experiments to further explore the cost effectiveness and limitations of this technique.It is also necessary to carry out a systematic study to more fully understand the impact of the feedback collecting tool on subjects performance in experiments. There are two types of feedback positive feedback and negative feedback. 9.1 Positive and Negative Feedback 9.1.1 Positive Feedback Positive feedback occurs when the fed back signal is in phase with the input signal. Under certain gain conditions, positive feedback reinforces the input signal to the point where the output of the device oscillates between its maximum and minimum possible states. Positive feedback may also introduce hysteresis into a circuit. This can cause the circuit to ignore small signals and respond only to large ones. It is sometimes used to eliminate noise from a digital signal. Under some circumstances, positive feedback may cause a device to latch, i.e., to reach a condition in which the output is locked to its maximum or minimum state. This fact is very widely used in digital electronics to make bistable circuits for volatile storage of information. The loud squeals that sometimes occurs in audio systems, PA systems, and rock music are known as audio feedback. If a microphone is in front of a loudspeaker that it is connected to, sound that the microphone picks up comes out of the speaker, and is picked up by the microphone and re amplified. If the loop gain is sufficient, howling or squealing at the maximum power of the amplifier is possible. 9.1.2 Negative Feedback A Negative feedback occurs when the fed back output signal has a relative phase of 180 with respect to the input signal (upside down). This situation is sometimes referred to as being out of phase, but that term also is used to indicate other phase separations, as in ”90 out of phase”. Negative feedback can be used to correct output errors or to desensitize a system to unwanted fluctuations. In feedback amplifiers, this correction is generally for waveform distortion reduction or to establish a specified gain level. A general expression for the gain of a negative feedback amplifier is the asymptotic gain model. 38 DR.B.A.T UNIVERSITY
  • 45.