Embed presentation
Download as PDF, PPTX


































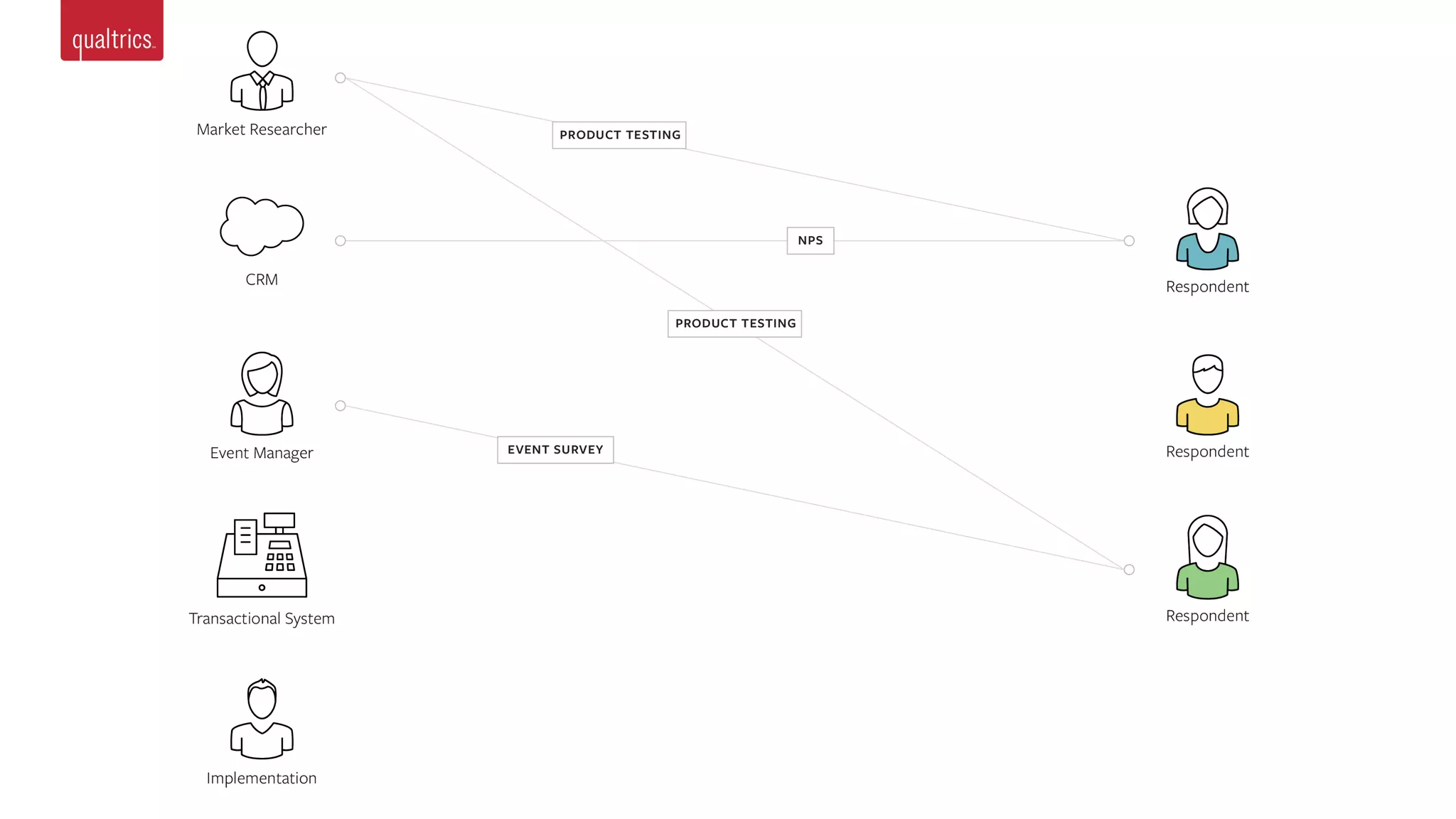
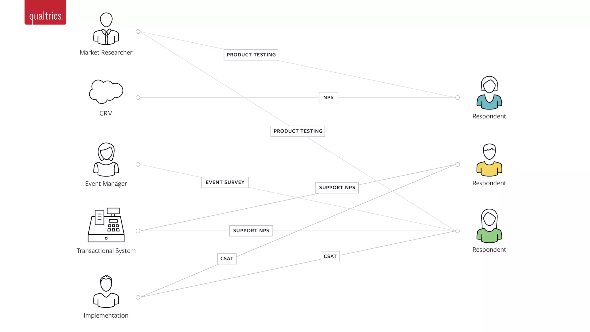
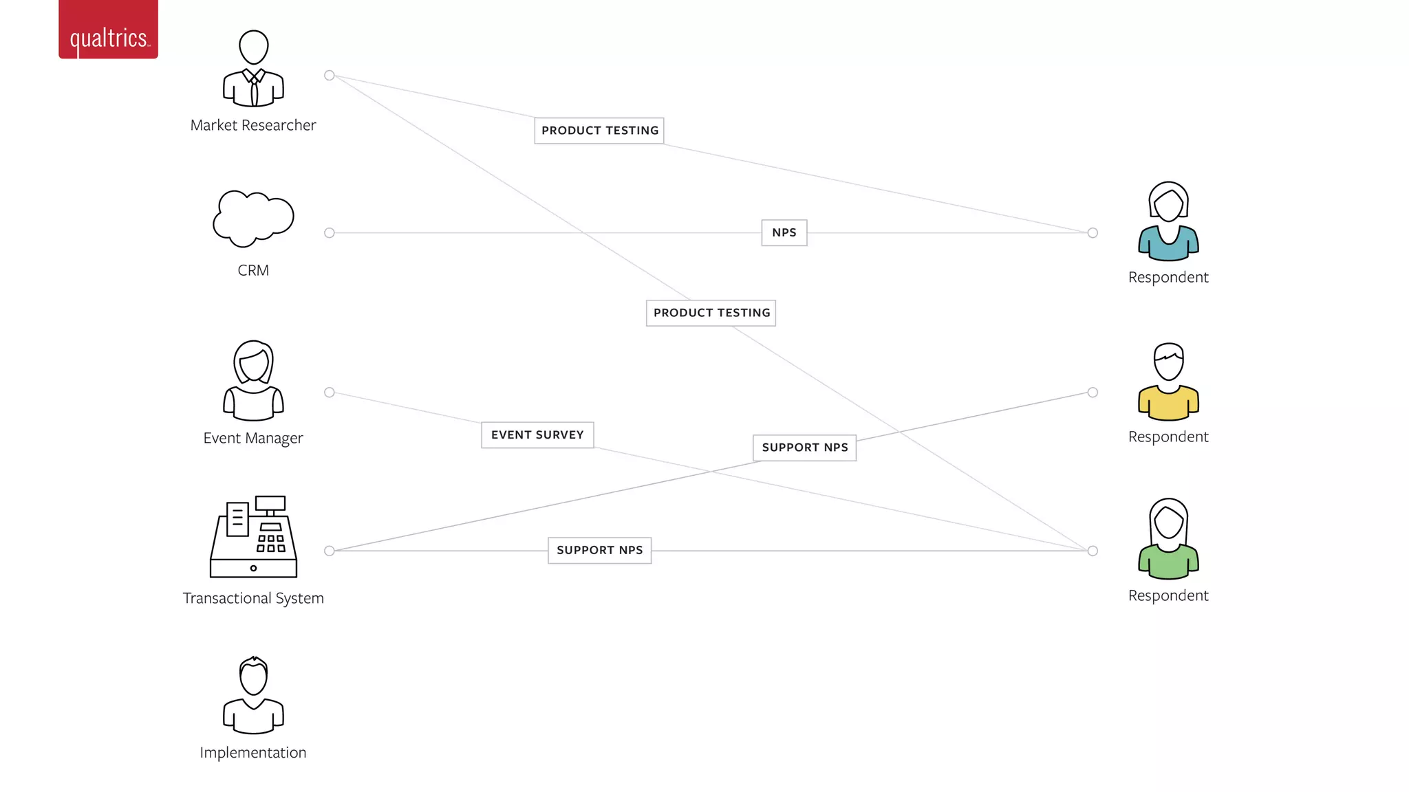
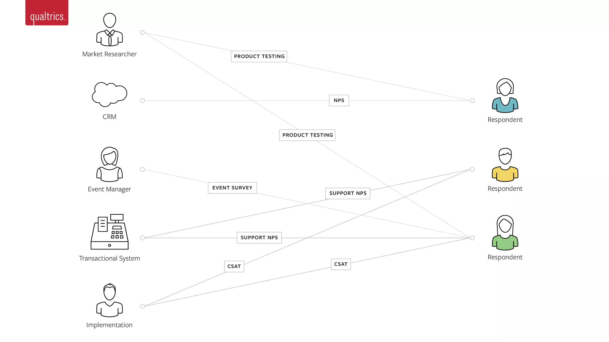
The document discusses the 'CX Paradox,' which highlights how measuring customer satisfaction can sometimes hinder the customer experience. It identifies issues such as over-surveying and managing feedback in silos and proposes solutions like controlling contact frequency and ensuring feedback is a native part of the customer experience. Ultimately, the goal is to improve customer experience and drive better outcomes without compromising engagement.
































