International Journal in Foundations of Computer Science & Technology (IJFCST), Vol.5, No.2, March 2015
DOI:10.5121/ijfcst.2015.5205 47
AN OPTIMIZED HYBRID APPROACH FOR PATH
FINDING
Ahlam Ansari1
, Mohd Amin Sayyed2
, Khatija Ratlamwala2
and Parvin Shaikh2
1
Assistant Professor at M.H.Saboo Siddik College of Engineering, University of Mumbai,
India
2
Students of M.H.Saboo Siddik College of Engineering, University of Mumbai, India
ABSTRACT
Path finding algorithm addresses problem of finding shortest path from source to destination avoiding
obstacles. There exist various search algorithms namely A*, Dijkstra's and ant colony optimization. Unlike
most path finding algorithms which require destination co-ordinates to compute path, the proposed
algorithm comprises of a new method which finds path using backtracking without requiring destination
co-ordinates. Moreover, in existing path finding algorithm, the number of iterations required to find path is
large. Hence, to overcome this, an algorithm is proposed which reduces number of iterations required to
traverse the path. The proposed algorithm is hybrid of backtracking and a new technique(modified 8-
neighbor approach). The proposed algorithm can become essential part in location based, network, gaming
applications. grid traversal, navigation, gaming applications, mobile robot and Artificial Intelligence.
KEYWORDS
Path finding algorithm, path optimization.
1. INTRODUCTION
The path finding analysis has importance for various working such as logistics, operation
management, transportation, system analysis and design, project management, game
programming, network and production line. The shortest path analysis developed capability about
think cause and effect, learning and thinking like human in artificial intelligence [1]. The path
finding algorithm aims to minimize the cost from source to destination. There are various
algorithm proposed for path finding. A* algorithm is a heuristic based algorithm widely used in
Artificial Intelligent it follows path having lowest known heuristic cost. Drawback of A* is it
requires a large amount of CPU resources that is memory. Ant colony algorithm is based on
behaviour of ants. In ant colony algorithm nodes are traversed in random fashion initially and cost
of each node in the path is updated. The path which is used maximum time by ant is considered to
be optimal. The main drawback of this algorithm is number of iteration required is more.
Proposed algorithm exploits good properties of ant colony algorithm and A* algorithm to develop
a new algorithm which is efficient than the original algorithms. The proposed algorithm traverses
nodes in all eight directions of source node during each iteration and updates cost of each node
which is the distance of that node from center. The algorithm uses traversal which is similar to
flood fill algorithm. Flood fill algorithm is used to solve the robot maze problem[2]. The
proposed algorithm is an optimized hybrid approach that can be used to solve robot maze
problem. In addition to robot maze problem it can also find application in any problem that
requires shortest path computation.
International Journal in Foundations of Computer Science & Technology (IJFCST), Vol.5, No.2, March 2015
48
2. LITERATURE REVIEW
2.1. Genetic Algorithm
Genetic algorithm is used to find approximate optimal solution. It is inspired by evolutionary
biology such as inheritance, mutation, crossover and selection [3]. Advantages of this algorithm
are it solves problem with multiple solutions, it is very useful when input is very large.
Disadvantages of GA are certain optimization problems cannot be solved due to poorly known
fitness function, it cannot assure constant optimization response times, in GA the entire
population is improving, but this could not be true for an individual within this population [4].
2.2. Heuristic Function
Heuristic function maps problem state descriptor to a number which represents degree of
desirability. Heuristic function has different errors in different states. It plays vital role in
optimization problem [5].
2.3. Depth-First-Search
DFS uses Last-In-First out stack and are recursive in algorithm. It is simple to implement. But
major problem with DFS is it requires large computing power, for small increase in map size,
runtime increases exponentially [5].
2.4. Breadth-First-Search
BFS uses First-In-First-Out queue. It is used when space is not a problem and few solutions may
exist and at least one has shortest path. It works poorly when all solutions have long path length
or there is some heuristic function exists. It has large space complexity [5].
2.5. A* algorithm
A* combines feature of uniform-cost search and heuristic search. It is BFS in which cost
associated with each node is calculated using admissible heuristic [6]. For graph traversal, it
follows path with lowest known heuristic cost. The time complexity of this algorithm depends on
heuristic used. Since it is BFS drawback of A* is large memory requirement because entire open-
list is to be saved [5].
2.6. Ant colony optimization
ACO is meta-heuristic algorithm based on the behavior of real ant [7]. While traversing to
destination each ant deposits chemical substance called pheromone. Each ant’s traverses in
random fashion but when it encounters pheromone trail it has to decide whether to follow it or
not. If ant follows same path than amount of pheromone deposition increases. Thus the path
followed by ant most has maximum pheromone deposition. An ant using shortest path to
destination will reach source fast, as shortest path will have twice pheromone deposition than
others [7]. If there is more than one optimal path, then ACO cannot decide optimal path [9].
2.7. Flood Fill Algorithm
Robot maze problems are an important field of robotics and it is based on decision making
algorithm [10]. It requires complete analysis of workspace or maze and proper planning [11].
Flood fill algorithm and modified flood fill are used widely for robot maze problem [2]. Flood fill
International Journal in Foundations of Computer Science & Technology (IJFCST), Vol.5, No.2, March 2015
49
algorithm assigns the value to each node which is represents the distance of that node from centre
[9]. The flood fill algorithm floods the the maze when mouse reaches new cell or node. Thus it
requires high cost updates [9]. These flooding are avoided in modified flood fill [2].
3. PROPOSED SYSTEM
Given a map, a source node and a destination node, a least cost path from source to destination is
to be computed. The proposed system starts with source node and search in all eight directions of
source. This process is continued until destination node is reached. In the process cost of each
node which is equivalent to number of iterations required to reach that node is stored. Now to find
shortest-path backtracking is performed from destination node to source node by including nodes
with minimum cost amongst other in the path.
3.1. Algorithm
STEP 1: Initialize source point
STEP 2: Starting from source check upper row in the range ((iteration*2) +1) and assign
iteration number to the node if node is “.”.
2.1: If the current node is “@” (blocked or hurdle), then check left and right neighbours of “@”,
till “.” (Pass through) is not found or till range is exhausted.
2.2: If pass through is found mark it as new source a repeat from Step 2.
STEP 3: Starting from source check upper row in the range ((iteration*2) +1) and assign iteration
number to the node if node is “.”.
3.1: If the current node is “@” (blocked or hurdle), then check left and right neighbours of “@”,
till “.” (Pass through) is not found or till range is exhausted.
3.2: If pass through is found mark it as new source repeat from Step 3.
STEP 4: For down repeat Step 2.
STEP 5: For left repeat Step 3.
STEP 6: Repeat from Step 2 to Step 5 till we find boundary on all four-sides or we find
destination.
STEP 7: If destination found check all neighbours of that node and select smallest weight node
and store in path array.
7.1: If node has more than one candidate having same minimum cost, make separate array for
every path.
STEP 8: Repeat Step 7 till source is found.
STEP 9: Display path.
STEP 10: End.
3.2. Working
The working of algorithm is illustrated using example. The example can also be considered as
robot maze in which source and destination is defined and shortest path is to be computed
avoiding obstacles. Consider Figure 1. as input to which algorithm is applied. The steps involved
in solving this problem is describe in detail.
International Journal in Foundations of Computer Science & Technology (IJFCST), Vol.5, No.2, March 2015
50
Figure 1. Input
In the above figure notations used are as follows:
# : Boundary of the path.
@ : Block or hurdle
S: Source
D: Destination
The goal is to find shortest path from source to destination avoiding hurdles in the path. In order
to do this the proposed algorithm follows following steps starting from source node:
• First iteration:
Traversing in upward direction of source node
Figure 2. Traversing upwards
Similarly traversal in all 8-neighbouring point of source is done in first iteration as shown in
Figure 3.
International Journal in Foundations of Computer Science & Technology (IJFCST), Vol.5, No.2, March 2015
51
Figure 3. Traversal in fist iteration
As cost of each node is equal to number of iteration required to reach there,the cost of all these 8-
neighbour will be updated as 1 as shown in figure 4.
Figure 4. Cost updated after first iteration
• Second iteration:
In second iteration, the next level nearest neighbour of the source will be traversed as shown in
figure 5.
Figure 5. Traversal in second iteration.
The cost of the entire pass through “.” will be updated as 2. In order to avoid obstacles from path
the cost of blocked node is updated as infinity. Now from the blocked or “@” neighbours are
checked till “.” (Pass through) is found. These pass through node will marked as new source. As
shown in figure 6.
International Journal in Foundations of Computer Science & Technology (IJFCST), Vol.5, No.2, March 2015
52
Figure 6. Marking of new source
In figure 6, NS represents new source. From these sources the traversal of node is in same fashion
as from the original source (i.e. 8 nearest neighbour). But the traversal from these new sources
will not update the cost of already updated node (i.e. nodes that are updated by original source).
Moreover, the traversal from these sources as well as from original source is done simultaneously
(not shown in the figure).
• Cost matrix after all iterations:
The cost matrix after all iterations (3 in this case) is shown below in figure 7.
Figure 7. Cost Matrix
• Reverse traversal:
•
In order to find shortest path reverse traversal is done from destination. All the neighbouring node
of destination is checked and node with minimum cast is selected. This step is repeated until
source is found. Figure 8 shows the nodes included in the shortest path.
Figure 8. Finding of Shortest Path by Reverse traversal
International Journal in Foundations of Computer Science & Technology (IJFCST), Vol.5, No.2, March 2015
53
3.3. Flowchart
Flowchart of map exploring i.e. path traversal and backtracking from destination to source to find
shortest path is shown below.
Figure 9 shows flowchart of map exploring i.e. how path is traversed. In proposed algorithm
traversal is done in all eight directions of source node in one iteration and cost of each node is
updated. If boundary is found in all four directions and destination is not found, then it indicates
that destination is not reachable. If an obstacle is found while traversing, then its cost is updated
to a higher value (infinity).
Figure 9. Flowchart for map exploring
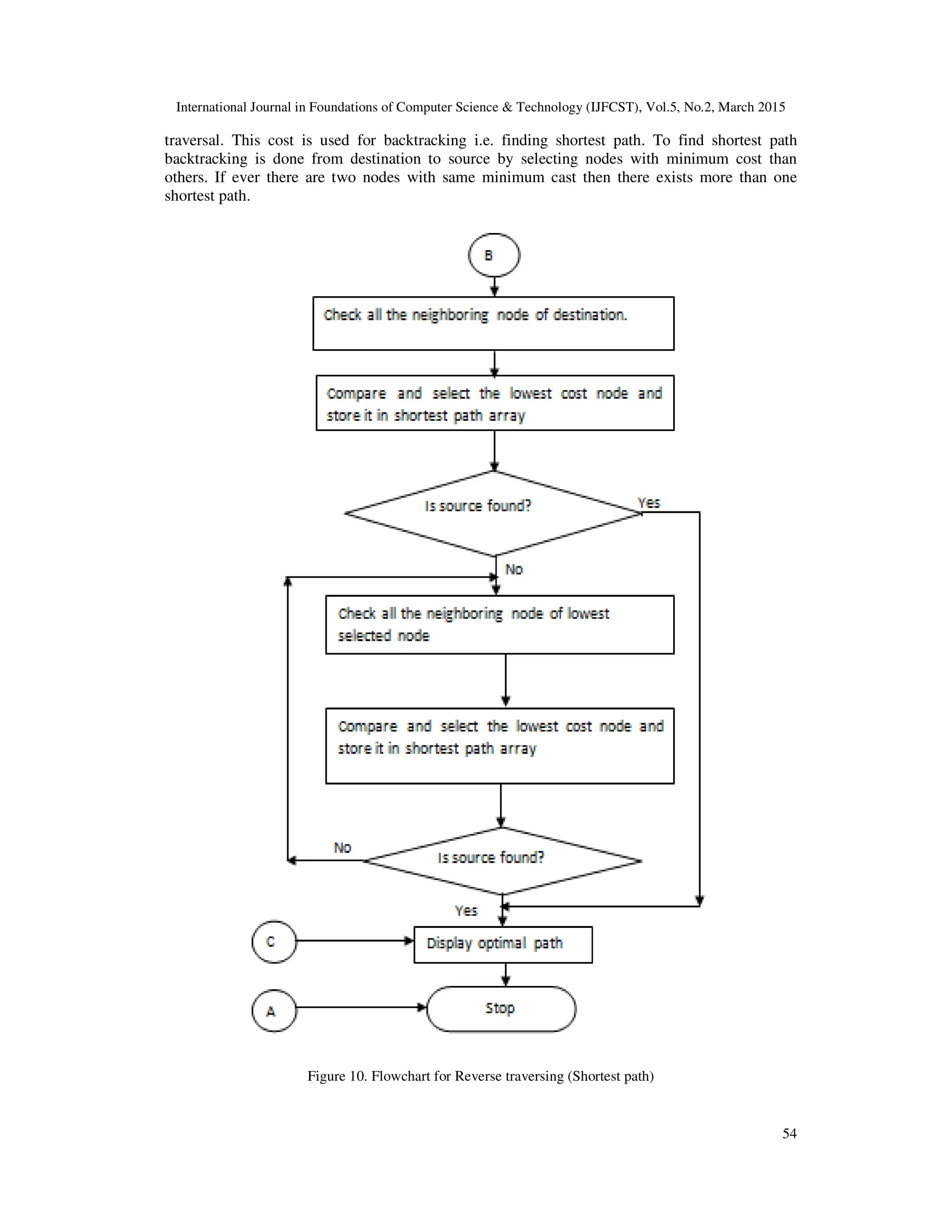
Figure 10 shows flowchart for reverse traversing that is traversing back from destination node to
source node in order to find shortest path. As seen in Figure 1 cost of each node is updated during
International Journal in Foundations of Computer Science & Technology (IJFCST), Vol.5, No.2, March 2015
54
traversal. This cost is used for backtracking i.e. finding shortest path. To find shortest path
backtracking is done from destination to source by selecting nodes with minimum cost than
others. If ever there are two nodes with same minimum cast then there exists more than one
shortest path.
Figure 10. Flowchart for Reverse traversing (Shortest path)
International Journal in Foundations of Computer Science & Technology (IJFCST), Vol.5, No.2, March 2015
55
4. RESULTS
Here results are analyzed and comparison of existing algorithm with proposed algorithm in terms
of time complexity is shown.
4.1. Analysis of result
4.1.1. Map exploring in simple case (without obstacle)
The successive map exploring steps of A* and proposed algorithm in simple case where there no
obstacles and few map exploring steps of A* and proposed algorithm in complex case in which
obstacles are defined along the path.
Figure 11. Map exploring (Simple case without obstacle)
Figure 11 shows successive map exploring steps of A* and proposed algorithm in simple case
where there no obstacles. The first map (left-side) shows traversal by A* algorithm and adjacent
figure (right-side) shows traversal by proposed algorithm. In above figure, yellow square
indicates source node, green square indicates destination node, white squares indicates path
traversed by respective algorithm, red squares indicate nodes traversed by current iteration. The
proposed algorithm traverses in all four directions in one iteration whereas A* traverses as per
Euclidean heuristic. In simple case number of iteration required by both algorithms is same.The
detailed description of above figure is given below:
a: Initial condition is shown in which source and destination is defined.
b: In first iteration A* traverses node as calculated by Euclidean heuristic whereas in proposed
algorithm 8 nearest neighbour of source is traversed and cost of all these nodes is updated as 1.
c: The traversal of A* is continued as per Euclidean heuristic and in proposed algorithm the
second level neighbours from source is traversed.
Similarly the traversal of both the algorithm is shown in consecutive iteration. At fifth iteration
both the algorithm reaches destination. In proposed algorithm, the reverse traversal is done to find
shortest path here after.
International Journal in Foundations of Computer Science & Technology (IJFCST), Vol.5, No.2, March 2015
56
4.1.2: Map Exploring (With obstacles)
Figure 12 shows few map exploring steps of A* and proposed algorithm in complex case in
which obstacles are defined along the path.
Figure 12. Map exploring (With obstacles)
In above figure, black squares indicate obstacles. In this case, proposed algorithm reaches
destination in 22 iterations (i.e. Figure 12.i ) whereas A* reaches destination in 95 iteration (i.e.
Figure 12.k). Thus proposed algorithm reaches destination faster than A* algorithm. The detailed
description of above figure is given below:
a: Initial condition in which obstacles, source and destination are defined in both cases.
b: Nodes traversed in first iteration by both the algorithm is shown. A* traverses as per Euclidean
heuristic. The proposed algorithm traverse in all eight direction of source node.
International Journal in Foundations of Computer Science & Technology (IJFCST), Vol.5, No.2, March 2015
57
c: The traversal by both the algorithm is continued in respective manner.
i: The proposed algorithm has reached destination. On the other hand A* has not yet reached
destination and thus it continue the traversal.
j: The traversal of A* is shown. The proposed algorithm has already reached destination in 22
iterations.
f: A* reaches destination in 95 iterations.
4.2. Comparison with existing algorithm
Table 1 shows comparative study of proposed algorithm and existing algorithm. From the above
table it is observed that the proposed algorithm has less time complexity than other algorithms.
Table 1. Comparitative Analysis
Algorithm Time Complexity Abbreviation
With
Obstacle
Without
Obstacle
Dijktra’s Shortest Path O(|N|^2) O(|N|^2) N – Number of nodes
A* (Based on heuristic) O(bd
) O((bd
) -
(b*d))
b - Branching factor
d- Number of steps required to
reach destination
Proposed Algorithm O(b*n +n) O(2n) b – Number of obstacles in the
path.
n – Number of steps required to
reach destination.
5. CONCLUSION
The proposed path finding algorithm reduces number of iteration required to traverse the path,
thus reducing time complexity. Moreover the proposed algorithm comprises of a new method
which populates the map faster followed by backtracking returning an optimized path without
requiring destination co-ordinates in computing path.
REFERENCES
[1] Khantanapoka K, Chinnasarn, K, “Pathfinding of 2D & 3D game real-time strategy with depth
direction A* algorithm for multi-layer”, IEEE Oct 2009.
[2] George Law , “Quantitative Comparison of Flood Fill and Modified Flood Fill Algorithms” ,
International Journal of Computer Theory and Engineering, Vol. 5, No. 3, June 2013.
[3] Riccardo Poli, William B. Langdon, Nicholas F. McPhee, John R. Koza, “A Field Guide to Genetic
Programming”, page no.-9, March 2008.
[4] “Intelligent Control Techniques in Mechatronics” - Genetic algorithm”,http://www.ro.feri.uni-mb.si.
[5] Sreekanth Reddy Kallem, “Artificial Intelligence Algorithms”, IOSR Journal Of Computer
Engineering (IOSRJCE), volume 6, issue3 September-October, 2012.
International Journal in Foundations of Computer Science & Technology (IJFCST), Vol.5, No.2, March 2015
58
[6] Bryan Stout, “Smart Moves: Intelligent Pathfinding”, Game Developer Magazine, page no.-5, July
1997.
[7] Dilpreet kaur, Dr.P.S Mundra, “Ant Colony Optimization: A Technique Used for Finding Shortest
Path”, International Journal of Engineering and Innovative Technology (IJEIT) Volume 1, Issue 5,
May 2012.
[8] Dirk Sudholt, Christian Thyssen, “A Simple Ant Colony Optimizer for Stochastic Shortest Path
Problems “School of Computer Science, University of Birmingham, Birmingham B15 2TT, UK.
[9] S.Aravindh and Mr.G.Michae, “hybrid of ant colony optimization and genetic algorithm for shortest
path” Journal of Global Research in Computer Science,volume 3, no. 1, January 2012.
[10] M. Sharma and K. Robeonics, “Algorithms for Micro-mouse,” in Proc. International Conf. on Future
Computer and Communication, Kuala Lumpur, pp. 581-585, 2009.
[11] S. Mishra and P. Bande, “Maze solving algorithms for micro mouse,” in Proc. IEEE International
Conference on Signal Image Technology and Internet Based Systems, Bali, 2008, pp. 86-93.

AN OPTIMIZED HYBRID APPROACH FOR PATH FINDING

  • 1.
    International Journal inFoundations of Computer Science & Technology (IJFCST), Vol.5, No.2, March 2015 DOI:10.5121/ijfcst.2015.5205 47 AN OPTIMIZED HYBRID APPROACH FOR PATH FINDING Ahlam Ansari1 , Mohd Amin Sayyed2 , Khatija Ratlamwala2 and Parvin Shaikh2 1 Assistant Professor at M.H.Saboo Siddik College of Engineering, University of Mumbai, India 2 Students of M.H.Saboo Siddik College of Engineering, University of Mumbai, India ABSTRACT Path finding algorithm addresses problem of finding shortest path from source to destination avoiding obstacles. There exist various search algorithms namely A*, Dijkstra's and ant colony optimization. Unlike most path finding algorithms which require destination co-ordinates to compute path, the proposed algorithm comprises of a new method which finds path using backtracking without requiring destination co-ordinates. Moreover, in existing path finding algorithm, the number of iterations required to find path is large. Hence, to overcome this, an algorithm is proposed which reduces number of iterations required to traverse the path. The proposed algorithm is hybrid of backtracking and a new technique(modified 8- neighbor approach). The proposed algorithm can become essential part in location based, network, gaming applications. grid traversal, navigation, gaming applications, mobile robot and Artificial Intelligence. KEYWORDS Path finding algorithm, path optimization. 1. INTRODUCTION The path finding analysis has importance for various working such as logistics, operation management, transportation, system analysis and design, project management, game programming, network and production line. The shortest path analysis developed capability about think cause and effect, learning and thinking like human in artificial intelligence [1]. The path finding algorithm aims to minimize the cost from source to destination. There are various algorithm proposed for path finding. A* algorithm is a heuristic based algorithm widely used in Artificial Intelligent it follows path having lowest known heuristic cost. Drawback of A* is it requires a large amount of CPU resources that is memory. Ant colony algorithm is based on behaviour of ants. In ant colony algorithm nodes are traversed in random fashion initially and cost of each node in the path is updated. The path which is used maximum time by ant is considered to be optimal. The main drawback of this algorithm is number of iteration required is more. Proposed algorithm exploits good properties of ant colony algorithm and A* algorithm to develop a new algorithm which is efficient than the original algorithms. The proposed algorithm traverses nodes in all eight directions of source node during each iteration and updates cost of each node which is the distance of that node from center. The algorithm uses traversal which is similar to flood fill algorithm. Flood fill algorithm is used to solve the robot maze problem[2]. The proposed algorithm is an optimized hybrid approach that can be used to solve robot maze problem. In addition to robot maze problem it can also find application in any problem that requires shortest path computation.
  • 2.
    International Journal inFoundations of Computer Science & Technology (IJFCST), Vol.5, No.2, March 2015 48 2. LITERATURE REVIEW 2.1. Genetic Algorithm Genetic algorithm is used to find approximate optimal solution. It is inspired by evolutionary biology such as inheritance, mutation, crossover and selection [3]. Advantages of this algorithm are it solves problem with multiple solutions, it is very useful when input is very large. Disadvantages of GA are certain optimization problems cannot be solved due to poorly known fitness function, it cannot assure constant optimization response times, in GA the entire population is improving, but this could not be true for an individual within this population [4]. 2.2. Heuristic Function Heuristic function maps problem state descriptor to a number which represents degree of desirability. Heuristic function has different errors in different states. It plays vital role in optimization problem [5]. 2.3. Depth-First-Search DFS uses Last-In-First out stack and are recursive in algorithm. It is simple to implement. But major problem with DFS is it requires large computing power, for small increase in map size, runtime increases exponentially [5]. 2.4. Breadth-First-Search BFS uses First-In-First-Out queue. It is used when space is not a problem and few solutions may exist and at least one has shortest path. It works poorly when all solutions have long path length or there is some heuristic function exists. It has large space complexity [5]. 2.5. A* algorithm A* combines feature of uniform-cost search and heuristic search. It is BFS in which cost associated with each node is calculated using admissible heuristic [6]. For graph traversal, it follows path with lowest known heuristic cost. The time complexity of this algorithm depends on heuristic used. Since it is BFS drawback of A* is large memory requirement because entire open- list is to be saved [5]. 2.6. Ant colony optimization ACO is meta-heuristic algorithm based on the behavior of real ant [7]. While traversing to destination each ant deposits chemical substance called pheromone. Each ant’s traverses in random fashion but when it encounters pheromone trail it has to decide whether to follow it or not. If ant follows same path than amount of pheromone deposition increases. Thus the path followed by ant most has maximum pheromone deposition. An ant using shortest path to destination will reach source fast, as shortest path will have twice pheromone deposition than others [7]. If there is more than one optimal path, then ACO cannot decide optimal path [9]. 2.7. Flood Fill Algorithm Robot maze problems are an important field of robotics and it is based on decision making algorithm [10]. It requires complete analysis of workspace or maze and proper planning [11]. Flood fill algorithm and modified flood fill are used widely for robot maze problem [2]. Flood fill
  • 3.
    International Journal inFoundations of Computer Science & Technology (IJFCST), Vol.5, No.2, March 2015 49 algorithm assigns the value to each node which is represents the distance of that node from centre [9]. The flood fill algorithm floods the the maze when mouse reaches new cell or node. Thus it requires high cost updates [9]. These flooding are avoided in modified flood fill [2]. 3. PROPOSED SYSTEM Given a map, a source node and a destination node, a least cost path from source to destination is to be computed. The proposed system starts with source node and search in all eight directions of source. This process is continued until destination node is reached. In the process cost of each node which is equivalent to number of iterations required to reach that node is stored. Now to find shortest-path backtracking is performed from destination node to source node by including nodes with minimum cost amongst other in the path. 3.1. Algorithm STEP 1: Initialize source point STEP 2: Starting from source check upper row in the range ((iteration*2) +1) and assign iteration number to the node if node is “.”. 2.1: If the current node is “@” (blocked or hurdle), then check left and right neighbours of “@”, till “.” (Pass through) is not found or till range is exhausted. 2.2: If pass through is found mark it as new source a repeat from Step 2. STEP 3: Starting from source check upper row in the range ((iteration*2) +1) and assign iteration number to the node if node is “.”. 3.1: If the current node is “@” (blocked or hurdle), then check left and right neighbours of “@”, till “.” (Pass through) is not found or till range is exhausted. 3.2: If pass through is found mark it as new source repeat from Step 3. STEP 4: For down repeat Step 2. STEP 5: For left repeat Step 3. STEP 6: Repeat from Step 2 to Step 5 till we find boundary on all four-sides or we find destination. STEP 7: If destination found check all neighbours of that node and select smallest weight node and store in path array. 7.1: If node has more than one candidate having same minimum cost, make separate array for every path. STEP 8: Repeat Step 7 till source is found. STEP 9: Display path. STEP 10: End. 3.2. Working The working of algorithm is illustrated using example. The example can also be considered as robot maze in which source and destination is defined and shortest path is to be computed avoiding obstacles. Consider Figure 1. as input to which algorithm is applied. The steps involved in solving this problem is describe in detail.
  • 4.
    International Journal inFoundations of Computer Science & Technology (IJFCST), Vol.5, No.2, March 2015 50 Figure 1. Input In the above figure notations used are as follows: # : Boundary of the path. @ : Block or hurdle S: Source D: Destination The goal is to find shortest path from source to destination avoiding hurdles in the path. In order to do this the proposed algorithm follows following steps starting from source node: • First iteration: Traversing in upward direction of source node Figure 2. Traversing upwards Similarly traversal in all 8-neighbouring point of source is done in first iteration as shown in Figure 3.
  • 5.
    International Journal inFoundations of Computer Science & Technology (IJFCST), Vol.5, No.2, March 2015 51 Figure 3. Traversal in fist iteration As cost of each node is equal to number of iteration required to reach there,the cost of all these 8- neighbour will be updated as 1 as shown in figure 4. Figure 4. Cost updated after first iteration • Second iteration: In second iteration, the next level nearest neighbour of the source will be traversed as shown in figure 5. Figure 5. Traversal in second iteration. The cost of the entire pass through “.” will be updated as 2. In order to avoid obstacles from path the cost of blocked node is updated as infinity. Now from the blocked or “@” neighbours are checked till “.” (Pass through) is found. These pass through node will marked as new source. As shown in figure 6.
  • 6.
    International Journal inFoundations of Computer Science & Technology (IJFCST), Vol.5, No.2, March 2015 52 Figure 6. Marking of new source In figure 6, NS represents new source. From these sources the traversal of node is in same fashion as from the original source (i.e. 8 nearest neighbour). But the traversal from these new sources will not update the cost of already updated node (i.e. nodes that are updated by original source). Moreover, the traversal from these sources as well as from original source is done simultaneously (not shown in the figure). • Cost matrix after all iterations: The cost matrix after all iterations (3 in this case) is shown below in figure 7. Figure 7. Cost Matrix • Reverse traversal: • In order to find shortest path reverse traversal is done from destination. All the neighbouring node of destination is checked and node with minimum cast is selected. This step is repeated until source is found. Figure 8 shows the nodes included in the shortest path. Figure 8. Finding of Shortest Path by Reverse traversal
  • 7.
    International Journal inFoundations of Computer Science & Technology (IJFCST), Vol.5, No.2, March 2015 53 3.3. Flowchart Flowchart of map exploring i.e. path traversal and backtracking from destination to source to find shortest path is shown below. Figure 9 shows flowchart of map exploring i.e. how path is traversed. In proposed algorithm traversal is done in all eight directions of source node in one iteration and cost of each node is updated. If boundary is found in all four directions and destination is not found, then it indicates that destination is not reachable. If an obstacle is found while traversing, then its cost is updated to a higher value (infinity). Figure 9. Flowchart for map exploring Figure 10 shows flowchart for reverse traversing that is traversing back from destination node to source node in order to find shortest path. As seen in Figure 1 cost of each node is updated during
  • 8.
    International Journal inFoundations of Computer Science & Technology (IJFCST), Vol.5, No.2, March 2015 54 traversal. This cost is used for backtracking i.e. finding shortest path. To find shortest path backtracking is done from destination to source by selecting nodes with minimum cost than others. If ever there are two nodes with same minimum cast then there exists more than one shortest path. Figure 10. Flowchart for Reverse traversing (Shortest path)
  • 9.
    International Journal inFoundations of Computer Science & Technology (IJFCST), Vol.5, No.2, March 2015 55 4. RESULTS Here results are analyzed and comparison of existing algorithm with proposed algorithm in terms of time complexity is shown. 4.1. Analysis of result 4.1.1. Map exploring in simple case (without obstacle) The successive map exploring steps of A* and proposed algorithm in simple case where there no obstacles and few map exploring steps of A* and proposed algorithm in complex case in which obstacles are defined along the path. Figure 11. Map exploring (Simple case without obstacle) Figure 11 shows successive map exploring steps of A* and proposed algorithm in simple case where there no obstacles. The first map (left-side) shows traversal by A* algorithm and adjacent figure (right-side) shows traversal by proposed algorithm. In above figure, yellow square indicates source node, green square indicates destination node, white squares indicates path traversed by respective algorithm, red squares indicate nodes traversed by current iteration. The proposed algorithm traverses in all four directions in one iteration whereas A* traverses as per Euclidean heuristic. In simple case number of iteration required by both algorithms is same.The detailed description of above figure is given below: a: Initial condition is shown in which source and destination is defined. b: In first iteration A* traverses node as calculated by Euclidean heuristic whereas in proposed algorithm 8 nearest neighbour of source is traversed and cost of all these nodes is updated as 1. c: The traversal of A* is continued as per Euclidean heuristic and in proposed algorithm the second level neighbours from source is traversed. Similarly the traversal of both the algorithm is shown in consecutive iteration. At fifth iteration both the algorithm reaches destination. In proposed algorithm, the reverse traversal is done to find shortest path here after.
  • 10.
    International Journal inFoundations of Computer Science & Technology (IJFCST), Vol.5, No.2, March 2015 56 4.1.2: Map Exploring (With obstacles) Figure 12 shows few map exploring steps of A* and proposed algorithm in complex case in which obstacles are defined along the path. Figure 12. Map exploring (With obstacles) In above figure, black squares indicate obstacles. In this case, proposed algorithm reaches destination in 22 iterations (i.e. Figure 12.i ) whereas A* reaches destination in 95 iteration (i.e. Figure 12.k). Thus proposed algorithm reaches destination faster than A* algorithm. The detailed description of above figure is given below: a: Initial condition in which obstacles, source and destination are defined in both cases. b: Nodes traversed in first iteration by both the algorithm is shown. A* traverses as per Euclidean heuristic. The proposed algorithm traverse in all eight direction of source node.
  • 11.
    International Journal inFoundations of Computer Science & Technology (IJFCST), Vol.5, No.2, March 2015 57 c: The traversal by both the algorithm is continued in respective manner. i: The proposed algorithm has reached destination. On the other hand A* has not yet reached destination and thus it continue the traversal. j: The traversal of A* is shown. The proposed algorithm has already reached destination in 22 iterations. f: A* reaches destination in 95 iterations. 4.2. Comparison with existing algorithm Table 1 shows comparative study of proposed algorithm and existing algorithm. From the above table it is observed that the proposed algorithm has less time complexity than other algorithms. Table 1. Comparitative Analysis Algorithm Time Complexity Abbreviation With Obstacle Without Obstacle Dijktra’s Shortest Path O(|N|^2) O(|N|^2) N – Number of nodes A* (Based on heuristic) O(bd ) O((bd ) - (b*d)) b - Branching factor d- Number of steps required to reach destination Proposed Algorithm O(b*n +n) O(2n) b – Number of obstacles in the path. n – Number of steps required to reach destination. 5. CONCLUSION The proposed path finding algorithm reduces number of iteration required to traverse the path, thus reducing time complexity. Moreover the proposed algorithm comprises of a new method which populates the map faster followed by backtracking returning an optimized path without requiring destination co-ordinates in computing path. REFERENCES [1] Khantanapoka K, Chinnasarn, K, “Pathfinding of 2D & 3D game real-time strategy with depth direction A* algorithm for multi-layer”, IEEE Oct 2009. [2] George Law , “Quantitative Comparison of Flood Fill and Modified Flood Fill Algorithms” , International Journal of Computer Theory and Engineering, Vol. 5, No. 3, June 2013. [3] Riccardo Poli, William B. Langdon, Nicholas F. McPhee, John R. Koza, “A Field Guide to Genetic Programming”, page no.-9, March 2008. [4] “Intelligent Control Techniques in Mechatronics” - Genetic algorithm”,http://www.ro.feri.uni-mb.si. [5] Sreekanth Reddy Kallem, “Artificial Intelligence Algorithms”, IOSR Journal Of Computer Engineering (IOSRJCE), volume 6, issue3 September-October, 2012.
  • 12.
    International Journal inFoundations of Computer Science & Technology (IJFCST), Vol.5, No.2, March 2015 58 [6] Bryan Stout, “Smart Moves: Intelligent Pathfinding”, Game Developer Magazine, page no.-5, July 1997. [7] Dilpreet kaur, Dr.P.S Mundra, “Ant Colony Optimization: A Technique Used for Finding Shortest Path”, International Journal of Engineering and Innovative Technology (IJEIT) Volume 1, Issue 5, May 2012. [8] Dirk Sudholt, Christian Thyssen, “A Simple Ant Colony Optimizer for Stochastic Shortest Path Problems “School of Computer Science, University of Birmingham, Birmingham B15 2TT, UK. [9] S.Aravindh and Mr.G.Michae, “hybrid of ant colony optimization and genetic algorithm for shortest path” Journal of Global Research in Computer Science,volume 3, no. 1, January 2012. [10] M. Sharma and K. Robeonics, “Algorithms for Micro-mouse,” in Proc. International Conf. on Future Computer and Communication, Kuala Lumpur, pp. 581-585, 2009. [11] S. Mishra and P. Bande, “Maze solving algorithms for micro mouse,” in Proc. IEEE International Conference on Signal Image Technology and Internet Based Systems, Bali, 2008, pp. 86-93.