Start
App
Finalise
Entry
Complete
Checklist
By Wits Agincourt Data Team
Version 1.0
Enter
Data
Table of Contents
Getting Started1
Death of Household Head112 Dwelling Unit Creation
5 In-Migration
3 Dwelling Unit Selection
4 Visit Registration
6 Out-Migration
7 Membership Creation
8 Pregnancy Outcome
17 Out-Migration Reconciliation
10 Death
Maternity History12
13 Temporary Migration
14 Asset Status
15 Baseline / Union Episode
16 In-Migration Reconciliation
9 Status Observation
Login
Fieldworker: Enter your username and password
& touch Login. Do not select baseline. The
keyboard will pop-up.
Touch the Icon to
Start the app. If the OpenHDS icon is
missing touch the menu to find it.
X
#1. Getting Started
--------- Touch
Back
Home
Opened Apps
Figure 1.1
Battery Level
Figure 1.3
Figure 1.2
Note2
Always hold the tablet in an UPRIGHT
POSITION as shown in the picture.
Note1
Press & hold the POWER BUTTON for 3
seconds to start the tablet.
Power
Button
Note3
Always check that the BATTERY LEVEL IS
FULL before picking it in the morning. Go
with a power bank, if that is not the case
:::: INSTRUCTIONS ::::
---------Swipe left to go forward
---------Swipe right to go back
Note4
In case the screen goes blank while entering
data, touch the OPENED APPS & OpenHDS to
return to the last state.
Note5
Only update the PRE-FILLED VALUES when it is
necessary.
Figure 1.5
Page 1
Note6
REVIEW the entered values and “Mark form as
finalized” when requested. See the an example
below.
Virtual KeyboardCommon Task
Menu
Figure 1.4
#2. Dwelling Unit Creation
Village
Figure 2.3
Dwelling
Figure3.2 Figure3.3
CreateLocation
Village: This field will be pre-filled by the
village that you selected in Figure 3.2.
Location Id & Name: These will be
generated automatically. Note: The prefix
e.g. AGI must match the village that you
selected.
Visit Date Confirm or Enter the date of
data collection.
Geopoint: This refers to GIS data (i.e.
Latitude & Longitude). Follow the
procedure used in the visit registration
page to capture the data.
Figure3.5
Page 2
- 02
- 01
- 00
- 03
- 04
Figure3.4
Go To Start Go To End
Agincourt
Figure3.1
X
Note: To view the form below you need
to log in as a fieldworker.
Start
Select Site
Select Village
Create Location
Go To Start
Visit Date
Location Name?
Location Type?
Start GeoPoint
Save GeoPoint
Save Form and Exit
End
DWELLING UNIT
Touch “Create Visit” to start
open the visit registration form
Dwelling
Selected
#3. Dwelling Unit Selection
Village
Figure2.1
Figure 2.3
Selected
dwelling
Dwelling
OR
Figure2.2 Figure2.3
Figure2.7
Figure2.4
Figur2.5
Figure2.6
Search
Results
Figure2.4
0001
0001B
0004
0004C
Page 3
- 02
- 01
- 00
- 03
- 04
X
Sample
ExternalId
0001
0001
AGI000010
NOTE: Alphabetic prefix is the acronym for the
respective village. See the full list on the next page
Touch here to select
another dwelling
Note: To see the form below you need
to log in as a fieldworker.
Note: The round number
for 2017 is 23.
OpenHDS Preloaded Info Note: The information in
the square fields (Village,
Dwelling, etc.) are pre-
filled based on the
previous options that you
selected. You do not need
to change the values but
check the information for
consistency.
Note: Accuracy should be less or equal to 5m (m = metres).
Page 4
Touch to get a list eligible respondents age 12 years
& above. Note: his is not an exhaustive list of every
member of the household.
Figure4.5
Figure4.3
Go To Start Go To End
Note: Allow the program to search for the coordinates.
You may need to go outside for satellite reception.
Note: For this to work your LOCATION must be on. Check
your tablet settings.
Figure4.4
Figure4.6 Figure4.7
Figure4.8
Note: Ask and complete
the information as
required.
GPS/GIS Coordinates Capturing
Figure4.1
Figure4.2
dxxxxxddd
dxxxxxXXccddd
dxfxddd
dxxdfdd
Note: To get here you need touch “Create visit as shown on
the previous page.
Note: The identity of this individual is green
because certain information has been entered
for him or her. Note that this not mean that all
the information for this person has been
collected.
If No
Site
Village
Select Round
Select Location
#5. In-Migration
Select Individual
ChangeHoH
Note: Always select External .
In Migration
Finish Visit
Clear Individual
Figure5.1
Note: To access or see the form blow. You
need to complete the “Visit Registration form”
X X √
Figure5.3
Figure5.6
dxxxxxddd
dxxxxxXXccddd
dxfxddd
dxxdfdd
If Yes
Mother
Village
AGI
Dwelling
09338
Fieldworker Id
FWEK1D
Household Id
AGIB09330
Visit Date
July 14, 2017
Observation
AGIB0933081022
migration Type
EXTERNAL_INMIGRATION
Mother Id
UNK
Father Id
UNK
Migrant's Name
Migrant's Middle Name
Migrant's Surname
Migrant's Census ID
AGIB09330789
Migrant's Gender
Migrant's Date of Birth
Date of Birth Estimated?
Moved from
Move date
Move date estimated?
Has the individual lived in the study site since 1992?
Province from
Place Name
Main reason for migration
Comment
processed
0
Figure5.2
Figure5.5
Father Figure5.4 Figure5.7
If Yes
If No
father
Go To Start Go To End
In Migration
Please, now create a Membership for the individual
OKPage 5
In-
Start
Select Individual
National ID ,
ID Doc Source
Cell Number 1,
Cell Number 2
Move From,
Move Date,
Move Date Estimated?
Has the individual live in the study site since1992?
Province,
Place Name?
Visit Date
Migrants Name ,
Migrant s Middle Name,
Migrant s Surname,
Migrant s DoB,
Migrant s Religion
Father Status,
Father ID
Education Status
Union History Coverage
Type of Grant
Is this an Internal or External In Migration Event?
Is the Mother known and registered in the system?
Is the Father known and registered in the system?
Go to Start
Mother Status,
Mother ID
IN_MIGRATION
(External)
Main Reason for Migration?
Comments
Save Form and Exit
End
#6. Out-Migration
Page 6
Site
Village
Select Round
Select Location
Select Individual
Mttyttytt
Dxrxyyyrr
Out Migration
To get here: (1) Create or Select a dwelling
unit (2) Create a visit. (3) Select an individual
of interest.
Figure6.1
Go To Start Go To End
Figure6.2
Temporary
Migration
Baseline Union/
Change
Finish VisitCheck List
Start
Select Individual
Choose Event Out-Migration
Go to Start
Visit Date
Entire Household moved?
Moved to?
Move Date?
Move Date Estimated?
Main Reason For Migration
Head Of House Name
Province?
Place Name?
Yes No
Head Of House Surname
Head Of House Census ID
Migrant s Name
Migrant s Surname
Migrant s Census ID
Main Reason For Migration
Comments
Save Form and Exit
End
OUT MIGRATION
#7. Membership Creation
Site
Village
Select Round
Select Location
Select Individual
Mttyttytt
Dxrxyyyrr
Membership
Figure7.1
Page 7
To get here: Complete the In-Migration form.
Death
Check List
Finish Visit
Select Household
AGI000001-13920
AGI00001020
Create Search Cancel
Baseline Union/
Change
Out Migration
Temporary
Migration
Membership Registration
Figure7.2
Figure7.3
#8. Pregnancy Outcome
Site
Village
Select Round
Select Location
Select Individual
Mttyttytt
Dxrxyyyrr
Pregnancy
Outcome
Figure8.1
Number of Outcomes
Choose Father
Select the Number
of Babies. You can
select a maximum
of 4
Village
CUA
Dwelling
0004
Household Id
CUA000040
Field Worker Id
FWEKlD
VisitDate
2017-07-06
Observation
CUA00004032022
Fatherld
UNK
Number of Outcomes
1
Mother's Name
Mttyttytt
Mother's Surname
Dxrxyyyrr
Mother's Census ID
CUA000040630
Did you attend an antenatal clinic run by the Health Service while you were
pregnant?
What was your last grade/standard completed?
Were you a student at the time you became pregnant?
Did you use any type of contraceptive at any time prior to this pregnancy?
Which kind of contraception are you using or intending to use after
pregnancy?
Date of delivery
Date of delivery estimated?
Delivery in Agincourt area?
Where did you deliver?
Which hospital?
Who attended the delivery?
Was there any complication during delivery?
Outcome
How long did the pregnancy last?
Pregnancy duration type(W=Weeks: M=Months
Living Birth Outcome
Comments
Page8
Figure8.2
Figure8.3
Figure8.6
Baseline Union/
Change
Temporary
Migration
Out Migration
Check List
Go to Start Go To End
Figure8.5
dxxxxxddd
dxxxxxXXccddd
dxfxddd
dxxdfdd
Figure8.4
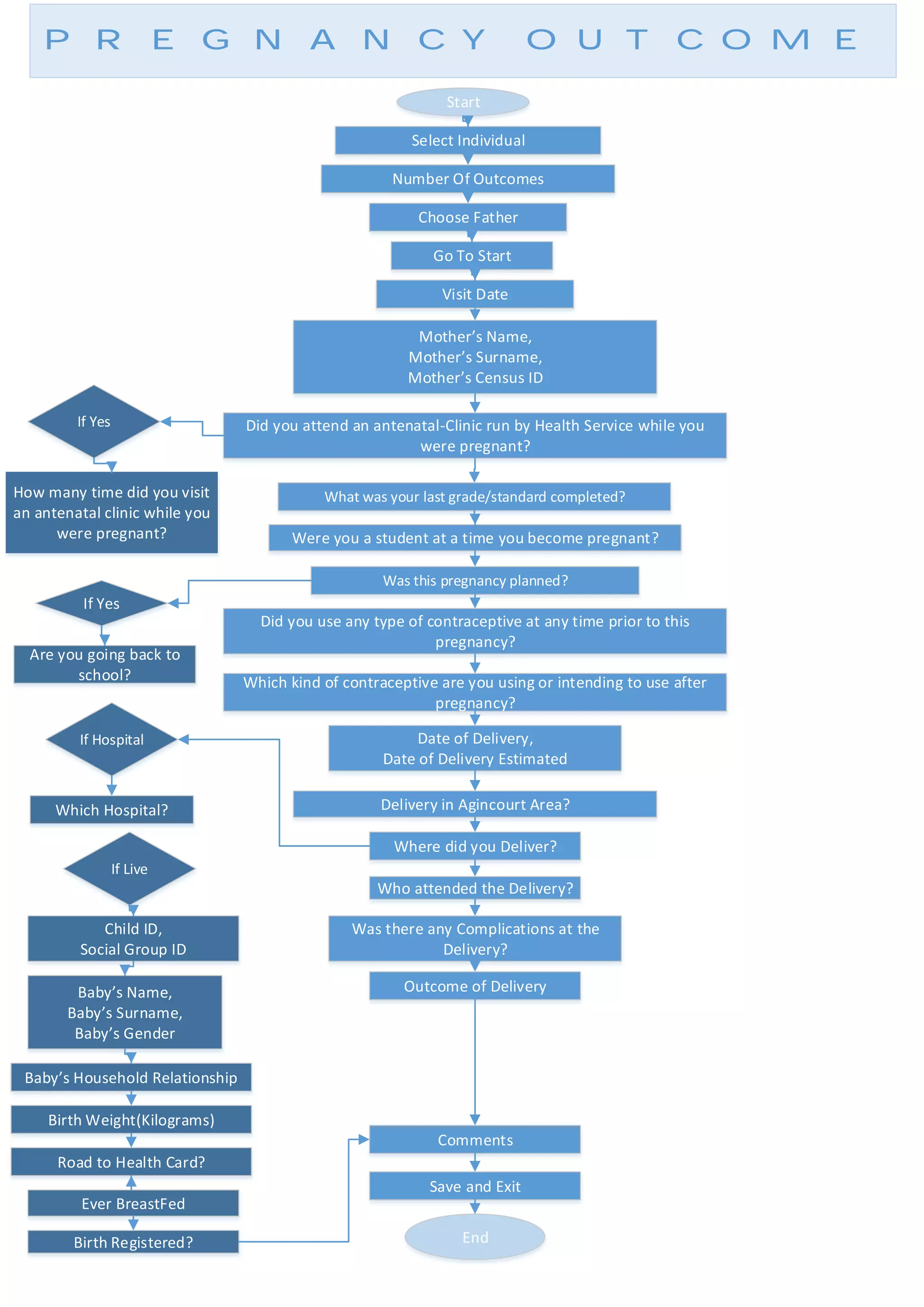
PREGNANCY OUTCOME
Start
Select Individual
What was your last grade/standard completed?
Were you a student at a time you become pregnant?
Which kind of contraceptive are you using or intending to use after
pregnancy?
Are you going back to
school?
Was this pregnancy planned?
Did you use any type of contraceptive at any time prior to this
pregnancy?
Choose Father
Go To Start
Visit Date
Mother s Name,
Mother s Surname,
Mother s Census ID
Number Of Outcomes
Did you attend an antenatal-Clinic run by Health Service while you
were pregnant?
How many time did you visit
an antenatal clinic while you
were pregnant?
If Yes
If Yes
Date of Delivery,
Date of Delivery Estimated
Delivery in Agincourt Area?
Where did you Deliver?
If Hospital
Which Hospital?
Who attended the Delivery?
Was there any Complications at the
Delivery?
Outcome of Delivery
Child ID,
Social Group ID
If Live
Baby s Name,
Baby s Surname,
Baby s Gender
Baby s Household Relationship
Birth Weight(Kilograms)
Road to Health Card?
Ever BreastFed
Birth Registered?
Comments
Save and Exit
End
#9. Status Observation
Figure5.2
Mttyttytt
Site
Village
Select Round
Select Location
Select Individual
Mttyttytt
Dxrxyyyrr
Status Observation
Figure9.1
Dxrxyyyrr
Page 9
Village
AGI
Dwelling
0001
Location Id
AGI000010
Visit Date
Jul06,2017
Observation
AGI00001020022
Individual Id
AGI000010870
Field Worker Id
FWEK1D
Name
Mttyttytt
Other Name 1
Other Name 2
Other Name 3
Surname
Dxrxyyyrr
Other Surname 1
Other Surname 2
Gender
Date of Birth
May 14, 1943
Date of Birth estimated?
Mother Status
Father Status
Refugee
Res Months
Res Status
Education Status
Union Status
Union History Coverage
Type of Grant
National ID
ID Doc Source
Cellphone Number 1
Cellphone Number 2
To get here: (1) Create or Select a dwelling
unit (2) Create a visit. (3) Select an individual.
Go to previous pages to learn them.
Note: Household Relation is the relationship of the
selected individual to the head of the household.
Mother
Temporary
Migration
Death
Check List
Finish Visit
Note: If Yes , you will be prompted to
search and select the mother
Note: If Yes , you will be prompted to
search and select the father.
Father
father
Yes NoYes No
Figure9.2 Figure9.3
Figure9.4
STATUS OBSERVATION
Start
Search for Individual
Select Individual
Refugee
ResMonths
Res Status
Education Status
Type Of Grant
Union Status
Union History Coverage
Go to Start
Gender, DoB
Date Of Birth Estimated?
Mother Status
Mother Id
Father Status
Father Id
Household Relation
National ID
ID Doc Source
Cell Number 1
Cell Number 2
Save Form and Exit
End
Village
AGI
Dwelling
0001
House Hold Id
AGI000010
Field Worker
FWEKlD
Visit Date
July 13, 2017
Observation
AGIOOOOl 020022
First Name
Mxxyerebd
Last Name
Mhliuyers
Deceased's Census ID
AGI000010103
Date of Death
Date of Death Estimated ?
Death In Agincourt Area?
Died at
Province of death
Deceased's Date of Birth
Oct 24, 1981
Was the death Registered?
Deceased Gender
Female
VA best respondent's name
VA best respondent's surname
Comments
#10. Death
Site
Village
Select Round
Select Location
Select Individual
Mttyttytt
Dxrxyyyrr
Death
Figure10.1
Page 10
Complete the Date of Death. Note that this is
different from Visit Date.
Figure10.2
Note: Go to “Death of Household Head”
section, if the dead person is the head of
people.
Do not modify the pre-fill data. Confirm that the
Visit Date is correct.
Death Registration
Temporary
Migration
Pregnancy
Outcome
Check List
Finish Visit
To get here: (1) Create or Select a dwelling unit
(2) Create a visit. (3) Select an individual.
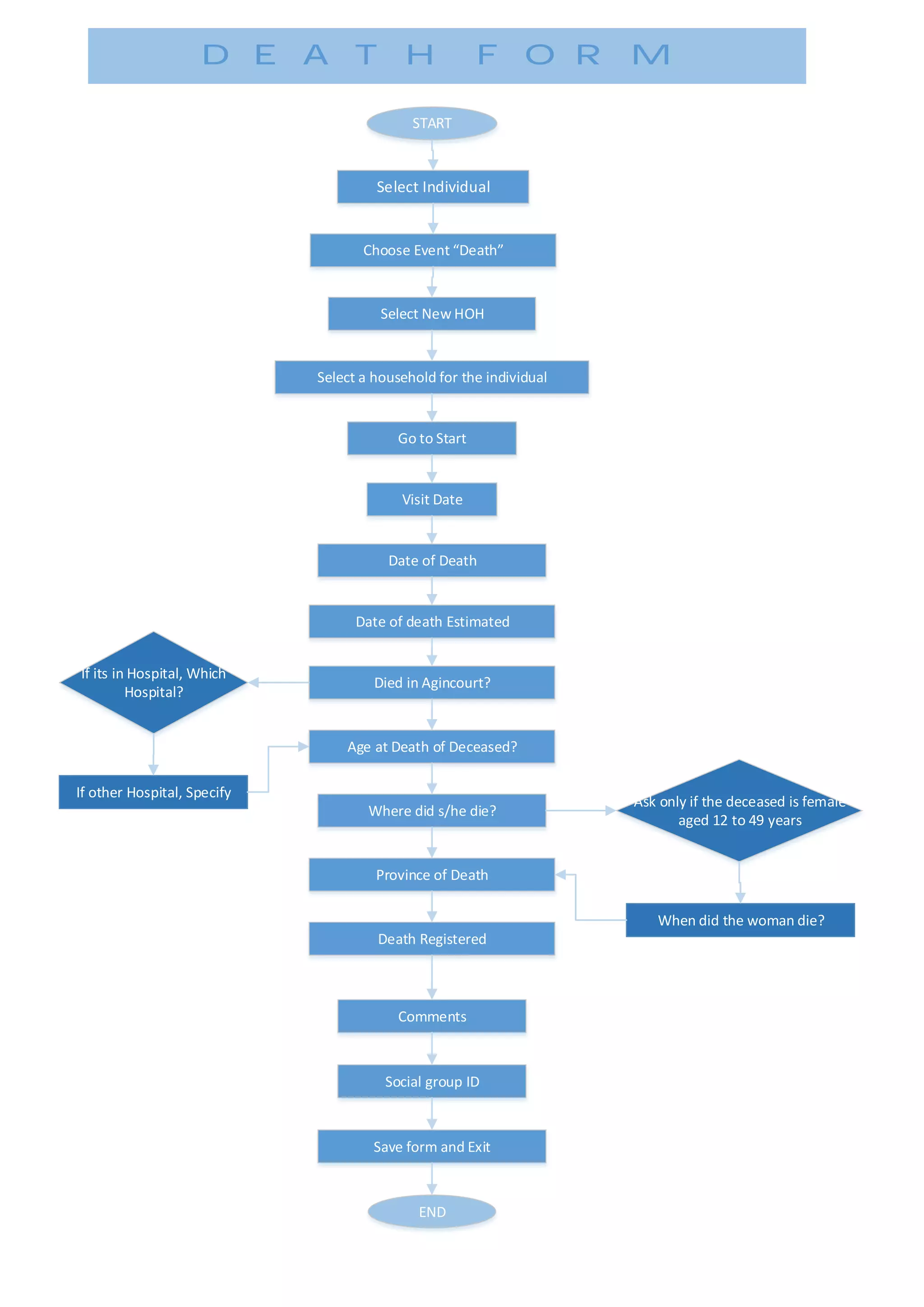
START
Select Individual
Choose Event Death
Select New HOH
Select a household for the individual
Go to Start
Visit Date
Date of Death
Date of death Estimated
Died in Agincourt?
Age at Death of Deceased?
Where did s/he die?
If other Hospital, Specify
Social group ID
Province of Death
When did the woman die?
Death Registered
Comments
If its in Hospital, Which
Hospital?
Ask only if the deceased is female
aged 12 to 49 years
Save form and Exit
END
DEATH FORM
Village
AGI
Dwelling
0001
House Hold Id
AGI000010
Social Group ID
AGI00001020
Field Worker
FWEK1D
Visit Date
22 Jui 2017
Observation
AGI00001000022
First name of deceased HOH
Elmon
Last name of deceased HOH
Mhlongo
Individual ID of deceased HOH
AGI000010870
Individual ID of the NEW Head of Household
AGI000010811
Date of Death
Date of Death Estimated ?
Death In Agincourt Area?
Died at
Province of death
Deceased's Date of Birth
14 May 1943
Was the death Registered ?
Deceased Gender Deceased Gender
Female
VA best respondent's name
VA best respondent's surname
Comments
Outcomes
Membership
#11. Death of Head of Household
Site
Village
Select Round
Select Location
Select Individual
Mttyttytt
Dxrxyyyrr
Death
Figure11.1
Page 11
Figure11.4
Note: If the dead person is the household head, a form
(below) containing the names of other household
member that are eligible to become the new
household head will come up. Ask and select the new
household head.
Death to Head of Household
Temporary
Migration
Pregnancy
Outcome
Check List
Finish Visit
To get here: (1) Create or Select a dwelling unit
(2) Create a visit. (3) Select an individual.
DDxxxxDx
DDxxxxDx
Go To Start Go To End
Baseline Union/
Change
Out Migration
Figure11.2
Figure11.3
#12. Maternity History
Site
Village
Select Round
Select Location
Select Individual
Mttyttytt
Dxrxyyyrr
Event SummaryFigure12.1
Page 12
NOTE: This should only be completed for non-internal, in-migrant females and mothers missed in the past whose age is between 12 – 49 years old.
Go to Start
Child’s name
Child’s Surname
To view all the forms.
Touch search without
entering any value
If Still Births/ Abortion is selected, the form will take
you to a form to add another child.
NOTE: This form allows you to add additional children.
To get here: (1) Create or Select a dwelling unit
(2) Create a visit. (3) Select an individual.
Extra Forms
Temporary
Migration
Baseline Union/
Change
Out Migration
Pregnancy
Outcome
Check List
Figure12.2
Figure12.3
Figure12.4
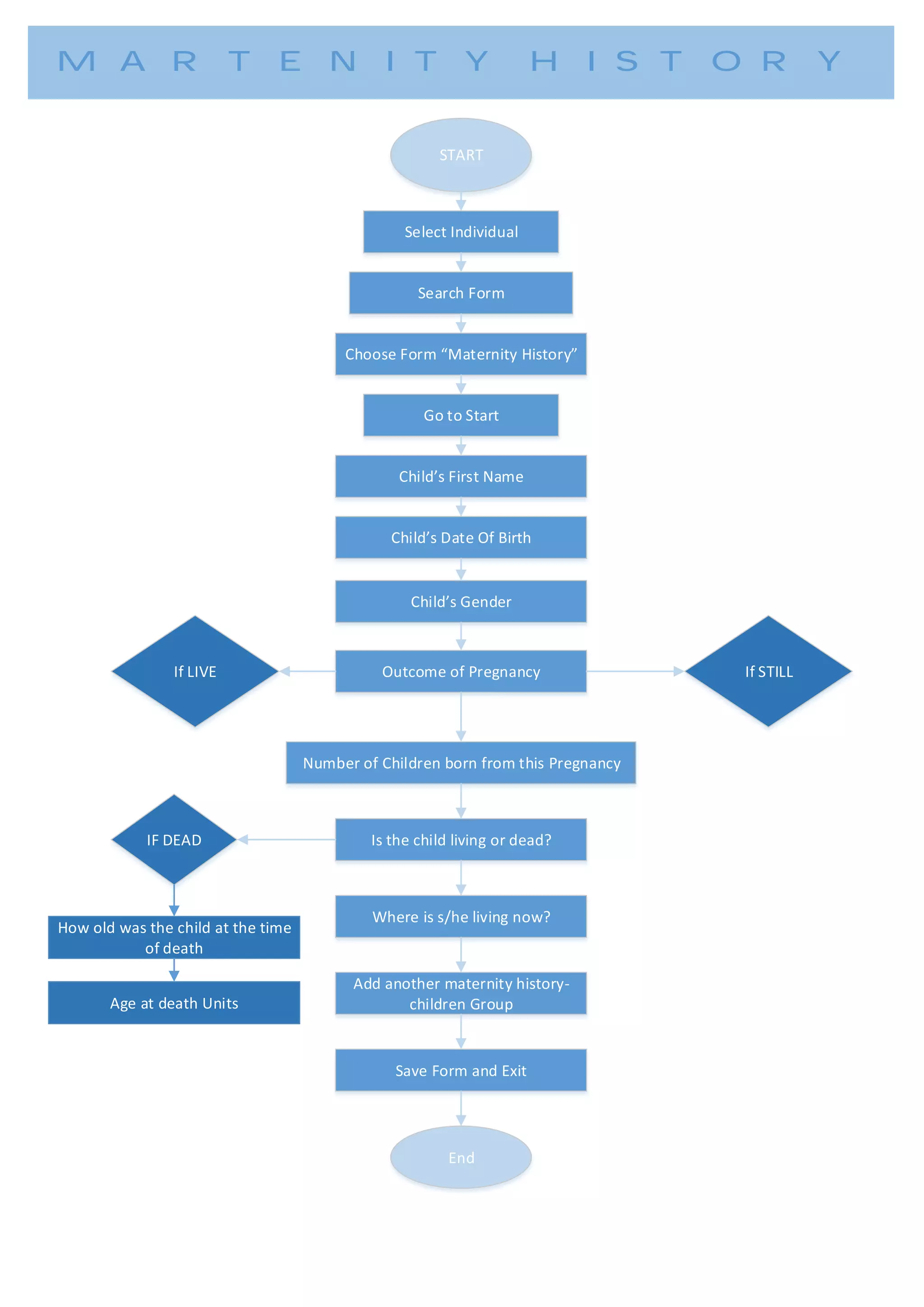
START
Select Individual
Search Form
Choose Form Maternity History
Go to Start
Child s First Name
Child s Date Of Birth
Child s Gender
Outcome of Pregnancy
Number of Children born from this Pregnancy
Is the child living or dead?
Where is s/he living now?
How old was the child at the time
of death
Age at death Units
Add another maternity history-
children Group
If LIVE If STILL
IF DEAD
Save Form and Exit
End
MARTENITY HISTORY
#13. Temporary Migration
Site
Village
Select Round
Select Location
Select Individual
Mttyttytt
Dxrxyyyrr
Check ListFigure13.1
Page 13
Village
CUA
Dwelling
0005
HouseholdID
CUA000050
FieldworkerId
FWEK1D
VisitDate
June06,2017
Observation
CUA00005033022
Respondent'sCensusID
Respondent'srelationshiptomigrant
Migrant'sName
Migrant'sSurname
Migrant'sCensusID
Forhowmanyyearshasthispersonbeenatemporarymigrant?
Whatistheplacewheres/helivedthemostinthelast12monthswhens/heis
away?
Place
TownorCity
Province
Country
Whatistheplacewheres/helivedthesecondmostinlast12monthswhen
away?
Place
TownorCity
Province
Country
Hass/he lived in more than three places in the last 12 months?
What are the most and second most important reasons for the person being
away?
Most important
Second most important
If Other, please specify
What type of pattern best describes the time he or she returned
home in the last 12 months?
If other, please specify, or enter multiple codes.
When was the last time s/he was in the dwelling?
When was the most recent communication between the migrant
and somebody in the household?
What mode was used for the previous communication?
If other, please specify
Does he or she send anything back to this household?
As a result of this person moving, is/are there?
If other move, please specify.
Does s/he have any children under 18 who do no migrate with
her/him?
Do not modify the pre-fill data.
Confirm that the Visit Date is
correct.
Complete the form with data
supplied by the respondents
information as .
Figure13.2
Baseline Union/
Change
Temporary
Migration
Out Migration
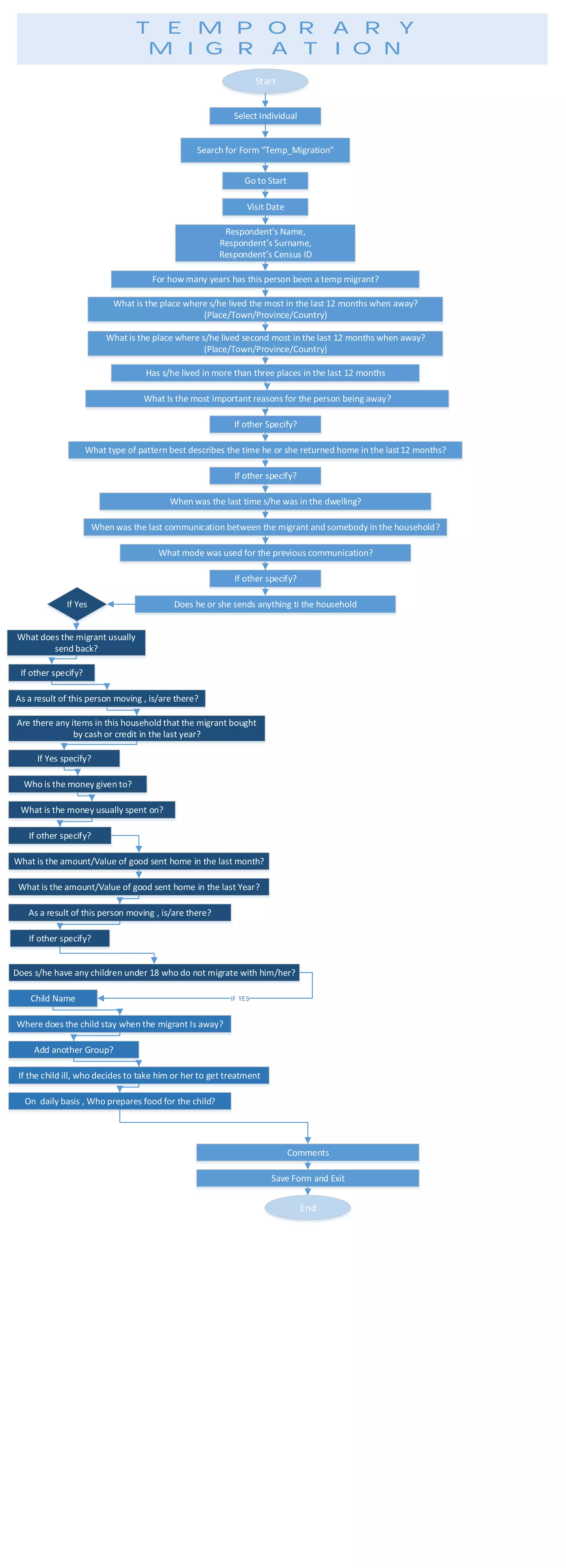
TEMPORARY
MIGRATION
Start
Select Individual
Search for Form Temp_Migration
Go to Start
Visit Date
Does he or she sends anything ti the household
What does the migrant usually
send back?
What is the money usually spent on?
As a result of this person moving , is/are there?
Are there any items in this household that the migrant bought
by cash or credit in the last year?
Who is the money given to?
Respondent's Name,
Respondent s Surname,
Respondent s Census ID
For how many years has this person been a temp migrant?
What is the place where s/he lived the most in the last 12 months when away?
(Place/Town/Province/Country)
If other specify?
When was the last time s/he was in the dwelling?
When was the last communication between the migrant and somebody in the household?
What mode was used for the previous communication?
If other specify?
Has s/he lived in more than three places in the last 12 months
What Is the most important reasons for the person being away?
If other Specify?
What type of pattern best describes the time he or she returned home in the last12 months?
What is the place where s/he lived second most in the last 12 months when away?
(Place/Town/Province/Country)
If Yes
If other specify?
If Yes specify?
If other specify?
What is the amount/Value of good sent home in the last month?
What is the amount/Value of good sent home in the last Year?
Does s/he have any children under 18 who do not migrate with him/her?
Child Name
As a result of this person moving , is/are there?
If other specify?
Where does the child stay when the migrant Is away?
Add another Group?
If the child ill, who decides to take him or her to get treatment
On daily basis , Who prepares food for the child?
Comments
Save Form and Exit
End
IF YES
#14. Asset Status
Site
Village
Select Round
Select Location
Select Individual
Mttyttytt
Dxrxyyyrr
Event SummaryFigure14.1
Page 14
Do not modify the pre-fill data.
Confirm that the Visit Date is
correct.
Figure14.3
Note: You can touch Search to
open the list of forms to search.
Village
AGI
Household ID
AGIOOOOl 0
Dwelling
0001
Fieldworker
FWEKID
visit Date
Is the structure still under construction?
Are there plans to extend the structure in the near future ?
What is the construction material of the walls
What is the construction material of the roof
What is the construction material of the floor?
What is the total number of bedrooms in all structures?
What is the total number of bedrooms in the main structure ?
Is there a separate kitchen?
Is there a separate living/dining room?
Where is the toilet facility?
What is the type of the toilet?
What is the main water supply?
What is the availability of the main water supply?
What is the distance to the main water source
Time (in minutes) to the nearest water supply
What is the primary source of power for light and appliances?
What is the primary source of power for cooking?
Is there a functioning stove in the household?
Is there a functioning fridge in the household ?
Is there a functioning TV and/or hif1/stereo in the household?
Is there a functioning video machine or DVD player in the household ?
Is there a functioning satellite dish in the household ?
Is there a functioning radio (no tape or cd player) in the household?
Is there a functioning landline phone in the household?
Is there a functioning cell phone in the household?
Is there a functioning car or truck in the household?
Is there a functioning motor bike in the household?
Is there a functioning bicycle in the household?
Is there a functioning animal drawn cart or sled in the household?
How many cattle are owned by the household?
How many goats are owned by the household?
How many chickens are owned by the household?
How many pigs are owned by the household?
processed
Check List
Baseline Union/
Change
Temporary
Migration
Out Migration
Extra Forms
Figure14.2
Figure14.4
Go To Start Go To End
Complete the form with data
supplied by the respondents
information as .
SELECT INDIVIDUAL
CHOOSE FORM NAME
GO TO START
VISIT DATE
STRUCTURE UNDER CONSTRUCTION
PLAN TO EXTEND
IN WHAT YEAR THE BUILDING THE BUIDING WAS COMPLETED
WHAT IS THE CONSTRUCTION MATERIALS OF THE WALLS
WHAT IS THE CONSTRUCTION MATERIALS OF THE ROOF
WHAT IS THE CONSTRUCTION MATERIALS OF THE FLOOR
WHAT IS THE TOTAL NUMBER OF BEDROOMS IN ALL STRUCTURES
WHAT IS THE TOTAL NUMBER OF BEDROOMS IN MAIN STRUCTURE
IS THERE A SEPARATE KITCHEN
IS THERE A SEPARATE LIVING/DINING ROOM
WHERE IS THE TOILET FACILITY
WHAT IS THE TYPE OF THE TOILET
WHAT IS THE MAIN WATER SUPPLY
WHAT IS THE AVAILABILITY OF THE MAIN WATER SUPPLY
WHAT IS THE DISTANCE OF THE MAIN WATER SOURCE
TIME TO THE NEAREST WATER SUPPLY
WHAT IS THE PRIMARY SOURCE OF POWER OF LIGHT
WHAT IS THE PRIMARY SOURCE OF POWER OF COOKING
IS THERE A FUNCTIONING STOVE IN THE HOUSEHOLDS
IS THERE A FUNCTIONING FRIDGE IN THE HOUSEHOLDS
IS THERE A FUNCTIONING TV IN THE HOUSEHOLDS
IS THERE A FUNCTIONING VIDEO MACHINE IN THE HOUSEHOLDS
IS THERE A FUNCTIONING STOVE IN THE HOUSEHOLDS
IS THERE A FUNCTIONING FRIDGE IN THE HOUSEHOLDS
IS THERE A FUNCTIONING RADIO IN THE HOUSEHOLDS
IS THERE A FUNCTIONING LANDLINE PHONE IN THE HOUSEHOLDS
IS THERE A FUNCTIONING CELLPHONE PHONE IN THE HOUSEHOLDS
IS THERE A FUNCTIONING CAR ORTRUCK IN THE HOUSEHOLDS
IS THERE A FUNCTIONING MOTOR BIKE IN THE HOUSEHOLDS
IS THERE A FUNCTIONING BICYCLE IN THE HOUSEHOLDS
IS THERE A FUNCTIONING ANIMAL DRAWN CART IN THE HOUSEHOLDS
HOW MANY CATTLE ARE OWNED BY THE HOUSEHOLDS
HOW MANY GOATS ARE OWNED BY THE HOUSEHOLDS
HOW MANY CHICKENS ARE OWNED BY THE HOUSEHOLDS
HOW MANY PIGS ARE OWNED BY THE HOUSEHOLDS
HOW MANY CATTLE ARE OWNED BY THE HOUSEHOLDS
SAVE FORM AND EXIT
HOUSEHOLD ASSETS
#15. Baseline / Union Change
Site
Village
Select Round
Select Location
Select Individual
Mttyttytt
Dxrxyyyrr
StatusObservation
Figure13.1
Page 9
To get here: (1) Create or Select a dwelling
unit (2) Create a visit. (3) Select an individual.
Go to previous pages to learn them.
Out Migration
Pregnancy
Outcome
Finish Visit
Note: If Yes , you will
be prompted to
search and select the
mother
Yes No
Figure15.2 Figure93
Temporary
Migration
Baseline Union/
Change
Death
dxxxxxddd
dxxxxxXXccddd
dxfxddd
dxxdfdd
Figure13.3
Figure15.3
Figure15.1
Figure15.3
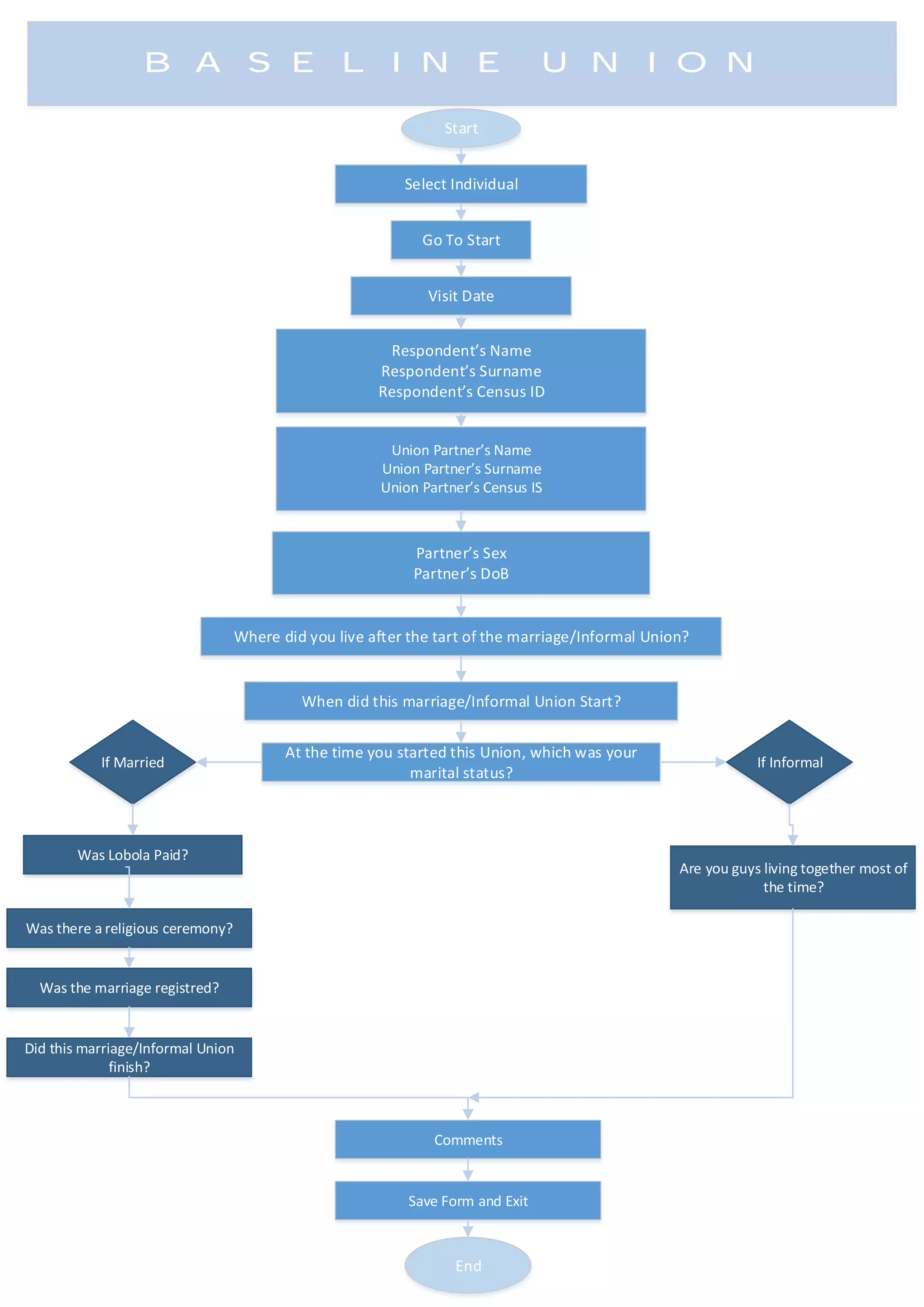
Start
BASELINE UNION
Select Individual
Go To Start
Visit Date
Respondent s Name
Respondent s Surname
Respondent s Census ID
Union Partner s Name
Union Partner s Surname
Union Partner s Census IS
Partner s Sex
Partner s DoB
Where did you live after the tart of the marriage/Informal Union?
When did this marriage/Informal Union Start?
At the time you started this Union, which was your
marital status?
Was Lobola Paid?
Are you guys living together most of
the time?
If Married
Was there a religious ceremony?
Was the marriage registred?
Did this marriage/Informal Union
finish?
If Informal
Comments
Save Form and Exit
End
#16. In-Migration Reconciliation
Site
Village
Select Round
Select Location
Select Individual
Mttyttytt
Dxrxyyyrr
Figure16.1
Page 16
Do not modify the pre-fill data.
Confirm that the Visit Date is
correct.
Figure16.3
Note: You can touch Search to
open the list of forms to search.
Check List
Baseline Union/
Change
Temporary
Migration
Out Migration
Extra Forms
Figure16.2
Figure16.4
Go To Start Go To End
Complete the form with
data supplied by the
respondents information
as .
Temp-Migration
food_security_form
Migrate_Reconcile_In
Migrate_Reconcile_Out
Union_change
#17. Out-Migration Reconciliation
Site
Village
Select Round
Select Location
Select Individual
Mttyttytt
Dxrxyyyrr
Figure17.1
Page 17
Do not modify the pre-fill data.
Confirm that the Visit Date is
correct.
Figure17.3
Note: You can touch Search to
open the list of forms to search.
Check List
Baseline Union/
Change
Temporary
Migration
Out Migration
Extra Forms
Figure17.2
Figure17.4
Go To Start Go To End
Complete the form with data
supplied by the respondents
information as .
Temp-Migration
food_security_form
Migrate_Reconcile_In
Migrate_Reconcile_Out
Union_change
Start
OUT_MIGRATION(RECONCILIATION)
End
Select Individual
Place Name
Go to Start
Visit Date
Migrant s Name,
Migrant s Surname,
Migrant s Census ID
Kin and Household Destination Members Information
Spouse s Name,
Spouse s Surname
Father s Name,
Father s Surname
Mother s Name,
Mother s Surname
Village
Select Start Year
Household Destination members Name and Surname
Household Name
Village Of Destination
Select End Year
Dwelling Of Destination
Head Of House Name,
Head Of House Surname,
Head Of Census ID
Save Form and Exit
Code Name Acronymn
01 Agincourt AGI
23 Belfast BEL
22 Croquet Lawn B CRB
02 Croquetlawn CRO
03 Cunningmore A CUA
04 Cunningmore B CUB
24 Dumphries A DUA
25 Dumphries B DUB
26 Dumphries C DUC
05 Huntington HUN
06 Ireagh A IRA
07 Ireagh B IRB
27 Ireagh C IRC
08 Justicia A JUA
19 Justicia B JUB
21 Khaya Lami KHL
09 Kildare A KIA
10 Kildare B KIB
18 Kildare C KIC
Code Name Acronymn
31 Kumani KUM
11 Lillydale A LIA
12 Lillydale B LIB
29 MP Stream MPS
13 Newington B NEB
14 Newington C NEC
17 Rholane RHO
35 Rolle A ROA
38 Rolle B ROB
30 Rolle C ROC
15 Somerset A SOA
20 Somerset B SOB
28 Somerset C SOC
32 Thulamahashe A THA
33 Thulamahashe B THB
34 Thulamahashe C THC
00 Unknown village UNK
16 Xanthia XAN
Village
Code, Name & Acronym

OpenHDS / ODK fieldworker manual

  • 1.
  • 3.
    Table of Contents GettingStarted1 Death of Household Head112 Dwelling Unit Creation 5 In-Migration 3 Dwelling Unit Selection 4 Visit Registration 6 Out-Migration 7 Membership Creation 8 Pregnancy Outcome 17 Out-Migration Reconciliation 10 Death Maternity History12 13 Temporary Migration 14 Asset Status 15 Baseline / Union Episode 16 In-Migration Reconciliation 9 Status Observation
  • 5.
    Login Fieldworker: Enter yourusername and password & touch Login. Do not select baseline. The keyboard will pop-up. Touch the Icon to Start the app. If the OpenHDS icon is missing touch the menu to find it. X #1. Getting Started --------- Touch Back Home Opened Apps Figure 1.1 Battery Level Figure 1.3 Figure 1.2 Note2 Always hold the tablet in an UPRIGHT POSITION as shown in the picture. Note1 Press & hold the POWER BUTTON for 3 seconds to start the tablet. Power Button Note3 Always check that the BATTERY LEVEL IS FULL before picking it in the morning. Go with a power bank, if that is not the case :::: INSTRUCTIONS :::: ---------Swipe left to go forward ---------Swipe right to go back Note4 In case the screen goes blank while entering data, touch the OPENED APPS & OpenHDS to return to the last state. Note5 Only update the PRE-FILLED VALUES when it is necessary. Figure 1.5 Page 1 Note6 REVIEW the entered values and “Mark form as finalized” when requested. See the an example below. Virtual KeyboardCommon Task Menu Figure 1.4
  • 7.
    #2. Dwelling UnitCreation Village Figure 2.3 Dwelling Figure3.2 Figure3.3 CreateLocation Village: This field will be pre-filled by the village that you selected in Figure 3.2. Location Id & Name: These will be generated automatically. Note: The prefix e.g. AGI must match the village that you selected. Visit Date Confirm or Enter the date of data collection. Geopoint: This refers to GIS data (i.e. Latitude & Longitude). Follow the procedure used in the visit registration page to capture the data. Figure3.5 Page 2 - 02 - 01 - 00 - 03 - 04 Figure3.4 Go To Start Go To End Agincourt Figure3.1 X Note: To view the form below you need to log in as a fieldworker.
  • 8.
    Start Select Site Select Village CreateLocation Go To Start Visit Date Location Name? Location Type? Start GeoPoint Save GeoPoint Save Form and Exit End DWELLING UNIT
  • 9.
    Touch “Create Visit”to start open the visit registration form Dwelling Selected #3. Dwelling Unit Selection Village Figure2.1 Figure 2.3 Selected dwelling Dwelling OR Figure2.2 Figure2.3 Figure2.7 Figure2.4 Figur2.5 Figure2.6 Search Results Figure2.4 0001 0001B 0004 0004C Page 3 - 02 - 01 - 00 - 03 - 04 X Sample ExternalId 0001 0001 AGI000010 NOTE: Alphabetic prefix is the acronym for the respective village. See the full list on the next page Touch here to select another dwelling Note: To see the form below you need to log in as a fieldworker.
  • 11.
    Note: The roundnumber for 2017 is 23. OpenHDS Preloaded Info Note: The information in the square fields (Village, Dwelling, etc.) are pre- filled based on the previous options that you selected. You do not need to change the values but check the information for consistency. Note: Accuracy should be less or equal to 5m (m = metres). Page 4 Touch to get a list eligible respondents age 12 years & above. Note: his is not an exhaustive list of every member of the household. Figure4.5 Figure4.3 Go To Start Go To End Note: Allow the program to search for the coordinates. You may need to go outside for satellite reception. Note: For this to work your LOCATION must be on. Check your tablet settings. Figure4.4 Figure4.6 Figure4.7 Figure4.8 Note: Ask and complete the information as required. GPS/GIS Coordinates Capturing Figure4.1 Figure4.2 dxxxxxddd dxxxxxXXccddd dxfxddd dxxdfdd Note: To get here you need touch “Create visit as shown on the previous page. Note: The identity of this individual is green because certain information has been entered for him or her. Note that this not mean that all the information for this person has been collected.
  • 13.
    If No Site Village Select Round SelectLocation #5. In-Migration Select Individual ChangeHoH Note: Always select External . In Migration Finish Visit Clear Individual Figure5.1 Note: To access or see the form blow. You need to complete the “Visit Registration form” X X √ Figure5.3 Figure5.6 dxxxxxddd dxxxxxXXccddd dxfxddd dxxdfdd If Yes Mother Village AGI Dwelling 09338 Fieldworker Id FWEK1D Household Id AGIB09330 Visit Date July 14, 2017 Observation AGIB0933081022 migration Type EXTERNAL_INMIGRATION Mother Id UNK Father Id UNK Migrant's Name Migrant's Middle Name Migrant's Surname Migrant's Census ID AGIB09330789 Migrant's Gender Migrant's Date of Birth Date of Birth Estimated? Moved from Move date Move date estimated? Has the individual lived in the study site since 1992? Province from Place Name Main reason for migration Comment processed 0 Figure5.2 Figure5.5 Father Figure5.4 Figure5.7 If Yes If No father Go To Start Go To End In Migration Please, now create a Membership for the individual OKPage 5 In-
  • 14.
    Start Select Individual National ID, ID Doc Source Cell Number 1, Cell Number 2 Move From, Move Date, Move Date Estimated? Has the individual live in the study site since1992? Province, Place Name? Visit Date Migrants Name , Migrant s Middle Name, Migrant s Surname, Migrant s DoB, Migrant s Religion Father Status, Father ID Education Status Union History Coverage Type of Grant Is this an Internal or External In Migration Event? Is the Mother known and registered in the system? Is the Father known and registered in the system? Go to Start Mother Status, Mother ID IN_MIGRATION (External) Main Reason for Migration? Comments Save Form and Exit End
  • 15.
    #6. Out-Migration Page 6 Site Village SelectRound Select Location Select Individual Mttyttytt Dxrxyyyrr Out Migration To get here: (1) Create or Select a dwelling unit (2) Create a visit. (3) Select an individual of interest. Figure6.1 Go To Start Go To End Figure6.2 Temporary Migration Baseline Union/ Change Finish VisitCheck List
  • 16.
    Start Select Individual Choose EventOut-Migration Go to Start Visit Date Entire Household moved? Moved to? Move Date? Move Date Estimated? Main Reason For Migration Head Of House Name Province? Place Name? Yes No Head Of House Surname Head Of House Census ID Migrant s Name Migrant s Surname Migrant s Census ID Main Reason For Migration Comments Save Form and Exit End OUT MIGRATION
  • 17.
    #7. Membership Creation Site Village SelectRound Select Location Select Individual Mttyttytt Dxrxyyyrr Membership Figure7.1 Page 7 To get here: Complete the In-Migration form. Death Check List Finish Visit Select Household AGI000001-13920 AGI00001020 Create Search Cancel Baseline Union/ Change Out Migration Temporary Migration Membership Registration Figure7.2 Figure7.3
  • 19.
    #8. Pregnancy Outcome Site Village SelectRound Select Location Select Individual Mttyttytt Dxrxyyyrr Pregnancy Outcome Figure8.1 Number of Outcomes Choose Father Select the Number of Babies. You can select a maximum of 4 Village CUA Dwelling 0004 Household Id CUA000040 Field Worker Id FWEKlD VisitDate 2017-07-06 Observation CUA00004032022 Fatherld UNK Number of Outcomes 1 Mother's Name Mttyttytt Mother's Surname Dxrxyyyrr Mother's Census ID CUA000040630 Did you attend an antenatal clinic run by the Health Service while you were pregnant? What was your last grade/standard completed? Were you a student at the time you became pregnant? Did you use any type of contraceptive at any time prior to this pregnancy? Which kind of contraception are you using or intending to use after pregnancy? Date of delivery Date of delivery estimated? Delivery in Agincourt area? Where did you deliver? Which hospital? Who attended the delivery? Was there any complication during delivery? Outcome How long did the pregnancy last? Pregnancy duration type(W=Weeks: M=Months Living Birth Outcome Comments Page8 Figure8.2 Figure8.3 Figure8.6 Baseline Union/ Change Temporary Migration Out Migration Check List Go to Start Go To End Figure8.5 dxxxxxddd dxxxxxXXccddd dxfxddd dxxdfdd Figure8.4
  • 20.
    PREGNANCY OUTCOME Start Select Individual Whatwas your last grade/standard completed? Were you a student at a time you become pregnant? Which kind of contraceptive are you using or intending to use after pregnancy? Are you going back to school? Was this pregnancy planned? Did you use any type of contraceptive at any time prior to this pregnancy? Choose Father Go To Start Visit Date Mother s Name, Mother s Surname, Mother s Census ID Number Of Outcomes Did you attend an antenatal-Clinic run by Health Service while you were pregnant? How many time did you visit an antenatal clinic while you were pregnant? If Yes If Yes Date of Delivery, Date of Delivery Estimated Delivery in Agincourt Area? Where did you Deliver? If Hospital Which Hospital? Who attended the Delivery? Was there any Complications at the Delivery? Outcome of Delivery Child ID, Social Group ID If Live Baby s Name, Baby s Surname, Baby s Gender Baby s Household Relationship Birth Weight(Kilograms) Road to Health Card? Ever BreastFed Birth Registered? Comments Save and Exit End
  • 21.
    #9. Status Observation Figure5.2 Mttyttytt Site Village SelectRound Select Location Select Individual Mttyttytt Dxrxyyyrr Status Observation Figure9.1 Dxrxyyyrr Page 9 Village AGI Dwelling 0001 Location Id AGI000010 Visit Date Jul06,2017 Observation AGI00001020022 Individual Id AGI000010870 Field Worker Id FWEK1D Name Mttyttytt Other Name 1 Other Name 2 Other Name 3 Surname Dxrxyyyrr Other Surname 1 Other Surname 2 Gender Date of Birth May 14, 1943 Date of Birth estimated? Mother Status Father Status Refugee Res Months Res Status Education Status Union Status Union History Coverage Type of Grant National ID ID Doc Source Cellphone Number 1 Cellphone Number 2 To get here: (1) Create or Select a dwelling unit (2) Create a visit. (3) Select an individual. Go to previous pages to learn them. Note: Household Relation is the relationship of the selected individual to the head of the household. Mother Temporary Migration Death Check List Finish Visit Note: If Yes , you will be prompted to search and select the mother Note: If Yes , you will be prompted to search and select the father. Father father Yes NoYes No Figure9.2 Figure9.3 Figure9.4
  • 22.
    STATUS OBSERVATION Start Search forIndividual Select Individual Refugee ResMonths Res Status Education Status Type Of Grant Union Status Union History Coverage Go to Start Gender, DoB Date Of Birth Estimated? Mother Status Mother Id Father Status Father Id Household Relation National ID ID Doc Source Cell Number 1 Cell Number 2 Save Form and Exit End
  • 23.
    Village AGI Dwelling 0001 House Hold Id AGI000010 FieldWorker FWEKlD Visit Date July 13, 2017 Observation AGIOOOOl 020022 First Name Mxxyerebd Last Name Mhliuyers Deceased's Census ID AGI000010103 Date of Death Date of Death Estimated ? Death In Agincourt Area? Died at Province of death Deceased's Date of Birth Oct 24, 1981 Was the death Registered? Deceased Gender Female VA best respondent's name VA best respondent's surname Comments #10. Death Site Village Select Round Select Location Select Individual Mttyttytt Dxrxyyyrr Death Figure10.1 Page 10 Complete the Date of Death. Note that this is different from Visit Date. Figure10.2 Note: Go to “Death of Household Head” section, if the dead person is the head of people. Do not modify the pre-fill data. Confirm that the Visit Date is correct. Death Registration Temporary Migration Pregnancy Outcome Check List Finish Visit To get here: (1) Create or Select a dwelling unit (2) Create a visit. (3) Select an individual.
  • 24.
    START Select Individual Choose EventDeath Select New HOH Select a household for the individual Go to Start Visit Date Date of Death Date of death Estimated Died in Agincourt? Age at Death of Deceased? Where did s/he die? If other Hospital, Specify Social group ID Province of Death When did the woman die? Death Registered Comments If its in Hospital, Which Hospital? Ask only if the deceased is female aged 12 to 49 years Save form and Exit END DEATH FORM
  • 25.
    Village AGI Dwelling 0001 House Hold Id AGI000010 SocialGroup ID AGI00001020 Field Worker FWEK1D Visit Date 22 Jui 2017 Observation AGI00001000022 First name of deceased HOH Elmon Last name of deceased HOH Mhlongo Individual ID of deceased HOH AGI000010870 Individual ID of the NEW Head of Household AGI000010811 Date of Death Date of Death Estimated ? Death In Agincourt Area? Died at Province of death Deceased's Date of Birth 14 May 1943 Was the death Registered ? Deceased Gender Deceased Gender Female VA best respondent's name VA best respondent's surname Comments Outcomes Membership #11. Death of Head of Household Site Village Select Round Select Location Select Individual Mttyttytt Dxrxyyyrr Death Figure11.1 Page 11 Figure11.4 Note: If the dead person is the household head, a form (below) containing the names of other household member that are eligible to become the new household head will come up. Ask and select the new household head. Death to Head of Household Temporary Migration Pregnancy Outcome Check List Finish Visit To get here: (1) Create or Select a dwelling unit (2) Create a visit. (3) Select an individual. DDxxxxDx DDxxxxDx Go To Start Go To End Baseline Union/ Change Out Migration Figure11.2 Figure11.3
  • 27.
    #12. Maternity History Site Village SelectRound Select Location Select Individual Mttyttytt Dxrxyyyrr Event SummaryFigure12.1 Page 12 NOTE: This should only be completed for non-internal, in-migrant females and mothers missed in the past whose age is between 12 – 49 years old. Go to Start Child’s name Child’s Surname To view all the forms. Touch search without entering any value If Still Births/ Abortion is selected, the form will take you to a form to add another child. NOTE: This form allows you to add additional children. To get here: (1) Create or Select a dwelling unit (2) Create a visit. (3) Select an individual. Extra Forms Temporary Migration Baseline Union/ Change Out Migration Pregnancy Outcome Check List Figure12.2 Figure12.3 Figure12.4
  • 28.
    START Select Individual Search Form ChooseForm Maternity History Go to Start Child s First Name Child s Date Of Birth Child s Gender Outcome of Pregnancy Number of Children born from this Pregnancy Is the child living or dead? Where is s/he living now? How old was the child at the time of death Age at death Units Add another maternity history- children Group If LIVE If STILL IF DEAD Save Form and Exit End MARTENITY HISTORY
  • 29.
    #13. Temporary Migration Site Village SelectRound Select Location Select Individual Mttyttytt Dxrxyyyrr Check ListFigure13.1 Page 13 Village CUA Dwelling 0005 HouseholdID CUA000050 FieldworkerId FWEK1D VisitDate June06,2017 Observation CUA00005033022 Respondent'sCensusID Respondent'srelationshiptomigrant Migrant'sName Migrant'sSurname Migrant'sCensusID Forhowmanyyearshasthispersonbeenatemporarymigrant? Whatistheplacewheres/helivedthemostinthelast12monthswhens/heis away? Place TownorCity Province Country Whatistheplacewheres/helivedthesecondmostinlast12monthswhen away? Place TownorCity Province Country Hass/he lived in more than three places in the last 12 months? What are the most and second most important reasons for the person being away? Most important Second most important If Other, please specify What type of pattern best describes the time he or she returned home in the last 12 months? If other, please specify, or enter multiple codes. When was the last time s/he was in the dwelling? When was the most recent communication between the migrant and somebody in the household? What mode was used for the previous communication? If other, please specify Does he or she send anything back to this household? As a result of this person moving, is/are there? If other move, please specify. Does s/he have any children under 18 who do no migrate with her/him? Do not modify the pre-fill data. Confirm that the Visit Date is correct. Complete the form with data supplied by the respondents information as . Figure13.2 Baseline Union/ Change Temporary Migration Out Migration
  • 30.
    TEMPORARY MIGRATION Start Select Individual Search forForm Temp_Migration Go to Start Visit Date Does he or she sends anything ti the household What does the migrant usually send back? What is the money usually spent on? As a result of this person moving , is/are there? Are there any items in this household that the migrant bought by cash or credit in the last year? Who is the money given to? Respondent's Name, Respondent s Surname, Respondent s Census ID For how many years has this person been a temp migrant? What is the place where s/he lived the most in the last 12 months when away? (Place/Town/Province/Country) If other specify? When was the last time s/he was in the dwelling? When was the last communication between the migrant and somebody in the household? What mode was used for the previous communication? If other specify? Has s/he lived in more than three places in the last 12 months What Is the most important reasons for the person being away? If other Specify? What type of pattern best describes the time he or she returned home in the last12 months? What is the place where s/he lived second most in the last 12 months when away? (Place/Town/Province/Country) If Yes If other specify? If Yes specify? If other specify? What is the amount/Value of good sent home in the last month? What is the amount/Value of good sent home in the last Year? Does s/he have any children under 18 who do not migrate with him/her? Child Name As a result of this person moving , is/are there? If other specify? Where does the child stay when the migrant Is away? Add another Group? If the child ill, who decides to take him or her to get treatment On daily basis , Who prepares food for the child? Comments Save Form and Exit End IF YES
  • 31.
    #14. Asset Status Site Village SelectRound Select Location Select Individual Mttyttytt Dxrxyyyrr Event SummaryFigure14.1 Page 14 Do not modify the pre-fill data. Confirm that the Visit Date is correct. Figure14.3 Note: You can touch Search to open the list of forms to search. Village AGI Household ID AGIOOOOl 0 Dwelling 0001 Fieldworker FWEKID visit Date Is the structure still under construction? Are there plans to extend the structure in the near future ? What is the construction material of the walls What is the construction material of the roof What is the construction material of the floor? What is the total number of bedrooms in all structures? What is the total number of bedrooms in the main structure ? Is there a separate kitchen? Is there a separate living/dining room? Where is the toilet facility? What is the type of the toilet? What is the main water supply? What is the availability of the main water supply? What is the distance to the main water source Time (in minutes) to the nearest water supply What is the primary source of power for light and appliances? What is the primary source of power for cooking? Is there a functioning stove in the household? Is there a functioning fridge in the household ? Is there a functioning TV and/or hif1/stereo in the household? Is there a functioning video machine or DVD player in the household ? Is there a functioning satellite dish in the household ? Is there a functioning radio (no tape or cd player) in the household? Is there a functioning landline phone in the household? Is there a functioning cell phone in the household? Is there a functioning car or truck in the household? Is there a functioning motor bike in the household? Is there a functioning bicycle in the household? Is there a functioning animal drawn cart or sled in the household? How many cattle are owned by the household? How many goats are owned by the household? How many chickens are owned by the household? How many pigs are owned by the household? processed Check List Baseline Union/ Change Temporary Migration Out Migration Extra Forms Figure14.2 Figure14.4 Go To Start Go To End Complete the form with data supplied by the respondents information as .
  • 32.
    SELECT INDIVIDUAL CHOOSE FORMNAME GO TO START VISIT DATE STRUCTURE UNDER CONSTRUCTION PLAN TO EXTEND IN WHAT YEAR THE BUILDING THE BUIDING WAS COMPLETED WHAT IS THE CONSTRUCTION MATERIALS OF THE WALLS WHAT IS THE CONSTRUCTION MATERIALS OF THE ROOF WHAT IS THE CONSTRUCTION MATERIALS OF THE FLOOR WHAT IS THE TOTAL NUMBER OF BEDROOMS IN ALL STRUCTURES WHAT IS THE TOTAL NUMBER OF BEDROOMS IN MAIN STRUCTURE IS THERE A SEPARATE KITCHEN IS THERE A SEPARATE LIVING/DINING ROOM WHERE IS THE TOILET FACILITY WHAT IS THE TYPE OF THE TOILET WHAT IS THE MAIN WATER SUPPLY WHAT IS THE AVAILABILITY OF THE MAIN WATER SUPPLY WHAT IS THE DISTANCE OF THE MAIN WATER SOURCE TIME TO THE NEAREST WATER SUPPLY WHAT IS THE PRIMARY SOURCE OF POWER OF LIGHT WHAT IS THE PRIMARY SOURCE OF POWER OF COOKING IS THERE A FUNCTIONING STOVE IN THE HOUSEHOLDS IS THERE A FUNCTIONING FRIDGE IN THE HOUSEHOLDS IS THERE A FUNCTIONING TV IN THE HOUSEHOLDS IS THERE A FUNCTIONING VIDEO MACHINE IN THE HOUSEHOLDS IS THERE A FUNCTIONING STOVE IN THE HOUSEHOLDS IS THERE A FUNCTIONING FRIDGE IN THE HOUSEHOLDS IS THERE A FUNCTIONING RADIO IN THE HOUSEHOLDS IS THERE A FUNCTIONING LANDLINE PHONE IN THE HOUSEHOLDS IS THERE A FUNCTIONING CELLPHONE PHONE IN THE HOUSEHOLDS IS THERE A FUNCTIONING CAR ORTRUCK IN THE HOUSEHOLDS IS THERE A FUNCTIONING MOTOR BIKE IN THE HOUSEHOLDS IS THERE A FUNCTIONING BICYCLE IN THE HOUSEHOLDS IS THERE A FUNCTIONING ANIMAL DRAWN CART IN THE HOUSEHOLDS HOW MANY CATTLE ARE OWNED BY THE HOUSEHOLDS HOW MANY GOATS ARE OWNED BY THE HOUSEHOLDS HOW MANY CHICKENS ARE OWNED BY THE HOUSEHOLDS HOW MANY PIGS ARE OWNED BY THE HOUSEHOLDS HOW MANY CATTLE ARE OWNED BY THE HOUSEHOLDS SAVE FORM AND EXIT HOUSEHOLD ASSETS
  • 33.
    #15. Baseline /Union Change Site Village Select Round Select Location Select Individual Mttyttytt Dxrxyyyrr StatusObservation Figure13.1 Page 9 To get here: (1) Create or Select a dwelling unit (2) Create a visit. (3) Select an individual. Go to previous pages to learn them. Out Migration Pregnancy Outcome Finish Visit Note: If Yes , you will be prompted to search and select the mother Yes No Figure15.2 Figure93 Temporary Migration Baseline Union/ Change Death dxxxxxddd dxxxxxXXccddd dxfxddd dxxdfdd Figure13.3 Figure15.3 Figure15.1 Figure15.3
  • 34.
    Start BASELINE UNION Select Individual GoTo Start Visit Date Respondent s Name Respondent s Surname Respondent s Census ID Union Partner s Name Union Partner s Surname Union Partner s Census IS Partner s Sex Partner s DoB Where did you live after the tart of the marriage/Informal Union? When did this marriage/Informal Union Start? At the time you started this Union, which was your marital status? Was Lobola Paid? Are you guys living together most of the time? If Married Was there a religious ceremony? Was the marriage registred? Did this marriage/Informal Union finish? If Informal Comments Save Form and Exit End
  • 35.
    #16. In-Migration Reconciliation Site Village SelectRound Select Location Select Individual Mttyttytt Dxrxyyyrr Figure16.1 Page 16 Do not modify the pre-fill data. Confirm that the Visit Date is correct. Figure16.3 Note: You can touch Search to open the list of forms to search. Check List Baseline Union/ Change Temporary Migration Out Migration Extra Forms Figure16.2 Figure16.4 Go To Start Go To End Complete the form with data supplied by the respondents information as . Temp-Migration food_security_form Migrate_Reconcile_In Migrate_Reconcile_Out Union_change
  • 37.
    #17. Out-Migration Reconciliation Site Village SelectRound Select Location Select Individual Mttyttytt Dxrxyyyrr Figure17.1 Page 17 Do not modify the pre-fill data. Confirm that the Visit Date is correct. Figure17.3 Note: You can touch Search to open the list of forms to search. Check List Baseline Union/ Change Temporary Migration Out Migration Extra Forms Figure17.2 Figure17.4 Go To Start Go To End Complete the form with data supplied by the respondents information as . Temp-Migration food_security_form Migrate_Reconcile_In Migrate_Reconcile_Out Union_change
  • 38.
    Start OUT_MIGRATION(RECONCILIATION) End Select Individual Place Name Goto Start Visit Date Migrant s Name, Migrant s Surname, Migrant s Census ID Kin and Household Destination Members Information Spouse s Name, Spouse s Surname Father s Name, Father s Surname Mother s Name, Mother s Surname Village Select Start Year Household Destination members Name and Surname Household Name Village Of Destination Select End Year Dwelling Of Destination Head Of House Name, Head Of House Surname, Head Of Census ID Save Form and Exit
  • 39.
    Code Name Acronymn 01Agincourt AGI 23 Belfast BEL 22 Croquet Lawn B CRB 02 Croquetlawn CRO 03 Cunningmore A CUA 04 Cunningmore B CUB 24 Dumphries A DUA 25 Dumphries B DUB 26 Dumphries C DUC 05 Huntington HUN 06 Ireagh A IRA 07 Ireagh B IRB 27 Ireagh C IRC 08 Justicia A JUA 19 Justicia B JUB 21 Khaya Lami KHL 09 Kildare A KIA 10 Kildare B KIB 18 Kildare C KIC Code Name Acronymn 31 Kumani KUM 11 Lillydale A LIA 12 Lillydale B LIB 29 MP Stream MPS 13 Newington B NEB 14 Newington C NEC 17 Rholane RHO 35 Rolle A ROA 38 Rolle B ROB 30 Rolle C ROC 15 Somerset A SOA 20 Somerset B SOB 28 Somerset C SOC 32 Thulamahashe A THA 33 Thulamahashe B THB 34 Thulamahashe C THC 00 Unknown village UNK 16 Xanthia XAN Village Code, Name & Acronym