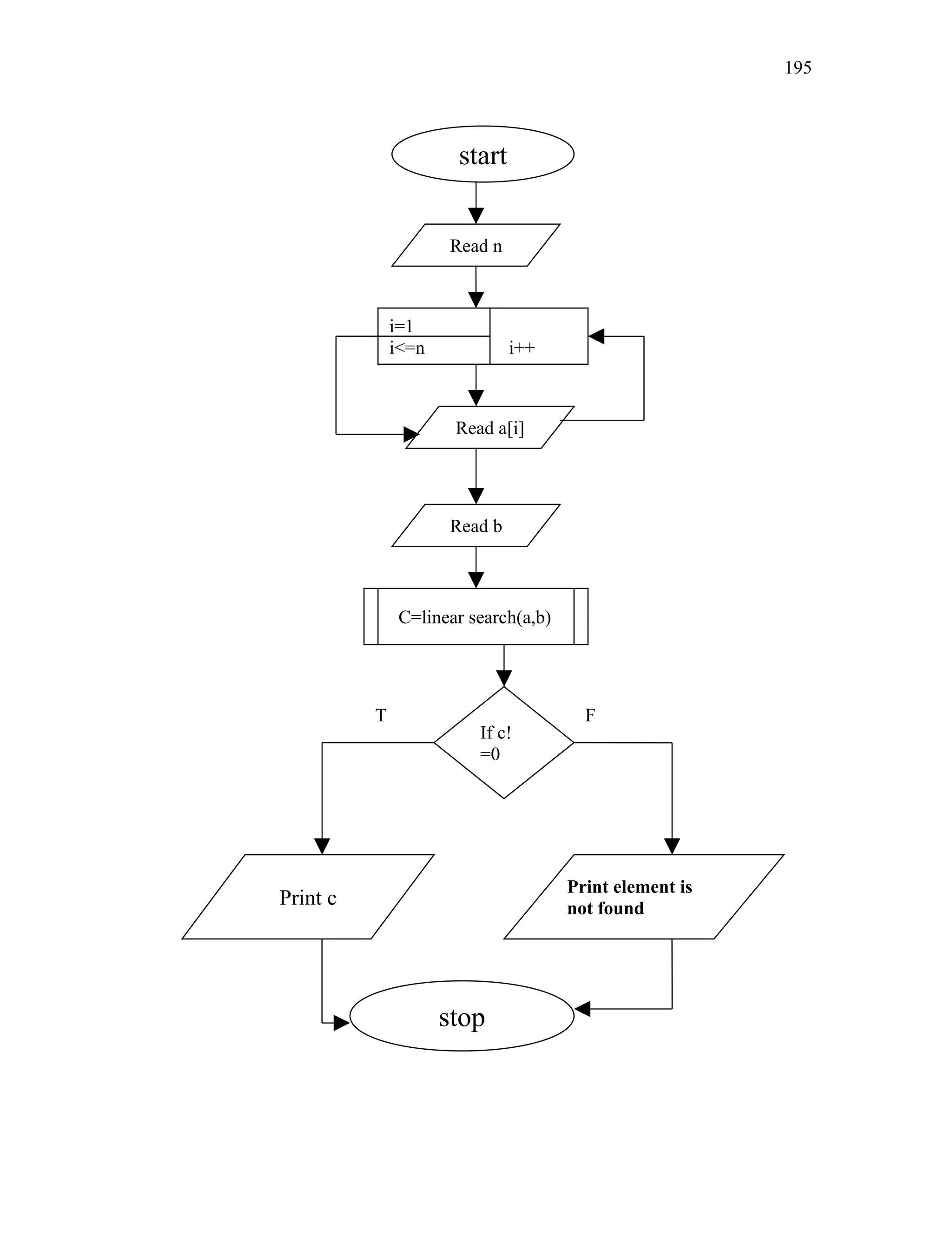
Objective : 1
To find the sum of individual digits of a given number
Description:
Sum of the individual digits means adding all the digits of a number
Ex: 123 sum of digits is 1+2+3=6
Algorithm:
Step 1: start
Step 2: read n
Step 3: initialize the s=0
Step 4: if n<0 goto Step 7
Step 5: if n!=0 goto Step 6 else goto step 7
Step 6: store n%10 value in p
Add p value to s
Assign n/10 value to n
Goto Step 5
Step 7: print the output
Step 8:stop
1
Flowchart:
TRUE FALSE
TRUE
2
START
S=0
READ N
IF N<0
OUTPU
T
WHILE
N! =0
STOP
P=N%10
S=S+P
N=N/10
Program:
#include<stdio.h>
main()
{
int n,s,p;
clrscr();
printf("enter the vaue for n:n");
scanf("%d",&n);
s=0;
if(n<0)
printf("The given number is not valid");
else
{
while(n!=0) /* check the given value =0 or not */
{
p=n%10;
n=n/10;
s=s+p;
}
printf("sum of individual digits is %d",s);
}
getch();
}
Output:
1.Enter the value for n: 333
Sum of individual digits is 9
2.Enter the value for n: 4733
Sum of individual digits is 17
3. Enter the value for n: -111
The given number is not valid
Conclusion : The program is error free
VIVA QUESATIONS:
1) What is the mean of sum of the individual digits?
Ans: Sum of the individual digits means adding each digit in a number
2) What is positive integer?
Ans: if the integer value is grater than zero then it is called positive integer
3) Define preprocessor ?
Ans: Before compiling a process called preprocessing is done on the source code by a
program called the preprocessor.
3
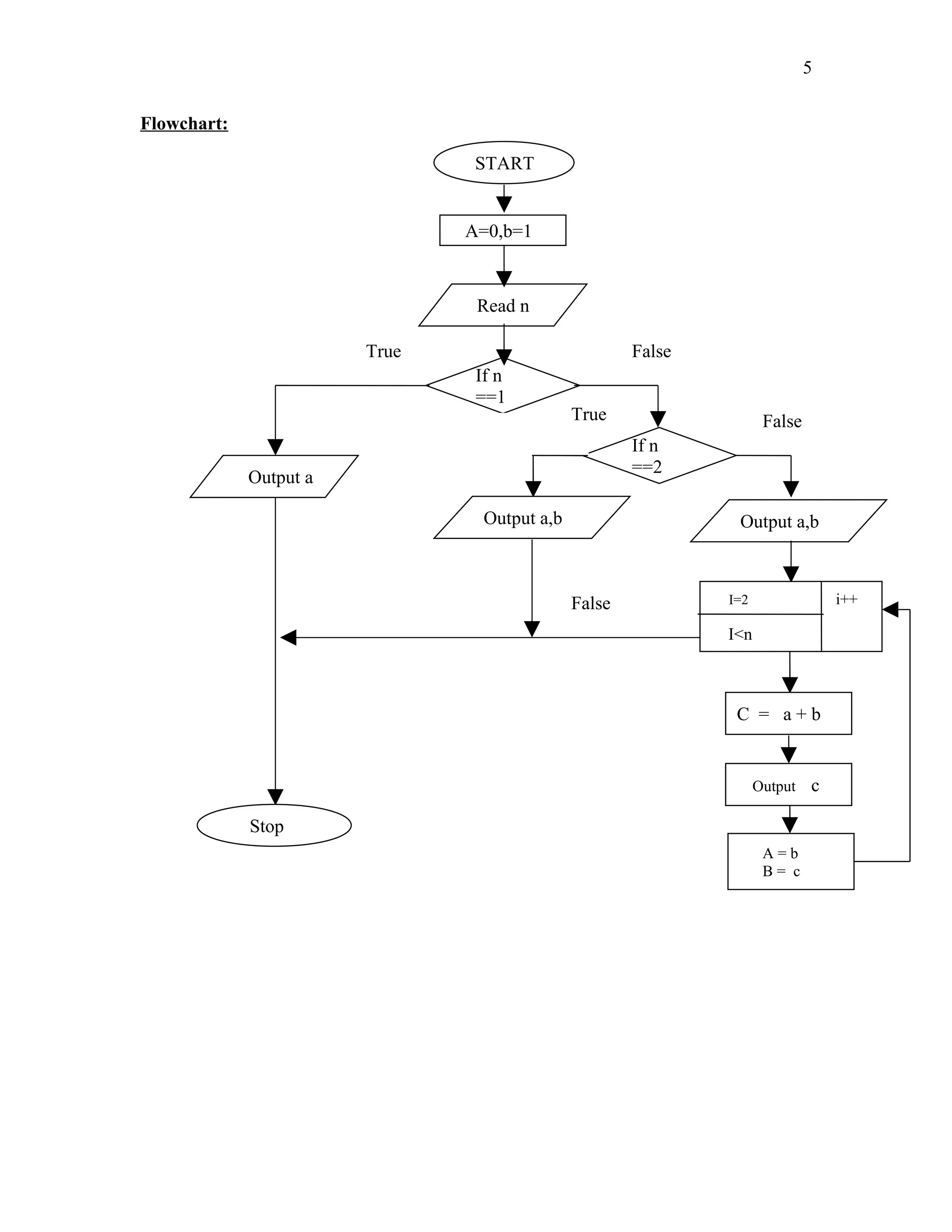
Objective:2
To print the Fibonacci series for 1 to n value
Description
A fibonacci series is defined as follows
The first term in the sequence is 0
The second term in the sequence is 1
The sub sequent terms 1 found by adding the preceding two terms in the sequence
Formula: let t1,t2,…………tn be terms in fibinacci sequence
t1=0, t2=1
tn=tn-2+tn-1……where n>2
algorithm:
Step 1: start
Step 2: initialize the a=0, b=1
Step 3: read n
Step 4: if n== 1 print a go to step 7. else goto step 5
Step 5: if n== 2 print a, b go to step 7 else print a,b
Step 6: initialize i=3
i) if i<= n do as follows. If not goto step 7
c=a+b
print c
a=b
b=c
increment I value
goto step 6(i)
Step 7: stop
4
Flowchart:
START
A=0,b=1
Read n
If n
==1
Output a
If n
==2
Output a,b Output a,b
I=2 i++
I<n
C = a + b
Output c
A = b
B = c
Stop
True False
FalseTrue
False
5
Program:
#include<stdio.h>
void main()
{
int a,b,c,n,i;
clrscr();
printf("enter n value");
scanf("%d",&n);
a=0;
b=1;
if(n==1)
printf("%d",a);
else
if(n==2)
printf("%d%d",a,b);
else
{
printf("%d%d",a,b);
//LOOP WILL RUN FOR 2 TIME LESS IN SERIES AS THESE WAS
PRINTED IN ADVANCE
for(i=2;i<n;i++)
{
c=a+b;
printf("%d",c);
a=b;
b=c;
}
getch();
}
}
Output:
1. Enter n value : 5
0 1 1 2 3
2. Enter n value : 7
0 1 1 2 3 5 8
3. Enter n value : -6
0 1
Conclusion : The program is error free
6
VIVA QUESATIONS:
1) What is Fibonacci series ?
Ans: A fibonacci series is defined as follows
The first term in the sequence is 0
The second term in the sequence is 1
The sub sequent terms 1 found by adding the preceding two terms in the sequence
Formula: let t1,t2,…………tn be terms in fibinacci sequence
t1=0, t2=1
tn=tn-2+tn-1……where n>2
2) What are the various types of unconditional statements?
Ans: goto,Break and continue
3)What are the various types of conditional statements?
Ans: if , if else ,switch statements
4) Expand <STDIO.H >?
Ans: standard input output header file
7
Objective :3
To print a prime numbers up to 1 to n
Description:
Prime number is a number which is exactly divisible by one and itself only
Ex: 2, 3,5,7,………;
Algorithm:
Step 1: start
Step 2: read n
Step 3: initialize i=1,c=0
Step 4:if i<=n goto step 5
If not goto step 10
Step 5: initialize j=1
Step 6: if j<=1 do as the follow. If no goto step 7
i)if i%j==0 increment c
ii) increment j
iii) goto Step 6
Step 7: if c== 2 print i
Step 8: increment i
Step 9: goto step 4
Step 10: stop
8
Flow chart:
Start
Read n
I = 1
I<=n
I++
J = 1 J++
J<=i
If
fact==2
If I % j ==
0
Fact ++
true
false
true
false
Output
fact
false
stop
false
9
Program:
#include<stdio.h>
#include<conio.h>
void main()
{
int n,i,fact,j;
clrscr();
printf("enter the number:");
scanf("%d",&n);
for(i=1;i<=n;i++)
{
fact=0;
//THIS LOOP WILL CHECK A NO TO BE PRIME NO. OR NOT.
for(j=1;j<=i;j++)
{
if(i%j==0)
fact++;
}
if(fact==2)
printf("n %d",i);
}
getch( );
}
Output:
Enter the number : 5
2 3 5
Enter the number : 10
2 3 5 7
Enter the number : 12
2 3 5 7 11
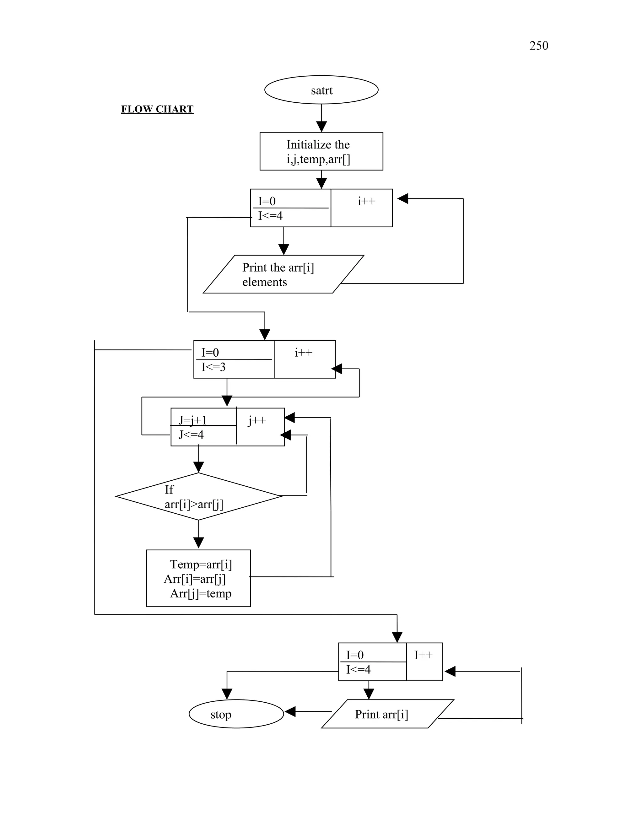
Conclusion : The program is error free
VIVA QUESATIONS:
1) What is prime number ?
Ans: Prime number is a number which is exactly divisible by one and itself only
2)What is an algorithm?
Ans : A step by step procedure is called algorithm
3)What is flow chart?
Ans: A pictorial representation an algorithm is called a flow chart
4)What is program?
Ans : A collection of statements is called
10
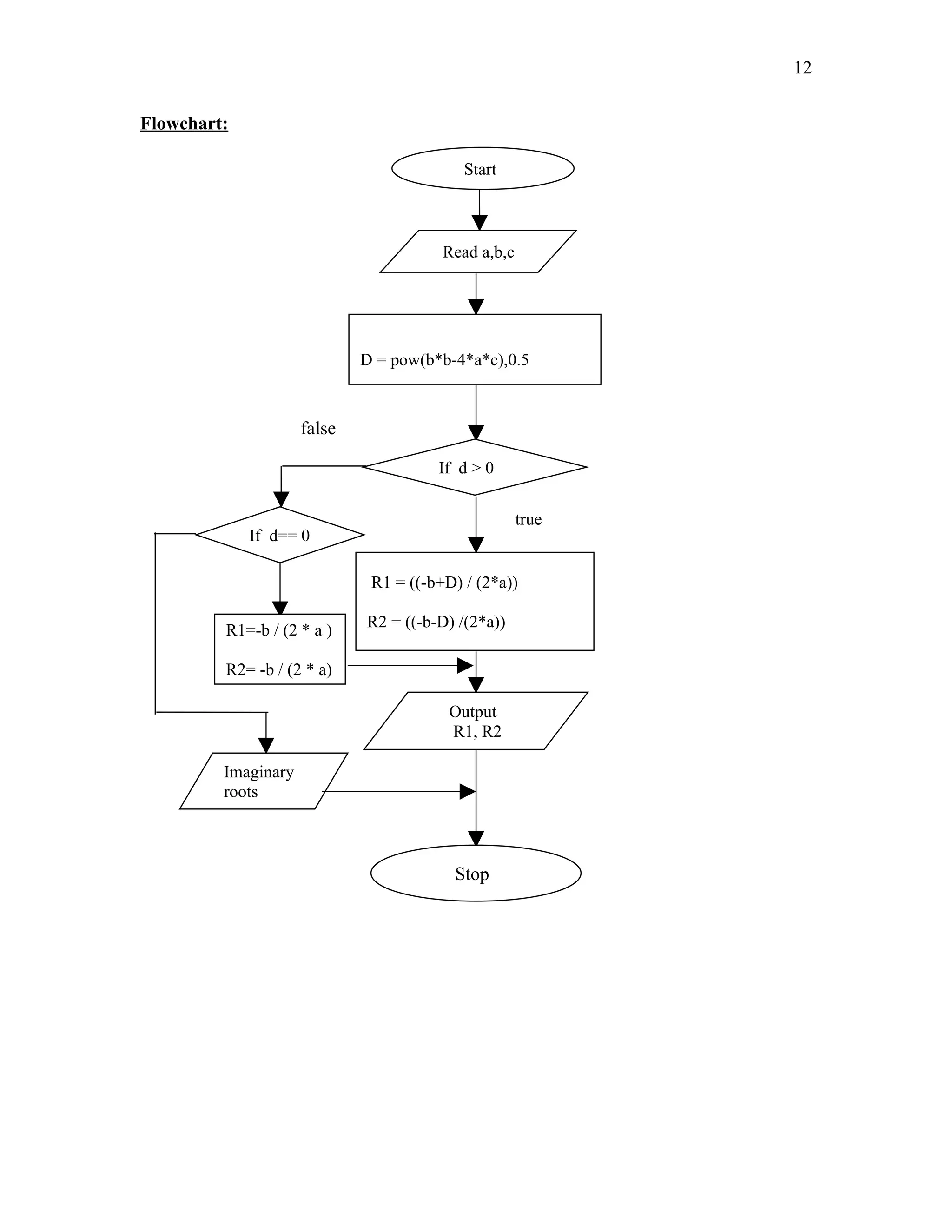
Objective:4
To find the roots of the quadratic equation
Description:
Nature of roots of quadratic equation can be known from the quadrant  = b2
-4ac
If b2
-4ac >0 then roots are real and unequal
If b2
-4ac =0 then roots are real and equal
If b2
-4ac <0 then roots are imaginary
Algorithm:
Step 1: start
Step 2: read the a,b,c value
Step 3: if b*b-4ac>0 then
Root 1= (-b+ pow((b*b-4*a*c),0.5))/2*a
Root 2= (-b-pow((b*b-4*a*c),0.5))/2*a
Step 4: if b*b-4ac=0 then
Root1 = Root2 = -b/(2*a)
Step 5: Otherwise Print Imaginary roots. Goto step 7.
Step 6: print roots
Step 7: stop
11
Flowchart:
Start
Read a,b,c
D = pow(b*b-4*a*c),0.5
If d > 0
R1 = ((-b+D) / (2*a))
R2 = ((-b-D) /(2*a))
Output
R1, R2
Stop
If d== 0
R1=-b / (2 * a )
R2= -b / (2 * a)
Imaginary
roots
true
false
12
Program:
#include<stdio.h>
#include<math.h>
void main()
{
float a,b,c,r1,r2,d;
clrscr();
printf("Enter the values for equation:");
scanf("%f%f%f",&a,&b,&c);
/* check the condition */
if(a==0)
printf("Enter value should not be zero ");
else
{
d=b*b-4*a*c;
/* check the condition */
if(d>0)
{
r1=(-b+sqrt(d)/(2*a));
r2=(-b-sqrt(d)/(2*a));
printf("roots are real and unequaln");
printf("%fn%fn",r1,r2);
}
else
if(d==0)
{
r1=-b/(2*a);
r2=-b/(2*a);
printf("roots are real and equaln");
printf("root=%fn",r1);
printf("root=%fn",r2);
}
else
printf("roots are imaginary");
}
getch();
}
Output:
1. Enter the values for equation: 1, 6, 9
Roots are real and equal
Root= -3.0000
Root= -3.0000
13
2. Enter the values for equation: 2, 7, 6
Roots are real and unequal
Root= -6.75
Root= -7.25
3. Enter the values for equation: 1, 2, 3
Roots are imaginary
Conclusion: The program is error free
VIVA QUESATIONS:
1) What are various types of loop statements?
Ans : While, do- while, for loop statements
5) What is the difference between while and do-while statements?
Ans: In while the condition will be checked first and then enter into a loop.
But in do- while the statements will be executed first and then finally check the
Condition.
3) How to find the roots of qudratric equtations ?
Ans: Nature of roots of quadratic equation can be known from the quadrant
 = b2
-4ac
If b2
-4ac >0 then roots are real and unequal
If b2
-4ac =0 then roots are real and equal
If b2
-4ac <0 then roots are imaginary
4) List out the C features ?
Ans: Portability,flexibility, wide acceptability etc..,
14
Objective:5
To calculate the sum. Sum=1-x2
/2!+ x4
/4!- x6
/6!+ x8
/8!- x10
/10!
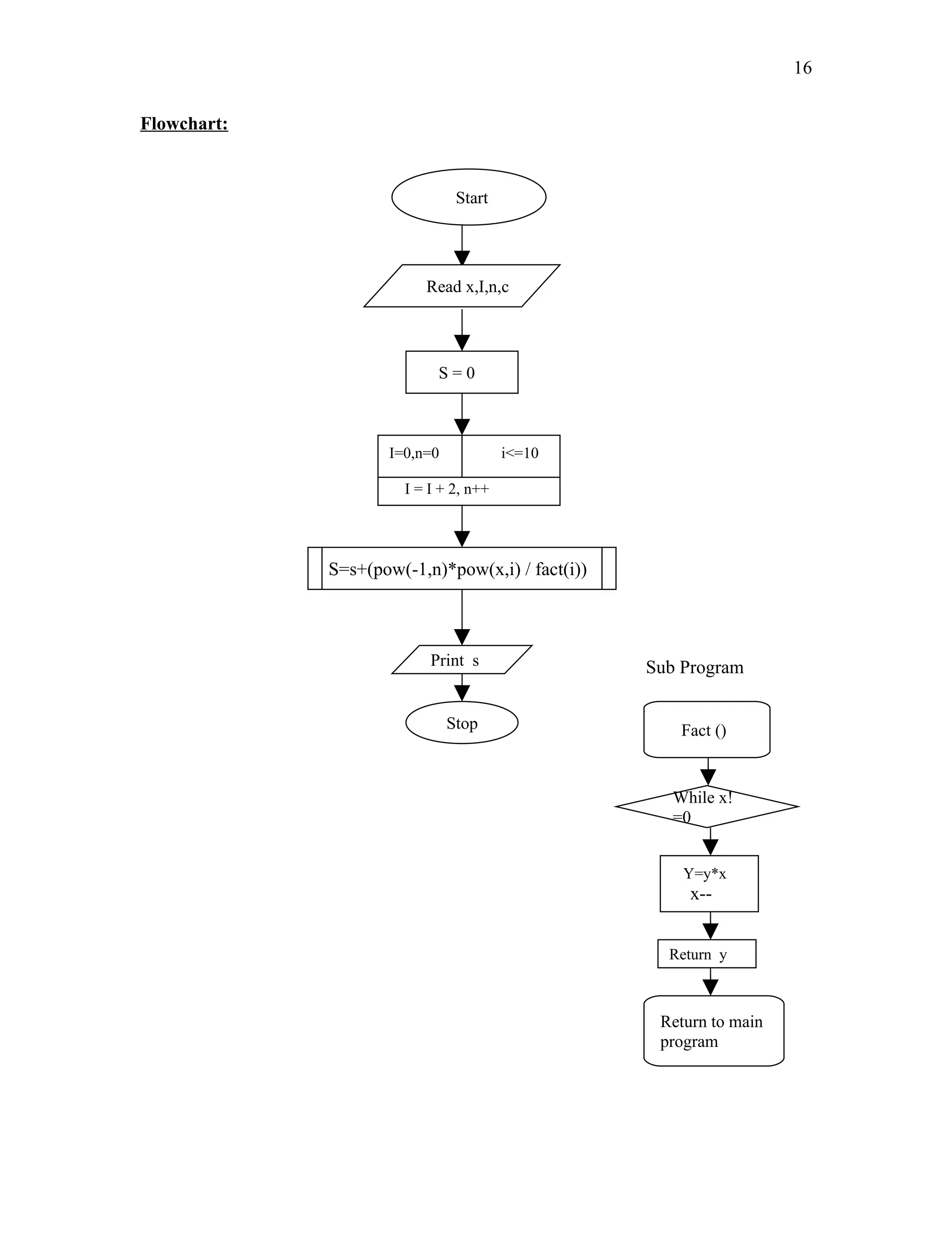
Algorithm: main program:
Step 1: start
Step 2: declare x,i,n,s=0,c
Step 3: read x value
Step 4: for i=0 , n=0; i<=10; i=i+2, n++ goto step 5
Step 5: s=s+(pow(-1,n)*pow(x,i)/fact(i))
Step 6: print s value
Step 7: stop
Sub program:
Step 1: while x!=0 goto Step 2
Step 2: y=y+x; x—
Step 3: return y
Step 4: return to main program
15
Flowchart:
Start
Read x,I,n,c
S = 0
I=0,n=0 i<=10
I = I + 2, n++
S=s+(pow(-1,n)*pow(x,i) / fact(i))
Print s
Stop
Sub Program
While x!
=0
Y=y*x
x--
Return y
Fact ()
Return to main
program
16
Program:
#include<stdio.h>
#include<math.h>
long fact(int);
void main()
{
int x,i,n;
float s=0,c;
clrscr();
printf("n enter the value of xt");
scanf("%d",&x);
/*perform the looping operation*/
for(i=0,n=0;i<=10;i=i+2,n++)
s=s+(pow(-1,n)*pow(x,i)/fact(i));
printf("n the result is %f",s);
getch();
}
/* calling sub program*/
long fact(int x)
{
long int y=1;
while(x!=0)
{
y=y*x;
x--;
}
return y;
}
Output:
1.Enter the value of x : 1
The result is 0.540302
2 Enter the value of x: 2
The result is -0.416155
Conclusion: The program is error free
VIVA QUESATIONS:
1) What is function ?
Ans: A function is a sub program it returns a value.
2) What is procedure ?
Ans: A procedure is a sub program it does not returns a value
3) What are the basic data types in C ?
Ans: int, char, float, double
4) How to define preprocessor ?
Ans: By using the # symbal Ex: #include<stdio.h>
17
Objective: 6
Programs that use recursive function to find the factorial of a given integer.
Description:
Factorial of a number is nothing but the multiplication of numbers from a given
number to 1
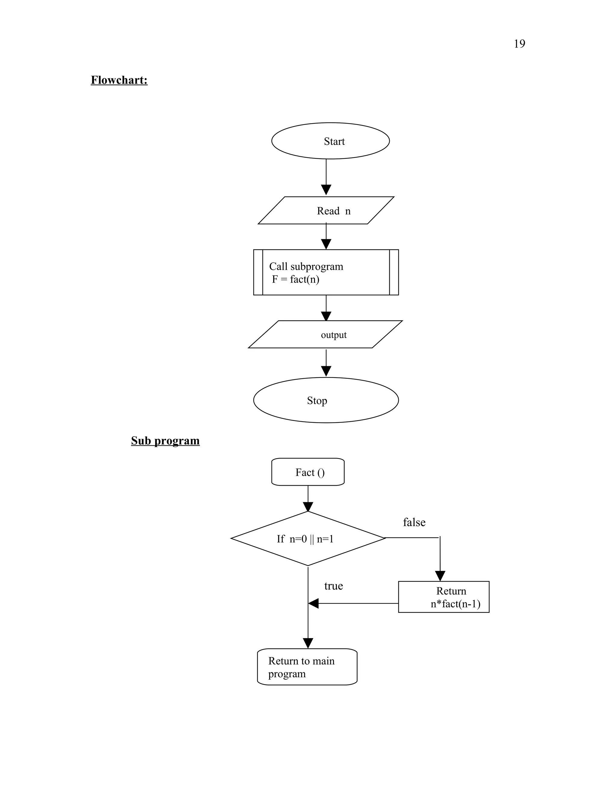
Algorithm: main program
Step 1: start
Step 2: read n
Step 3: call sub program as f=fact(n)
Step 4: print f value
Step 5: stop
Sub program:
Step 1: initialize the f
Step 2: if n= = 0 or n == 1 return 1 to main program if not goto step 3
Step 3: return n*fact(n-1) to main program
18
Flowchart:
Start
Read n
Call subprogram
F = fact(n)
output
Stop
Sub program
Fact ()
If n=0 || n=1
Return
n*fact(n-1)
Return to main
program
true
false
19
Program:
#include<stdio.h>
#include<conio.h>
int fact(int n)
{
int f;
if((n==0)||(n==1)) // check the condition for the n value
return(n);
else
f=n*fact(n-1); //calculate the factorial of n
return(f);
}
void main()
{
int n;
clrscr();
printf("enter the number :");
scanf("%d",&n);
printf("factoria of number%d",fact(n));
getch();
}
Output:
1. Enter the number : 5
Factorial of number: 120
2. Enter the number : 3
Factorial of number: 6
3. Enter the number : 9
Factorial of number: -30336
Conclusion: the program is error free
VIVA QUESATIONS:
1) What is the meaning of factorial number?
Ans : Factorial of a number is nothing but the multiplication of numbers from a given
number to 1
2) What is the meaning of recusive function ?
Ans: A function call it self is called recursive function
3) define library functions ?
Ans: The functions have already been written, compiled and placed in libraries and are
called library functions.
4) Define formal parameters ?
Ans: Formal parameters are the parameters given in the function declaration as
function definition.
20
Objective : 7
Program that use non recursive function to find the factorial of a given integer.
Description:
Factorial of a number is nothing but the multiplication of numbers from a given
number to 1
Ex: 5! =5*4*3*2*1= 120
Algorithm: main program
Step 1: start
Step 2: read n
Step 3: call the sub program fact(n)
Step 4: print the f value
Step 5: stop
Sub program:
Step 1: initialize the f=1
Step 2: if n==0 or n=1 return 1 to main program. If not goto step 3
Step 3: perform the looping operation as follows
For i=1 i<=n; i++
Step 4: f=f*i
Step 5: return f value to the main program
21
Flowchart:
Factorial nonrecursive
start
Read i
Call subprogram
Fact(n)
Print output
Value of fact
Stop
Sub program
Fact ( )
F = 1, i
If n == 0 ||
n == 1
Return to main
program
I = 1 i++
I<=n
F = f * i
22
Program:
#include<stdio.h>
#include<conio.h>
int fact(int n) //starting of the sub program
{
int f=1,i;
if((n==0)||(n==1)) // check the condition for n value
return(1);
else
for(i=1;i<=n;i++) // perform the looping operation for calculating the factorial
f=f*i;
return(f);
}
void main()
{
int n;
clrscr();
printf("enter the number :");
scanf("%d",&n);
printf("factoria of number%d",fact(n));
getch();
}
Output:
1.Enter the number: 7
Factorial of number: 5040
2. Enter the number: 6
Factorial of number: 720
3. Enter the number: 8
Factorial of number: -25216
Conclusion:
The program is error free
VIVA QUESATIONS:
1) What is meant by call by value ?
Ans: passing values to the function as arguments
2) What is meant by call by reference ?
Ans: passing address to the function as arguments
3)define actual parameters ?
Ans: The actual parameters often known as arguments are specified in the function call.
23
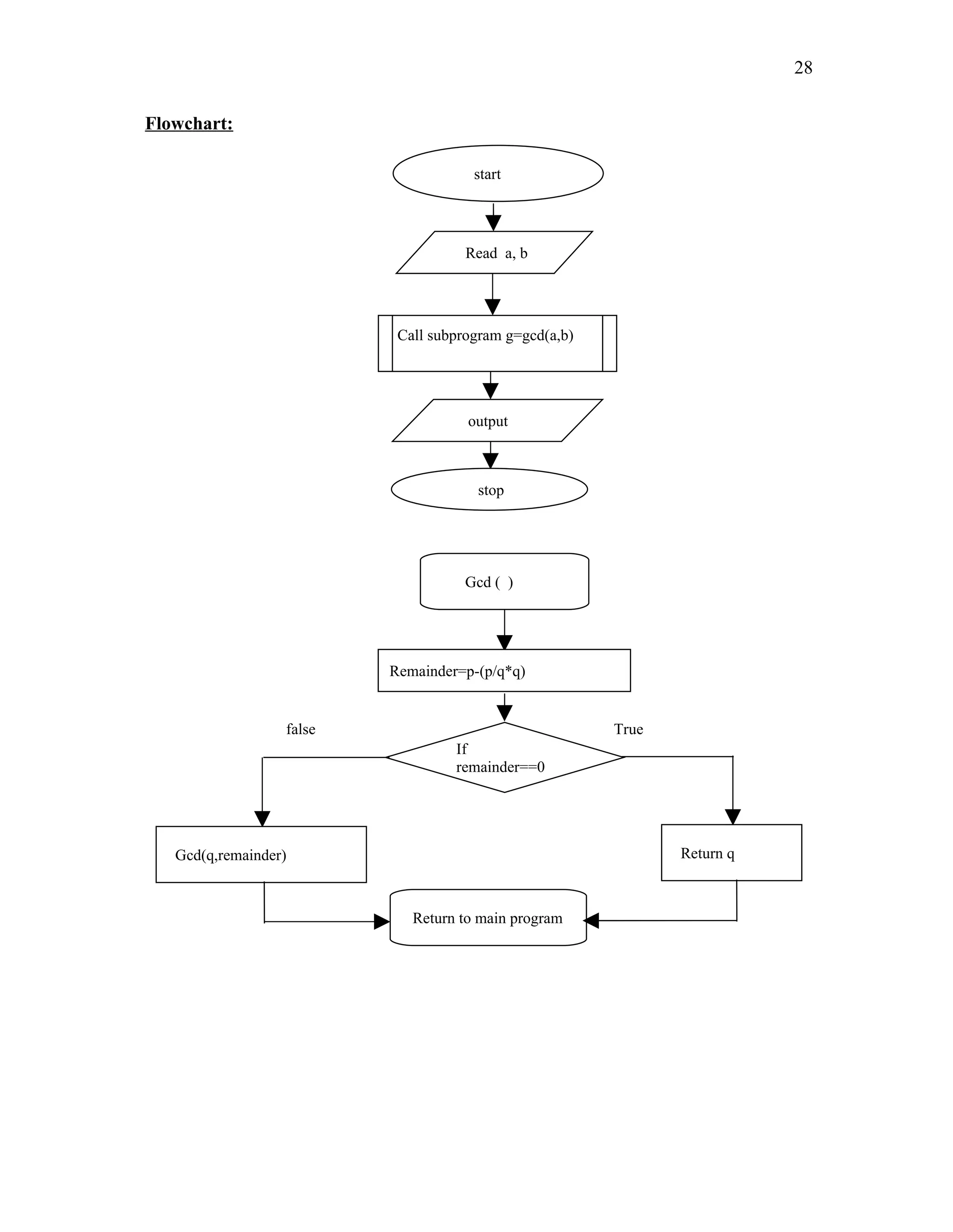
Objective: 8
To find the GCD of two given integers by using the recursive function
Description:
GCD means Greatest Common Divisor. i.e the highest number which divides the
given number
Ex: GCD(12,24) is 12
Formula: GCD= product of numbers/ LCM of numbers
Algorithm: main program
Step 1: start
Step 2: read a,b
Step 3: call the sub program GCD(a,b) for print the value
Step 4: stop
Sub program:
Step 1: if n>m return GCD(n,m)
Step 2: if n==0 return m else goto step 3
Step 3: return GCD (n,m%n)
Step 4: return to main program
24
Flowchart:
Start
Read a,b
Call sub program
G=gcd(a,b)
Print gcdvalue
Stop
Gcd( )
If
n>m
Return
Gcd (n,m)If
n==0
Return m
Call the same function
Return gcd ( n,m%n)
Return to main
program
truefalse
true
F
25
Program:
#include<stdio.h>
#include<conio.h>
int gcdrecursive(int m,int n) // starting of the sub program
{
if(n>m)
return gcdrecursive(n,m);
if(n==0)
return m;
else
return gcdrecursive(n,m%n); // return to the main program
}
void main()
{
int a,b,igcd;
clrscr();
printf("enter the two numbers whose gcd is to be found:");
scanf("%d%d",&a,&b);
printf("GCD of a,b is %d",gcdrecursive(a,b)); // return to the sub program
getch();
}
Output:
1. enter the two numbers whose gcd is to be found:5,25
GCD of a,b is : 5
2. enter the two numbers whose gcd is to be found:36,54
GCD of a,b is : 18
3. enter the two numbers whose gcd is to be found:11,13
GCD of a,b is : 1
Conclusion:
The program is error free
VIVA QUESATIONS:
1) What is meaning of GCD ?
Ans: GCD means Greatest Common Divisor. i.e the highest number which divides
the given number
2) Define scope of a variable ?
Ans: The scope of a variable can be define as the region over which the variable is
accessible
3) Show an scope resolution operator ?
Ans: double colon(::)
4) Define extent of a variable ?
Ans: The period of time during which memory is associated with a variable is called
extent of the variable.
26
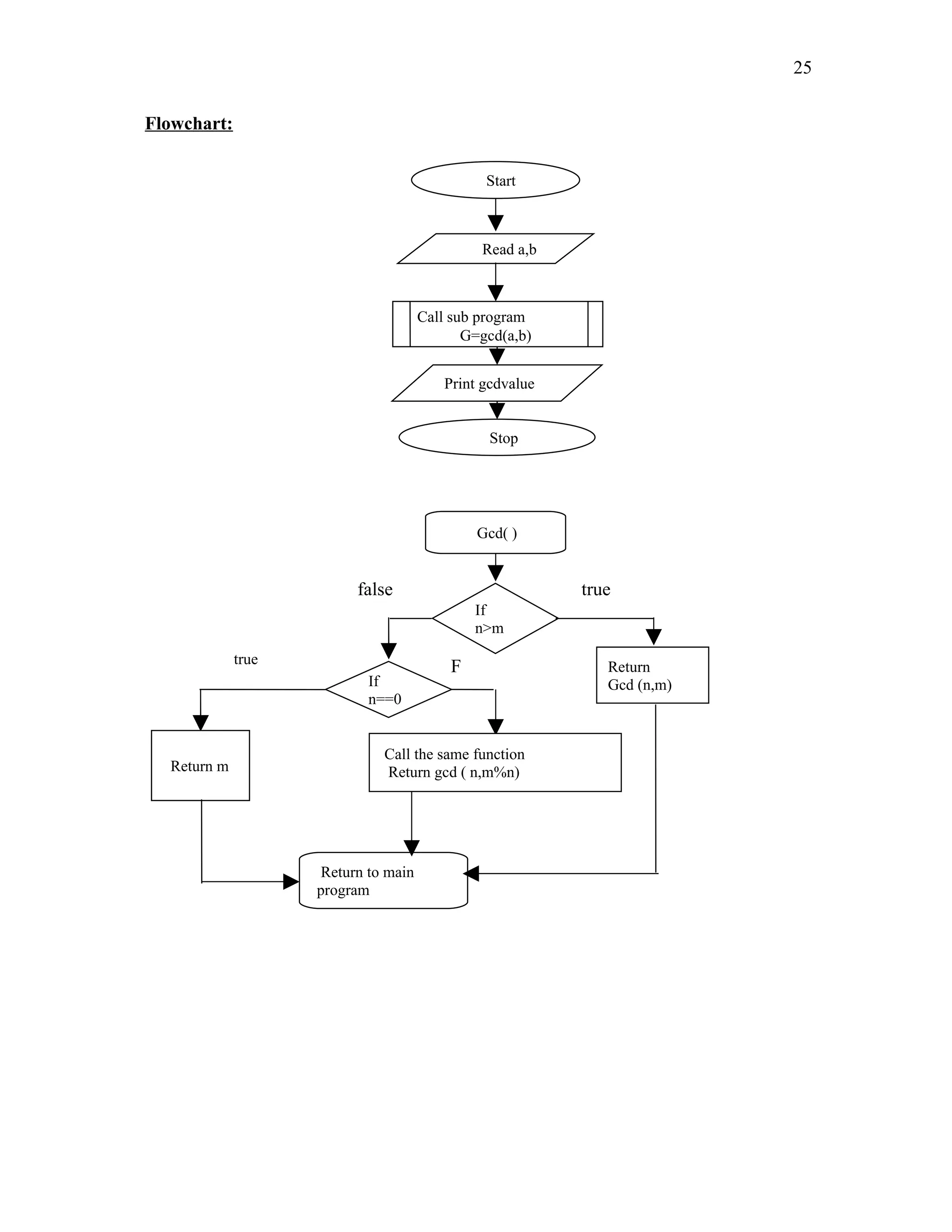
Objective: 9
To find the GCD of two given integers by using the non recursive function
Description:
GCD means Greatest Common Divisor. i.e the highest number which divides the
given number
Ex: GCD(12,24) is 12
Formula: GCD= product of numbers/ LCM of numbers
Algorithm:
Step 1: start
Step 2: read a,b
Step 3: call sub program g=GCD(a,b)
Step 4: print the g value
Step 5: stop
Sub program:
Step 1: initialize the p=1, q, remainder
Step 2: remainder=p-(p/q*q)
Step 3: remainder=0 return q else goto step 4
Step 4: GCD(q,remainder) return to main program
27
Flowchart:
start
Read a, b
Call subprogram g=gcd(a,b)
output
stop
Gcd ( )
Remainder=p-(p/q*q)
If
remainder==0
Gcd(q,remainder) Return q
Return to main program
false True
28
Program:
#include<stdio.h>
#include<conio.h>
#include<math.h>
int gcdnonrecursive(int m,int n)
{
int remainder;
remainder=m-(m/n*n);
if(remainder==0)
return n;
else
gcdnonrecursive(n,remainder);
}
void main()
{
int a,b,igcd;
clrscr();
printf("enter the two numbers whose gcd is to be found:");
scanf("%d%d",&a,&b);
printf("GCD of %d",gcdnonrecursive(a,b));
getch();
}
Output:
1. enter the two numbers whose gcd is to be found:5,25
GCD of a,b is : 5
2. enter the two numbers whose gcd is to be found:36,54
GCD of a,b is : 18
3. enter the two numbers whose gcd is to be found:11,13
GCD of a,b is : 1
Conclusion:
The program is error free
VIVA QUESATIONS:
1)What is meaning of GCD ?
Ans:
GCD means Greatest Common Divisor. i.e the highest number which divides the
given number
29
Objective :10
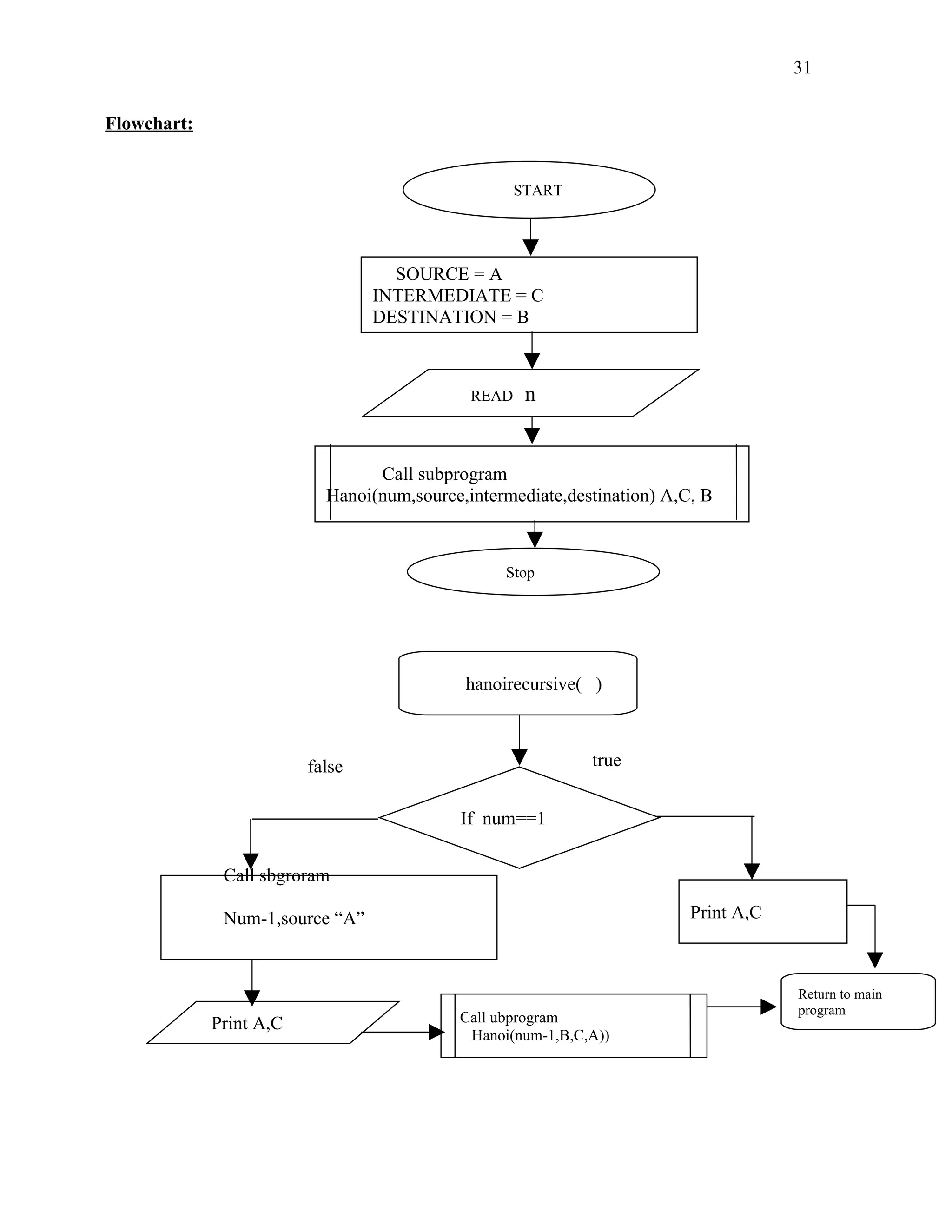
To solve the towers of Hanoi problem by using the recursive function
Description:
Towers of Hanoi problem means we have three towers
Here source ,intermediate and destination are the three towers. We have to
transfer all the disks from source to destination towers. Here the restriction is not
to place a big disk on smaller one . for this we use intermediate tower. Finally the
arrangements in the destination tower must be as same as the disks in the source
tower at first.
Algorithm: main program
Step 1: start
Step 2: initialize the source=a, intermediate=c, destination = d
Step 3: read n
Step 4: call the sub program Hanoi recursion (n value,a ,b, c)
Step 5: stop
Sub program:
Step 1: if n== 1 call the sub program Hanoi recursion (num-1, a, c, b)
Step 2: print the output from a to b
Step 3: call the sub program Hanoi recursion(num-1, b, c, a)
Step 4: return to main program
Source intermediate destination
30
Flowchart:
START
SOURCE = A
INTERMEDIATE = C
DESTINATION = B
READ n
Call subprogram
Hanoi(num,source,intermediate,destination) A,C, B
Stop
Print A,C
Return to main
program
hanoirecursive( )
If num==1
Print A,C
Call ubprogram
Hanoi(num-1,B,C,A))
truefalse
Call sbgroram
Num-1,source “A”
31
Program:
#include<stdio.h>
#include<conio.h>
void Hanoirecursion(int num,char ndl1,char ndl2,char ndl3)
{
if(num==1)
{
printf("Move top disk from needle %c to needle %c",ndl1,ndl2);
return;
}
Hanoirecursion(num-1,ndl1,ndl3,ndl2);
printf("Move top dis from needle %c to needlle %c",ndl1,ndl2);
Hanoirecursion(num-1,ndl3,ndl2,ndl1);
}
void main()
{
int no;
clrscr();
printf("Enter the no. of disk to be transferred:");
scanf("%d",&no);
if(no<1)
printf("n There's nothing to move");
else
printf("n recursive");
Hanoirecursion(no,'A','B','C');
getch();
}
Outputs:
1. Enter the no. of disk to be transferred :3
Move top disk from needle a to needle b
Move top disk from needle a to needle c
Move top disk from needle b to needle c
Move top disk from needle a to needle b
Move top disk from needle c to needle a
Move top disk from needle c to needle b
Move top disk from needle a to needle b
Conclusion:
The program is error free
VIVA QUESATIONS:
1) What is purpose of towers of Hanoi ?
Ans: We have to transfer all the disks from source to destination towers. Here the
restriction is not to place a big disk on smaller one . for this we use intermediate
tower. Finally the arrangements in the destination tower must be as same as the
disks in the source tower at first.
32
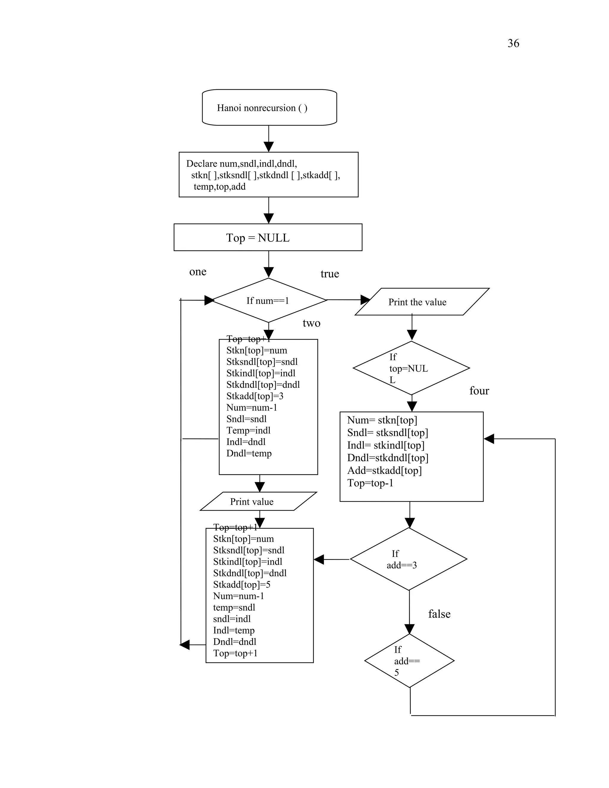
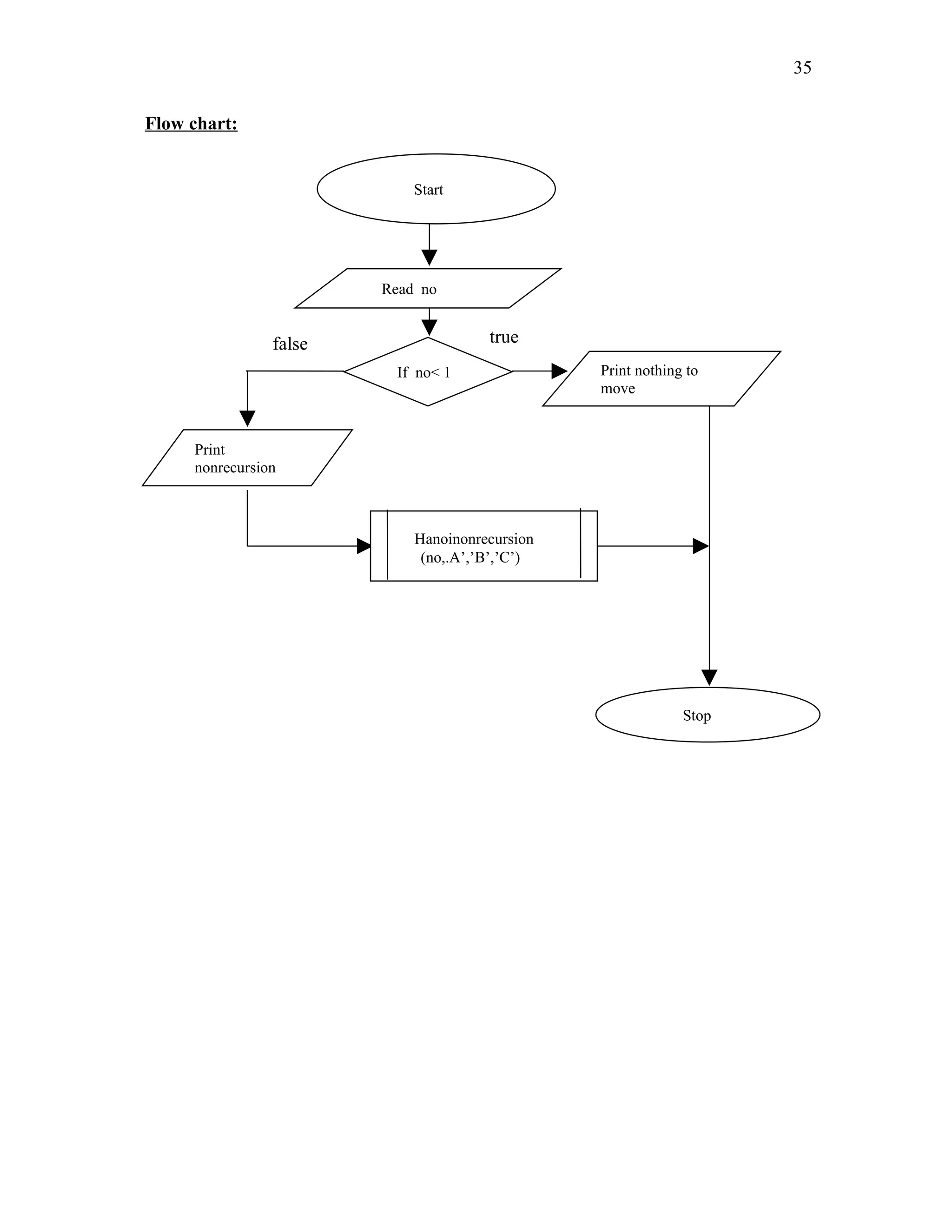
Objective :11
To solve the towers of Hanoi problem by using the non recursive function
Description:
Towers of Hanoi problem means we have three towers
Here source ,intermediate and destination are the three towers. We have to
transfer all the disks from source to destination towers. Here the restriction is not
to place a big disk on smaller one . for this we use intermediate tower. Finally the
arrangements in the destination tower must be as same as the disks in the source
tower at first.
Algorithm:
Step 1: start
Step 2: declare the no
Step 3: read the no value
Step 4: if (no<1) Print nothing to move
Else Print nonrecursion
Step 5:Hanoi non recursion(no,.A’,’B’,’C’)
Step 6:stop
Sub program:
Step 1: Declare num,sndl,indl,dndl,
stkn[ ],stksndl[ ],stkdndl [ ],stkadd[ ],
temp,top,add
Step 2: declare the top=NULL
Step 3: one:
If(num==1)then
Print the out put value
Goto four
Step 4: two:
Top=top+1
Stkn[top]=num
Stksndl[top]=sndl
Stkindl[top]=indl
Stkdndl[top]=dndl
Stkadd[top]=3
Num=num-1
Source intermediate destination
33
Sndl=sndl
Temp=indl
Indl=dndl
Dndl=temp
Goto one. Goto step 3
Step 5:
Three:
Print the output
Top=top+1
Stkn[top]=num
Stksndl[top]=sndl
Stkindl[top]=indl
Stkdndl[top]=dndl
Stkadd[top]=5
Num=num-1
temp=sndl
sndl=indl
Indl=temp
Dndl=dndl
Goto one. Goto step 3
Step 6:
Four:
If(top==NULL)
Return to main program
Num= stkn[top]
Sndl= stksndl[top]
Indl= stkindl[top]
Dndl=stkdndl[top]
Add=stkadd[top]
Top=top-1
If(add==3)
Goto three. Goto step 5
Else
If(add==5)
Goto four. Goto step 6.
Step 7: return to main program
34
Flow chart:
35
Start
Read no
If no< 1 Print nothing to
move
truefalse
Print
nonrecursion
Hanoinonrecursion
(no,.A’,’B’,’C’)
Stop
Hanoi nonrecursion ( )
Declare num,sndl,indl,dndl,
stkn[ ],stksndl[ ],stkdndl [ ],stkadd[ ],
temp,top,add
Top = NULL
If num==1 Print the value
true
If
top=NUL
L
Num= stkn[top]
Sndl= stksndl[top]
Indl= stkindl[top]
Dndl=stkdndl[top]
Add=stkadd[top]
Top=top-1
If
add==3
false
If
add==
5
Top=top+1
Stkn[top]=num
Stksndl[top]=sndl
Stkindl[top]=indl
Stkdndl[top]=dndl
Stkadd[top]=3
Num=num-1
Sndl=sndl
Temp=indl
Indl=dndl
Dndl=temp
one
four
two
Print value
Top=top+1
Stkn[top]=num
Stksndl[top]=sndl
Stkindl[top]=indl
Stkdndl[top]=dndl
Stkadd[top]=5
Num=num-1
temp=sndl
sndl=indl
Indl=temp
Dndl=dndl
Top=top+1
36
Program:
#include<stdio.h>
#include<conio.h>
void Hanoinonrecursion(int num,char sndl,char indl,char dndl)
{
char stkn[100],stksndl[100],stkindl[100],stkdndl[100],stkadd[100],temp;
int top,add;
top=NULL;
one:
if(num==1)
{
printf("n Move top disk from needle %c to needle %c",sndl,dndl);
goto four;
}
two:
top=top+1;
stkn[top]=num;
stksndl[top]=sndl;
stkindl[top]=indl;
stkdndl[top]=dndl;
stkadd[top]=3;
num=num-1;
sndl=sndl;
temp=indl;
indl=dndl;
dndl=temp;
goto one;
three:
printf("n Move top disk from needle %c to needle %c",sndl,dndl);
top=top+1;
stkn[top]=num;
stksndl[top]=sndl;
stkindl[top]=indl;
stkdndl[top]=dndl;
stkadd[top]=5;
num=num-1;
temp=sndl;
sndl=indl;
indl=temp;
dndl=dndl;
goto one;
four:
if(top==NULL)
return;
37
num=stkn[top];
sndl=stksndl[top];
indl=stkindl[top];
dndl=stkdndl[top];
add=stkadd[top];
top=top-1;
if(add==3)
goto three;
else if(add==5)
goto four;
}
void main()
{
int no;
clrscr();
printf("Enter the no. of diss to be transferred:");
scanf("%d",&no);
if(no<1)
printf("n There's nothing to move");
else
printf("n nonrecursive");
Hanoinonrecursion(no,'A','B','C');
getch();
}
Output:
1.Enter the no. of diss to be transferred:3
nonrecursive
Move top disk from needle A to needle C
Move top disk from needle A to needle B
Move top disk from needle C to needle B
Move top disk from needle A to needle C
Move top disk from needle B to needle A
Move top disk from needle B to needle C
Move top disk from needle A to needle C
Conclusion: The program is error freed
VIVA QUESATIONS:
1) What is purpose of towers of Hanoi ?
Ans: We have to transfer all the disks from source to destination towers. Here the
restriction is not to place a big disk on smaller one . for this we use intermediate
tower. Finally the arrangements in the destination tower must be as same as the
disks in the source tower at first.
2) What is an array ?
Ans: An array is a sequence of memory location of same data type.
38
Objective: 12
The total distance travelled by vehicle in 't' seconds is given by distance =
ut+1/2at2 where 'u' and 'a' are the initial velocity (m/sec.) and acceleration
(m/sec2). Write C program to find the distance travelled at regular intervals of
time given the values of 'u' and 'a'. The program should provide the flexibility to
the user to select his own time intervals and repeat the calculations for different
values of 'u' and 'a'.
Description:
The total distance travelled by vehicle in 't' seconds is given by distance =
ut+1/2at2 where 'u' and 'a' are the initial velocity (m/sec.) and acceleration
(m/sec2).
Algorithm:
Step 1:Start
Step2 : Read t ,dt
Step 3: Set i to 1
Step 4:Set k to dt
Step 5: Read u,a
Step 6: set s to u*k+0.5*d*k*k
Step 7: Write s
Step 8: If(k<=t) and i=1 then
Begin
Step 8.1 go to step 6
And
Else
Begin
Step 8.2 :read
Step 8.3 :if(j=0) then
Begin
Step 8.3.1:Set I to 0
End
Else
Begin
Step 8.3.2: Set I to 1
Step 8.3.3: go to step 4
End
Step 9: Stop
Step 10: End
39
Flowchart:
40
Program:
#include<stdio.h>
main()
{
int a,u,t,t1,t2,i;
float s;
clrscr();
printf("ENTER THE VALUES OF a,u,t,t1,t2:");
scanf("%d%d%d%d%d",&a,&u,&t,&t1,&t2);
for(i=t1;i<=t2;i=i+t) // performing the looping operation for time intervals
{
s=(u*i)+(0.5*a*i*i); // calculate the total distance
printf("nnthe distance travelled in %d seconds is %f ",i,s);
}
getch();
}
Input/Output:
1.ENTER THE VALUES OF a,u,t,t1,t2:1
2
3
1
5
the distance travelled in 1 seconds is 2.500000
the distance travelled in 4 seconds is 16.000000
2.ENTER THE VALUES OF a,u,t,t1,t2:0
1
2
3
4
the distance travelled in 3 seconds is 3.000000
conclusion: The program is error free
VIVA QUESATIONS:
1) How many types of arrays are there ?
Ans: Three types. They are one dimensional ,two dimensional and multi dimensional
arrys
41
Objective:13
Two integer operands and one operator form user, performs the operation
and then prints the result.
(Consider the operators +,-,*, /, % and use Switch Statement)
Description:
To take the two integer operands and one operator from user to perform
the some arithmetic operations by using the following operators like
+,-,*, /, %
Ex: 2+3=5
Algorithm:
Step 1: Start
Step 2: Read the values of a,b and operator
Step 3: if the operator is ‘+’ then
R=a+b
Go to step 8
Break
Step 4: Else if the operator is ‘-‘ then
R=a-b
Go to step 8
Step 5: Else if the operator is ‘*‘ then
R=a*b
Go to step 8
Step 6: Else if the operator is ‘/‘ then
R=a/b
Go to step 8
Step 7: Else if the operator is ‘%‘ then
R=a%b
Go to step 8
Step 8: write R
Step 9:End
42
Flowchart:
43
Program:
#include<stdio.h>
main()
{
char op;
float a,b,c;
clrscr();
printf("enter two operands:");
scanf("%d%d",&a,&b);
printf("enter an operator:");
scanf(" %c",&op);
switch(op) // used to select particular case from the user
{
case '+':printf("sum of two numbers %2d %2d is: %d",a,b,a+b);
break;
case '-':printf("subtraction of two numbers %2d %2d is:
%d",a,b,a-b);
break;
case '*':printf("product of two numbers %2d %2d is:
%d",a,b,a*b);
break;
case '/':printf("quotient of two numbers %2d %2d is:
%d",a,b,a/b);
break;
case '%':printf("reminder of two numbers %2d %2d is:
%d",a,b,c);
break;
default:printf("please enter correct operator");
break;
}
getch();
}
Input/Output:
1.enter two operands:2 3
enter an operator:+
sum of two numbers 2 3 is: 5
2.enter two operands:3 4
enter an operator: -
subtraction of two numbers 3 4 is: -1
3.enter two operands:3 5
44
enter an operator:*
product of two numbers 3 5 is: 15
4.enter two operands:5 2
enter an operator:/
quotient of two numbers 5 2 is: 2
5. enter two operands:5 2
enter an operator:%
reminder of two numbers 5 2 is: 1
conclusion: The program is error free
VIVA QUESATIONS:
1) What are the various types of arithemetic operators ?
Ans: addition (+), multiplication(*), subtraction (-), division(/) , modulo(%).
2) What are the types of relational operators ?
Ans: less than(<), grater than(>), less than or equal to(<=),equal to(==), etc..,
3) 3) What are the types of logical operators ?
Ans: logical AND (&&), logical OR(||), logical NOT(!)
45
Objective : 14
To find both the largest and smallest number in a list of integers
Description:
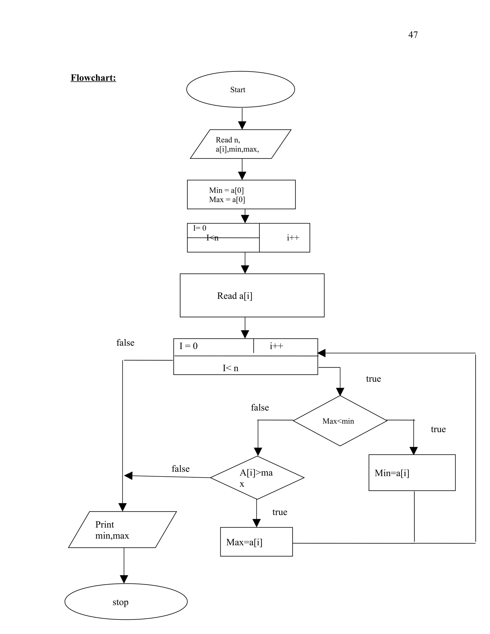
This program contains n number of elements, in these elements we can find the
largest and smallest numbers and display these two numbers
Algorithm:
Step 1: start
Step 2: read n
Step 3: initialize i=0
Step 4: if i<n do as follows. If not goto step 5
Read a[i]
Increment i
Goto step 4
Step 5: min=a[0], max=a[0]
Step 6: initialize i=0
Step 7: if i<n do as follows. If not goto step 8
If a[i]<min
Assign min=a[i]
Increment i goto Step 7
Step 8: print min,max
Step 9: stop
46
Read n,
a[i],min,max,
Min = a[0]
Max = a[0]
Print
min,max
I = 0 i++
I< n
Max<min
A[i]>ma
x
Min=a[i]
Max=a[i]
I= 0
I<n i++
stop
Read a[i]
Start
true
false
true
false
false
true
Flowchart:
47
Program:
#include<stdio.h>
void main()
{
int a[10],i,n,min,max;
clrscr();
printf("enter the array size:");
scanf("%d",&n);
printf("Enter the elements of array");
for(i=0;i<n;i++) // read the elements of an array
scanf("%d",&a[i]);
min=a[0];
max=a[0];
for(i=0;i<n;i++)// read the elements of an array
{
if(a[i]<min)// check the condition for minimum value
min=a[i];
if(a[i]>max)//check the condition for maximum value
max=a[i];
}
printf("maximum value is:%dn",max);
printf("minimum value is:%dn",min);
getch();
}
Output:
1.enter the array size:4
Enter the elements of array 36 13 2 45
maximum value is:45
minimum value is:2
2.enter the array size:5
Enter the elements of array 6 2 1 3 8
maximum value is:8
minimum value is:1
3.enter the array size:5
Enter the elements of array-6 9 -9 2 5
maximum value is:9
minimum value is:-9
conclusion: the program is error free
VIVA QUESATIONS:
1) What is an array ?
Ans: The collection of similar elements is called array
2) How many types of arrays are there ?
Ans: Three types. They are one dimensional ,two dimensional and multi dimensional
arrys
48
Objective:15
To perform the addition of two matrices
Description:
program takes the two matrixes of same size and performs the addition an also
takes the two matrixes of different sizes and checks for possibility of
multiplication and perform multiplication if possible.
algorithm:
Step 1: start
Step 2: read the size of matrices A,B – m,n
Step 3: read the elements of matrix A
Step 4: read the elements of matrix B
Step 5: select the choice for you want. If you select case 1 then goto matric
addition. Else goto Step 7.
Step 6: print Sum of matrix A and B
Step 7: if you select case 2 then goto matrix multiplication
Step 8: check if n=p, if not print matrices can not be multiplied
Step 9: Otherwise perform the multiplication of matrices
Step 10: Print the resultant matrix
Step 11: Stop
49
start
Read the size
of A,B matrix
m,n
I=0
I< r1 i++
Declare a[][],b[]
[],c[]
[],ch,I,j,k,m,n,p,q,r1,
c1
Read the choice ch
If ch<=2
&ch>0
Printvalid
choice
Switch
ch
Read the size
of A matrix
m,n
Read A[i][j]
J=0
jI< c1 ji++
I=0
I< r1 i++
j=0
jI<c1 j++
Read B[i[j]
I=0
I< r1 i++
j=0
j<c1 j++
Read A[i][j]
Read size of
matrix B: p.q
I=0
I< p i++
B
Case 1 Case 2
Flow chart:
50
B
I=0
I< r1 i++
j=0
j< c1 j++
Print A[i][j]+B[i]
[j]
Stop
B
j=0
j< q j++
Read B[i][j]
If
n==p
Matrix cannot
be mutiplied
i=0
i<m i++
j=0
j< q j++
C[i][j]=0
k0
j< n k++
C[i][j]=C[i][j]+A[i][k]*B[k][j]
i=0
i<m i++
j++
j=0
j<q j++
Print C[i][j]
A
51
Program:
#include<stdio.h>
void main()
{
int ch,i,j,m,n,p,q,k,r1,c1,a[10][10],b[10][10],c[10][10];
clrscr();
printf("************************************");
printf("nttMENU");
printf("n**********************************");
printf("n[1]ADDITION OF TWO MATRICES");
printf("n[2]MULTIPLICATION OF TWO MATRICES");
printf("n[0]EXIT");
printf("n**********************************");
printf("ntEnter your choice:n");
scanf("%d",&ch);
if(ch<=2 & ch>0)
{
printf("Valid Choicen");
}
switch(ch)
{
case 1:
printf("Input rows and columns of A & B Matrix:");
scanf("%d%d",&r1,&c1);
printf("Enter elements of matrix A:n");
for(i=0;i<r1;i++)
{
for(j=0;j<c1;j++)
scanf("%d",&a[i][j]);
}
printf("Enter elements of matrix B:n");
for(i=0;i<r1;i++)
{
for(j=0;j<c1;j++)
scanf("%d",&b[i][j]);
}
printf("n =====Matrix Addition=====n");
for(i=0;i<r1;i++)
{
For(j=0;j<c1;j++)
printf("%5d",a[i][j]+b[i][j]);
52
printf("n");
}
break;
case 2:
printf("Input rows and columns of A matrix:");
scanf("%d%d",&m,&n);
printf("Input rows and columns of B matrix:");
scanf("%d%d",&p,&q);
if(n==p)
{
printf("matrices can be multipliedn");
printf("resultant matrix is %d*%dn",m,q);
printf("Input A matrixn");
read_matrix(a,m,n);
printf("Input B matrixn");
/*Function call to read the matrix*/
read_matrix(b,p,q);
/*Function for Multiplication of two matrices*/
printf("n =====Matrix Multiplication=====n");
for(i=0;i<m;++i)
for(j=0;j<q;++j)
{
c[i][j]=0;
for(k=0;k<n;++k)
c[i][j]=c[i][j]+a[i][k]*b[k][j];
}
printf("Resultant of two matrices:n");
write_matrix(c,m,q);
}
/*end if*/
else
{
printf("Matrices cannot be multiplied.");
}
/*end else*/
break;
case 0:
printf("n Choice Terminated");
exit();
break;
default:
printf("n Invalid Choice");
53
}
getch();
}
/*Function read matrix*/
int read_matrix(int a[10][10],int m,int n)
{
int i,j;
for(i=0;i<m;i++)
for(j=0;j<n;j++)
scanf("%d",&a[i][j]);
return 0;
}
/*Function to write the matrix*/
int write_matrix(int a[10][10],int m,int n)
{
int i,j;
for(i=0;i<m;i++)
{
for(j=0;j<n;j++)
printf("%5d",a[i][j]);
printf("n");
}
return 0;
}
Output:
1.
************************************
MENU
**********************************
[1]ADDITION OF TWO MATRICES
[2]MULTIPLICATION OF TWO MATRICES
[0]EXIT
**********************************
Enter your choice:
1
Valid Choice
Input rows and columns of A & B Matrix:2
2
Enter elements of matrix A:
2
2
2
54
2
Enter elements of matrix B:
2
2
2
2
=====Matrix Addition=====
4 4
4 4
************************************
MENU
**********************************
[1]ADDITION OF TWO MATRICES
[2]MULTIPLICATION OF TWO MATRICES
[0]EXIT
**********************************
Enter your choice:
2
Valid Choice
Input rows and columns of A matrix:2
3
Input rows and columns of B matrix:2
2
Matrices cannot be multiplied.
************************************
MENU
**********************************
[1]ADDITION OF TWO MATRICES
[2]MULTIPLICATION OF TWO MATRICES
[0]EXIT
**********************************
Enter your choice:
2
Valid Choice
Input rows and columns of A matrix:2
2
Input rows and columns of B matrix:2
2
matrices can be multiplied
resultant matrix is 2*2
Input A matrix
2
2
2
55
2
Input B matrix
2
2
2
2
=====Matrix Multiplication=====
Resultant of two matrices:
8 8
8 8
Conclusion : The program is error free
VIVA QUESATIONS:
1) What is condition for performing an matric addition ?
Ans: program takes the two matrixes of same size and performs the addition
2) What is condition for performing an matric addition ?
Ans: The two matrixes of different sizes and checks for possibility of multiplication
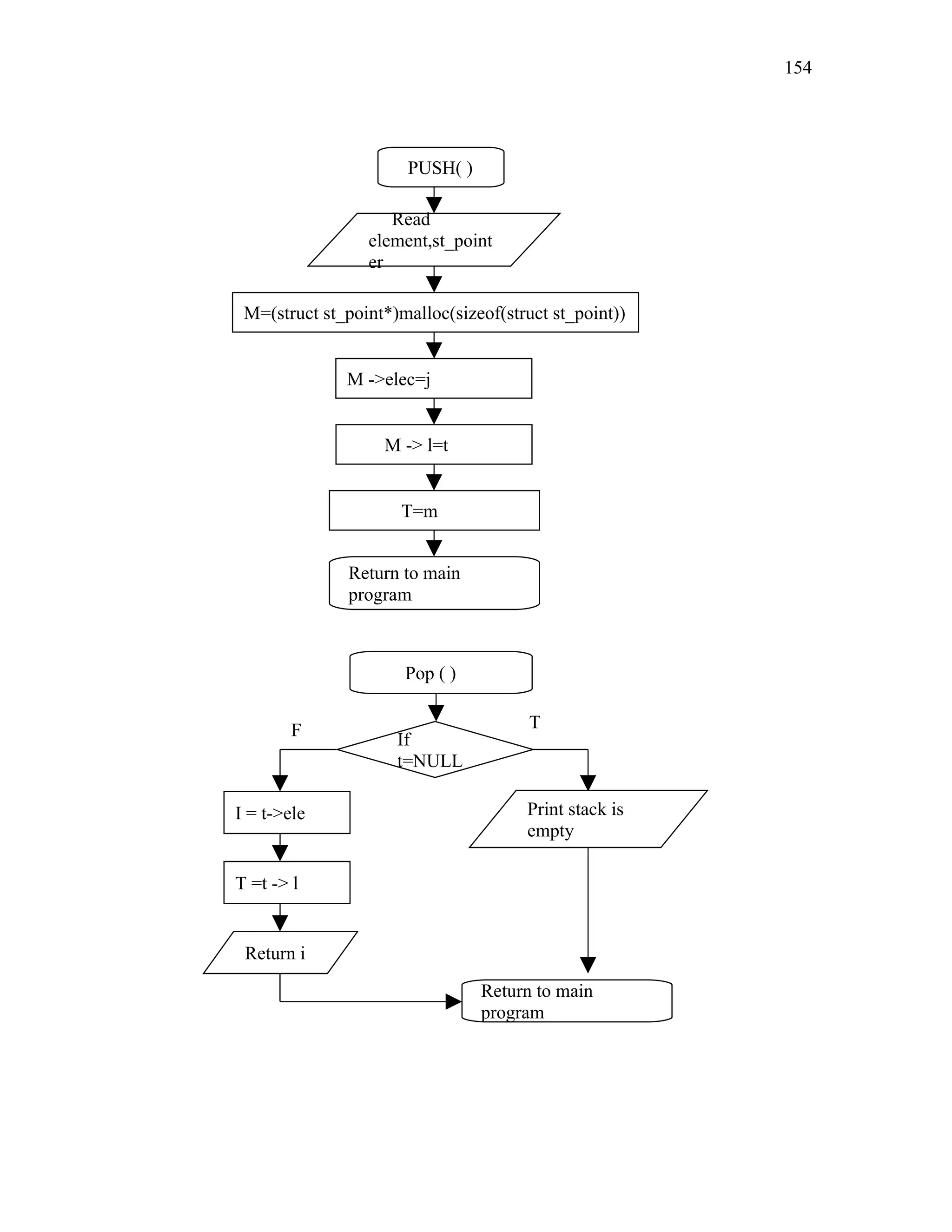
and perform multiplication if possible
56
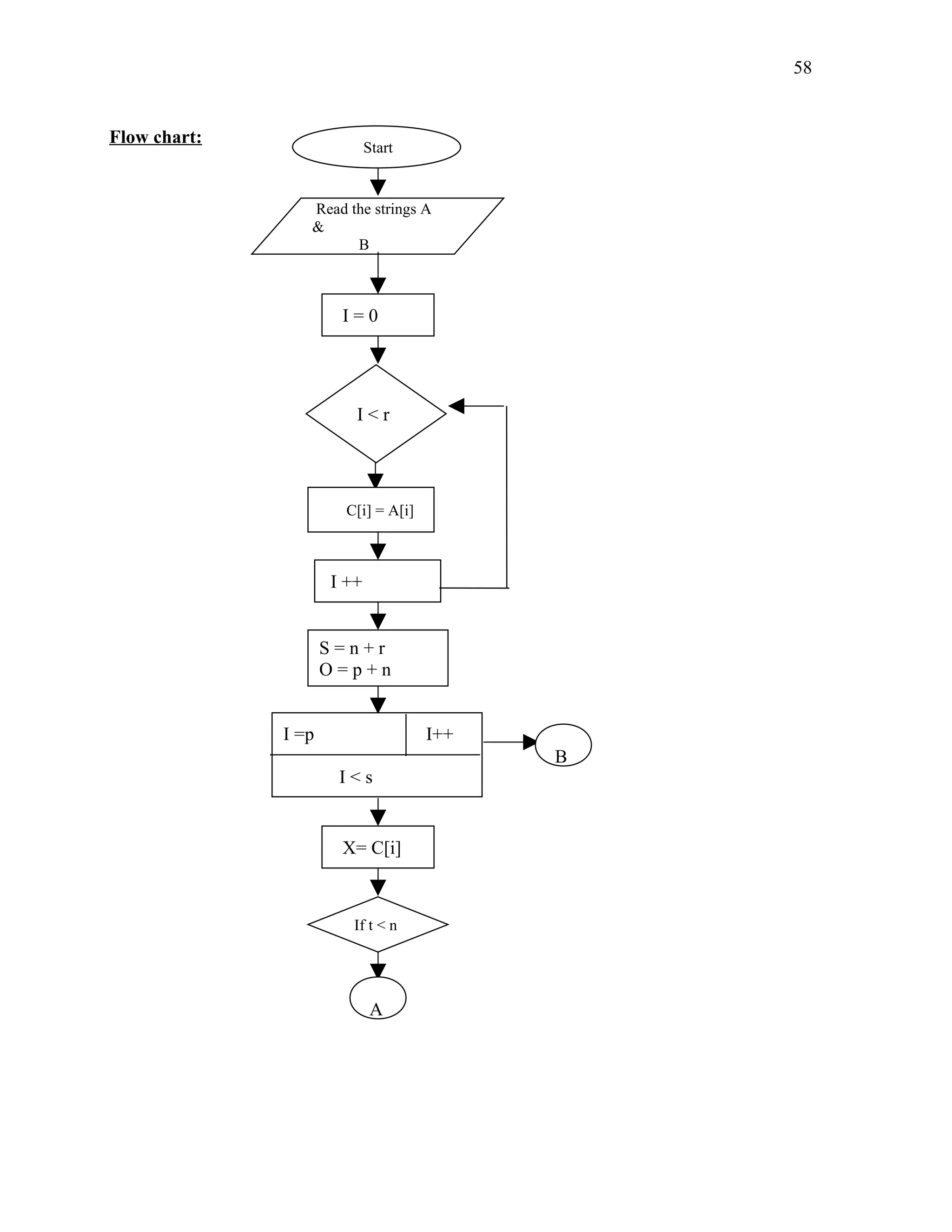
Objective :16
Functions to insert a sub string into given main string from a given position
Description:
in this program we need to insert a string into another string from a specified
position.
Algorithm:
Step 1: start
Step 2: read main string and sub string
Step 3: find the length of main string(r)
Step 4: find length of sub string(n)
Step 5: copy main string into sub string
Step 6: read the position to insert the sub string( p)
Step 7: copy sub string into main string from position p-1
Step 8: copy temporary string into main string from position p+n-1
Step 9: print the strings
Step 10: stop
57
Start
Read the strings A
&
B
I = 0
I < r
C[i] = A[i]
I ++
S = n + r
O = p + n
I =p I++
I < s
X= C[i]
If t < n
A
B
Flow chart:
58
A
A[i] = B[t]
T=t+1
A[o]=x
O = o + 1
B
Print output
Stop
59
Program:
#include <stdio.h>
#include <conio.h>
#include <string.h>
void main()
{
char a[10];
char b[10];
char c[10];
int p=0,r=0,i=0;
int t=0;
int x,g,s,n,o;
clrscr();
puts("Enter First String:");
gets(a);
puts("Enter Second String:");
gets(b);
printf("Enter the position where the item has to be inserted: ");
scanf("%d",&p);
r = strlen(a);
n = strlen(b);
i=0;
// Copying the input string into another array
while(i <= r)
{
c[i]=a[i];
i++;
}
s = n+r;
o = p+n;
// Adding the sub-string
for(i=p;i<s;i++)
{
x = c[i];
if(t<n)
{
a[i] = b[t];
t=t+1;
}
a[o]=x;
o=o+1;
60
}
printf("%s", a);
getch();
}
Output:
1.enter first string:
computer
2.enter second string:
gec
3.enter the position where the item has to be inserted:3
comgecputer
conclusion : the program is error free
VIVA QUESATIONS:
1) What is string ?
Ans: A string is an collection of characters
2) Which command is used to combined the two strings ?
Ans: Strcat()
3) Which command is used to copy the strings ?
Ans: By using the strcpy() function copies one string to another
61
Objective:17
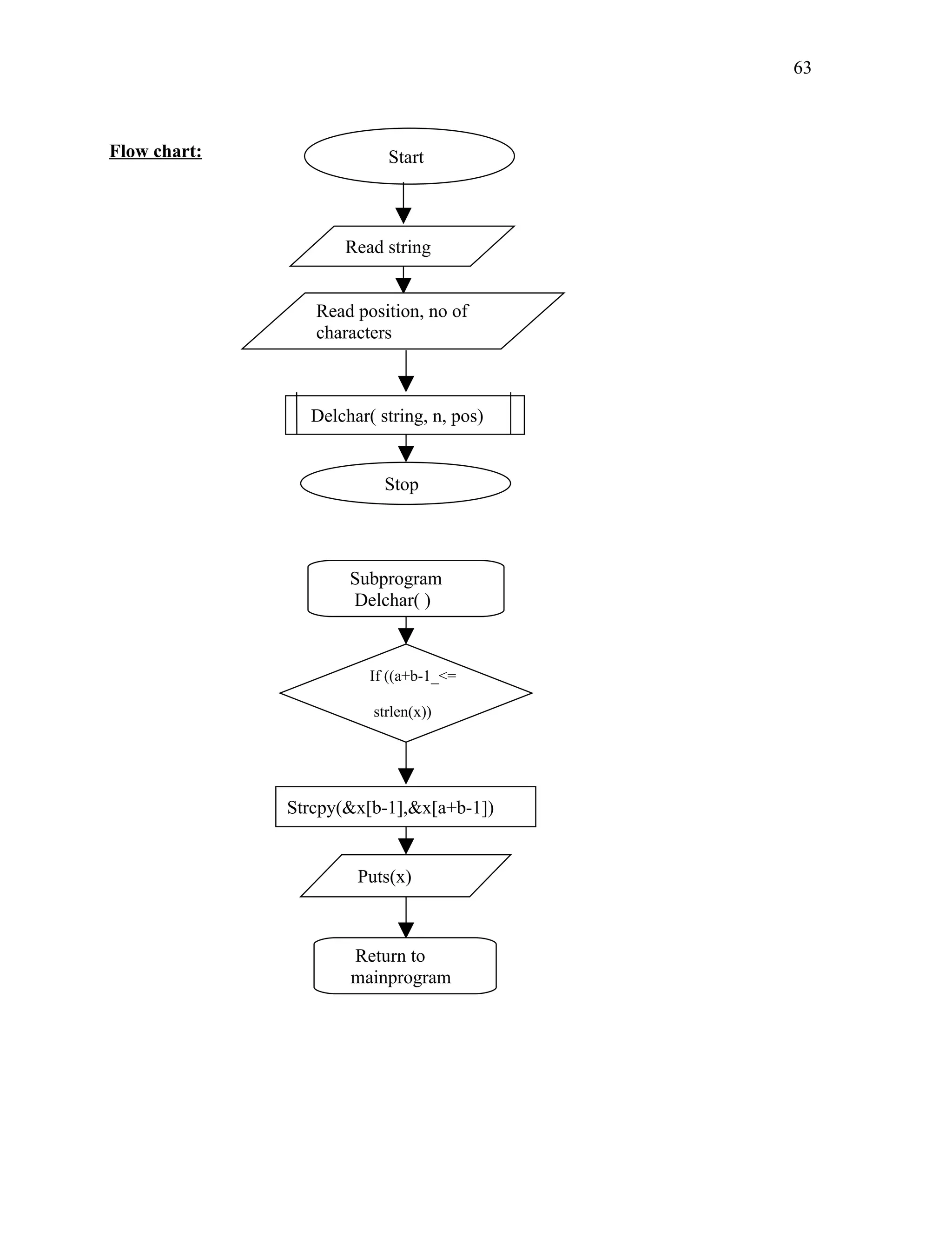
To delete n characters from a given position in a given string
Description:
in this program we need to delete a string from the given string at a specified
position.
Algorithm:
Step 1: start
Step 2: read string
Step 3: find the length of the string
Step 4: read the value of number of characters to be deleted and positioned
Step 5: string copy part of string from position to end, and (position+number of
characters to end)
Step 6: stop
62
Start
Read string
Read position, no of
characters
Delchar( string, n, pos)
Stop
Subprogram
Delchar( )
If ((a+b-1_<=
strlen(x))
Strcpy(&x[b-1],&x[a+b-1])
Puts(x)
Return to
mainprogram
Flow chart:
63
Program:
#include <stdio.h>
#include <conio.h>
#include <string.h>
void delchar(char *x,int a, int b);
void main()
{
char string[10];
int n,pos,p;
clrscr();
puts("Enter the string");
gets(string);
printf("Enter the position from where to delete");
scanf("%d",&pos);
printf("Enter the number of characters to be deleted");
scanf("%d",&n);
delchar(string, n,pos);
getch();
}
// Function to delete n characters
void delchar(char *x,int a, int b)
{
if ((a+b-1) <= strlen(x))
{
strcpy(&x[b-1],&x[a+b-1]);
puts(x);
}
}
Output:
1.enter the string
nagaraju
Enter the position from where to delete:4
Enter the number of charcters to be deleted3
nagju
2. enter the string
kaliraju
Enter the position from where to delete:0
Enter the number of charcters to be deleted4
Raju
Conclusion: the program is error free
64
VIVA QUESATIONS:
1) Which command is used to delete the strings ?
Ans: delstr();
2) What are the various types of string functions ?
Ans: Strcat(), strcpy(), delstr(), substr() ,strlen()etc..,
65
Objective: 18
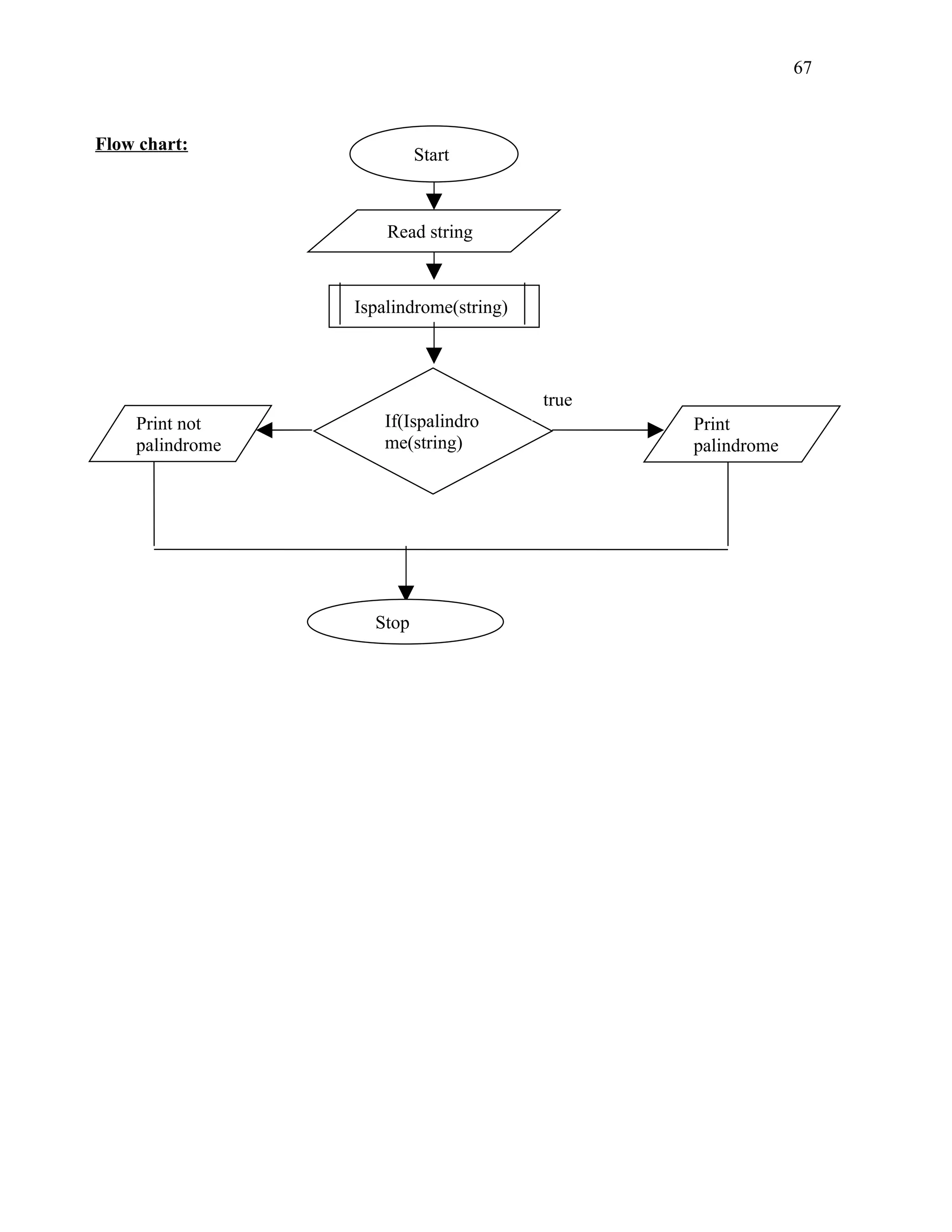
To determine if the given string is a palindrome or not
Description:
if the reverse of a string is equal to original string then it is called palindrome
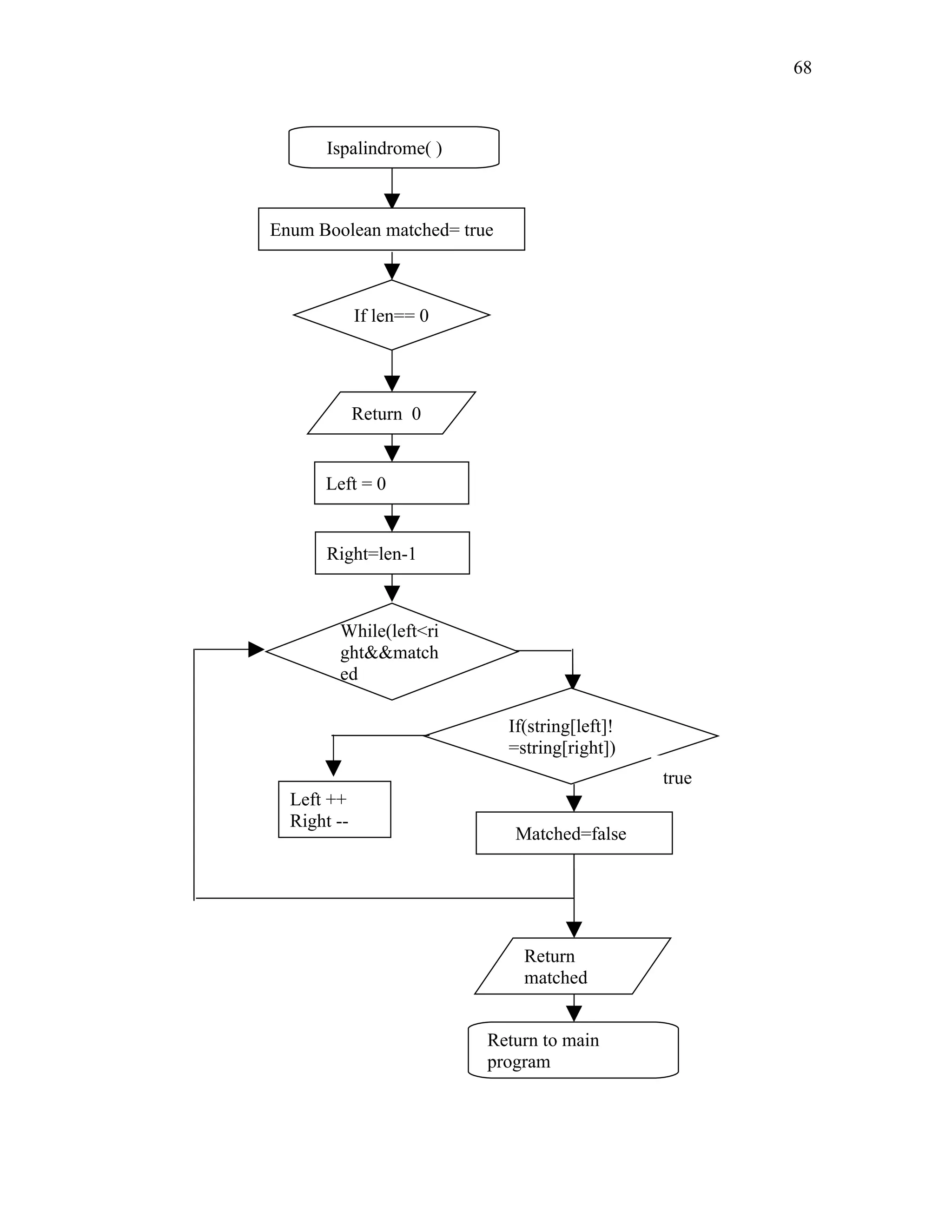
Algorithm:
Step 1:start
Step 2: read the string
Step 3: store reverse of the given string in a temporary string
Step 4: compare the two strings
Step 5: if both are equal then print palindrome
Step 6: otherwise print not palindrome
Step 7: stop
66
Start
Read string
If(Ispalindro
me(string)
Ispalindrome(string)
Print
palindrome
true
Print not
palindrome
Stop
Flow chart:
67
Ispalindrome( )
Enum Boolean matched= true
If len== 0
Return 0
Left = 0
Right=len-1
While(left<ri
ght&&match
ed
If(string[left]!
=string[right])
Matched=false
true
Left ++
Right --
Return
matched
Return to main
program
68
Program:
#include<stdio.h>
#include<string.h>
enum Boolean{false,true};
enum Boolean IsPalindrome(char string[])
{
int left,right,len=strlen(string);
enum Boolean matched=true;
if(len==0)
return 0;
left=0;
right=len-1;
/* Compare the first and last letter,second & second last & so on */
while(left<right&&matched)
{
if(string[left]!=string[right])
matched=false;
else
{
left++;
right--;
}
}
return matched;
}
int main()
{
char string[40];
clrscr();
printf("****Program to test if the given string is a palindrome****n");
printf("Enter a string:");
scanf("%s",string);
if(IsPalindrome(string))
printf("The given string %s is a palindromen",string);
else
printf("The given string %s is not a palindromen",string);
getch();
return 0;
}
69
Output:
1. Enter the string:malayalam
The given string malayalam is a palindrome
2. Enter the string:india
The given string india is not a palindrome
Conclusion: The program is error free
VIVA QUESATIONS:
1) What is meant by palindrome ?
Ans: If the reverse of a string/number is equal to original string/ number then it is
called palindrome.
2) What is the use of gets() function ?
Ans: To read the string at a time
3) What is the use of puts() function ?
Ans: To write the string at a time
70
Objective: 19
Program that displays the position or index in the string S where the string T
begins , or -1 if S doesn’t contain T
Algorithm:
Step 1: start
Step 2: read the string and then displayed
Step 3: read the string to be searched and then displayed
Step 4: searching the string T in string S and then perform the following steps
i. found=strstr(S,T)
ii. if found print the second string is found in the first string at the
position. If not goto step 5
Step 5: print the -1
Step 6: stop
71
Start
Initialize s[ ],t[ ], found variables
Read first string
Display the
string
Read string to be
searched
Display the
string
Found=strstr(s,t)
If found
Print -1
Print the string
Found-s
Stop
no yes
Flow chart:
72
Program:
#include<stdio.h>
#include<string.h>
#include<conio.h>
void main()
{
char s[30], t[20];
char *found;
clrscr();
/* Entering the main string */
puts("Enter the first string: ");
gets(s);
/* Entering the string whose position or index to be displayed */
puts("Enter the string to be searched: ");
gets(t);
/*Searching string t in string s */
found=strstr(s,t);
if(found)
printf("Second String is found in the First String at %d position.n",found-s);
else
printf("-1");
getch();
}
Output:
1.enter the first string:
kali
Enter the string to be seareched:
li
second string is found in the first string at2position
2.enter the first string:
nagaraju
Enter the string to be seareched:
raju
second string is found in the first string at4position
3.enter the first string:
nagarjuna
Enter the string to be seareched:
ma
-1
Conclusion: The program is error free
73
VIVA QUESATIONS:
1) What is the difference between printf() and puts() ?
Ans: puts() is used to display the string at a time and it doesn’t take any integers
values but printf() takes any values as defined by the user
2) define pointer variable ?
Ans: pointer variables are defined as variable that contain the memory addresses of
data or executable code.
3) What is use of the strcmp() function ?
Ans: This function compares two strings character by character and returns a value 0
if both strings are equal and non zero value if the strings are different.
74
Objective: 20
To count the lines,words & charcters in a given text
Description:
In this program we have to count the no of lines, no of words and no of
characters in a given program or given text by using the string function
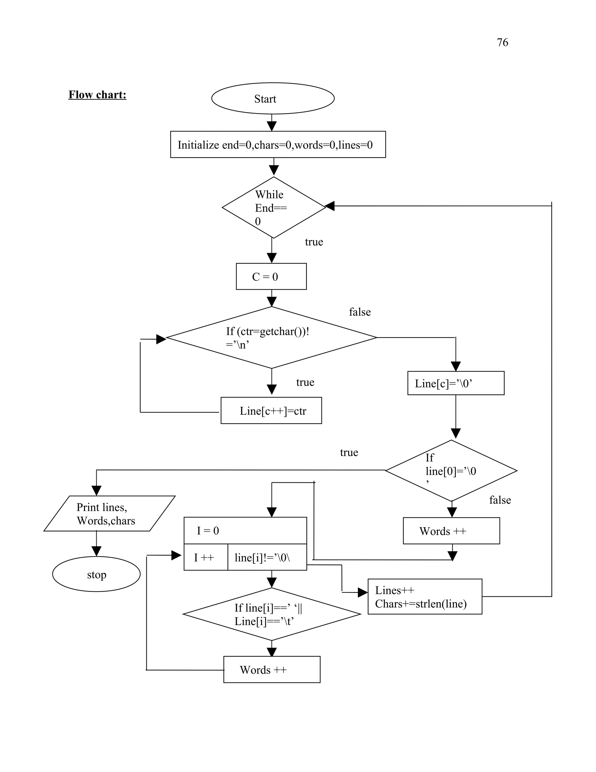
Algorithm:
Step 1: Start
Step 2: Read the text until an empty line
Step 3: Compare each character with newline char ‘n’ to count no of lines
Step 4: Compare each character with tab char ‘t’ or space char ‘ ‘ to count no
of words
Step 5: Compare first character with NULL char ‘0’ to find the end of text
Step 6: No of characters = length of each line of text
Step 7: Print no of lines, no of words, no of chars
Step 8: Stop
75
Start
Initialize end=0,chars=0,words=0,lines=0
While
End==
0
C = 0
true
If (ctr=getchar())!
=’n’
false
Line[c]=’0’
Line[c++]=ctr
true
If
line[0]=’0
’
true
Words ++I = 0
I ++ line[i]!=’0
false
If line[i]==’ ‘||
Line[i]==’t’
Lines++
Chars+=strlen(line)
Words ++
Print lines,
Words,chars
stop
Flow chart:
76
Program:
#include <stdio.h>
main()
{
char line[81], ctr;
int i,c,
end = 0,
characters = 0,
words = 0,
lines = 0;
printf("KEY IN THE TEXT.n");
printf("GIVE ONE SPACE AFTER EACH WORD.n");
printf("WHEN COMPLETED, PRESS 'RETURN'.nn");
while( end == 0)
{
/* Reading a line of text */
c = 0;
while((ctr=getchar()) != 'n')
line[c++] = ctr;
line[c] = '0';
/* counting the words in a line */
if(line[0] == '0')
break ;
else
{
words++;
for(i=0; line[i] != '0';i++)
if(line[i] == ' ' || line[i] == 't')
words++;
}
/* counting lines and characters */
lines = lines +1;
characters = characters + strlen(line);
}
printf ("n");
printf("Number of lines = %dn", lines);
printf("Number of words = %dn", words);
printf("Number of characters = %dn", characters);
}
Output
1.KEY IN THE TEXT.
GIVE ONE SPACE AFTER EACH WORD.
WHEN COMPLETED, PRESS 'RETURN'.
Admiration is a very short-lived passion.
Admiration involves a glorious obliquity of vision.
Always we like those who admire us but we do not
77
like those whom we admire.
Fools admire, but men of sense approve.
Number of lines = 5
Number of words = 36
Number of characters = 205
Conclusion: The program is error free
VIVA QUESATIONS:
1) What is use of strlen() ?
Ans: to read a string length
2) what is the use of getc() function ?
Ans: To read the character one by one.
3) What is the use of strstr () ?
Ans: The function strstr() searches one string for the occurrence of another.It accepts
two strings as parameters and searches the first string for an occurrence of the
second
78
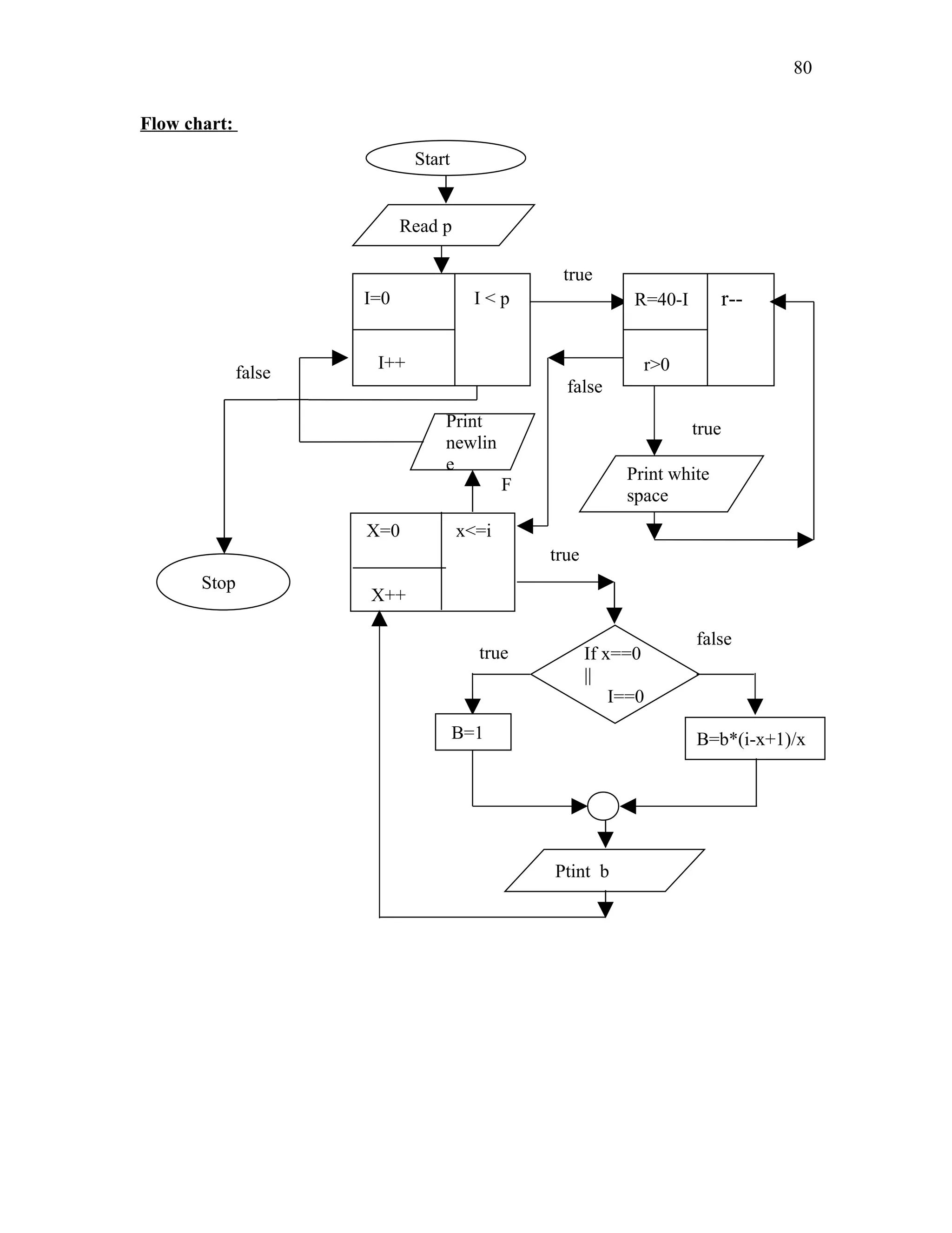
Objective 21:
To generate Pascal’s triangle
Description:
Pascal’s triangle which is used for a coefficient in the equation in
polynominals.
Alogrithm:
Step 1: Start
Step 2: Initialize m=0
Step 3: Read n
Step 4: If m<n goto step 5.if not goto step 12
Step 5: initialize i=40-m
Step 6: If i>0 is true do as follows. If not goto step 7
i. print white space
ii. decrement i
iii. goto Step 6
Step 7: Initialize j=0
Step 8: If j=m do as follows. If not goto Step 10
i) if(j==0||m==0)
ii) Initialize b=1 if not b=b*(m-j+1)/j
iii) Print white space, b .
iv) Goto Step 9
Step 9: increment j, goto Step 8
Step 10: print new line control
Step 11: increment m, goto step 4
Step 12: Stop
79
Flow chart:
Start
Read p
I=0 I < p
I++
true
R=40-I r--
r>0
Print white
space
true
X=0 x<=i
X++
false
true
If x==0
||
I==0
false
true
B=1 B=b*(i-x+1)/x
Ptint b
F
Print
newlin
e
Stop
false
80
Program:
#include<stdio.h>
#include<conio.h>
void main()
{
int i,p,r,x,binom=1;
clrscr();
printf("enter the how many lines to print");
scanf("%d",&p);
i=0;
while(i<p) // check the condition
{
for(r=40-i;r>0;r--) // perform the looping operation until 0
printf(" ");
for(x=0;x<=i;x++)
{
if((x==0)||(i==0)) // check the condition
binom=1;
else
binom=binom*(i-x+1)/x;
printf("%d",binom);
printf(" ");
}
printf("n");
i++;
}
getch();
}
Output:
1.enter the how many lines to print5
1
1 1
1 2 1
1 3 3 1
1 4 6 4 1
2.enter the how many lines to print3
1
1 1
1 2 1
Conclusion: the program is error free
81
VIVA QUESATIONS:
1) What is meant by Pascal’s triangle ?
Ans: Pascal’s triangle which is used for a coefficient in the equation in polynominals
2)define structure ?
Ans: A structure in c is a heterogenous user efined data type. A structure may contain
different data types.It groups variables into a single entity.
82
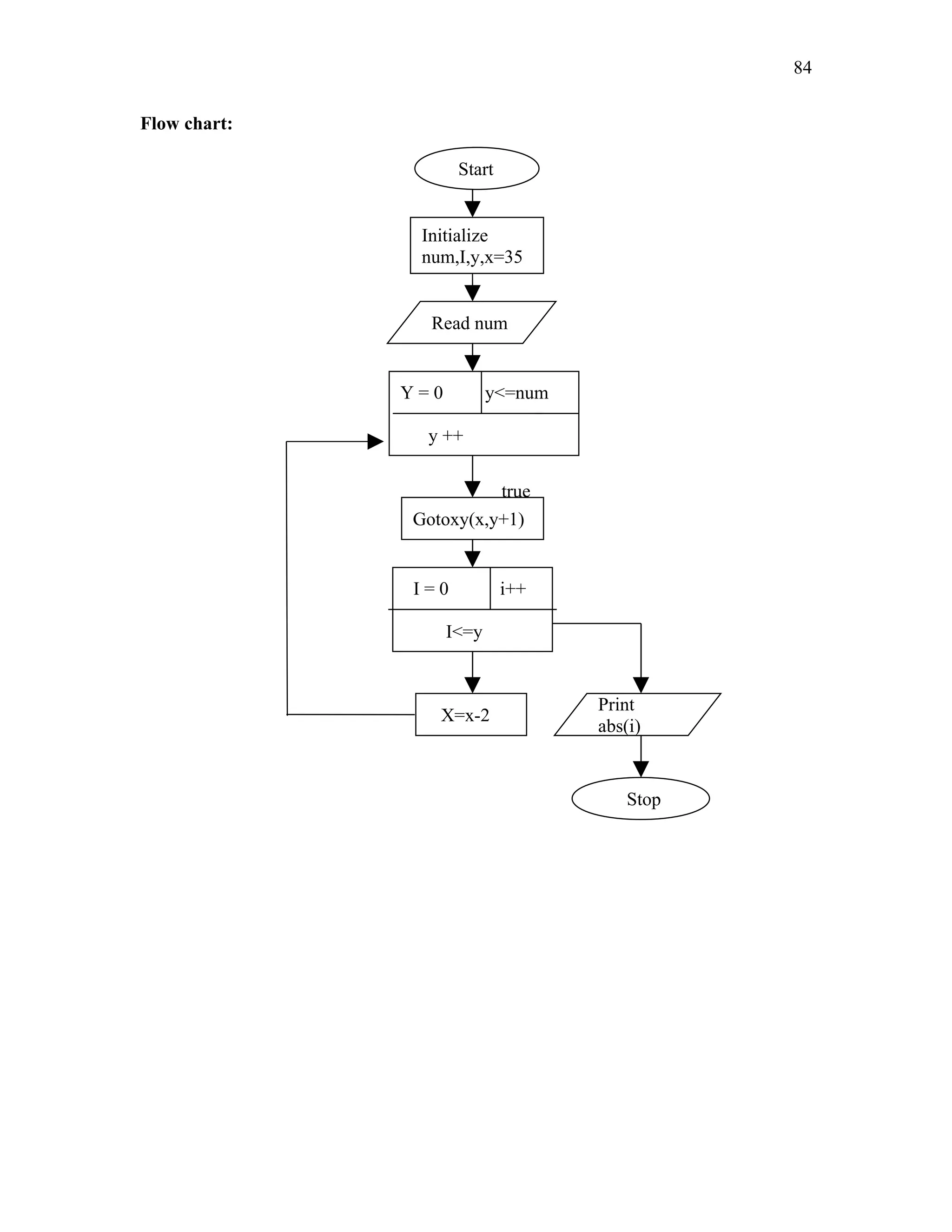
Objective 22:
To construct a pyramid of numbers
Description:
In this program the we have to construct output in the pyramid shape manner
Algorithm:
Step 1: Start
Step2: initialize the num,I,y, x=35
Step3: read the num
Step4:perform the loop operation
For(y=0;y<=num;y++)
Step5:Gotoxy(x,y+1)
Step6: perform the loop operation for displaying digits towards the left and right
For(i=0-y;i<=y;i++)
Step7: print abs(i);
Step8: x=x-2;
Step9: Stop
83
Flow chart:
Start
Initialize
num,I,y,x=35
Read num
Y = 0 y<=num
y ++
true
Gotoxy(x,y+1)
I = 0 i++
I<=y
Print
abs(i)
X=x-2
Stop
84
Program:
#include<stdio.h>
#include<conio.h>
void main()
{
int num,i,y,x=35;
clrscr();
printf("nEnter the number to generate the pyramid:n");
scanf("%d",&num);
for(y=0;y<=num;y++)
{
/*(x-coordinate,y-coordinate)*/
gotoxy(x,y+1);
/*for displaying digits towards the left and right of zero*/
for(i=0-y;i<=y;i++)
printf("%3d",abs(i));
x=x-3;
}
getch();
}
Output:
1.enter the number: 0
4 1 0 1
2 1 0 1 2
3 2 1 0 1 2 3
4 3 2 1 0 1 2 3 4
2.enter the number: 0
3 1 0 1
2 1 0 1 2
3 2 1 0 1 2 3
Conclusion: The program is error free
VIVA QUESATIONS:
1) What is the use of dot operator in structures ?
Ans: The use of dot(.) operator to access the members of a structure independently.
The dot operator connects a member with the structure variable.
2) Define unions ?
Ans: A union is a data type in c which allows the overlay of more than one variable in
the same memory area.
85
Objective 23:
To read in two numbers x and n and then compute the sum of this geometric
progression 1+x+x2+
x3
+……….+xn
Description:
In this program we have to read the two numbers and the calculate the sum of this
geometric progression in above mention .
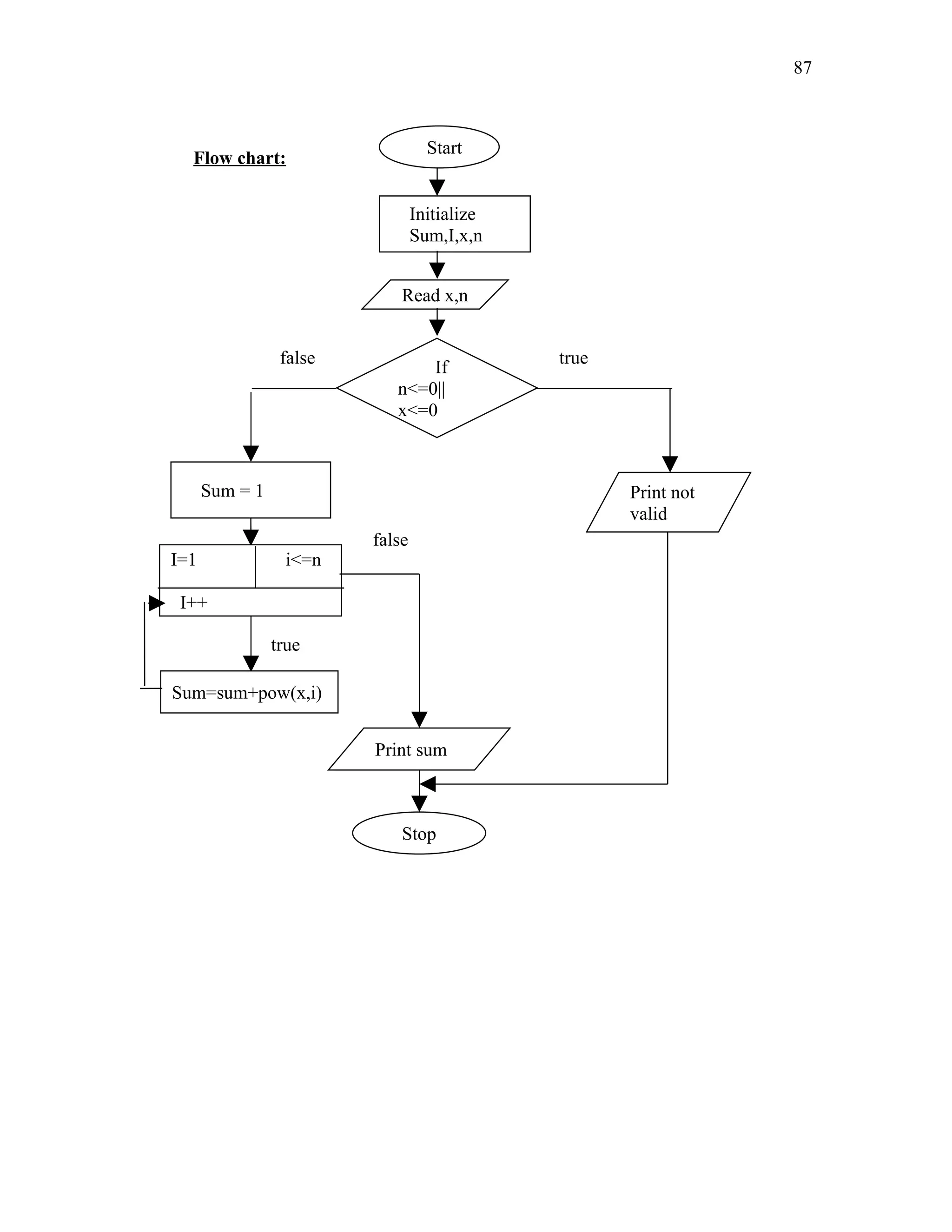
Algorithm:
Step 1: Start
Step 2: read values of x and n, sum-1, i=1
Step 3: check for n & X
i) if n<=0 || x<=0
ii) print values are not valid
iii) read values of x and n
Step 4: perform the loop operation
i) for(i=1;i<=n;i++) then follows
ii) sum=sum+pow(x,i)
Step 5: print sum
Step 6: Stop
86
Start
Initialize
Sum,I,x,n
Read x,n
If
n<=0||
x<=0
Print not
valid
I=1 i<=n
I++
Sum=sum+pow(x,i)
Print sum
Stop
false
truefalse
Sum = 1
true
Flow chart:
87
Program:
#include<stdio.h>
#include<conio.h>
#include<math.h>
void main()
{
int s_sum,i,x,n;
clrscr();
printf("Enter the values for x and n:");
scanf("%d %d",&x,&n);
if(n<=0 || x<=0)
{
printf("Value is not validn");
}
else
{
printf("Value is validn");
s_sum=1;
for(i=1;i<=n;i++)
{
s_sum=s_sum+pow(x,i);
}
printf("Sum of series=%dn",s_sum);
}
getch();
}
Output:
1.Enter the values for x and n:2
3
Value is valid
Sum of series=15
2.Enter the values for x and n:4
9
Value is valid
Sum of series=21845
3.Enter the values for x and n:0
1
Value is not valid
Conclusion: the program is error free
88
VIVA QUESATIONS:
1) what are the difference between structures and unions ?
Ans: Here the major difference is with in the structure all elements must be allocated
memory. But in union highest memory allocation must be allocated the all these
elements.
89
Objective 24:
To convert the given binary number to 2’s complement
Description:
In this program the given binary number is first covert the numbers 0 to1 and
1 to 0. And finally add the 1 to the converted number. Then we will get the
2’s complement number.
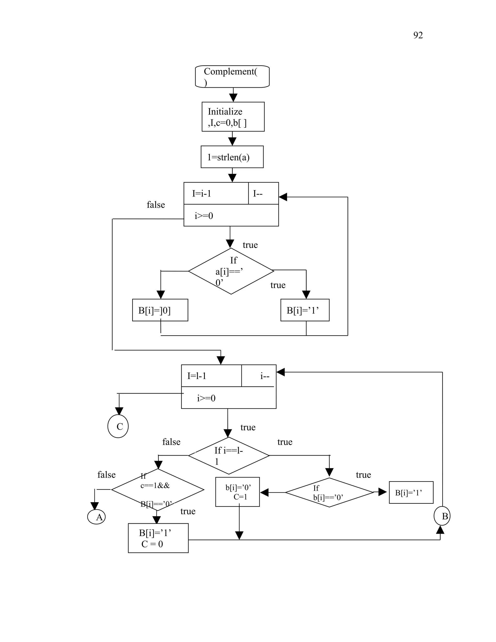
Algorithm: main program
Step 1: Start
Step 2: declare the subprogram “complement(char *a)”
Step 3: initialize the variable i
Step 4: read the binary number
Step 5: perform the loop operation. if it is true then follows. if not goto step 7
i) for(i=0;a[i]!=’0’;i++)
ii) if(a[i]!=’0’&&a[i]!=’1’) then displayed the number is not valid.
enter the correct number.
iii) Exit the loop
Step 6: call sub program ‘complemt(a)’
Step 7: stop
Sub program:
Step 1: initialize the variable I,c=0,b[160
Step 2: 1=strlen(a)
Step 3: perform the loop operation. if it is true then follows. if not goto
i)for(i=l-1;i>=0;i--)
ii)if(a[i]==’0’) then b[i]=’1’ else
iii)b[i]=’0’
Step 4: for(i=l-1;i>=0;i--) is true
i) if(i==l-1) then
ii) if(b[i]==’0’) then b[i]=’1’ else
iii) b[i]=’0’,c=1 if not goto step 5
Step 5: if(c==1&&b[i]==’0’) is true then
i) b[i]=’1’, c=0 if not goto Step 6
Step 6: if(c==1&&b[i]==’1’) then b[i]=’0’,c=1
Step 7: displayed b[l]=’0’
Step 8: print b and return to main program
90
Flow chart:
Start
Initialize I, a[ ]
Read a
I = 0 i++
A[i]!=’0’
true
If a[i]!
=’0’&&a[i]!=’1’
Number is
not valid
true
false
Call sub program
Complement(a)
false
Stop
91
Complement(
)
Initialize
,I,c=0,b[ ]
1=strlen(a)
I=i-1 I--
i>=0
true
If
a[i]==’
0’
B[i]=’1’
true
B[i]=]0]
false
I=l-1 i--
i>=0
true
If i==l-
1
true
If
b[i]==’0’
B[i]=’1’
true
b[i]=’0’
C=1
false
If
c==1&&
B[i]==’0’
B[i]=’1’
C = 0
A B
false
true
C
92
Program:
#include <stdio.h>
#include<conio.h>
void complement (char *a);
void main()
{
char a[16];
int i;
clrscr();
printf("Enter the binary number");
gets(a);
for(i=0;a[i]!='0'; i++)
{
if (a[i]!='0' && a[i]!='1')
{
printf("The number entered is not a binary number. Enter the
correct number");
exit(0);
}
}
complement(a);
getch();
A
If c==1
&&
b[i]==1
B[i]=’0]
C=1
true
B
C
B[i]=’0’
Print ‘b’
Return to
main
program
93
}
void complement (char *a)
{
int l, i, c=0;
char b[16];
l=strlen(a);
for (i=l-1; i>=0; i--)
{
if (a[i]=='0')
b[i]='1';
else
b[i]='0';
}
for(i=l-1; i>=0; i--)
{
if(i==l-1)
{
if (b[i]=='0')
b[i]='1';
else
{
b[i]='0';
c=1;
}
}
else
{
if(c==1 && b[i]=='0')
{
b[i]='1';
c=0;
}
else if (c==1 && b[i]=='1')
{
b[i]='0';
c=1;
}
}
}
b[l]='0';
printf("The 2's complement is %s", b);
}
94
Output:
1.Enter the binary number101010
The 2's complement is 010110
Enter the binary number11111
The 2's complement is 00001
Enter the binary number2222
The number entered is not a binary number. Enter the correct number
Conclusion: the program is error free
VIVA QUESATIONS:
1) Expand ASCII ?
Ans: American standarad code for information interchange
2)What is binary number ?
Ans: The number which contains only 0 and 1 is called binary number.
3) Define 2”s complement ?
Ans: The given binary number is first covert the numbers 0 to1 and 1 to 0. And finally
add the 1 to the converted number. Then we will get the 2’s complement number.
95
Objective 25:
To convert roman number to it’s decimal equivalent
Description:
In this program we have to take the roman value. This value is converted into a
it’s equivalent decimal number.
Ex: X=10
Algoritham:
Step 1: Start
Step 2: read the roman numerical as string
Step 3: find length of roman numerical
Step 4: for each charcter in the string
i) if(char=I) then decimal=1
ii) if(char=V) then decimal=5
iii) if(char=X) then decimal=10
iv) if(char=L) then decimal=50
v) if(char=C) then decimal=100
vi) if(char=D) then decimal=500
vii) if(char=M) then decimal=1000
viii) otherwise invalid character
Step 5: repeat step 4 until the length of the string
Step 6: k=char[length-1]
Step 7: for each character of decimal string
i) if(decimal[i]>dec[i-1]) then k=k-decimal[i-1]
ii) else if(decimal[i]=decimal[i-1 or decimal[i]<decimal[i-1) then
k=k+decimall[i-1]
Step 8: repate step 7 until the length of decimal string
Step 9: print decimal value
Step 10: Stop
96
Flow chart:
Start
Read
roman
value
Len=strlen(rom)
I=0 i++
I< len
If
rom[i]==’I’
A[i]=1
True
false
If
rom[i]==’V’
A[i]=5
true
false
If
rom[i]==’X’
A[i]=10
true
false
B
C
K=a[len-1]
I=len-1 i—
I > 0
true
A[i]
>a[i-
1]
true
k=k-a[i-1]
F
A[i]=
=a[i-
1]||
a[i]<a
[i-1]
true
k=k+ai-1]
97
A
B
If
rom[i]==’L’
A[i]=50
true
false
If
rom[i]==’C’
A[i]=100
true
false
If
rom[i]==’D’
A[i]=500
true
If
rom[i]==’C’
A[i]=1000
false
true
C
Print
invalid
A
Print k
Stop
98
Program:
#include<stdio.h>
#include<conio.h>
#include<string.h>
#include<stdlib.h>
void main()
{
int *a,len,i,j,k;
char *rom;
clrscr();
printf("Enter the Roman Numeral:");
scanf("%s",rom);
len=strlen(rom);
for(i=0;i<len;i++) // loop will continue until I is not graterthan length.
{
if(rom[i]=='I')
a[i]=1;
else if(rom[i]=='V')
a[i]=5;
else if(rom[i]=='X')
a[i]=10;
else if(rom[i]=='L')
a[i]=50;
else if(rom[i]=='C')
a[i]=100;
else if(rom[i]=='D')
a[i]=500;
else if(rom[i]=='M')
a[i]=1000;
else
{
printf("nInvalid Value");
getch();
exit(0);
}
}
k=a[len-1];
for(i=len-1;i>0;i--) // loop will continue until I lessthan zero
99
{
if(a[i]>a[i-1]) // check the condition
k=k-a[i-1];
else if(a[i]==a[i-1] || a[i]<a[i-1])
k=k+a[i-1];
}
printf("nIts Decimal Equivalent is:");
printf("%d",k);
getch();
}
Output:
Enter the Roman Numeral:D
Its Decimal Equivalent is:500
Enter the Roman Numeral:X
Its Decimal Equivalent is:10
Enter the Roman Numeral:23
Invalid Value
Conclusion: The program is error free
VIVA QUESATIONS:
1) What is difference between structure and unions ?
Ans : The amount of memory required to store a structure variable is the sum of size all
the members in addition to the padding bytes that may be provided by the compiler. In
case of a union the amount of memory required is the same as that required by its largest
member.
2) What are various operations performed on union ?
Ans: i)An union variable can be assigned to another union variable
ii) A union variable can be passed to a function as a parameter
iii) The address of the union variable can be extracted by using the address of
operator (&).
100
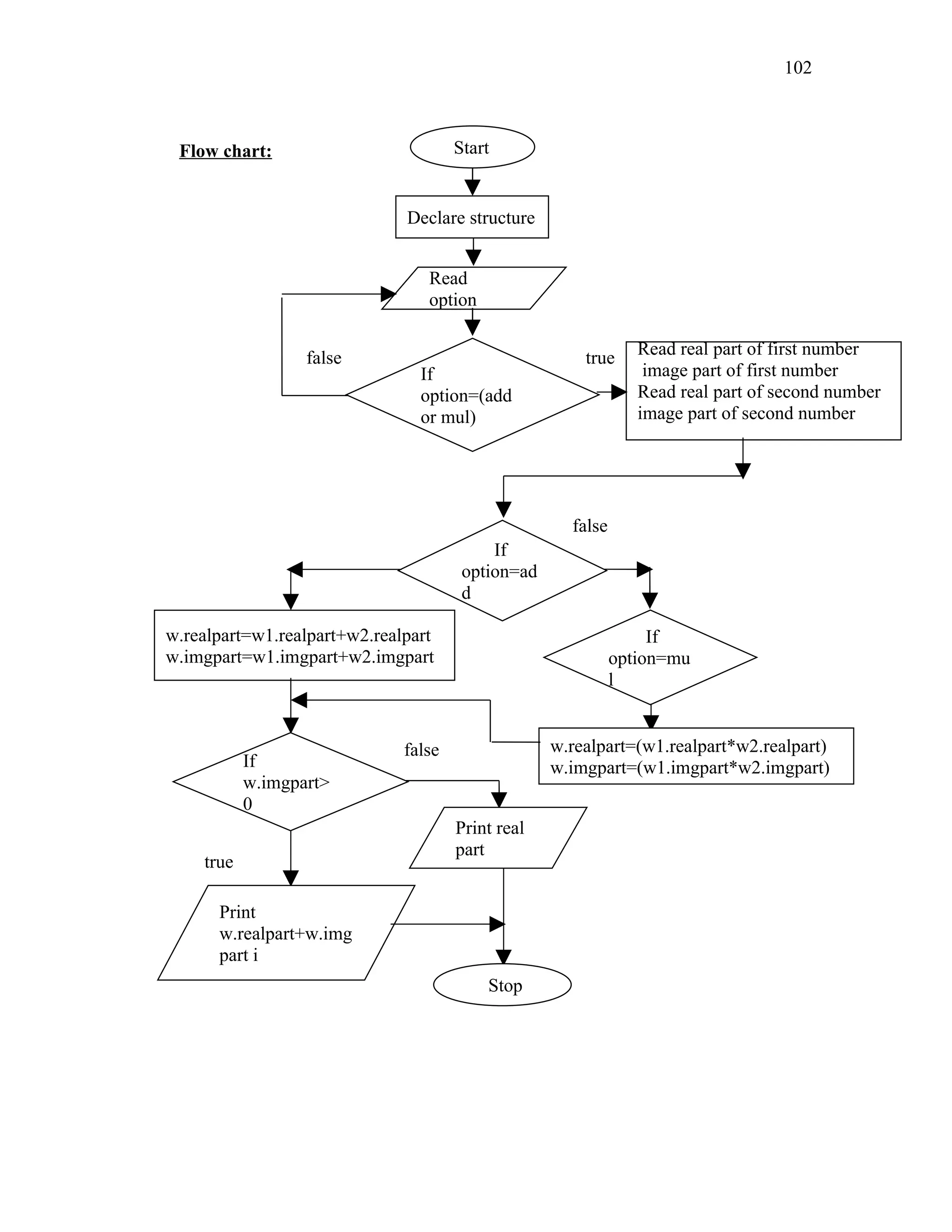
Objective 26:
To read the two complex numbers and perform the addition and multiplication
of these two numbers.
Description:
In this program the complex number means it contains the two parts . first one is
real part and second one is imaginary part(2+3i).by taking these two complex
numbers we can perform the addition and multiplication operation.
Algorithm:
Step 1: Start
Step 2: declare structure for complex numbers
Step 3: read the complex number
Step 4: read choice
Step 5: if choice=1 then addition operation will perform and it contains following
steps
i) w.realpart = w1.realpart+w2.realpart;
ii) w.imgpart = w1.imgpart+w2.imgpart; goto step 4
Step 6: if choice=2 then multiplication operation will perform and it contains
following steps
i) w.realpart=(w1.realpart*w2.realpart)-(w1.imgpart*w2.imgpart);
ii) w.imgpart=(w1.realpart*w2.imgpart)+(w1.imgpart*w2.realpart); goto
step 4
Step 7: if choice=0 then exit operation will perform
Step 8:if w.imgpart>0 then print realpart+imgpart else
Print realpart.
Step 9: Stop
101
Start
Declare structure
Read
option
If
option=(add
or mul)
truefalse Read real part of first number
image part of first number
Read real part of second number
image part of second number
If
option=ad
d
false
w.realpart=w1.realpart+w2.realpart
w.imgpart=w1.imgpart+w2.imgpart
If
option=mu
l
w.realpart=(w1.realpart*w2.realpart)
w.imgpart=(w1.imgpart*w2.imgpart)If
w.imgpart>
0
true
Print
w.realpart+w.img
part i
false
Print real
part
Stop
Flow chart:
102
Program:
#include<stdio.h>
#include<math.h>
void arithmetic(int opern);
struct comp
{
double realpart;
double imgpart;
};
void main()
{
int opern;
clrscr();
printf("nn ttt***** MAIN MENU *****");
printf("nn Select your option: n 1 : ADDn 2 : MULTIPLYn 0 : EXIT nntt Enter
your Option [ ]bb");
scanf("%d",&opern);
if(opern>2)
{
printf("invalid option");
}
else
{
switch(opern)
{
case 0:
exit(0);
case 1:
case 2:
arithmetic(opern);
default:
main();
}
}
getch();
}
void arithmetic(int opern)
{
struct comp w1, w2, w;
printf("n Enter two Complex Numbers (x+iy):n Real Part of First Number:");
scanf("%lf",&w1.realpart);
printf("n Imaginary Part of First Number:");
scanf("%lf",&w1.imgpart);
printf("n Real Part of Second Number:");
scanf("%lf",&w2.realpart);
103
printf("n Imaginary Part of Second Number:");
scanf("%lf",&w2.imgpart);
switch(opern)
{
/*addition of complex number*/
case 1:
w.realpart = w1.realpart+w2.realpart;
w.imgpart = w1.imgpart+w2.imgpart;
break;
/*multiplication of complex number*/
case 2:
w.realpart=(w1.realpart*w2.realpart)-(w1.imgpart*w2.imgpart);
w.imgpart=(w1.realpart*w2.imgpart)+(w1.imgpart*w2.realpart);
break;
}
if (w.imgpart>0)
printf("n Answer = %lf+%lfi",w.realpart,w.imgpart);
else
printf("n Answer = %lf%lfi",w.realpart,w.imgpart);
getch();
main();
}
Output:
***** MAIN MENU *****
Select your option:
1 : ADD
2 : MULTIPLY
0 : EXIT
Enter your Option [ 1]
Enter two Complex Numbers (x+iy):
Real Part of First Number:2
Imaginary Part of First Number:2
Real Part of Second Number:2
Imaginary Part of Second Number:2
Answer = 4.000000+4.000000i
***** MAIN MENU *****
104
Select your option:
1 : ADD
2 : MULTIPLY
0 : EXIT
Enter your Option [ 2]
Enter two Complex Numbers (x+iy):
Real Part of First Number:2
Imaginary Part of First Number:2
Real Part of Second Number:2
Imaginary Part of Second Number:2
Answer = 0.000000+8.000000i
***** MAIN MENU *****
Select your option:
1 : ADD
2 : MULTIPLY
0 : EXIT
Enter your Option [ 3]
invalid option
***** MAIN MENU *****
Select your option:
1 : ADD
2 : MULTIPLY
0 : EXIT
Enter your Option [ 0]
Conclusion: The program is error free
VIVA QUESATIONS:
1) Define structure ?
Ans: Structure is amethod for packing data of different types. Structure help to organize
complex data in a more meaninigful way.
2) What is use of <math.h> header file ?
Ans: It is used to access the mathematical functions in programs.
105
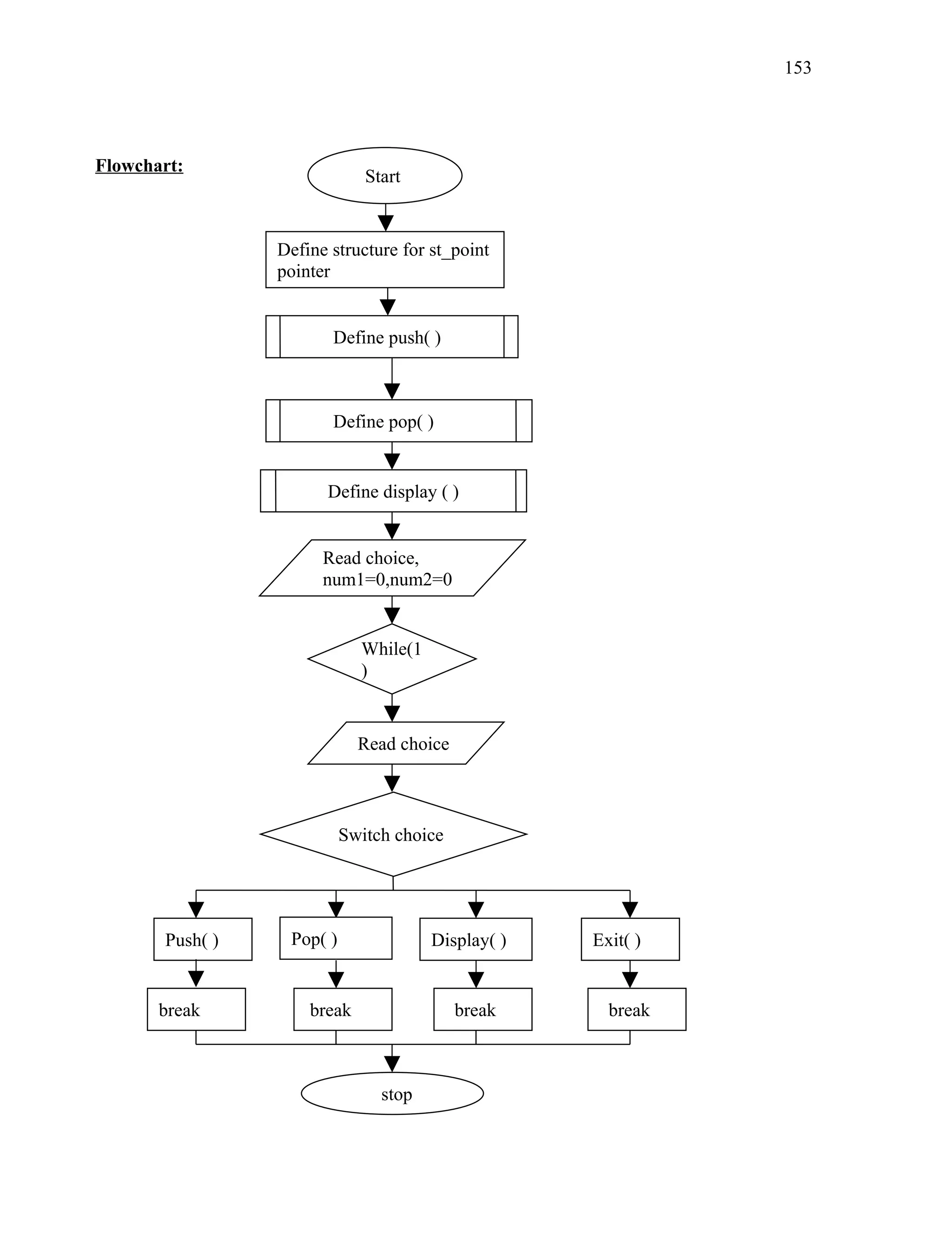
Objective 27:
Program which copies one file to another
Description:
In this program we have to use the file functions to perform the copy
operation from one file to another file.
Algorithm:
Step 1: Start
Step 2: read command line arguments
Step 3: check if no of arguments =3 or not. If not print invalid no of arguments
Step 4: open source file in read mode
Step 5: if NULL pointer, then print source file can not be open
Step 6: open destination file in write mode
Step 7: if NULL pointer, then print destination file can not be open
Step 8 : read a character from source file and write to destination file until EOF
Step 9: Close source file and destination file
Step 10: Stop
106
Start
Read arguments
from command line
If
arg!
=3
Print invalid no
of arguments
true
false
Fs=fopen(arg[1],”r”
If
fs=NUL
L
true
Print source
file can not
be opened
false
Ft=fopen(arg[2],”w”
If
ft==NUL
L
Print target file
can not be opened
Fclose(fs)
false
Ch=fgetc(fs)
If
ch==EO
F
Fclose(fs)
Fclose(ft)
true
false
Fputc(ch,ft)
Stop
Flow chart:
107
Program:
#include <stdio.h>
#include <conio.h>
#include <process.h>
void main(int argc, char *argv[])
{
FILE *fs,*ft;
char ch;
clrscr();
if(argc!=3)
{
puts("Invalid number of arguments.");
exit(0);
}
fs = fopen(argv[1],"r");
if(fs==NULL)
{
puts("Source file cannot be opened.");
exit(0);
}
ft = fopen(argv[2],"w");
if (ft==NULL) // check the condition if the file pointer is NULL or not
{
puts("Target file cannot be opened.");
fclose(fs);
exit(0);
}
while(1)
{
ch=fgetc(fs);
if (ch==EOF) // check the condition if the file is end or not
break;
else
fputc(ch,ft);
}
fclose(fs);
fclose(ft);
getch();
}
108
Output:
source.c
this is source text
ouput.c
Command line arguments
source.c ouput.c
source.c
this is source text
ouput.c
this is source text
Command line arguments
source.c
Invalid number of arguments.
Conclusion: the program is error free
VIVA QUESATIONS:
1) What is file ?
Ans: The collection of alphabets is called file
2) What are the various operations performed on the file ?
Ans: fopen(), fread(), fwrite(), fclose() etc..,
3) What is the use of file pointer ?
Ans: The file pointer must be used in subsequent operations on the file
109
Objective 28:
To reverse the first n characters in afile
Description:
This program perform the reverse operation of n characters in the file
Algorithm:
Step 1: Star
Step 2: read the command line arguments
Step 3: check if arguments=3 or not
If not print invalid no of arguments
Step 4: open source file in read mode
Step 5: if NULL pointer, then print file can not be open
Step 6: Store no of chars to reverse in k
K= *argv[2]-48
Step 7: read the item from file stream using fread
Step 8: Store chars from last position to initial position in another string(temp)
Step 9: print the temp string
Step 10: Stop
110
Start
Read command
line args
If
argc!
=3
false
Fp=fopen(argv[1],”r
”
Print invalid
no of args
If
fp==NUL
L
Print file can
not be
opened
true
false
k=*argv[2]-48
n = fread(a,1,k,fp)
a[n]='0'
len=strlen(a)
I = len-1 i—
I >=0
true
S[j]=a[i]
Print s[j]
J++
false
S[j+1]=’0’
Stop
Flow chart:
111
Program:
#include <stdio.h>
#include <conio.h>
#include <string.h>
#include <process.h>
void main(int argc, char *argv[])
{
char a[15];
char s[20];
char n;
int k;
int j=0;
int i;
int len;
FILE *fp;
if(argc!=3)
{
puts("Improper number of arguments.");
exit(0);
}
fp = fopen(argv[1],"r");
if(fp == NULL)
{
puts("File cannot be opened.");
exit(0);
}
k=*argv[2]-48;
n = fread(a,1,k,fp);
a[n]='0';
len=strlen(a);
for(i=len-1;i>=0;i--)
{
s[j]=a[i];
printf("%c",s[j]);
j=j+1;
}
s[j+1]='0';
getch();
}
112
Output:
source.c
this is source
ouput.c
Command line arguments
source.c ouput.c
source.c
this is source
ecruos si siht
Command line arguments
source.c
Invalid number of arguments.
Conclusion: the program is error free
VIVA QUESATIONS:
1) List out the file handling functions ?
Ans: fopen(), fprintf(),fclose(),fscanf(),fgetc(),fputc(), etc..,
2) What is the use of fseek() function ?
Ans: The function fseek sets the file pointer associated with a stream to a new position
3) What is use of the fflush() function ?
Ans: If the given stream has a buffered output, fflush writes the output of the stream to
the associate file.
113
Objective 29:
Program that uses functions to perform the following operations on single linked
lists. i) creation ii) insertion iii) deletion iv) traversal
Description:
In this program we have to create a single linked list, insert the elements into that
list ,delete the some elements from that list and then perform the sorting operation
and traversal operation on that created linkedlist
Algorithm :
Step 1: Start
Step 2: Declare a structure named linked-list
Step 3: Declare the pointers next, first, fresh, ptr
Step 4: Print main menu
Step 5: Read choice
Step 6: Switch(choice)
Step 7: If(choice==1)
7.1 Assign fresh=malloc(size of (node))
7.2 Read the element fresh->data
7.3 Read the choice where to insert
7.4:Switch(choice)
7.4.1: If choice==1
7..4.2: Call the function IBegin()
7.4.3: If choice==2
7.4.4: Call the function Iend()
7.4.5: If choice==3
7.4.6: Call the function Imiddle()
Step 8: If(choice==2)
8.1: Read the position to delete
8.2: Switch(choice)
8.2.1: If choice==1
8..2.2: Call the function DBegin()
8.2.3: If choice==2
8.2.4: Call the function Dend()
8.2.5: If choice==3
8.2.6: Call the function Dmiddle()
Step 9: If choice==3
9.1 Call function view
114
Step 10: If choice==4
10.1 Exit()
Step 11: Start insert function
Step 12: If(first==null)
Step 13: First->data=e
Step 14: First->next=null
Step 15: Else declare new node
Step 16:fresh->data=e
Step 17: If choice=1
Step 18: frsh->next=first
Step 19: first=fresh
Step 20:if choice=2
Step 21: ptr=first
Step 22: ptr->next=fresh
Step 23: fresh->next=full
Step 24: If choice =3
Step 25: Enter the position
Step 26:at p-1 node
Step 27: fresh->next= ptr->next
Step 28: ptr->next=fresh
Step 29: for delete function
Step 30: If first!=null
Step 31: Enter the position to delete
Step 32: If choice=1
115
Step 33: d=first->data
Step 34: first=first->next
Step 35: if choice=2
Step 36: ptr=first
Step 37: Traverse to last node
Step 38: d=ptr->next->data
Step 39: ptr ->next=ptr->next->next
Step 40: Print d value
Step 41: for function view
Step 42: for ptr=first and ptr!=null and ptr=ptr->next
Step 43: Print ptr->data
Step 44: End
116
Flowchart:
117
Program:
# include<stdio.h>
# include<malloc.h>
int ch,i,n,j,p,item; /* VARIABLE DECLARATION */
/* START OF STRUCTURE DEFINITION */
struct link
{
int data;
struct link *next;
}*start,*new,*l,*l1,*start1,*t;
/* END OF STRUCTURE DEFINITION */
/* START OF MAIN FUNCTION */
main()
{
clrscr();
start=NULL;
start1=NULL;
printf(" **** MENU **** ");
printf("n 1.Insertionn 2.Deletionn 3.Traversen 4.Searchn 5.Sortn 6.Mergen
7.Reversen");
while(1)
{
printf("enter the choice:");
scanf("%d",&ch);
switch(ch)
{
case 1: insert();
break;
case 2: delete();
break;
case 3: traverse();
break;
case 4: search();
break;
case 5: sort();
break;
case 6: merge();
break;
case 7: reverse();
118
break;
case 8:exit();
}
}
getch();
}
/* END OF MAIN FUNCTION */
/* START OF INSERT FUNCTION */
insert()
{
l=start;
printf("enter the item to be inserted:");
scanf("%d",&item);
new=malloc(sizeof(struct link));
new->data=item;
if(start==NULL)
{
new->next=NULL;
start=new;
}
else
{
printf("1.startn2.middlen3.endn");
printf("enter the place to place the item:");
scanf("%d",&ch);
if(ch==1)
{
new->next=start;
start=new;
}
if(ch==2)
{
printf("enter the position to place item:");
scanf("%d",&p);
for(i=1;i<p-1;i++)
l=l->next;
new->next=l->next;
l->next=new;
}
if(ch==3)
{
while(l->next!=NULL)
l=l->next;
119
new->next=NULL;
l->next=new;
}
}
}
/* END OF INSERT FUNCTION */
/* START OF DISPLAY FUNCTION */
traverse()
{
if(start==NULL)
printf("LIST IS EMPTYn");
else
{
for(l=start;l->next!=NULL;l=l->next)
if(l==start)
printf("nstart:%d->",l->data);
else
printf("n%7d->",l->data);
if(l->next==NULL)
printf("n last:%d->n",l->data);
}
}
/* END OF DISPLAY FUNCTION */
/* START OF DELETE FUNCTION */
delete()
{
l=start;
if(start==NULL)
printf("NO ITEMS IN THE LISTn");
else
{
printf("1.startn2.middlen3.endn");
printf("enter the place to delete the item:");
scanf("%d",&ch);
if(ch==1)
{
item=start->data;
printf("deleted item is:%dn",item);
start=start->next;
}
if(ch==2)
120
{
printf("enter the position to delete item:");
scanf("%d",&p);
if(l->next==NULL)
{
item=l->data;
printf("deleted item is:%dn",item);
l=start=NULL;
}
else
{
for(i=1;i<p-1;i++)
l=l->next;
item=l->next->data;
printf("deleted item is:%dn",item);
l->next=l->next->next;
}
}
if(ch==3)
{
if(l->next==NULL)
{
item=l->data;
printf("deleted item is:%dn",item);
l=start=NULL;
}
else
{
while(l->next->next!=NULL)
l=l->next;
item=l->next->data;
printf("deleted item is:%dn",item);
l->next=NULL;
l=l->next;
}
}
}
}
/* END OF DELETE FUNCTION */
/* START OF SEARCH FUNCTION */
search()
{
int f=0;
121
printf("enter the search item:");
scanf("%d",&item);
if(start==NULL)
printf("LIST IS EMPTY");
else
{
for(l=start,i=1;l!=NULL;l=l->next,i++)
if(l->data==item)
{
f=1;
break;
}
if(f==1)
printf("item %d found at position :%dn",item,i);
else
printf("item %d not foundn",item);
}
}
/* END OF SEARCH FUNCTION */
/* START OF SORT FUNCTION */
sort()
{
int t;
if(start==NULL)
printf("LIST IS EMPTY");
else
{
for(l1=start;l1->next!=NULL;l1=l1->next)
{
for(l=start;l->next!=NULL;l=l->next)
if(l->data > l->next->data)
{
t=l->data;
l->data=l->next->data;
l->next->data=t;
}
}
printf("THE SORTED ORDER IS:");
for(l=start;l!=NULL;l=l->next)
printf("%3d",l->data);
}
printf("n");
}
122
/* END OF SORT FUNCTION */
/* START OF MERGE FUNCTION */
merge()
{
printf("enter no of elements to be inserted in second list :");
scanf("%d",&n);
for(j=1;j<=n;j++)
{
l1=start1;
printf("enter the item to be inserted:");
scanf("%d",&item);
new=malloc(sizeof(struct link));
new->data=item;
new->next=NULL;
if(start1==NULL)
start1=new;
else
{
printf("1.startn2.middlen3.endn");
printf("enter the place to place the item:");
scanf("%d",&ch);
if(ch==1)
{
new->next=start1;
start1=new;
}
if(ch==2)
{
printf("enter the position to place item:");
scanf("%d",&p);
for(i=1;i<p-1;i++)
l1=l1->next;
new->next=l1->next;
l1->next=new;
}
if(ch==3)
{
while(l1->next!=NULL)
l1=l1->next;
l1->next=new;
}
}
}
123
if(start==NULL)
start=start1;
else
{
l=start;
while(l->next!=NULL)
l=l->next;
for(l1=start1;l1->next!=NULL;l1=l1->next)
{
l->next=l1;
l=l->next;
}
}
printf(" *** LIST IS MERGED *** n");
}
/* END OF MERGE FUNCTION */
/* START OF REVERSE FUNCTION */
reverse()
{
if(start==NULL)
printf("LIST IS EMPTYn");
else
{
l=start;
l1=t=NULL;
while(l!=NULL)
{
l1=t;
t=l;
l=l->next;
t->next=l1;
}
start=t;
printf(" *** LIST IS REVERSED ***n");
}
}
/* END OF REVERSE FUNCTION */
***** OUTPUT *****
**** MENU ****
1.Insertion
124
2.Deletion
3.Traverse
4.Search
5.Sort
6.Merge
7.Reverse
enter the choice:1
enter the item to be inserted:1
enter the choice:1
enter the item to be inserted:2
1.start
2.middle
3.end
enter the place to place the item:1
enter the choice:1
enter the item to be inserted:3
1.start
2.middle
3.end
enter the place to place the item:3
enter the choice:1
enter the item to be inserted:4
1.start
2.middle
3.end
enter the place to place the item:2
enter the position to place item:3
enter the choice:3
start:2->
1->
4->
last:3->
enter the choice:4
enter the search item:4
item 4 found at position :3
enter the choice:6
enter no of elements to be inserted in second list :3
enter the item to be inserted:5
enter the item to be inserted:6
1.start
2.middle
3.end
enter the place to place the item:1
enter the item to be inserted:7
1.start
125
2.middle
3.end
enter the place to place the item:2
enter the position to place item:2
*** LIST IS MERGED ***
enter the choice:3
start:2->
1->
4->
3->
6->
7->
last:5->
enter the choice:7
*** LIST IS REVERSED ***
enter the choice:3
start:5->
7->
6->
3->
4->
1->
last:2->
enter the choice:4
enter the search item:1
item 1 found at position :6
enter the choice:5
THE SORTED ORDER IS: 1 2 3 4 5 6 7
enter the choice:2
1.start
2.middle
3.end
enter the place to delete the item:1
deleted item is:1
enter the choice:2
1.start
2.middle
3.end
enter the place to delete the item:3
deleted item is:7
enter the choice:2
1.start
2.middle
3.end
126
enter the place to delete the item:2
enter the position to delete item:4
deleted item is:5
enter the choice:3
start:2->
3->
4->
last:6->
enter the choice:2
1.start
2.middle
3.end
enter the place to delete the item:1
deleted item is:2
enter the choice:2
1.start
2.middle
3.end
enter the place to delete the item:2
enter the position to delete item:2
deleted item is:4
enter the choice:3
start:3->
last:6->
enter the choice:2
1.start
2.middle
3.end
enter the place to delete the item:2
enter the position to delete item:2
deleted item is:6
enter the choice:2
1.start
2.middle
3.end
enter the place to delete the item:1
deleted item is:3
enter the choice:3
LIST IS EMPTY
enter the choice:2
NO ITEMS IN THE LIST
enter the choice:8
conclusion: the program is error free
VIVA QUESATIONS:
127
1) List out the memory allocation functions ?
Ans: malloc(), calloc(),free(), realloc() etc..,
2) Define linked list ?
Ans: Linked list is list whose order is given by links from one item to the next
3) List out the advantages of linked list ?
Ans: i) Dyanamic data structure
ii) no waste memory space
iii) flexibility
128
Objective 30:
Program that uses functions to perform the following operations on doubly
linked list i) creation ii) insertion iii) deletion iv) traversal
Description : In this program we have to create a doubly linked list, insert the
elements in to a doubly linked list, delete the elements from that list and finally
perform the traversal operation
ALGORITHM :
Step 1: Start
Step 2: Declare a structure with *next, *pre
Step 3: Declare *start, *new ,*l as structure pointers
Step 4: Print main menu
Step 5: Read choice
Step 6: Switch choice
6.1: call insert function if choice==1
6.2: call delete function if choice==2
6.3: call view function if choice==3
Step 7: Stop
Step 8: Start of insert function
Step 9: Read e
Step 10: If start==null
Step 11: Create a new node
Step 12: Start->data=e
Step 13: Start->next=null
Step 14: Start->pre=null
Step 15: read choice, where to insert
Step 16: if choice==1
Step 16.1: Create a new mode
Step 16.2: new -> data=e
129
Step 16.3: new -> next=start
Step 16.4: start->pre=new
Step 16.5: new->pre=null
Step 16.6: Start->new
Step 17: otherwise if choice==2
17.1: read position p
17.2: l=start
17.3: while i<(p-1)
17.4: incrent i
17.5: l=l->next
17.6: new -> data =e
17.7: new -> pre=l
17.8: new->next=new
17.9: l-> next=new
17.10: l->next->pre=new
Step 18: if choice==3
18.1: l=start
18.2: while l->next!=null
18.3: l=l->next
18.4: create a new mode
18.5: new->data=e
18.6: new->next=null
18.7: l->next=new
130
18.8: new->pre=l
Step19: end of insert function
Step20: start of deletion function
Step21: write menu
Step22: read choice
Step23: if choice==1
23.1: temp=start->data
23.2: start=start->next
23.3: start->pre=null
Step24: if choice==2
24.1: read position
24.2: l=start
24.3: while (i=1 <p-1)
24.4: l=l->next
24.5: increment I by 1
24.6: temp=l-next->data
24.7: l->next=l->next->next
24.8: l->next->pre=l
Step25: if choice==3
25.1: read l=start
25.2: while l->next->next!= null
25.3: l=l->next
25.4: temp=l->next->data
131
25.5: l->next=null
Step26: end of delete function
Step27: start of view function
Step28: read choice
Step29: if choice==1
29.1: l=next
29.2: while (l->next!= null)
29.3: write l-> data, l=l->next
29.4: write l->data
Step30: if choice==2
30.1: l=start
30.2: while l!=start
30.3: write l->data
30.4: l=l->pre
30.5: write l->data
Step31: end of function view
Flowchart:
132
Program:
133
#include<stdio.h>
#include<malloc.h>
/* START OF STRUCTURE DEFINITION */
struct link
{
int data;
struct link *next;
struct link *prev;
}*start,*new,*temp,*l,*l1,*t,*start1;
/* END OF STRUCTURE DEFINITION */
int item,ch,i,j,p,n; /* VARIABLE DECLARATION */
/* START OF MAIN FUNCTION */
main()
{
start=NULL;
start1=NULL;
clrscr();
printf(" **** MENU ****");
printf("n1.Insertionn2.Deletionn3.Traversen4.searchn5.sortn6.mergen
7.reversen8.exitn");
while(1)
{
printf("enter your choice:");
scanf("%d",&ch);
switch(ch)
{
case 1:insert();
break;
case 2:delete();
break;
case 3:display();
break;
case 4:search();
break;
case 5:sort();
break;
134
case 6:merge();
break;
case 7:reverse();
break;
case 8:exit();
}
}
getch();
}
/* END OF MAIN FUNCTION */
/* START OF INSERT FUNCTION */
insert()
{
l=start;
printf("enter an item to be inserted:");
scanf("%d",&item);
new=malloc(sizeof(struct link));
new->data=item;
if(start==NULL)
{
new->prev=NULL;
new->next=NULL;
start=new;
}
else
{
printf("1.startn2.middlen3.endn");
printf("enter the place to insert item:");
scanf("%d",&ch);
if(ch==1)
{
new->next=start;
new->prev=NULL;
start=new;
}
if(ch==2)
{
printf("enter the position to place item:");
scanf("%d",&p);
for(i=1;i<p-1;i++)
l=l->next;
new->prev=l;
135
new->next=l->next;
l->next=new;
}
if(ch==3)
{
while(l->next!=NULL)
l=l->next;
new->prev=l;
new->next=NULL;
l->next=new;
}
}
}
/* END OF INSERT FUNCTION */
/* START OF DELETE FUNCTION */
delete()
{
l=start;
if(start==NULL)
printf("*** LIST IS EMPTY ***");
else
{
printf("1.startn2.middlen3.end");
printf("enter the place to delete the item:");
scanf("%d",&ch);
if(ch==1)
{
item=start->data;
printf("deleted item is :%d",item);
start=start->next;
start->prev=NULL;
}
if(ch==2)
{
printf("enter the position to delete an item:");
scanf("%d",&p);
if(l->next==NULL)
{
item=l->data;
printf("deleted item is:%d",item);
l=start=NULL;
}
else
136
{
for(i=1;i<p-1;i++)
l=l->next;
item=l->next->data;
printf("deleted item is:%d",item);
l->next=l->next->next;
l->next->prev=l;
}
}
if(ch==3)
{
if(l->next==NULL)
{
item=l->data;
printf("deleted item is :%d",item);
l->prev=NULL;
l=start=NULL;
}
else
{
while(l->next->next!=NULL)
l=l->next;
item=l->next->data;
printf("deleted item is:%d",item);
l->next=NULL;
}
}
}
}
/* END OF DELETE FUNCTION */
/* START OF DISPLAY FUNCTION */
display()
{
if(start==NULL)
printf("*** LIST IS EMPTY ***n");
else
{
for(l=start;l->next!=NULL;l=l->next)
if(l==start)
printf("nstart:%d",l->data);
else
printf("n %8d",l->data);
if(l->next==NULL)
printf("n last:%d",l->data);
137
}
}
/* END OF DISPLAY FUNCTION */
/* START OF SEARCH FUNCTION */
search()
{
int f=0;
if(start==NULL)
printf(" *** LIST IS EMPTY *** ");
else
{
printf("enter the search item:");
scanf("%d",&item);
for(l=start,i=1;l!=NULL;l=l->next,i++)
if(item==l->data)
{
f=1;
break;
}
if(f==1)
printf("item %d found at position %d",item,i);
else
printf("item %d not found in list",item);
}
}
/* END OF SEARCH FUNCTION */
/* START OF SORT FUNCTION */
sort()
{
int t;
if(start==NULL)
printf(" *** LIST IS EMPTY *** ");
else
{
for(l1=start;l1->next!=NULL;l1=l1->next)
for(l=start;l->next!=NULL;l=l->next)
if(l->data > l->next->data)
{
t=l->next->data;
l->next->data=l->data;
l->data=t;
138
}
printf("THE SORTED ORDER IS:");
for(l=start;l!=NULL;l=l->next)
printf("%3d",l->data);
}
printf("n");
}
/* END OF SORT FUNCTION */
/* START OF MERGE FUNCTION */
merge()
{
printf("enter number items to be inserted in second list:");
scanf("%d",&n);
for(j=1;j<=n;j++)
{
l1=start1;
printf("enter an item:");
scanf("%d",&item);
new=malloc(sizeof(struct link));
new->data=item;
if(start1==NULL)
{
new->prev=NULL;
new->next=NULL;
start1=new;
}
else
{
printf("1.startn2.middlen3.endn");
printf("enter the place to insert item:");
scanf("%d",&ch);
if(ch==1)
{
new->next=start1;
new->prev=NULL;
start1=new;
}
if(ch==2)
{
printf("enter the position to place item:");
scanf("%d",&p);
for(i=1;i<p-1;i++)
139
l1=l1->next;
new->prev=l1;
new->next=l1->next;
l1->next=new;
}
if(ch==3)
{
while(l1->next!=NULL)
l1=l1->next;
new->prev=l1;
new->next=NULL;
l1->next=new;
}
}
}
if(start==NULL)
start=start1;
else
{
l=start;
while(l->next!=NULL)
l=l->next;
for(l1=start1;l1->next!=NULL;l1=l1->next)
{
l->next=l1;
l=l->next;
}
}
printf(" *** LIST IS MERGED *** n");
}
/* END OF MERGE FUNCTION */
/* START OF REVERSE FUNCTION */
reverse()
{
if(start==NULL)
printf(" *** LIST IS EMPTY ***n ");
else
{
l=start;
l1=t=NULL;
while(l!=NULL)
{
l1=t;
140
t=l;
l=l->next;
t->next=l1;
}
start=t;
printf(" *** LIST IS REVERSED *** n");
}
}
/* END OF REVERSE FUNCTION */
Input/Output:
**** MENU ****
1.Insertion
2.Deletion
3.Traverse
4.search
5.sort
6.merge
7.reverse
8.exit
enter your choice:1
enter an item to be inserted:10
enter your choice:1
enter an item to be inserted:20
1.start
2.middle
3.end
enter the place to insert item:1
enter your choice:1
enter an item to be inserted:30
1.start
2.middle
3.end
enter the place to insert item:3
enter your choice:1
enter an item to be inserted:40
1.start
2.middle
3.end
141
enter the place to insert item:2
enter the position to place item:3
enter your choice:1
enter an item to be inserted:50
1.start
2.middle
3.end
enter the place to insert item:2
enter the position to place item:2
enter your choice:3
start: 20
50
10
40
last: 30
enter your choice:6
enter number items to be inserted in second list:3
enter an item:60
enter an item:70
1.start
2.middle
3.end
enter the place to insert item:3
enter an item:80
1.start
2.middle
3.end
enter the place to insert item:1
*** LIST IS MERGED ***
enter your choice:3
start:20
50
10
40
30
80
60
last:70
enter your choice:4
enter the search item:80
142
item 80 found at position 6
enter your choice:4
enter the search item:10
item 10 found at position 3
enter your choice:7
*** LIST IS REVERSED ***
enter your choice:3
start:70
60
80
30
40
10
50
last: 20
enter your choice:5
THE SORTED ORDER IS: 10 20 30 40 50 60 70 80
enter your choice:2
1.start
2.middle
3.end
enter the place to delete the item:1
deleted item is :10
enter your choice:2
1.start
2.middle
3.end
enter the place to delete the item:3
deleted item is:80
enter your choice:2
1.start
2.middle
3.end
enter the place to delete the item:2
enter the position to delete an item:3
deleted item is:40
enter your choice:3
start:20
30
50
60
last: 70
enter your choice:2
1.start
2.middle
143
3.end
enter the place to delete the item:2
enter the position to delete an item:4
deleted item is:60
enter your choice:2
1.start
2.middle
3.end
enter the place to delete the item:4
enter your choice:3
start:20
30
50
last: 70
enter your choice:2
1.start
2.middle
3.end
enter the place to delete the item:2
enter the position to delete an item:3
deleted item is:50
enter your choice:2
1.start
2.middle
3.end
enter the place to delete the item:2
enter the position to delete an item:3
deleted item is:50
enter your choice:2
1.start
2.middle
3.end
enter the place to delete the item:2
enter the position to delete an item:1
deleted item is:30
enter your choice:2
1.start
2.middle
3.end
enter the place to delete the item:1
deleted item is :20
enter your choice:3
144
last:70
enter your choice:2
1.start
2.middle
3.end
enter the place to delete the item:1
deleted item is :70
enter your choice:3
*** LIST IS EMPTY ***
enter your choice:2
*** LIST IS EMPTY ***
enter your choice:8
conclusion: the program is error free
VIVA QUESATIONS:
1) List out the ypes of linked lists ?
Ans: i) circular linked lists ii) doubly linked lists, iii) circular doubly linked list
2) What are the various operations performed on the linked lists ?
Ans: i) creating a list, ii) traversing the list iii) inserting an item etc..,
3) Another name for doubly linked list ?
Ans: two-way linked list.
Objective 31:
145
Program that implement stack and its operation by using the arrays
Description:
In this program we have to implement the stack operation by using the
arrays. Here they stack operation are push and pop. Push operation is used
to insert the elements into a stack and pop operation is used to remove the
elements in to a stack
ALGORITHM FOR INSERTING AN ELEMENT IN A STACK:
Function Push(s,top,x)
Step 1: [Check for stack overflow]
If top>=n
Then printf(“stack overflow”)
Return
Step 2: [Increment Top]
Top<-top+1
Step 3: [ Insert element]
S[top]<-x
Step 4:[finished]
Return
ALGORITHM FOR DELETING AN ELEMENT FROM A STACK:
Function POP(s,top)
Step 1: [Check for stack underflow]
If top=0
Then printf(“stack underflow”)
Exit
Step 2: [Decrement Top]
Top<-top-1
Step 3: [Return former top element of stackwwwww]
Return(S[top+1])
Step 4:[finished]
Return
Flowchart:
146
Program:
147
# include <stdio.h>
# define size 4
int choice,top=0,a[size],item;
main()
{
clrscr();
while(1)
{
printf(" *** MENU ***n 1. PUSHn 2. POPn 3.
TRAVERSEn 4. EXITn");
printf("enter your choice from menu:");
scanf("%d",&choice);
switch(choice)
{
case 1:push();
break;
case 2:pop();
break;
case 3:traverse();
break;
case 4:exit();
default:printf("wrong choicen");
}
}
getch();
}
push()
{
if(size==top)
printf("*** stack is full ***n");
else
{
printf("enter the item to be pushed into the stack:");
scanf("%d",&item);
top++;
a[top]=item;
}
}
pop()
{
if(top==0)
printf("*** stack is empty ***n");
else
{
148
item=a[top];
top--;
printf("the deleted item from stack is %dn",item);
}
}
traverse()
{
int i;
if(top==0)
printf("**** stack is empty ****");
else
{
printf("*** stack display ***n");
for(i=1;i<=top;i++)
if(i==top)
printf("%d at %d ->topn",a[i],i);
else
printf("%d at %dn",a[i],i);
}
}
Input/Output:
*** MENU ***
1. PUSH
2. POP
3. TRAVERSE
4. EXIT
enter your choice from menu:1
enter the item to be pushed into the stack:11
*** MENU ***
1. PUSH
2. POP
3. TRAVERSE
4. EXIT
enter your choice from menu:1
enter the item to be pushed into the stack:12
*** MENU ***
1. PUSH
2. POP
3. TRAVERSE
4. EXIT
enter your choice from menu:1
enter the item to be pushed into the stack:13
*** MENU ***
1. PUSH
149
2. POP
3. TRAVERSE
4. EXIT
enter your choice from menu:1
enter the item to be pushed into the stack:14
*** MENU ***
1. PUSH
2. POP
3. TRAVERSE
4. EXIT
enter your choice from menu:1
*** stack is full ***
*** MENU ***
1. PUSH
2. POP
3. TRAVERSE
4. EXIT
enter your choice from menu:3
*** stack display ***
11 at 1
12 at 2
13 at 3
14 at 4 ->top
*** MENU ***
1. PUSH
2. POP
3. TRAVERSE
4. EXIT
enter your choice from menu:2
the deleted item from stack is 14
*** MENU ***
1. PUSH
2. POP
3. TRAVERSE
4. EXIT
enter your choice from menu:2
the deleted item from stack is 13
*** MENU ***
1. PUSH
2. POP
3. TRAVERSE
4. EXIT
enter your choice from menu:2
the deleted item from stack is 12
*** MENU ***
150
1. PUSH
2. POP
3. TRAVERSE
4. EXIT
enter your choice from menu:2
the deleted item from stack is 11
*** MENU ***
1. PUSH
2. POP
3. TRAVERSE
4. EXIT
enter your choice from menu:2
*** stack is empty ***
*** MENU ***
1. PUSH
2. POP
3. TRAVERSE
4. EXIT
enter your choice from menu:3
**** stack is empty ****
*** MENU ***
1. PUSH
2. POP
3. TRAVERSE
4. EXIT
enter your choice from menu:4
conclusion: the program is error free
VIVA QUESATIONS:
1) Define Stack ?
Ans: A stack is a linear data structure in which a data item is inserted and deleted at one
end
2) Define data structure ?
Ans: A data structure is a collection of organized data that are related to each other
3) What are the various operation performed on the stack ?
Ans: push(), pop()
Objective 32:
151
Program that implement stack operations by using the pointers.
Description:
In this program we have to implement the stack operation by using the pointers.
Here they stack operation are push and pop. Push operation is used to insert the
elements into a stack and pop operation is used to remove the elements in to a
stack.
Algorithm:
Step 1: Start
Step 2: Declare the structure for the stack pointers.
Step 3: Define the push function
Step 4: Define the pop function
Step 5: Define the display function
Step 6: Read the choice
Step 7: if choice = push
Create a cell for the TOP cell in the stack.
Place the date in the TOP cell
Place the TOP pointer to the new cell
Step 8: if choice=pop
Check if empty stack. If so, print stack is empty.
Otherwise, remove the TOP cell.
Step 9: if choice=display
Display all the elements in the Stack.
Step 10: Stop
152
Start
Define structure for st_point
pointer
Define push( )
Define pop( )
Define display ( )
Read choice,
num1=0,num2=0
While(1
)
Read choice
Switch choice
Push( ) Pop( ) Display( ) Exit( )
break break break break
stop
Flowchart:
153
PUSH( )
Read
element,st_point
er
M=(struct st_point*)malloc(sizeof(struct st_point))
M ->elec=j
M -> l=t
T=m
Return to main
program
Pop ( )
If
t=NULL
I = t->ele
T =t -> l
Return i
Print stack is
empty
Return to main
program
F T
154
Program:
#include<stdio.h>
#include<conio.h>
struct st_point
{
int ele;
struct st_point *l;
}
*t;
int i;
Display ( )
Define st_point * pointer= NULL
Pointer = t
While(pointer!
=
NULL)
Print the element
Pointer=pointer->1
Return to main program
true
155
void push_ele(int j);
int pop_ele();
void display_ele();
void main()
{
char choice,num1=0,num2=0;
int i;
while(1)
{
clrscr();
printf("======================================");
printf("ntt MENU ");
printf("n======================================");
printf("n[1] Using Push Function");
printf("n[2] Using Pop Function");
printf("n[3] Elements present in Stack");
printf("n[4] Exitn");
printf("ntEnter your choice: ");
fflush(stdin);
scanf("%c",&choice);
switch(choice-'0')
{
case 1:
{
printf("ntElement to be pushed:");
scanf("%d",&num1);
push_ele(num1);
break;
}
case 2:
{
num2=pop_ele(1);
printf("ntElement to be popped: %dnt",num2);
getch();
break;
}
case 3:
{
printf("ntElements present in the stack are:nt");
display_ele();
getch();
156
break;
}
case 4:
exit(1);
break;
default:
printf("nYour choice is invalid.n");
break;
}
}
}
/*Inserting the elements using push function*/
void push_ele(int j)
{
struct st_point *m;
m=(struct st_point*)malloc(sizeof(struct st_point));
m->ele=j;
m->l=t;
t=m;
return;
}
/*Removing the elements using pop function*/
int pop_ele()
{
if(t==NULL)
{
printf("nSTACK is Empty.");
getch();
exit(1);
}
else
{
int i=t->ele;
t=t->l;
return (i);
}
return 0;
}
/*Displaying the elements */
void display_ele()
{
struct st_point *pointer=NULL;
157
pointer=t;
while(pointer!=NULL)
{
printf("%dt",pointer->ele);
pointer=pointer->l;
}
}
Output:
======================================
MENU
======================================
[1] Using Push Function
[2] Using Pop Function
[3] Elements present in Stack
[4] Exit
Enter your choice: 1
Element to be pushed:23
======================================
MENU
======================================
[1] Using Push Function
[2] Using Pop Function
[3] Elements present in Stack
[4] Exit
Enter your choice: 3
Elements present in the stack are:
23
======================================
MENU
======================================
[1] Using Push Function
[2] Using Pop Function
[3] Elements present in Stack
[4] Exit
Enter your choice: 2
Element to be popped: 23
158
======================================
MENU
======================================
[1] Using Push Function
[2] Using Pop Function
[3] Elements present in Stack
[4] Exit
Enter your choice: 4
Exit the program
VIVA QUESATIONS:
1) Define Stack ?
Ans: A stack is a linear data structure in which a data item is inserted and deleted at one
end
2) Define data structure ?
Ans: A data structure is a collection of organized data that are related to each other
3) What are the various operation performed on the stack ?
Ans: push(), pop()
159
Objective 33:
Program that implement Queue operation by using the arrays
Description: In this program we have to implement the Queue operation by using the
arrays. Here they Queue operation are push and pop. Push operation is used to insert the
elements into a Queue and pop operation is used to remove the elements in to a Queue.
ALGORITHM FOR INSERTING AN ELEMENT IN TO A QUEUE:
Function QINSERET(Q,F,R,N,Y)
Step 1: [overflow]
If R>=N
Then printf(“ overflow”)
Return
Step 2: [Increment rear pointer]
R<-R+1
Step 3: [ Insert element]
Q[R]<-y
Step 4: [Is front pointer properly set?]
If F=0
Then f<-1
Return
ALGORITHM FOR DELETING AN ELEMENT FROM A STACK:
Function QDELETE(Q,F,R)
Step 1: [Underflow]
If F=0
Then printf(“Queue underflow”)
Return(0)
Step 2: [Delete element]
y<-q[f]
Step 3: [Is Queue Empty?]
If F=R
Then F=R=0
Else
F=F+1
Step 4:[Return element]
Return(r)
160
Flowchart:
161
Program:
# include <stdio.h>
# define size 4
int front=0,rear=-1,item,choice,a[size];
main()
{
clrscr();
while(1)
{
printf("*** MENU ***n 1. INSERTIONn 2. DELETIONn
3.TRAVERSEn 4. EXITn");
printf("enter your choice:");
scanf("%d",&choice);
switch(choice)
{
case 1:insertion();
break;
case 2:deletion();
break;
case 3:traverse();
break;
case 4:exit();
default:printf("*** wrong choice ***n");
}
}
getch();
}
insertion()
{
if(rear==size-1)
printf("*** queue is full ***n");
else
{
printf("enter item into queue:");
scanf("%d",&item);
rear++;
a[rear]=item;
}
}
deletion()
{
if(front==rear+1)
printf("*** queue is empty ***n");
else
{
162
item=a[front];
front++;
printf("the deleted item from queue is %dn",item);
}
}
traverse()
{
int i;
if(front==rear+1)
printf("*** queue is empty ***n");
else
{
for(i=front;i<=rear;i++)
if(i==front && rear==i)
printf("%d at %d ->front=rearn",a[i],i);
else
if(i==rear)
printf("%d at %d ->rearn",a[i],i);
else
if(i==front)
printf("%d at %d ->frontn",a[i],i);
else
printf("%d at %dn",a[i],i);
}
}
Input/Output:
*** MENU ***
1. INSERTION
2. DELETION
3. TRAVERSE
4. EXIT
enter your choice:1
enter item into queue:11
*** MENU ***
1. INSERTION
2. DELETION
3. TRAVERSE
4. EXIT
enter your choice:1
enter item into queue:12
*** MENU ***
1. INSERTION
2. DELETION
163
3. TRAVERSE
4. EXIT
enter your choice:1
enter item into queue:13
*** MENU ***
1. INSERTION
2. DELETION
3. TRAVERSE
4. EXIT
enter your choice:1
enter item into queue:14
*** MENU ***
1. INSERTION
2. DELETION
3. TRAVERSE
4. EXIT
enter your choice:1
*** queue is full ***
*** MENU ***
1. INSERTION
2. DELETION
3. TRAVERSE
4. EXIT
enter your choice:3
11 at 0 ->front
12 at 1
13 at 2
14 at 3 ->rear
*** MENU ***
1. INSERTION
2. DELETION
3. TRAVERSE
4. EXIT
enter your choice:2
the deleted item from queue is 11
*** MENU ***
1. INSERTION
2. DELETION
3. TRAVERSE
4. EXIT
enter your choice:2
the deleted item from queue is 12
*** MENU ***
1. INSERTION
2. DELETION
3. TRAVERSE
164
4. EXIT
enter your choice:2
the deleted item from queue is 13
*** MENU ***
1. INSERTION
2. DELETION
3. TRAVERSE
4. EXIT
enter your choice:2
the deleted item from queue is 14
*** MENU ***
1. INSERTION
2. DELETION
3. TRAVERSE
4. EXIT
enter your choice:2
*** queue is empty ***
*** MENU ***
1. INSERTION
2. DELETION
3. TRAVERSE
4. EXIT
enter your choice:3
*** queue is empty ***
*** MENU ***
1. INSERTION
2. DELETION
3. TRAVERSE
4. EXIT
enter your choice:4
conclusion: the program is error free
VIVA QUESATIONS:
1) Define queue ?
Ans: A queue is a linear, sequential list of that are accessed in the oeder first in first
out(FIFO).
2) Define circular queues ?
Ans: A queue can also be circular in which case, it is called as a circular queue
3) What are the various stack oriented notations ?
Ans: i) infix ii) prefix iii) postfix
165
Objective 34:
Program that implement Queue operation by using the pointers
Description:
In this program we have to implement the Queue operation by using the pointers.
Here they Queue operation are push and pop. Push operation is used to insert the
elements into a Queue and pop operation is used to remove the elements in to a
Queue.
Algorithm:
Step 1: Start
Step 2: define structure for queue
Step 3: read choice
Step 4: if choice = insert
i) read the element
ii) create a data structure
iii) if empty queue then front of queue pinter points to newly created data
structure
iv) otherwise end of the queue points to newly created data structure
Step 5: if choice= remove
i) check if queue is empty . if so, print queue is empty
ii) otherwise read the element pointed by front of the queue temp pointer
points to front of queue
iii) front of queue points to next element
iv) free the element pointed by temp pointer
v) return the element
vi) print the element
Step 6: if choice = display
i) check of empty queue if so, print queue empty
ii) otherwise print the elements from front of the queue until the end of the
queue
step 7: if choice=exits stop
166
start
Define the structure for queue
Read the choice
If
choice=inse
rt
Read the element
to be inserted
If
choice=remo
ve
If !
e_que()
Print
queue is
empty
B
Ptr->n=queue
Queue ->ele=ele
Queue ->n=NULL
If
f_ptr=NUL
L
F+ptr=queue
B
Ptr=f_ptr ptr ->n!=NULL
Ptr = ptr -> n
If
choice=displ
ay
Ptr=f_ptr
A
If
choice=ex
it
stop
Print invalid
choice
Print j
B
B
T F
F
T
F
T
T F
T
T
F
T
F
Flowchart:
167
program:
#define true 1
#define false 0
#include<stdio.h>
#include<conio.h>
#include<process.h>
struct q_point
{
int ele;
struct q_point* n;
};
struct q_point *f_ptr = NULL;
int e_que(void);
void add_ele(int);
int rem_ele(void);
void show_ele();
/*main function*/
void main()
{
A
If
empty
queue
Print empty
queue
B
If ptr!
=NULL
Print ptr ->
ele
Ptr= ptr-> n
T F
T
168
int ele,choice,j;
while(1)
{
clrscr();
printf("nn****IMPLEMENTATION OF QUEUE USING
POINTERS****n");
printf("==============================================
");
printf("ntt MENUn");
printf("==============================================
");
printf("nt[1] To insert an element");
printf("nt[2] To remove an element");
printf("nt[3] To display all the elements");
printf("nt[4] Exit");
printf("nntEnter your choice:");
scanf("%d", &choice);
switch(choice)
{
case 1:
{
printf("ntElement to be inserted:");
scanf("%d",&ele);
add_ele(ele);
getch();
break;
}
case 2:
{
if(!e_que())
{
j=rem_ele();
printf("nt%d is removed from the queue",j);
getch();
}
else
{
printf("ntQueue is Empty.");
getch();
}
break;
}
case 3:
169
show_ele();
getch();
break;
case 4:
exit(1);
break;
default:
printf("ntInvalid choice.");
getch();
break;
}
}
}
/* Function to check if the queue is empty*/
int e_que(void)
{
if(f_ptr==NULL)
return true;
return false;
}
/* Function to add an element to the queue*/
void add_ele(int ele)
{
struct q_point *queue = (struct q_point*)malloc(sizeof(struct q_point));
queue->ele = ele;
queue->n = NULL;
if(f_ptr==NULL)
f_ptr = queue;
else
{
struct q_point* ptr;
ptr = f_ptr;
for(ptr=f_ptr ;ptr->n!=NULL; ptr=ptr->n);
ptr->n = queue;
}
}
/* Function to remove an element from the queue*/
int rem_ele()
{
struct q_point* queue=NULL;
170
if(e_que()==false)
{
int j = f_ptr->ele;
queue=f_ptr;
f_ptr = f_ptr->n;
free (queue);
return j;
}
else
{
printf("ntQueue is empty.");
return -9999;
}
}
/* Function to display the queue*/
void show_ele()
{
struct q_point *ptr=NULL;
ptr=f_ptr;
if(e_que())
{
printf("ntQUEUE is Empty.");
return;
}
else
{
printf("ntElements present in Queue are:nt");
while(ptr!=NULL)
{
printf("%dt",ptr->ele);
ptr=ptr->n;
}
}
}
Output:
****IMPLEMENTATION OF QUEUE USING POINTERS****
==============================================
MENU
==============================================
[1] To insert an element
[2] To remove an element
[3] To display all the elements
171
[4] Exit
Enter your choice:1
Element to be inserted:23
****IMPLEMENTATION OF QUEUE USING POINTERS****
==============================================
MENU
==============================================
[1] To insert an element
[2] To remove an element
[3] To display all the elements
[4] Exit
Enter your choice:
3
Elements present in Queue are:
23
****IMPLEMENTATION OF QUEUE USING POINTERS****
==============================================
MENU
==============================================
[1] To insert an element
[2] To remove an element
[3] To display all the elements
[4] Exit
Enter your choice:2
23 is removed from the queue
****IMPLEMENTATION OF QUEUE USING POINTERS****
==============================================
MENU
==============================================
[1] To insert an element
[2] To remove an element
[3] To display all the elements
[4] Exit
Enter your choice:4
Exit
Conclusion : the program is error free
172
VIVA QUESATIONS:
1) Define queue ?
Ans: A queue is a linear, sequential list of that are accessed in the oeder first in first
out(FIFO).
2) Define circular queues ?
Ans: A queue can also be circular in which case, it is called as a circular queue
3) What are the various stack oriented notations ?
Ans: i) infix ii) prefix iii) postfix
173
Objective 35: Program that uses the stack operation to perform the following
i) converting infix expression into postfix expression
ii) evaluating the postfix expression
Description:
In this program we have to covert the given infix expression to postfix expression
and the finally evaluating that postfix expression. Here we made use of stack
operations. The property of stacks is last in first out. i.e., the item that is inserted
last will be the firt item remove.
ALGORITHM:
Step 1. start
Step 2. first initialize the stack to be empty
Step 3. for each character in the input string
If input string is an operand, append to the output
if the input string is a left paranthesis , push it onto the stack
else
if stack is empty or the operator has higher priority than the operator on
the topof stack or
the top of the stack is opening parenthesis
then
push the operator onto the stack
else
pop the operator from the stack and append to the output
Step 4. if the input string is a closing parenthesis , pop operators from the stack
and append the operators
to the output until an opening parenthesis is encountered. Pop the
opening parenthesis from the stack
and discard it.
Step 5. if the end of the input string is encountered , then iterate the loop until the
stack is not empty. Pop
the stack and append the remaining input string to the output.
Step 6. stop
174
2 + (5-8)/3 = 258-3/+
Input 2 input 5 input 8
Input pop 8,5 push result input 3
Input 1 input +
2
5
2
8
5
2
5
2
2
-3
2
3
-3
2
5
2
-1
2
1
175
Program:
#include<stdio.h>
#include<ctype.h>
#include<string.h>
static char str[20];
int top=-1;
main()
{
char in[20],post[20],ch;
int i,j,l;
clrscr();
printf("enter the string");
gets(in);
l=strlen(in);
for(i=0,j=0;i<l;i++)
if(isalpha(in[i]))
post[j++]=in[i];
else
{
if(in[i]=='(')
push(in[i]);
else if(in[i]==')')
while((ch=pop())!='(')
post[j++]=ch;
else
{
while(priority(in[i])<=priority(str[top]))
post[j++]=pop();
push(in[i]);
}
}
while(top!=-1)
post[j++]=pop();
post[j]='0';
printf("n equivalent infix to postfix is:%s",post);
getch();
}
priority (char c)
{
switch(c)
{
case'+':
case'-': return 1;
176
case'*':
case'/':
return 2;
case'$':
return 3;
}
return 0;
}
push(char c)
{
str[++top]=c;
}
pop()
{
return(str[top--]);
}
Input/Output:
enter the string(a+b)-(c-d)*e/f
equivalent infix to postfix is:ab+cd-e*f/-
enter the stringa+b/c*d
equivalent infix to postfix is:abc/d*+
Conclusion: the program is error free.
ii)ALGORITHM:
Step 1: Start
Step 2: Assign top=-1
Step 3: Read the input expression
Step 4: for i=0;s[i]!=’0’ in steps of 1
177
Step 5: If isdigit(ch)
Step 5.1:Push(ch)
Step 6: otherwise
Step 6.1:op1=pop()
Step 6.2: op2=pop()
Step 7: c=op2+op1
Step 8: Push(c)
Step 9: c=op2-op1
Step 10: Push(c)
Step 11: c=pow(op2,op1)
Step 12: Push(c)
Step 13: c=op2/op1
Step 14:Push(c)
Step 15: Print the result
Step 16:Push(int x)
Step 17:Increment top by 1
Step 18: s1.item(s1.top3)=x
Step 19:pop()
Step 20: Read x
Step 21: x1=s1.item[s1.top]
Step 22:s1.top—
Step 23:return x
Step 24: Stop
178
Flowchart:
a+b = ab+
Push a Pop a
Push + Push b
Pop ab+
a
+
b
+
179
Program:
#include<stdio.h>
#include<ctype.h>
int stk[10],top=0,op1,op2,i;
main()
{
char postexp[10];
clrscr();
printf("enter the postfix expression:");
gets(postexp);
for(i=0;postexp[i]!='0';i++)
{
if(isdigit(postexp[i]))
push(postexp[i]-48);
else
{
op1=pop();
op2=pop();
switch(postexp[i])
{
case '+':push(op1+op2);
break;
case '-':push(op1-op2);
break;
case '*':push(op1*op2);
break;
case '/':push(op1/op2);
break;
case '%':push(op1%op2);
break;
case '.':exit();
}
}
}
printf("the result of postfixexpression is: %d",pop());
getch();
}
pop()
{
return(stk[top--]);
}
180
push(int x)
{
top++;
stk[top]=x;
}
Input/Output:
enter the postfix expression:234+-
the result of postfix expression is: 5
Conclusion: the program is error free.
VIVA QUESATIONS:
1) Define Stack ?
Ans: A stack is a linear data structure in which a data item is inserted and deleted at one
end
2) Define data structure ?
Ans: A data structure is a collection of organized data that are related to each other
3) What are the various operation performed on the stack ?
Ans: push(), pop()
181
Objective 36: Program to
i) create a binary tree of integers
ii) Traversing the above binary tree in preorder, inorder and post
order
Description: The data structure tree is of non linear type. Binary tree is bit special. The
proparty of a binary tree is the value at the root must be grater than the left node and less
than the right node. The binary tree consist of almost two childrens. Tree is a recursive
data structure and recursive programming techniques are popularly used in trees. A tree
can can be traversed in three major ways
i) Inorder traversal: here left child is visited first followed by root and finally by
right child.
ii) Preorder traversal: Here root is visitedfirst follwed by left child and finally by
right child.
iii) Postorder traversal: Here left child is visited first followed by right child
finally by the root.
ALGORITHM:
Step 1: Start
Step 2: Define a structure btree
Step 3: Type define struct btree as node
Step 4: While(tree), begin
Step 5: Print MENU
Step 6: Write your choice
Step 7: If choice=1
Step 8: Enter your no of nodes
Step 9:Read nodes n
Step 10: for i=1 to n in steps of 1 do
Step 11: Print enter item
Step 12: Read item
Step 13: Root =call create (root, item).end for
Step 14: if choice=2
182
Step15: Read element to be deleated
Step 16: Call delete(root, item) end for
Step 17: If choice=3
Step 18: Call preorder(root)
Step 19: Call postorder(root)
Step 20: Call inorder(root)
Step 21: Break, end of switch
Step 22: Stop
For insert function
Step 1: Start
Step 2: If t= null
Step 3: Allocate memory to temp
Step 4: Temp->data =item
Step 5: Temp-> lc=null
Step 6: Temp->rc=null
Step 7: return t to main and end
Step 8: If item< (l->data)
Step 9: T->lc=call insert(e->lc, t)
Step 10: T->rc=call isert(e->lc,t)
Step 11:Return t
Step 12: Stop
For DELETION function
Step 1: Start
183
Step 2: x=d
Step 3: while x!=null
Step 4: If x->data =t
Strep 5:Break
Step 6: Parent =x
Step 7: if t<x->data
Step 8: t=tlc
Step 9: t=lrc
Step 10: If xlc!=null &&xrc!=null
Step11: parent =x
Step12: If parent==null
Step 13: parentlc==null
Step 14: parentrc==null
Step 15: If p->lc=x->rc
Step 16: If p->rc=x->rc
Step 17: While insert->lc=null
Step 18: Insert=insert->la
Step 19:x->data=insert->data
Step 20:x=insert
Step 21: Return d
Step 22: Stop
For INORDER function
Step 1: Start
184
Step 2: If t!=null
Step 3: Call inorder(t->lc)
Step 4: Write t->data
Step 5: Call inorder(t->rc)
Step 6: Stop
For POSTORDER function
Step 1: Start
Step 2: If t!=null
Step 3: Call postorder(t->lc)
Step 4: Call postorder(t->rc)
Step 5: Write data
Step 6: Stop
For PREORDER function
Step 1: Start
Step 2: If t!=null
Step 3: Write data
Step 4: Call postorder(t->lc)
Step 5: Call postorder(t->rc)
Step 6: Stop
185
Flowchart:
186
187
Program:
188
#include<stdio.h>
#include<alloc.h>
struct bstnode
{
int data;
struct bstnode *lc,*rc;
}*root,*a[20],*b[20];
int top=-1,top1=-1,n,i;
main()
{
int ch,ele;
struct bstnode *t,*insert(),*pop();
clrscr();
t=root=NULL;
while(1)
{
printf("n **** M E N U **** n");
printf("1.INSERTn2.RECURSSIVE TRAVERSEn3.NON-RECURSIVE
TRAVERSEn4.EXITn");
printf("Enter your choice: ");
scanf("%d",&ch);
switch(ch)
{
case 1: printf("Enter how many elements u want to insert:");
scanf("%d",&n);
printf("Enter tree elements: ");
for(i=1;i<=n;i++)
{
scanf("%d",&ele);
t=insert(t,ele);
}
break;
case 2: /* RECURSSIVE TRAVERSE */
if(t==NULL)
printf("**** TREE IS EMPTY ****");
else
{
printf("INORDER :");
inorder(t);
printf("nPREORDER :");
preorder(t);
printf("nPOSTORDER :");
postorder(t);
}
break;
189
case 3: /* NON-RECURSSIVE TRAVERSE */
if(t==NULL)
printf("TREE IS EMPTY");
else
{
printf("INORDER :");
nrinorder(t);
printf("nPREORDER :");
nrpreorder(t);
printf("nPOSTORDER :");
nrpostorder(t);
}
break;
case 4:
exit();
}
}
}
struct bstnode *insert(struct bstnode *x,int y)
{
if(x==NULL)
{
x=malloc(sizeof(struct bstnode));
x->data=y;
x->lc=NULL;
x->rc=NULL;
}
else
{
if(y<x->data)
x->lc=insert(x->lc,y);
else
x->rc=insert(x->rc,y);
return(x);
}
}
inorder(struct bstnode *x)
{
if(x!=NULL)
{
inorder(x->lc);
printf("%3d",x->data);
inorder(x->rc);
}
}
preorder(struct bstnode *x)
190
{
if(x!=NULL)
{
printf("%3d",x->data);
preorder(x->lc);
preorder(x->rc);
}
}
postorder(struct bstnode *x)
{
if(x!=NULL)
{
postorder(x->lc);
postorder(x->rc);
printf("%3d",x->data);
}
}
nrinorder(struct bstnode *x)
{
struct bstnode *l;
l=x;
do
{
while(l!=NULL)
{
push(l);
l=l->lc;
}
while(top>-1)
{
l=pop();
printf("%d",l->data);
if(l->rc!=NULL)
{
l=l->rc;
break;
}
else
l=NULL;
}
}while(l!=NULL);
}
nrpreorder(struct bstnode *x)
{
struct bstnode *l;
l=x;
191
do
{
printf("%d",l->data);
if(l->rc!=NULL)
push(l->rc);
l=l->lc;
if(l==NULL&&top>-1)
l=pop();
}while(l!=NULL);
}
nrpostorder(struct bstnode *x)
{
struct bstnode *l;
l=x;
do
{
while(l!=NULL)
{
push(l);
if(l->rc!=NULL)
{
push(l->rc);
b[++top1]=l->rc;
}
l=l->lc;
}
do
{
l=pop();
if(l!=b[top1])
printf("%3d",l->data);
else
{
top1-=1;
break;
}
} while(top>-1);
}while(l!=NULL&&top>-1);
}
push(struct bstnode *y)
{
top+=1;
a[top]=y;
}
struct bstnode *pop()
{
192
return a[top--];
}
Input/Output:
Enter your choice
1.Insert 2.Delete 3.Traversal
Enter the element 92
Enter your choice
1. Insert 2.Delete 3. Traversal
Enter the element 26
Enter your choice
1.Insert 2.Delete 3.Traversal
Enter the element 12
Enter your choice
1.Insert 2.Delete 3.Traversal
Enter the element 123
Enter your choice
1.Insert 2.Delete 3.Traversal
Enter the element 135
Enter your choice
1.Insert 2.Delete 3.Traversal
Enter the element 128
Enter your choice
1.Insert 2.Delete 3.Traversal
3
InorderSequence: 12 26 92 123 128 135
Preorder sequence:92 26 12 123 135 128
Postorder sequence: 12 26 128 135 12 92
Conclusion: the program is error free.
VIVA QUESATIONS:
1) Define Binary tree ?
Ans: Binary tree is a bit special, because whan they are in the sorted form, they facilitate
quick search, insertion, and deletion.
2) How many ways a tree can be traversed ?
Ans: In three ways. They are i) In-order ii) pre-order iii) post-order
3) define graph ?
Ans: A graph is a set of nodes(vertices) and a set of arcs(edges). A graph is connected if
there is a path between any two nodes of the graph.
Objective 37:
193
To perform the linear search operation
Description: The linear search is most simple serching method. It does not expect the list
to be sorted. The key which is to be searched is compared with each element of the list
one by one. If a match exists, the search is terminated. If the end of list is reached it
means that the search has failed and key has no matching in the list.
ALGORITHM:
LINEAR SEARCH
1. Start
2. Read the value of n
3. for i=1 to n increment in steps of 1
Read the value of ith element into array
4. Read the element(x) to be searched
5. search<--linear(a,n,x)
6. if search equal to 0 goto step 7 otherwise goto step 8
7. print unsuccessful search
8. print successful search
9. stop
LINEAR FUNCTION
1. start
2. for i=1 to n increment in steps of 1
3. if m equal to k[i] goto step 4 otherwise goto step 2
4. return i
5. return 0
6. stop
Flowchart:
194
start
Read n
i=1
i<=n i++
Read a[i]
Read b
C=linear search(a,b)
If c!
=0
Print c
Print element is
not found
stop
T F
195
start
For(i=1;i<n;i++)
If
m==k[i]
T
F
stop
F
T
196
Program:
#include<stdio.h>
main()
{
int i,j,n,a[10],key;
clrscr();
printf("enter range for array:");
scanf("%d",&n);
printf("enter elements into array:");
for(i=0;i<=n;i++)
scanf("%d",&a[i]);
printf("enter the search element:");
scanf("%d",&key);
for(i=0;i<=n;i++)
{
if(key==a[i])
{
printf("element %d found at %d",key,i);
break;
}
else
if(i==n)
printf("element %d not found in array",key);
}
getch();
}
Input/Output:
enter range for array:4
enter elements into array:56
43
12
88
9
enter the search element:9
element 9 found at 4
enter range for array:5
enter elements into array:23
12
56
34
3
8
enter the search element:3
element 3 found at 4
conclusion: the program is error free
197
VIVA QUESATIONS:
1) Define linear search ?
Ans : The linear search is most simple serching method. It does not expect the list to be
sorted. The key which is to be searched is compared with each element of the list one by
one. If a match exists, the search is terminated. If the end of list is reached it means that
the search has failed and key has no matching in the list.
198
Objective 38:
To perform the binary search operation
Description: Binary search is a vast improvement over the sequential search. For binary
search to work, the item in the list must be in assorted order. The approach employed in
the binary search is divid and conquer. If the list to be sorted for a specific item is not
sorted, binary search fails.
ALGORITHM:
BINARY SEARCH
1. Start
2. Read the value of n
3. for i=1 to n increment in steps of 1
Read the value of ith element into array
4. Read the element(x) to be searched
5. search<--binary(a,n,x)
6. if search equal to 0 goto step 7 otherwise goto step 8
7. print unsuccessful search
8. print successful search
9. stop
BINARY SEARCH FUNCTION
1. start
2. initialise low to 1 ,high to n, test to 0
3. if low<= high repeat through steps 4 to 9 otherwise goto step 10
4. assign (low+high)/2 to mid
5. if m<k[mid] goto step 6 otherwise goto step 7
6. assign mid-1 to high goto step 3
7. if m>k[mid] goto step 8 otherwise goto step 9
8. assign mid+1 to low
9. return mid
10. return 0
11.stop
199
Flowchart:
200
201
Program:
#include<stdio.h>
main()
{
int i,n,key,a[10],low,high,mid;
clrscr();
printf("enter range for array:");
scanf("%d",&n);
printf("enter elements into array:");
for(i=0;i<n;i++)
scanf("%d",&a[i]);
printf("the search element:");
scanf("%d",&key);
low=0;
high=n-1;
for(i=0;i<n;i++)
{
mid=(low+high)/2;
if(a[mid]==key)
{
printf("element %d found at %d",key,mid);
break;
}
if(key<a[mid])
high=mid;
else
low=mid+1;
if(i==n-1)
printf("element %d not found in array",key);
}
getch();
}
Input/Output:
enter range for array:4
enter elements into array:12 23 34 45
the search element:45
element 45 found at 3
enter range for array:5
enter elements into array:1 34 56 78 88
the search element:45
element 45 not found in array
conclusion: the program is error free
202
VIVA QUESATIONS
1) Define Binary search ?
Ans: Binary search is a vast improvement over the sequential search. For binary search to
work, the item in the list must be in assorted order. The approach employed in the binary
search is divid and conquer. If the list to be sorted for a specific item is not sorted, binary
search fails.
203
Objective 39:
Program that implements the bubble sort method
Description: Bubble sort is the simplest and oldest sorting technique. This method takes
two elements at a time. It compare these two elements. If first elements is less than
second one, they are left undistrurbed. If the first element is greater then second one then
they are swapped. The procedure continues with the next two elements goes and ends
when all the elements are sorted.
But bubble sort is an inefficient algorithm. The order of
bubble sort algorithm is O(n2
).
Algorithm:
i)Bubble Sort:
1. start
2. read the value of n
3. for i= 1 to n increment in steps of 1
Read the value of ith element into array
4. call function to sort (bubble_sort(a,n))
5. for i= 1 to n increment in steps of 1
print the value of ith element in the array
6. stop
BUBBLE SORT FUNCTION
1. start
2. initialise last to n
3. for i= 1 to n increment in steps of 1
begin
4. initialise ex to 0
5. for i= 1 to last-1 increment in steps of 1
begin
6. if k[i]>k[i+1] goto step 7 otherwise goto step 5
begin
7. assign k[i] to temp
assign k[i+1] to k[i]
assign temp to k[i+1]
increment ex by 1
end-if
end inner for loop
11. if ex!=0
assign last-1 to last
end for loop
12. stop
204
Flowchart:
205
Program:
#include<stdio.h>
main()
{
int i,j,t,a[5],n;
clrscr();
printf("enter the range of array:");
scanf("%d",&n);
printf("enter elements into array:");
for(i=0;i<n;i++)
scanf("%d",&a[i]);
for(i=0;i<n-1;i++)
for(j=i+1;j<n;j++)
if(a[i]>a[j])
{
t=a[i];
a[i]=a[j];
a[j]=t;
}
printf("the sorted order is:");
for(i=0;i<n;i++)
printf("t%d",a[i]);
getch();
}
Input/Output:
enter the range of array:3
enter elements into array:3
2
1
the sorted order is: 1 2 3
enter the range of array:5
enter elements into array:56
23
34
12
8
the sorted order is: 8 12 23 34 56
conclusion: The program is error free
VIVA QUESATIONS
206
1) Define bubble sort ?
Ans: : Bubble sort is the simplest and oldest sorting technique. This method takes two
elements at a time. It compare these two elements. If first elements is less than second
one, they are left undistrurbed. If the first element is greater then second one then they are
swapped. The procedure continues with the next two elements goes and ends when all the
elements are sorted.
2) display the efficiency of bubble sort ?
Ans : O(n2
)
Objective 40:
207
Program that implements the Quick sort method
Description: This method is invented by hoare, considered to be fast method to sort the
elements. The method is also called partition exchange sorting. The method is based on
divide and conquer technique. i.e., the entire list is divided into various partitions and
sorting is applied again and again on the partition.
In this method the list is divided into two baesd on an element called pivot
element. Usually the first element is considerd to be the pivot element. Now move the
pivot element to its correct position in the list. The elements to the left and pivot element
are less that this while the elements to the right of pivot are greater than the pivot. The
process is reapplied to each of these partitions till we got the sorted list of elements.
Algorithm:
Quick Sort:
1. start
2. if lowerbound < upperbound repeat through steps 3 to 13 otherwise
goto step 14
begin
3. assign lowerbound to i,upperbound to j, i to pivot
4. if i<j repeat through steps 5 to 10 otherwise goto step _
Begin
5. if a[i]<=k[pivot] and i< upperbound repeat through step 6 otherwise
goto step 7
begin
6. assign i+1 to i
end if
7. if k[j] > k[pivot] repeat through step 8 otherwise goto step 9
begin
8. assign j-1 to j
end if
9. if i< j goto step 10 other wise goto step 4
Begin
10. call function to swap k[i] and k[j]
end if
end if
11. call function to swap k[pivot] and k[j]
12. call function qsort(x,lowerbound,j-1)
13. call function qsort(x,j+1,upperbound)
end if
14. stop
Flowchart:
208
Program:
209
#include<stdio.h>
main()
{
int x[10],i,n;
clrscr();
printf("enter no of elements:");
scanf("%d",&n);
printf("enter %d elements:",n);
for(i=1;i<=n;i++)
scanf("%d",&x[i]);
quicksort(x,1,n);
printf("sorted elements are:");
for(i=1;i<=n;i++)
printf("%3d",x[i]);
getch();
}
quicksort(int x[10],int first,int last)
{
int pivot,i,j,t;
if(first<last)
{
pivot=first;
i=first;
j=last;
while(i<j)
{
while(x[i]<=x[pivot] && i<last)
i++;
while(x[j]>x[pivot])
j--;
if(i<j)
{
t=x[i];
x[i]=x[j];
x[j]=t;
}
}
t=x[pivot];
x[pivot]=x[j];
x[j]=t;
quicksort(x,first,j-1);
quicksort(x,j+1,last);
}
}
210
***** OUTPUT *****
enter no of elements:6
enter 6 elements:23
12
45
34
21
87
sorted elements are: 12 21 23 34 45 87
conclusion: The program is error free
VIVA QUESATIONS
1) Define quick sort ?
Ans:
This method is invented by hoare, considered to be fast method to sort the elements. The
method is also called partition exchange sorting. The method is based on divide and
conquer technique. i.e., the entire list is divided into various partitions and sorting is
applied again and again on the partition.
In this method the list is divided into two baesd on an element called pivot
element. Usually the first element is considerd to be the pivot element. Now move the
pivot element to its correct position in the list. The elements to the left and pivot element
are less that this while the elements to the right of pivot are greater than the pivot. The
process is reapplied to each of these partitions till we got the sorted list of elements.
2) Efficiency of quick sort ?
Ans: O(n log n)
Objective 41:Program that implements the insertion sort method
211
Description: Insertion sort is similar to playing cards. To sort the cards in yourhand you
extrat a card shift the remaining cards and then insert the extracted card in its correct
place. The efficiency of insertion sort is O(n2
).
Algorithm:
ii) Insertion Sort:
1. start
2. for i= 1 to n increment in steps of 1
begin
assign k[i] to temp
3. forj=i-1 down to j>=0 and temp<k[j]
begin
assign k[j] to k[j+1]
end inner for loop
4. assign temp to k[j+1]
end for loop
5. stop
Flowchart:
212
Program:
213
#include<stdio.h>
main()
{
int i,j,t,a[10],n,p=0;
clrscr();
printf("enter the range of array:");
scanf("%d",&n);
printf("enter elements into array:");
for(i=0;i<n;i++)
scanf("%d",&a[i]);
for(i=1;i<n;i++)
{
t=a[i];
for(p=i;p>0 && a[p-1]>t;p--)
a[p]=a[p-1];
a[p]=t;
}
printf("the sorted order is:");
for(i=0;i<n;i++)
printf("t%d",a[i]);
getch();
}
***** OUTPUT *****
enter the range of array:5
enter elements into array:5
4
3
2
1
the sorted order is: 1 2 3 4 5
enter the range of array:6
enter elements into array:23
12
89
45
67
34
the sorted order is: 12 23 34 45 67 89
conclusion: The program is error free
VIVA QUESATIONS
214
1) Define insertion sort ?
Ans: Insertion sort is similar to playing cards. To sort the cards in yourhand you extrat a
card shift the remaining cards and then insert the extracted card in its correct place.
2) Efficiency of the insertion sort ?
Ans: The efficiency of insertion sort is O(n2
).
Objective 42:
215
Program to implement the merge sort method
Description:
The merge sort splits the list to be sorted into two equal halves, and places them
in separate arrays. Each array is recursively sorted, and then merged back together
to form the final sorted list. Like most recursive sorts, the merge sort has an
algorithmic complexity of O(n log n).
Algorithm: main program
Step1: Start
Step2: declare the merge sort function
Step3: Declare the array and their size and initailaze the j=0
Step4: read the array elements and then sort these elements.
Step5: read the array elements before the merge sort and then display the
elements.
Step6: call the merge sort function
Step7: display the array elements after merge sort by using the following stament.
for( j=0;j<Max_ary;j++)
Step8: Stop
Subprogram
Step1:initialize the array excuting[MAX_ARY] and
j=0,mid=0,mrg1=0,mrg2=0,size=start-end+1
Step2: check the condition if(end==start) then return
Step3: calculate the mid value
Mid=(end+start)/2
Step4: call themerge_sort(x,end,mid)
Step5:merge_sort(x,mid+1,start)
Step6: performing the looping operation
For(j=0;j<SIZE;j++) then its true
Executing[j]=x[end+1]
Mrg1=0;
Step7: calculate the mrg2=mid-end+1
Step8: performing the looping operation
For(j=0;j<SIZE;j++) then its true then goto step9
Step9: check the condition
i) if(mrg2<=start-end) is true goto ii). If not goto Step12.
ii) If(mrg1<=mid-end) is true goto iii). If not goto step11
iii) If(executing[mrg1]>executing[mrg2]) is true then follows.
If not goto step10.
X[j+end]= executing[mrg2++]
Step10: x[j+end]=executing[mrg1++]. If not goto Step11
Step11: x[j+end]= executing[mrg2++]
Step12: x[j+end]=executing[mrg1++]
Step13: return to main program
Flow chart:
216
Start
Declare the array and array size
Read the array elements
Define merge_sort function
J=0 j++
j<MAX_ARY
Display the
elements before
merge sort
Mergesort(ary,0,MAX_ARY-1)
J=0 j++
j<MAX_ARY
Display the
elements after
merge sort
True
False
True
False
Stop
217
Merge_sort()
Size=start-end+1
Mid=0 Mrg1=0 Mrg2=0
If end==start
Mid=(end+start)/2
Call merge_sort(x,end,mid)
Call merge_sort(x,mid+1,start)
j=0
j++
j<size
Executing[j]=x[end+j]
Mrg1=0
True
j++
j=0
j<size
False
If mrg2<=start-
end
False
X[j+end]=executing[mrg1++]
True
If mrg1<=mid-
end
False
X[j+end]=executing[mrg2++]
If executing[mrg1]>
executing[mrg2]
False
X[j+end]=executing[mrg1++]
True
X[j+end]=executing[mrg2++] TrueReturn to
main program
T
F
218
Program:
#include <stdio.h>
#include <stdlib.h>
#define MAX_ARY 10
void merge_sort(int x[], int end, int start);
int main(void) {
int ary[MAX_ARY];
int j = 0;
printf("nnEnter the elements to be sorted: n");
for(j=0;j<MAX_ARY;j++)
scanf("%d",&ary[j]);
/* array before mergesort */
printf("Before :");
for(j = 0; j < MAX_ARY; j++)
printf(" %d", ary[j]);
printf("n");
merge_sort(ary, 0, MAX_ARY - 1);
/* array after mergesort */
printf("After Merge Sort :");
for(j = 0; j < MAX_ARY; j++)
printf(" %d", ary[j]);
printf("n");
getch();
}
/* Method to implement Merge Sort*/
void merge_sort(int x[], int end, int start) {
int j = 0;
const int size = start - end + 1;
int mid = 0;
int mrg1 = 0;
int mrg2 = 0;
int executing[MAX_ARY];
if(end == start)
return;
219
mid = (end + start) / 2;
merge_sort(x, end, mid);
merge_sort(x, mid + 1, start);
for(j = 0; j < size; j++)
executing[j] = x[end + j];
mrg1 = 0;
mrg2 = mid - end + 1;
for(j = 0; j < size; j++) {
if(mrg2 <= start - end)
if(mrg1 <= mid - end)
if(executing[mrg1] > executing[mrg2])
x[j + end] = executing[mrg2++];
else
x[j + end] = executing[mrg1++];
else
x[j + end] = executing[mrg2++];
else
x[j + end] = executing[mrg1++];
}
}
Output:
Enter the elements to be sorted:
8 2 3 4 1 5 7 6 9 0
Before : 8 2 3 4 1 5 7 6 9 0
After Merge Sort : 0 1 2 3 4 5 6 7 8 9
Enter the elements to be sorted:
7 6 5 4 8 4 3 2 1 3
Before : 7 6 5 4 8 4 3 2 1 3
After Merge Sort : 1 2 3 3 4 4 5 6 7 8
Conclusion: the program is error free
VIVA QUESATIONS
1) Define merge sort ?
Ans: The merge sort splits the list to be sorted into two equal halves, and places
them in separate arrays. Each array is recursively sorted, and then merged back
together to form the final sorted list.
2) Efficiency of merge sort ?
Ans: O(n log n).
220
Objective 43:
To implements the Lagrange interpolation and Newton Gregory forward interpolation
Lagrange Interpolation :
Algorithm:
Step 1. Read x,n
Step2. for i=1 to (n+1) is steps of 1 do Read xi,fi end for {the above
statements reads x,s and the corresponding values of f is }
Step 3. Sum=0
Step 4. for i=1 to (n+1) in steps of 1 do
Step 5. Profvnc=1
Step 6. for J=1 to (n+1) in steps of 1 do
Step 7. If (j≠i) then prodfunc=prodfunc X(x-xj) / (xi-xj) endfor
Step 8. Sum=Sum+fi x Prodfunc {sum is the value of f at x} end for
Step 9. Write x, sum
Step 10. STOP
221
Flow chart:
222
Program:
#include<stdio.h>
#include<math.h>
Main()
{
Float y, x[20],f[20],sum,pf;
Int I,j,n;
Printf(“enter the value of n”);
Scanf(“%d”,&n);
Printf(“enter the value to be found”);
Scanf(“%f”,&y);
Printf(“enter the values of xi’s & fi’s”);
For(i=0;i<n;i++)
{
Pf=1;
For(j=0;j<n;j++)
{
If(j!=i)
Pf *= (y-x[j])/(x[i] – x[j]);
}
Sum += f[i] *pf;
}
Printf(“nx = %f ”,y);
Printf(“n sum =%f ”,sum);
}
Input/Output:
Enter the value of n 4
Enter the value to be found 2.5
Enter the values for xi’s & fi’s
1 1
2 8
3 27
4 64
X = 2.500000
Sum = 15.625000
Conclusion: The program is error free
VIVA QUESATIONS
1) Define storage class ?
Ans: Storage class specifiers inform the complier how to store the variable; the
storage clas specifiers in the c language are : auto, register, static,extern, typedef
223
Newton gregory forward interpolation.
Algorithm:
Step1: START
Step2: Read n
Step3: for i=0 to (n-1) do read xi,yi
Step4: read x
Step5: h←xi-x0
Step6: p←(x-xo)/n
Step7: for j=0 to n-2 do
∆1yj←yj+1-∆i-1
Step8: k←n-2
Step9: for i=2 to (n-1)do
Step9.1: k←k-1
Step9.2:for j=0 to k do
∆iyj←∆i-1 yj+1-∆i-1yj
Step10: Sumy←y0
Step11: Pvalue←1
Step12: Fact value←1
Step13: for l=1 to (n-1) do
Step13.1: Pvalue←pvalue x (p-(l-1))
Step13.2: factvalue←factvaluex1
Step13.3: term←(pvalue x ∆ly) / factvalue
Step13.4: Sumy←Sumy+term
Step14: Print x,SUMY
Step15: STOP
Flowchart:
224
Program:
225
#include<stdio.h>
#include<math.h>
Main()
{
Int i, j, n, k, l;
Float sumy, h, term, p, z, pvalue;
Float x[25], y[25], d[25][25], factvalue;
Printf(“enter the value of n”);
Scanf(“%d”,&n);
Printf(“enter %d values for x, y n”,n);
For(i=0;i<n;i++)
Scanf(“%f %f”, &x[i], &y[i]);
Printf(“n enter z”);
Scanf(“%f”,&z);
h = x[1] – x[0];
p = (z - x[0] )/ h;
for(j=0; j<n-2; j++)
d[i][j] =y[j+1] – y[j];
k=n-2;
for(i=2; i<n; i++)
{
k++;
for(j=0; j<=k; j++)
d[i][j] =d[i-1][j+1] – d[i-1][j];
}
For(l=1; l<n; l++)
{
Pvalue *= (p-(l - 1));
Factvalue *= 1;
Term = pvalue* d[l][0] / factvalue;
Sumy += term;
}
Printf(“n y value at z = %f is %f”, z, sumy);
}
Input/Output:
226
Enter n 7
Enter 7 data values for x, y
1921 35
1931 42
1941 58
1951 84
1961 120
1971 165
1981 220
Enter z 1925
Y value at z = 1925.000000 is 36.756710
Conclusion: The program is error free
VIVA QUESATIONS
1) What is the use of goto statement ?
Ans: The goto statement is used to alter the normal sequence of the program execution
by unconditionally transferring control to some other part of the program.
2) What is the use of continue statement ?
Ans: The continue statement is used to bypass the remainder of the current pass through
a loop
Objective 44:
227
Implement in ‘C’ the linear regression and polynomial regression algorithms
Linear regression
Algorithm:
Step 1. Read n
Step 2. Sumx=0
Step 3. Sumxsq=0
Step 4. Sumy=0
Step 5. Sumxy=0
Step 6. fori=1 to n do
Step 7. Read x,y
Step 8. Sumx=sumx+x
Step 9.Sumxsq=Sumxsq+x2
Step 10.Sumy=Sumy+y
Step 11.Sumxy=sumxy+x x y end for
Step 12. denom=n x sumxsq – sumx x sumx
Step 13. a0=(sumy x sumxsq – sumx x sumxy) / denom
Step 14. a1=(n x sumxy-sumx x sumy)/ denonm
Step 15. Write a1,a0
Step 16. STOP
228
229
Program:
#include<stdio.h>
#include<math.h>
Main()
{
Int n,I;
Float sumx, sumxsq, sumy, sumxy, x, y, a0, a1, denom;
Printf(“enter the n value”);
Scanf(“%d”,&n);
Sumx=0;
Sumsq=0;
Sumy=0;
Sumxy=0;
For(i=0;i<n;i++)
{
Scanf(“%f %f”,&x, &y);
Sumx +=x;
Sumsq += pow(x, 2);
Sumy +=y;
Sumxy +=x * y;
}
Denom = n * sumxsq – pow(sumx, 2);
A0 = (sumy * sumxsq –sumx *sumxy)/denom;
A1 = (n * sumxy –sumx *sumy)/denom;
Printf(“y= %fx + %f”,a1,a0);
}
Input/Output:
Enter the n value 7
1 2
2 5
4 7
5 10
6 12
8 15
9 19
Y = 1.980769x + 0.096154
Conclusion: The program is error free
VIVA QUESATIONS
1) What is the use of goto statement ?
Ans: The goto statement is used to alter the normal sequence of the program execution
by unconditionally transferring control to some other part of the program.
2) What is the use of continue statement ?
Ans: The continue statement is used to bypass the remainder of the current pass through
a loop
230
Polynomial regression
Algorithm:
Sep 1: Strart
Step 2: Read n
Step 3: Initialize sumx = 0, sumxsq = 0, sumy = 0, sumxy = 0, sumx3 = 0,
sumx4 = 0, sumxsq =0
Step 4: Intialize i=0
Step 5: Repeat steps 5 to 7 until i<n
Step 6: Read x,y
Step 7: Sumx = sumx + x
Sumxsq =sumxsq + pow(x,2)
Sumx3 = sumx3 + pow(x,3)
Sumx4 = sumx4 + pow(x,4)
Sumy = sumy + y
Sumxy = Sumxy + x*y
Sumxsqy = Sumxsqy + pow(x,2) *y
Step 8: Increment I by 1
Step 9: Assign
a[0][0] = n
a[0][1] = n
a[0][2] = n
a[0][3] = n
a[1][0] = n
a[1][1] = n
a[1][2] = n
a[1][3] = n
a[2][0] = n
a[2][1] = n
a[2][2] = n
a[2][3] = n
Step 10: Intialize i=0
Step 11: Repeat steps 11 to 15 until i<3
231
Step 12: Intialize j=0
Step 13: Repeat step 13 to 14 until j<=3
Step 14: Write a[i][j]
Step 15: Increment j by 1
Step 16: Increment I by 1
Step 17: Initialize k =0
Step 18: Repeat steps 18 to 27 until k<=2
Step 19: Intialize i=0
Step 20: Repeat step 20 to 26 until i<=2
Step 21: If I not equal to k
Step 22: Asign u=a[i][k]/a[k][k]
Step 23: Intialize j=k
Step 24: Repeat steps 24 and 25 until j<=3
Step 25: Assign a[i][j] = a[i][j] – u *a[k][j]
Step 26: Increment j by 1
Step 27: Increment i by 1
Step 28: Increment k by 1
Step 29: Initialize I =0
Step 30: Repeat steps 31 to 33 until i<3
Step 31: Assign b[i] = a[i][3]/a[i][i]
Step 32: Write I, b[i]
Step 33: Increment I by 1
Step 34: Write b[2],b[i],b[0]
Step 35: Stop
232
Flowchart:
233
Program:
#include<stdio.h>
#include<math.h>
main()
{
Int n, I, j, k;
Float sumx, sumxsq, sumy, sumxy, x, y;
Float sumx3, sumx4, sumxsqy, a[20][20], u=0.0, b[20];
Printf(“n Enter the n value”);
Scanf(“%d”, &n);
Sumx = 0;
Sumxsq = 0;
Sumy = 0;
Sumxy = 0;
Sumx3 = 0;
Sumx4 = 0;
Sumxsqy = 0;
For(i=0; i<n; i++)
{
Scanf(“%f %f”, &x, &y);
Sumx +=x;
Sumxsq += pow(x,2);
Sumx3 += pow(x,3);
Sumx4 += pow(x,4);
Sumy +=y;
Sumxy += x * y;
Sumxsqy += pow(x,2) *y;
}
A[0][0] = n;
A[0][1] = sumx;
A[0][2] = sumxsq;
A[0][3] = sumy;
A[1][0] = sumx;
A[1][1] = sumxsq;
A[1][2] = sumx3;
A[1][3] = sumxy;
A[2][0] = sumxsq;
A[2][1] = sumx3;
A[2][2] = sumx4;
A[2][3] = sumxsqy;
for(i=0; i<3; i++)
{
for(j=0; j<=3; j++)
Printf(“%10.2f”,a[i][j]);
234
Printf(“n”);
}
For(k=0; k<=2; k++)
{
For(i=0;i<=2;i++)
{
If(i!=k)
U=a[i][k]/a[k][k];
For(j = k; j<=3; j++)
A[i][j]=a[i][j] – u * a[k][j];
}
}
For(i=0;i<3;i++)
{
B[i] = a[i][3]/a[i][i];
Printf(“nx[%d] = %f”, I, b[i]);
}
Printf(“n”);
Printf(“y= %10.4fx +10.4 fx +%10.4f”,b[2],b[i],b[0]);
}
Input/Output:
Enter the n value 10
-4 21
-3 12
-2 4
-1 1
0 2
1 7
2 15
3 30
4 45
5 67
10.00 5.00 85.00 204.00
5.00 85.00 125.00 513.00
85.00 125.00 1333.00 3193.00
X[0] = 2.030303
X[1] = 2.996970
X[2] = 1.984848
Y = 1.9848xsq + 2.9979x + 2.0303
Conclusion: The program is error free
235
VIVA QUESATIONS
1) Define insertion sort ?
Ans: Insertion sort is similar to playing cards. To sort the cards in yourhand you extrat a
card shift the remaining cards and then insert the extracted card in its correct place.
2) Efficiency of the insertion sort ?
Ans: The efficiency of insertion sort is O(n2
).
236
Objective 45:
Program to Implement Traezodial and simpson methods.
Traezodial method:
Algorithm:
Step 1. Read x1, x2, e { x1 and x2 are the two end points of the
internal the allowed error in integral is e}
Step 2. h=x2-x1
Step 3. SI = (f(x1) + f(x2))/2;
Step 4. I = h-si
Step 5. i=1 Repeat
Step 6. x=x1 + h/2
Step 7. for J= 1 to I do
Step 8. SI= SI + f(x)
Step 9. x=x+h
Endfor
Step 10. i=21
Step 11. h=h/2 { Note that the internal has been halved above and
the number of points where the function has to be computed
is doubled}
Step 12.i0=i1
Step 13. i1 = h.si
Step 14. until / I1-i0 / <=c./i1/
Step 15. Write I1,h,i
Step 16. Stop
237
Flowchart:
238
Program:
#include<stdio.h>
#include<math.h>
main()
{
float h,a,b,n,x[20],y[20],sum=0,integral;
int i;
clrscr();
printf("enter the value ofa,b,n:");
scanf("%f %f %f",&a,&b,&n);
printf("enter the values of x:");
for(i=0;i<=(n-1);i++)
{
scanf("%f",&x[i]);
}
printf("n enter the values of y:");
for(i=0;i<=(n-1);i++)
{
scanf("%f",&y[i]);
}
h=(b-a)/n;
x[0]=a;
for(i=1;i<=n-1;i++)
{
x[i]=x[i-1]+h;
sum=sum+2*y[i];
}
sum=sum+y[b];
integral=sum*(h/2);
printf("approximate integral value is: %f",integral);
getch();
}
239
Input/Output:
Enter the values of a,b,n
1
2
3
Enter the values of x:
1
2
3
Enter the values of y:
1
2
3
Approximate integral value is 2.166667
Conclusion: The program is error free
240
Simpsons Method:
Algorithm:
Step 1. Read x1,x2,e
Step 2. h=(x2-x1)/2
Step 3. i=2
Step 4. si=f(x1) + f(x2)
Step 5. s2=0
Step 6. s4=f(x1+h)
Step 7. I0=0
Step 8. In =(s+4s4). (h/3)
Repeat
Step 9. s2=s2+s4 {s2 stores already computed functional value and s4
the value computed in the new nitration }
Step 10. s4=0
Step 11. x=x1+h/2
Step 12. for j=1 to I do
Step 13. s4=s4+f(x)
Step 14. x=x+h
Step 15. h=h/2
Step 16. i=2i
Step 17. io=in
Step 18. in= (s1+2s2+4s4) . (h/3)
Step 19. until |In-Io|≤e. /in
Step 20. Write In,h,i
Step 21. STOP
241
Flowchart:
242
Program:
#include<stdio.h>
#include<conio.h>
#include<math.h>
main()
{
float h,a,b,n,x[20],y[20],sum=0,itgl;
int i;
clrscr();
printf("enter the values of a,b,n");
scanf("%f%f%f",&a,&b,&n);
printf("enter the values of x");
for(i=0;i<=n;i++)
{
scanf("%f",&x[i]);
}
printf("n enter the values of y");
for(i=0;i<=n;i++)
{
scanf("%f",&y[i]);
}
h=(b-a)/n;
a=x[0];
b=x[n];
for(i=0;i<=(n-2);i++)
{
x[i]=x[i]+h;
if(i%2==0)
{
sum=sum+4*y[i];
}
else
{
sum=sum+2*y[i];
}
}
itgl=sum*(h/3);
printf("integral value%f",itgl);
getch();
}
243
Input/Output:
Enter the values of a,b,n
1
2
3
Enter the value of x
4
5
6
7
Enter the values of y
8
9
1
2
Integral value is 5.555556
Conclusion: The program is error free
VIVA QUESATIONS
1) Define Binary search ?
Ans: Binary search is a vast improvement over the sequential search. For binary search to
work, the item in the list must be in assorted order. The approach employed in the binary
search is divid and conquer. If the list to be sorted for a specific item is not sorted, binary
search fails.
244
ADDITIONAL LAB EXPERIMENTS
Objective 46:
Write a c program for heap sort
Description:
In this method, a tree structure caed heap is used. A heap is type of a
binary tree. An ordered baanced binary tree is caed a min-heap where the vaue at the roo
of any sub tree is ess than or equa to the vaue of either of its chidern. Heap sort is
basically an improvement over the binary tree sort.
Algorithm:
Heap sort
SWAP FUNCTION
1. start
2. assign *a to temp
3. assign *b to *a
4. assign temp to *b
5. stop
HEAP SORT
1. start
2. assign n to i and a[n] to item
3. if i > 1 and a[i/2]< item repeat through step 4 other wise goto
step 5
begin
4. assign a[i/2] to a[i] and i/2 to i
end if
5. assign item to a[i]
6. stop
245
Flowchart:
246
Program:
#include<stdio.h>
int a[20];
main()
{
int n,i;
clrscr();
printf("Enter number of elements: ");
scanf("%d",&n);
printf("Enter %d elements: ",n);
for(i=1;i<=n;i++)
scanf("%d",&a[i]);
heapsort(n);
printf("Sorted elements are: n");
for(i=1;i<=n;i++)
printf("%3d",a[i]);
getch();
}
heapsort(int n)
{
int t;
while(n>1)
{
maxheap(n);
t=a[1];
a[1]=a[n];
a[n]=t;
n=n-1;
}
}
maxheap(int n)
{
int i,t,j;
for(i=2;i<=n;i++)
{
t=a[i];
j=i;
while(a[j/2]<t&&j>1)
{
a[j]=a[j/2];
j=j/2;
}
a[j]=t;
}
}
247
Input/Output:
Enter number of elements: 4
Enter 4 elements: 23
4
12
8
Sorted elements are:
4 8 12 23
Enter number of elements: 6
Enter 6 elements: 67
23
6
45
99
78
Sorted elements are:
6 23 45 67 78 99
Conclusion:
The program is error free
VIVA QUESATIONS
1) Drawback of the binary tree ?
Ans: Additional space is required for building the tree
2) The complexity of the heap sort algorithm ?
Ans: O(n og n)
248
Objective 47:
Write a c program for selectioon sort
Description:
This is the simplest method of sorting. In this method, to sort the data in
ascending order, the 0th
element is compared with all other eements. If the 0th
element is
found to be greater than the compared element then they are interchanged.
Algorithm:
1) Start
2) Initiliaze the variables I,j,temp and arr[]
3) Read the loop and check the condition. If the condition is true
print the array elements and increment the I value. Else goto
step 4
4) Read the loop and check the condition. If the condition true
then goto next loop.
5) Read the loop and check the condition. If the condition true
then goto if condition
6) If the condition if(arr[i]>arr[j]) is true then do the following
steps
i) temp=arr[i]
ii) arr[i]=arr[j]
iii) arr[j]=temp
7) increment the j value
8) perform the loop operation for the displaying the sorted
elements.
9) print the sorted elements
10) stop
249
satrt
Initialize the
i,j,temp,arr[]
I=0 i++
I<=4
Print the arr[i]
elements
I=0 i++
I<=3
J=j+1 j++
J<=4
If
arr[i]>arr[j]
Temp=arr[i]
Arr[i]=arr[j]
Arr[j]=temp
Print arr[i]stop
I=0 I++
I<=4
FLOW CHART
250
Program:
#incude<stdio.h>
#incude<conio.h>
Void main()
{
Int arr[5]={25,17,31,13,2};
Int I,j,temp;
Clrscr();
Printf(“selection sortn”);
Printf(“n array before sorting:n”);
For(i=0;i<=3;i++)
Printf(“%dt,arr[i]”);
For(i=0;i<=3;i++)
{
For(j=j+1;j<=4;j++)
{
If(arr[i]>arr[j])
{
Temp=arr[i];
Arr[i]=arr[j];
Arr[j]=temp;
}
}
251
}
Printf(“nn array after sortong:n”);
For(i=0;i<=4;i++)
Printf(“%dt”,arr[i]);
Getch();
}
Sampe input & output:
1) Section sort
Array before sorting:
25 17 31 13 2
Array after sorting:
2 13 17 25 31
2) section sort
Array before sort
25 31 30 12 1
Array after sort
1 12 25 30 31
Concusion: this program is error free
VIVA QUESATIONS
1) The complexity of the section sort algorithm ?
Ans: O(n2
)
2) 1) Drawback of the binary tree ?
Ans: Additional space is required for building the tree
3) The complexity of the heap sort algorithm ?
Ans: O(n og n)
252

25422733 c-programming-and-data-structures-lab-manual

  • 1.
    Objective : 1 Tofind the sum of individual digits of a given number Description: Sum of the individual digits means adding all the digits of a number Ex: 123 sum of digits is 1+2+3=6 Algorithm: Step 1: start Step 2: read n Step 3: initialize the s=0 Step 4: if n<0 goto Step 7 Step 5: if n!=0 goto Step 6 else goto step 7 Step 6: store n%10 value in p Add p value to s Assign n/10 value to n Goto Step 5 Step 7: print the output Step 8:stop 1
  • 2.
    Flowchart: TRUE FALSE TRUE 2 START S=0 READ N IFN<0 OUTPU T WHILE N! =0 STOP P=N%10 S=S+P N=N/10
  • 3.
    Program: #include<stdio.h> main() { int n,s,p; clrscr(); printf("enter thevaue for n:n"); scanf("%d",&n); s=0; if(n<0) printf("The given number is not valid"); else { while(n!=0) /* check the given value =0 or not */ { p=n%10; n=n/10; s=s+p; } printf("sum of individual digits is %d",s); } getch(); } Output: 1.Enter the value for n: 333 Sum of individual digits is 9 2.Enter the value for n: 4733 Sum of individual digits is 17 3. Enter the value for n: -111 The given number is not valid Conclusion : The program is error free VIVA QUESATIONS: 1) What is the mean of sum of the individual digits? Ans: Sum of the individual digits means adding each digit in a number 2) What is positive integer? Ans: if the integer value is grater than zero then it is called positive integer 3) Define preprocessor ? Ans: Before compiling a process called preprocessing is done on the source code by a program called the preprocessor. 3
  • 4.
    Objective:2 To print theFibonacci series for 1 to n value Description A fibonacci series is defined as follows The first term in the sequence is 0 The second term in the sequence is 1 The sub sequent terms 1 found by adding the preceding two terms in the sequence Formula: let t1,t2,…………tn be terms in fibinacci sequence t1=0, t2=1 tn=tn-2+tn-1……where n>2 algorithm: Step 1: start Step 2: initialize the a=0, b=1 Step 3: read n Step 4: if n== 1 print a go to step 7. else goto step 5 Step 5: if n== 2 print a, b go to step 7 else print a,b Step 6: initialize i=3 i) if i<= n do as follows. If not goto step 7 c=a+b print c a=b b=c increment I value goto step 6(i) Step 7: stop 4
  • 5.
    Flowchart: START A=0,b=1 Read n If n ==1 Outputa If n ==2 Output a,b Output a,b I=2 i++ I<n C = a + b Output c A = b B = c Stop True False FalseTrue False 5
  • 6.
    Program: #include<stdio.h> void main() { int a,b,c,n,i; clrscr(); printf("entern value"); scanf("%d",&n); a=0; b=1; if(n==1) printf("%d",a); else if(n==2) printf("%d%d",a,b); else { printf("%d%d",a,b); //LOOP WILL RUN FOR 2 TIME LESS IN SERIES AS THESE WAS PRINTED IN ADVANCE for(i=2;i<n;i++) { c=a+b; printf("%d",c); a=b; b=c; } getch(); } } Output: 1. Enter n value : 5 0 1 1 2 3 2. Enter n value : 7 0 1 1 2 3 5 8 3. Enter n value : -6 0 1 Conclusion : The program is error free 6
  • 7.
    VIVA QUESATIONS: 1) Whatis Fibonacci series ? Ans: A fibonacci series is defined as follows The first term in the sequence is 0 The second term in the sequence is 1 The sub sequent terms 1 found by adding the preceding two terms in the sequence Formula: let t1,t2,…………tn be terms in fibinacci sequence t1=0, t2=1 tn=tn-2+tn-1……where n>2 2) What are the various types of unconditional statements? Ans: goto,Break and continue 3)What are the various types of conditional statements? Ans: if , if else ,switch statements 4) Expand <STDIO.H >? Ans: standard input output header file 7
  • 8.
    Objective :3 To printa prime numbers up to 1 to n Description: Prime number is a number which is exactly divisible by one and itself only Ex: 2, 3,5,7,………; Algorithm: Step 1: start Step 2: read n Step 3: initialize i=1,c=0 Step 4:if i<=n goto step 5 If not goto step 10 Step 5: initialize j=1 Step 6: if j<=1 do as the follow. If no goto step 7 i)if i%j==0 increment c ii) increment j iii) goto Step 6 Step 7: if c== 2 print i Step 8: increment i Step 9: goto step 4 Step 10: stop 8
  • 9.
    Flow chart: Start Read n I= 1 I<=n I++ J = 1 J++ J<=i If fact==2 If I % j == 0 Fact ++ true false true false Output fact false stop false 9
  • 10.
    Program: #include<stdio.h> #include<conio.h> void main() { int n,i,fact,j; clrscr(); printf("enterthe number:"); scanf("%d",&n); for(i=1;i<=n;i++) { fact=0; //THIS LOOP WILL CHECK A NO TO BE PRIME NO. OR NOT. for(j=1;j<=i;j++) { if(i%j==0) fact++; } if(fact==2) printf("n %d",i); } getch( ); } Output: Enter the number : 5 2 3 5 Enter the number : 10 2 3 5 7 Enter the number : 12 2 3 5 7 11 Conclusion : The program is error free VIVA QUESATIONS: 1) What is prime number ? Ans: Prime number is a number which is exactly divisible by one and itself only 2)What is an algorithm? Ans : A step by step procedure is called algorithm 3)What is flow chart? Ans: A pictorial representation an algorithm is called a flow chart 4)What is program? Ans : A collection of statements is called 10
  • 11.
    Objective:4 To find theroots of the quadratic equation Description: Nature of roots of quadratic equation can be known from the quadrant  = b2 -4ac If b2 -4ac >0 then roots are real and unequal If b2 -4ac =0 then roots are real and equal If b2 -4ac <0 then roots are imaginary Algorithm: Step 1: start Step 2: read the a,b,c value Step 3: if b*b-4ac>0 then Root 1= (-b+ pow((b*b-4*a*c),0.5))/2*a Root 2= (-b-pow((b*b-4*a*c),0.5))/2*a Step 4: if b*b-4ac=0 then Root1 = Root2 = -b/(2*a) Step 5: Otherwise Print Imaginary roots. Goto step 7. Step 6: print roots Step 7: stop 11
  • 12.
    Flowchart: Start Read a,b,c D =pow(b*b-4*a*c),0.5 If d > 0 R1 = ((-b+D) / (2*a)) R2 = ((-b-D) /(2*a)) Output R1, R2 Stop If d== 0 R1=-b / (2 * a ) R2= -b / (2 * a) Imaginary roots true false 12
  • 13.
    Program: #include<stdio.h> #include<math.h> void main() { float a,b,c,r1,r2,d; clrscr(); printf("Enterthe values for equation:"); scanf("%f%f%f",&a,&b,&c); /* check the condition */ if(a==0) printf("Enter value should not be zero "); else { d=b*b-4*a*c; /* check the condition */ if(d>0) { r1=(-b+sqrt(d)/(2*a)); r2=(-b-sqrt(d)/(2*a)); printf("roots are real and unequaln"); printf("%fn%fn",r1,r2); } else if(d==0) { r1=-b/(2*a); r2=-b/(2*a); printf("roots are real and equaln"); printf("root=%fn",r1); printf("root=%fn",r2); } else printf("roots are imaginary"); } getch(); } Output: 1. Enter the values for equation: 1, 6, 9 Roots are real and equal Root= -3.0000 Root= -3.0000 13
  • 14.
    2. Enter thevalues for equation: 2, 7, 6 Roots are real and unequal Root= -6.75 Root= -7.25 3. Enter the values for equation: 1, 2, 3 Roots are imaginary Conclusion: The program is error free VIVA QUESATIONS: 1) What are various types of loop statements? Ans : While, do- while, for loop statements 5) What is the difference between while and do-while statements? Ans: In while the condition will be checked first and then enter into a loop. But in do- while the statements will be executed first and then finally check the Condition. 3) How to find the roots of qudratric equtations ? Ans: Nature of roots of quadratic equation can be known from the quadrant  = b2 -4ac If b2 -4ac >0 then roots are real and unequal If b2 -4ac =0 then roots are real and equal If b2 -4ac <0 then roots are imaginary 4) List out the C features ? Ans: Portability,flexibility, wide acceptability etc.., 14
  • 15.
    Objective:5 To calculate thesum. Sum=1-x2 /2!+ x4 /4!- x6 /6!+ x8 /8!- x10 /10! Algorithm: main program: Step 1: start Step 2: declare x,i,n,s=0,c Step 3: read x value Step 4: for i=0 , n=0; i<=10; i=i+2, n++ goto step 5 Step 5: s=s+(pow(-1,n)*pow(x,i)/fact(i)) Step 6: print s value Step 7: stop Sub program: Step 1: while x!=0 goto Step 2 Step 2: y=y+x; x— Step 3: return y Step 4: return to main program 15
  • 16.
    Flowchart: Start Read x,I,n,c S =0 I=0,n=0 i<=10 I = I + 2, n++ S=s+(pow(-1,n)*pow(x,i) / fact(i)) Print s Stop Sub Program While x! =0 Y=y*x x-- Return y Fact () Return to main program 16
  • 17.
    Program: #include<stdio.h> #include<math.h> long fact(int); void main() { intx,i,n; float s=0,c; clrscr(); printf("n enter the value of xt"); scanf("%d",&x); /*perform the looping operation*/ for(i=0,n=0;i<=10;i=i+2,n++) s=s+(pow(-1,n)*pow(x,i)/fact(i)); printf("n the result is %f",s); getch(); } /* calling sub program*/ long fact(int x) { long int y=1; while(x!=0) { y=y*x; x--; } return y; } Output: 1.Enter the value of x : 1 The result is 0.540302 2 Enter the value of x: 2 The result is -0.416155 Conclusion: The program is error free VIVA QUESATIONS: 1) What is function ? Ans: A function is a sub program it returns a value. 2) What is procedure ? Ans: A procedure is a sub program it does not returns a value 3) What are the basic data types in C ? Ans: int, char, float, double 4) How to define preprocessor ? Ans: By using the # symbal Ex: #include<stdio.h> 17
  • 18.
    Objective: 6 Programs thatuse recursive function to find the factorial of a given integer. Description: Factorial of a number is nothing but the multiplication of numbers from a given number to 1 Algorithm: main program Step 1: start Step 2: read n Step 3: call sub program as f=fact(n) Step 4: print f value Step 5: stop Sub program: Step 1: initialize the f Step 2: if n= = 0 or n == 1 return 1 to main program if not goto step 3 Step 3: return n*fact(n-1) to main program 18
  • 19.
    Flowchart: Start Read n Call subprogram F= fact(n) output Stop Sub program Fact () If n=0 || n=1 Return n*fact(n-1) Return to main program true false 19
  • 20.
    Program: #include<stdio.h> #include<conio.h> int fact(int n) { intf; if((n==0)||(n==1)) // check the condition for the n value return(n); else f=n*fact(n-1); //calculate the factorial of n return(f); } void main() { int n; clrscr(); printf("enter the number :"); scanf("%d",&n); printf("factoria of number%d",fact(n)); getch(); } Output: 1. Enter the number : 5 Factorial of number: 120 2. Enter the number : 3 Factorial of number: 6 3. Enter the number : 9 Factorial of number: -30336 Conclusion: the program is error free VIVA QUESATIONS: 1) What is the meaning of factorial number? Ans : Factorial of a number is nothing but the multiplication of numbers from a given number to 1 2) What is the meaning of recusive function ? Ans: A function call it self is called recursive function 3) define library functions ? Ans: The functions have already been written, compiled and placed in libraries and are called library functions. 4) Define formal parameters ? Ans: Formal parameters are the parameters given in the function declaration as function definition. 20
  • 21.
    Objective : 7 Programthat use non recursive function to find the factorial of a given integer. Description: Factorial of a number is nothing but the multiplication of numbers from a given number to 1 Ex: 5! =5*4*3*2*1= 120 Algorithm: main program Step 1: start Step 2: read n Step 3: call the sub program fact(n) Step 4: print the f value Step 5: stop Sub program: Step 1: initialize the f=1 Step 2: if n==0 or n=1 return 1 to main program. If not goto step 3 Step 3: perform the looping operation as follows For i=1 i<=n; i++ Step 4: f=f*i Step 5: return f value to the main program 21
  • 22.
    Flowchart: Factorial nonrecursive start Read i Callsubprogram Fact(n) Print output Value of fact Stop Sub program Fact ( ) F = 1, i If n == 0 || n == 1 Return to main program I = 1 i++ I<=n F = f * i 22
  • 23.
    Program: #include<stdio.h> #include<conio.h> int fact(int n)//starting of the sub program { int f=1,i; if((n==0)||(n==1)) // check the condition for n value return(1); else for(i=1;i<=n;i++) // perform the looping operation for calculating the factorial f=f*i; return(f); } void main() { int n; clrscr(); printf("enter the number :"); scanf("%d",&n); printf("factoria of number%d",fact(n)); getch(); } Output: 1.Enter the number: 7 Factorial of number: 5040 2. Enter the number: 6 Factorial of number: 720 3. Enter the number: 8 Factorial of number: -25216 Conclusion: The program is error free VIVA QUESATIONS: 1) What is meant by call by value ? Ans: passing values to the function as arguments 2) What is meant by call by reference ? Ans: passing address to the function as arguments 3)define actual parameters ? Ans: The actual parameters often known as arguments are specified in the function call. 23
  • 24.
    Objective: 8 To findthe GCD of two given integers by using the recursive function Description: GCD means Greatest Common Divisor. i.e the highest number which divides the given number Ex: GCD(12,24) is 12 Formula: GCD= product of numbers/ LCM of numbers Algorithm: main program Step 1: start Step 2: read a,b Step 3: call the sub program GCD(a,b) for print the value Step 4: stop Sub program: Step 1: if n>m return GCD(n,m) Step 2: if n==0 return m else goto step 3 Step 3: return GCD (n,m%n) Step 4: return to main program 24
  • 25.
    Flowchart: Start Read a,b Call subprogram G=gcd(a,b) Print gcdvalue Stop Gcd( ) If n>m Return Gcd (n,m)If n==0 Return m Call the same function Return gcd ( n,m%n) Return to main program truefalse true F 25
  • 26.
    Program: #include<stdio.h> #include<conio.h> int gcdrecursive(int m,intn) // starting of the sub program { if(n>m) return gcdrecursive(n,m); if(n==0) return m; else return gcdrecursive(n,m%n); // return to the main program } void main() { int a,b,igcd; clrscr(); printf("enter the two numbers whose gcd is to be found:"); scanf("%d%d",&a,&b); printf("GCD of a,b is %d",gcdrecursive(a,b)); // return to the sub program getch(); } Output: 1. enter the two numbers whose gcd is to be found:5,25 GCD of a,b is : 5 2. enter the two numbers whose gcd is to be found:36,54 GCD of a,b is : 18 3. enter the two numbers whose gcd is to be found:11,13 GCD of a,b is : 1 Conclusion: The program is error free VIVA QUESATIONS: 1) What is meaning of GCD ? Ans: GCD means Greatest Common Divisor. i.e the highest number which divides the given number 2) Define scope of a variable ? Ans: The scope of a variable can be define as the region over which the variable is accessible 3) Show an scope resolution operator ? Ans: double colon(::) 4) Define extent of a variable ? Ans: The period of time during which memory is associated with a variable is called extent of the variable. 26
  • 27.
    Objective: 9 To findthe GCD of two given integers by using the non recursive function Description: GCD means Greatest Common Divisor. i.e the highest number which divides the given number Ex: GCD(12,24) is 12 Formula: GCD= product of numbers/ LCM of numbers Algorithm: Step 1: start Step 2: read a,b Step 3: call sub program g=GCD(a,b) Step 4: print the g value Step 5: stop Sub program: Step 1: initialize the p=1, q, remainder Step 2: remainder=p-(p/q*q) Step 3: remainder=0 return q else goto step 4 Step 4: GCD(q,remainder) return to main program 27
  • 28.
    Flowchart: start Read a, b Callsubprogram g=gcd(a,b) output stop Gcd ( ) Remainder=p-(p/q*q) If remainder==0 Gcd(q,remainder) Return q Return to main program false True 28
  • 29.
    Program: #include<stdio.h> #include<conio.h> #include<math.h> int gcdnonrecursive(int m,intn) { int remainder; remainder=m-(m/n*n); if(remainder==0) return n; else gcdnonrecursive(n,remainder); } void main() { int a,b,igcd; clrscr(); printf("enter the two numbers whose gcd is to be found:"); scanf("%d%d",&a,&b); printf("GCD of %d",gcdnonrecursive(a,b)); getch(); } Output: 1. enter the two numbers whose gcd is to be found:5,25 GCD of a,b is : 5 2. enter the two numbers whose gcd is to be found:36,54 GCD of a,b is : 18 3. enter the two numbers whose gcd is to be found:11,13 GCD of a,b is : 1 Conclusion: The program is error free VIVA QUESATIONS: 1)What is meaning of GCD ? Ans: GCD means Greatest Common Divisor. i.e the highest number which divides the given number 29
  • 30.
    Objective :10 To solvethe towers of Hanoi problem by using the recursive function Description: Towers of Hanoi problem means we have three towers Here source ,intermediate and destination are the three towers. We have to transfer all the disks from source to destination towers. Here the restriction is not to place a big disk on smaller one . for this we use intermediate tower. Finally the arrangements in the destination tower must be as same as the disks in the source tower at first. Algorithm: main program Step 1: start Step 2: initialize the source=a, intermediate=c, destination = d Step 3: read n Step 4: call the sub program Hanoi recursion (n value,a ,b, c) Step 5: stop Sub program: Step 1: if n== 1 call the sub program Hanoi recursion (num-1, a, c, b) Step 2: print the output from a to b Step 3: call the sub program Hanoi recursion(num-1, b, c, a) Step 4: return to main program Source intermediate destination 30
  • 31.
    Flowchart: START SOURCE = A INTERMEDIATE= C DESTINATION = B READ n Call subprogram Hanoi(num,source,intermediate,destination) A,C, B Stop Print A,C Return to main program hanoirecursive( ) If num==1 Print A,C Call ubprogram Hanoi(num-1,B,C,A)) truefalse Call sbgroram Num-1,source “A” 31
  • 32.
    Program: #include<stdio.h> #include<conio.h> void Hanoirecursion(int num,charndl1,char ndl2,char ndl3) { if(num==1) { printf("Move top disk from needle %c to needle %c",ndl1,ndl2); return; } Hanoirecursion(num-1,ndl1,ndl3,ndl2); printf("Move top dis from needle %c to needlle %c",ndl1,ndl2); Hanoirecursion(num-1,ndl3,ndl2,ndl1); } void main() { int no; clrscr(); printf("Enter the no. of disk to be transferred:"); scanf("%d",&no); if(no<1) printf("n There's nothing to move"); else printf("n recursive"); Hanoirecursion(no,'A','B','C'); getch(); } Outputs: 1. Enter the no. of disk to be transferred :3 Move top disk from needle a to needle b Move top disk from needle a to needle c Move top disk from needle b to needle c Move top disk from needle a to needle b Move top disk from needle c to needle a Move top disk from needle c to needle b Move top disk from needle a to needle b Conclusion: The program is error free VIVA QUESATIONS: 1) What is purpose of towers of Hanoi ? Ans: We have to transfer all the disks from source to destination towers. Here the restriction is not to place a big disk on smaller one . for this we use intermediate tower. Finally the arrangements in the destination tower must be as same as the disks in the source tower at first. 32
  • 33.
    Objective :11 To solvethe towers of Hanoi problem by using the non recursive function Description: Towers of Hanoi problem means we have three towers Here source ,intermediate and destination are the three towers. We have to transfer all the disks from source to destination towers. Here the restriction is not to place a big disk on smaller one . for this we use intermediate tower. Finally the arrangements in the destination tower must be as same as the disks in the source tower at first. Algorithm: Step 1: start Step 2: declare the no Step 3: read the no value Step 4: if (no<1) Print nothing to move Else Print nonrecursion Step 5:Hanoi non recursion(no,.A’,’B’,’C’) Step 6:stop Sub program: Step 1: Declare num,sndl,indl,dndl, stkn[ ],stksndl[ ],stkdndl [ ],stkadd[ ], temp,top,add Step 2: declare the top=NULL Step 3: one: If(num==1)then Print the out put value Goto four Step 4: two: Top=top+1 Stkn[top]=num Stksndl[top]=sndl Stkindl[top]=indl Stkdndl[top]=dndl Stkadd[top]=3 Num=num-1 Source intermediate destination 33
  • 34.
    Sndl=sndl Temp=indl Indl=dndl Dndl=temp Goto one. Gotostep 3 Step 5: Three: Print the output Top=top+1 Stkn[top]=num Stksndl[top]=sndl Stkindl[top]=indl Stkdndl[top]=dndl Stkadd[top]=5 Num=num-1 temp=sndl sndl=indl Indl=temp Dndl=dndl Goto one. Goto step 3 Step 6: Four: If(top==NULL) Return to main program Num= stkn[top] Sndl= stksndl[top] Indl= stkindl[top] Dndl=stkdndl[top] Add=stkadd[top] Top=top-1 If(add==3) Goto three. Goto step 5 Else If(add==5) Goto four. Goto step 6. Step 7: return to main program 34
  • 35.
    Flow chart: 35 Start Read no Ifno< 1 Print nothing to move truefalse Print nonrecursion Hanoinonrecursion (no,.A’,’B’,’C’) Stop
  • 36.
    Hanoi nonrecursion () Declare num,sndl,indl,dndl, stkn[ ],stksndl[ ],stkdndl [ ],stkadd[ ], temp,top,add Top = NULL If num==1 Print the value true If top=NUL L Num= stkn[top] Sndl= stksndl[top] Indl= stkindl[top] Dndl=stkdndl[top] Add=stkadd[top] Top=top-1 If add==3 false If add== 5 Top=top+1 Stkn[top]=num Stksndl[top]=sndl Stkindl[top]=indl Stkdndl[top]=dndl Stkadd[top]=3 Num=num-1 Sndl=sndl Temp=indl Indl=dndl Dndl=temp one four two Print value Top=top+1 Stkn[top]=num Stksndl[top]=sndl Stkindl[top]=indl Stkdndl[top]=dndl Stkadd[top]=5 Num=num-1 temp=sndl sndl=indl Indl=temp Dndl=dndl Top=top+1 36
  • 37.
    Program: #include<stdio.h> #include<conio.h> void Hanoinonrecursion(int num,charsndl,char indl,char dndl) { char stkn[100],stksndl[100],stkindl[100],stkdndl[100],stkadd[100],temp; int top,add; top=NULL; one: if(num==1) { printf("n Move top disk from needle %c to needle %c",sndl,dndl); goto four; } two: top=top+1; stkn[top]=num; stksndl[top]=sndl; stkindl[top]=indl; stkdndl[top]=dndl; stkadd[top]=3; num=num-1; sndl=sndl; temp=indl; indl=dndl; dndl=temp; goto one; three: printf("n Move top disk from needle %c to needle %c",sndl,dndl); top=top+1; stkn[top]=num; stksndl[top]=sndl; stkindl[top]=indl; stkdndl[top]=dndl; stkadd[top]=5; num=num-1; temp=sndl; sndl=indl; indl=temp; dndl=dndl; goto one; four: if(top==NULL) return; 37
  • 38.
    num=stkn[top]; sndl=stksndl[top]; indl=stkindl[top]; dndl=stkdndl[top]; add=stkadd[top]; top=top-1; if(add==3) goto three; else if(add==5) gotofour; } void main() { int no; clrscr(); printf("Enter the no. of diss to be transferred:"); scanf("%d",&no); if(no<1) printf("n There's nothing to move"); else printf("n nonrecursive"); Hanoinonrecursion(no,'A','B','C'); getch(); } Output: 1.Enter the no. of diss to be transferred:3 nonrecursive Move top disk from needle A to needle C Move top disk from needle A to needle B Move top disk from needle C to needle B Move top disk from needle A to needle C Move top disk from needle B to needle A Move top disk from needle B to needle C Move top disk from needle A to needle C Conclusion: The program is error freed VIVA QUESATIONS: 1) What is purpose of towers of Hanoi ? Ans: We have to transfer all the disks from source to destination towers. Here the restriction is not to place a big disk on smaller one . for this we use intermediate tower. Finally the arrangements in the destination tower must be as same as the disks in the source tower at first. 2) What is an array ? Ans: An array is a sequence of memory location of same data type. 38
  • 39.
    Objective: 12 The totaldistance travelled by vehicle in 't' seconds is given by distance = ut+1/2at2 where 'u' and 'a' are the initial velocity (m/sec.) and acceleration (m/sec2). Write C program to find the distance travelled at regular intervals of time given the values of 'u' and 'a'. The program should provide the flexibility to the user to select his own time intervals and repeat the calculations for different values of 'u' and 'a'. Description: The total distance travelled by vehicle in 't' seconds is given by distance = ut+1/2at2 where 'u' and 'a' are the initial velocity (m/sec.) and acceleration (m/sec2). Algorithm: Step 1:Start Step2 : Read t ,dt Step 3: Set i to 1 Step 4:Set k to dt Step 5: Read u,a Step 6: set s to u*k+0.5*d*k*k Step 7: Write s Step 8: If(k<=t) and i=1 then Begin Step 8.1 go to step 6 And Else Begin Step 8.2 :read Step 8.3 :if(j=0) then Begin Step 8.3.1:Set I to 0 End Else Begin Step 8.3.2: Set I to 1 Step 8.3.3: go to step 4 End Step 9: Stop Step 10: End 39
  • 40.
  • 41.
    Program: #include<stdio.h> main() { int a,u,t,t1,t2,i; float s; clrscr(); printf("ENTERTHE VALUES OF a,u,t,t1,t2:"); scanf("%d%d%d%d%d",&a,&u,&t,&t1,&t2); for(i=t1;i<=t2;i=i+t) // performing the looping operation for time intervals { s=(u*i)+(0.5*a*i*i); // calculate the total distance printf("nnthe distance travelled in %d seconds is %f ",i,s); } getch(); } Input/Output: 1.ENTER THE VALUES OF a,u,t,t1,t2:1 2 3 1 5 the distance travelled in 1 seconds is 2.500000 the distance travelled in 4 seconds is 16.000000 2.ENTER THE VALUES OF a,u,t,t1,t2:0 1 2 3 4 the distance travelled in 3 seconds is 3.000000 conclusion: The program is error free VIVA QUESATIONS: 1) How many types of arrays are there ? Ans: Three types. They are one dimensional ,two dimensional and multi dimensional arrys 41
  • 42.
    Objective:13 Two integer operandsand one operator form user, performs the operation and then prints the result. (Consider the operators +,-,*, /, % and use Switch Statement) Description: To take the two integer operands and one operator from user to perform the some arithmetic operations by using the following operators like +,-,*, /, % Ex: 2+3=5 Algorithm: Step 1: Start Step 2: Read the values of a,b and operator Step 3: if the operator is ‘+’ then R=a+b Go to step 8 Break Step 4: Else if the operator is ‘-‘ then R=a-b Go to step 8 Step 5: Else if the operator is ‘*‘ then R=a*b Go to step 8 Step 6: Else if the operator is ‘/‘ then R=a/b Go to step 8 Step 7: Else if the operator is ‘%‘ then R=a%b Go to step 8 Step 8: write R Step 9:End 42
  • 43.
  • 44.
    Program: #include<stdio.h> main() { char op; float a,b,c; clrscr(); printf("entertwo operands:"); scanf("%d%d",&a,&b); printf("enter an operator:"); scanf(" %c",&op); switch(op) // used to select particular case from the user { case '+':printf("sum of two numbers %2d %2d is: %d",a,b,a+b); break; case '-':printf("subtraction of two numbers %2d %2d is: %d",a,b,a-b); break; case '*':printf("product of two numbers %2d %2d is: %d",a,b,a*b); break; case '/':printf("quotient of two numbers %2d %2d is: %d",a,b,a/b); break; case '%':printf("reminder of two numbers %2d %2d is: %d",a,b,c); break; default:printf("please enter correct operator"); break; } getch(); } Input/Output: 1.enter two operands:2 3 enter an operator:+ sum of two numbers 2 3 is: 5 2.enter two operands:3 4 enter an operator: - subtraction of two numbers 3 4 is: -1 3.enter two operands:3 5 44
  • 45.
    enter an operator:* productof two numbers 3 5 is: 15 4.enter two operands:5 2 enter an operator:/ quotient of two numbers 5 2 is: 2 5. enter two operands:5 2 enter an operator:% reminder of two numbers 5 2 is: 1 conclusion: The program is error free VIVA QUESATIONS: 1) What are the various types of arithemetic operators ? Ans: addition (+), multiplication(*), subtraction (-), division(/) , modulo(%). 2) What are the types of relational operators ? Ans: less than(<), grater than(>), less than or equal to(<=),equal to(==), etc.., 3) 3) What are the types of logical operators ? Ans: logical AND (&&), logical OR(||), logical NOT(!) 45
  • 46.
    Objective : 14 Tofind both the largest and smallest number in a list of integers Description: This program contains n number of elements, in these elements we can find the largest and smallest numbers and display these two numbers Algorithm: Step 1: start Step 2: read n Step 3: initialize i=0 Step 4: if i<n do as follows. If not goto step 5 Read a[i] Increment i Goto step 4 Step 5: min=a[0], max=a[0] Step 6: initialize i=0 Step 7: if i<n do as follows. If not goto step 8 If a[i]<min Assign min=a[i] Increment i goto Step 7 Step 8: print min,max Step 9: stop 46
  • 47.
    Read n, a[i],min,max, Min =a[0] Max = a[0] Print min,max I = 0 i++ I< n Max<min A[i]>ma x Min=a[i] Max=a[i] I= 0 I<n i++ stop Read a[i] Start true false true false false true Flowchart: 47
  • 48.
    Program: #include<stdio.h> void main() { int a[10],i,n,min,max; clrscr(); printf("enterthe array size:"); scanf("%d",&n); printf("Enter the elements of array"); for(i=0;i<n;i++) // read the elements of an array scanf("%d",&a[i]); min=a[0]; max=a[0]; for(i=0;i<n;i++)// read the elements of an array { if(a[i]<min)// check the condition for minimum value min=a[i]; if(a[i]>max)//check the condition for maximum value max=a[i]; } printf("maximum value is:%dn",max); printf("minimum value is:%dn",min); getch(); } Output: 1.enter the array size:4 Enter the elements of array 36 13 2 45 maximum value is:45 minimum value is:2 2.enter the array size:5 Enter the elements of array 6 2 1 3 8 maximum value is:8 minimum value is:1 3.enter the array size:5 Enter the elements of array-6 9 -9 2 5 maximum value is:9 minimum value is:-9 conclusion: the program is error free VIVA QUESATIONS: 1) What is an array ? Ans: The collection of similar elements is called array 2) How many types of arrays are there ? Ans: Three types. They are one dimensional ,two dimensional and multi dimensional arrys 48
  • 49.
    Objective:15 To perform theaddition of two matrices Description: program takes the two matrixes of same size and performs the addition an also takes the two matrixes of different sizes and checks for possibility of multiplication and perform multiplication if possible. algorithm: Step 1: start Step 2: read the size of matrices A,B – m,n Step 3: read the elements of matrix A Step 4: read the elements of matrix B Step 5: select the choice for you want. If you select case 1 then goto matric addition. Else goto Step 7. Step 6: print Sum of matrix A and B Step 7: if you select case 2 then goto matrix multiplication Step 8: check if n=p, if not print matrices can not be multiplied Step 9: Otherwise perform the multiplication of matrices Step 10: Print the resultant matrix Step 11: Stop 49
  • 50.
    start Read the size ofA,B matrix m,n I=0 I< r1 i++ Declare a[][],b[] [],c[] [],ch,I,j,k,m,n,p,q,r1, c1 Read the choice ch If ch<=2 &ch>0 Printvalid choice Switch ch Read the size of A matrix m,n Read A[i][j] J=0 jI< c1 ji++ I=0 I< r1 i++ j=0 jI<c1 j++ Read B[i[j] I=0 I< r1 i++ j=0 j<c1 j++ Read A[i][j] Read size of matrix B: p.q I=0 I< p i++ B Case 1 Case 2 Flow chart: 50
  • 51.
    B I=0 I< r1 i++ j=0 j<c1 j++ Print A[i][j]+B[i] [j] Stop B j=0 j< q j++ Read B[i][j] If n==p Matrix cannot be mutiplied i=0 i<m i++ j=0 j< q j++ C[i][j]=0 k0 j< n k++ C[i][j]=C[i][j]+A[i][k]*B[k][j] i=0 i<m i++ j++ j=0 j<q j++ Print C[i][j] A 51
  • 52.
    Program: #include<stdio.h> void main() { int ch,i,j,m,n,p,q,k,r1,c1,a[10][10],b[10][10],c[10][10]; clrscr(); printf("************************************"); printf("nttMENU"); printf("n**********************************"); printf("n[1]ADDITIONOF TWO MATRICES"); printf("n[2]MULTIPLICATION OF TWO MATRICES"); printf("n[0]EXIT"); printf("n**********************************"); printf("ntEnter your choice:n"); scanf("%d",&ch); if(ch<=2 & ch>0) { printf("Valid Choicen"); } switch(ch) { case 1: printf("Input rows and columns of A & B Matrix:"); scanf("%d%d",&r1,&c1); printf("Enter elements of matrix A:n"); for(i=0;i<r1;i++) { for(j=0;j<c1;j++) scanf("%d",&a[i][j]); } printf("Enter elements of matrix B:n"); for(i=0;i<r1;i++) { for(j=0;j<c1;j++) scanf("%d",&b[i][j]); } printf("n =====Matrix Addition=====n"); for(i=0;i<r1;i++) { For(j=0;j<c1;j++) printf("%5d",a[i][j]+b[i][j]); 52
  • 53.
    printf("n"); } break; case 2: printf("Input rowsand columns of A matrix:"); scanf("%d%d",&m,&n); printf("Input rows and columns of B matrix:"); scanf("%d%d",&p,&q); if(n==p) { printf("matrices can be multipliedn"); printf("resultant matrix is %d*%dn",m,q); printf("Input A matrixn"); read_matrix(a,m,n); printf("Input B matrixn"); /*Function call to read the matrix*/ read_matrix(b,p,q); /*Function for Multiplication of two matrices*/ printf("n =====Matrix Multiplication=====n"); for(i=0;i<m;++i) for(j=0;j<q;++j) { c[i][j]=0; for(k=0;k<n;++k) c[i][j]=c[i][j]+a[i][k]*b[k][j]; } printf("Resultant of two matrices:n"); write_matrix(c,m,q); } /*end if*/ else { printf("Matrices cannot be multiplied."); } /*end else*/ break; case 0: printf("n Choice Terminated"); exit(); break; default: printf("n Invalid Choice"); 53
  • 54.
    } getch(); } /*Function read matrix*/ intread_matrix(int a[10][10],int m,int n) { int i,j; for(i=0;i<m;i++) for(j=0;j<n;j++) scanf("%d",&a[i][j]); return 0; } /*Function to write the matrix*/ int write_matrix(int a[10][10],int m,int n) { int i,j; for(i=0;i<m;i++) { for(j=0;j<n;j++) printf("%5d",a[i][j]); printf("n"); } return 0; } Output: 1. ************************************ MENU ********************************** [1]ADDITION OF TWO MATRICES [2]MULTIPLICATION OF TWO MATRICES [0]EXIT ********************************** Enter your choice: 1 Valid Choice Input rows and columns of A & B Matrix:2 2 Enter elements of matrix A: 2 2 2 54
  • 55.
    2 Enter elements ofmatrix B: 2 2 2 2 =====Matrix Addition===== 4 4 4 4 ************************************ MENU ********************************** [1]ADDITION OF TWO MATRICES [2]MULTIPLICATION OF TWO MATRICES [0]EXIT ********************************** Enter your choice: 2 Valid Choice Input rows and columns of A matrix:2 3 Input rows and columns of B matrix:2 2 Matrices cannot be multiplied. ************************************ MENU ********************************** [1]ADDITION OF TWO MATRICES [2]MULTIPLICATION OF TWO MATRICES [0]EXIT ********************************** Enter your choice: 2 Valid Choice Input rows and columns of A matrix:2 2 Input rows and columns of B matrix:2 2 matrices can be multiplied resultant matrix is 2*2 Input A matrix 2 2 2 55
  • 56.
    2 Input B matrix 2 2 2 2 =====MatrixMultiplication===== Resultant of two matrices: 8 8 8 8 Conclusion : The program is error free VIVA QUESATIONS: 1) What is condition for performing an matric addition ? Ans: program takes the two matrixes of same size and performs the addition 2) What is condition for performing an matric addition ? Ans: The two matrixes of different sizes and checks for possibility of multiplication and perform multiplication if possible 56
  • 57.
    Objective :16 Functions toinsert a sub string into given main string from a given position Description: in this program we need to insert a string into another string from a specified position. Algorithm: Step 1: start Step 2: read main string and sub string Step 3: find the length of main string(r) Step 4: find length of sub string(n) Step 5: copy main string into sub string Step 6: read the position to insert the sub string( p) Step 7: copy sub string into main string from position p-1 Step 8: copy temporary string into main string from position p+n-1 Step 9: print the strings Step 10: stop 57
  • 58.
    Start Read the stringsA & B I = 0 I < r C[i] = A[i] I ++ S = n + r O = p + n I =p I++ I < s X= C[i] If t < n A B Flow chart: 58
  • 59.
    A A[i] = B[t] T=t+1 A[o]=x O= o + 1 B Print output Stop 59
  • 60.
    Program: #include <stdio.h> #include <conio.h> #include<string.h> void main() { char a[10]; char b[10]; char c[10]; int p=0,r=0,i=0; int t=0; int x,g,s,n,o; clrscr(); puts("Enter First String:"); gets(a); puts("Enter Second String:"); gets(b); printf("Enter the position where the item has to be inserted: "); scanf("%d",&p); r = strlen(a); n = strlen(b); i=0; // Copying the input string into another array while(i <= r) { c[i]=a[i]; i++; } s = n+r; o = p+n; // Adding the sub-string for(i=p;i<s;i++) { x = c[i]; if(t<n) { a[i] = b[t]; t=t+1; } a[o]=x; o=o+1; 60
  • 61.
    } printf("%s", a); getch(); } Output: 1.enter firststring: computer 2.enter second string: gec 3.enter the position where the item has to be inserted:3 comgecputer conclusion : the program is error free VIVA QUESATIONS: 1) What is string ? Ans: A string is an collection of characters 2) Which command is used to combined the two strings ? Ans: Strcat() 3) Which command is used to copy the strings ? Ans: By using the strcpy() function copies one string to another 61
  • 62.
    Objective:17 To delete ncharacters from a given position in a given string Description: in this program we need to delete a string from the given string at a specified position. Algorithm: Step 1: start Step 2: read string Step 3: find the length of the string Step 4: read the value of number of characters to be deleted and positioned Step 5: string copy part of string from position to end, and (position+number of characters to end) Step 6: stop 62
  • 63.
    Start Read string Read position,no of characters Delchar( string, n, pos) Stop Subprogram Delchar( ) If ((a+b-1_<= strlen(x)) Strcpy(&x[b-1],&x[a+b-1]) Puts(x) Return to mainprogram Flow chart: 63
  • 64.
    Program: #include <stdio.h> #include <conio.h> #include<string.h> void delchar(char *x,int a, int b); void main() { char string[10]; int n,pos,p; clrscr(); puts("Enter the string"); gets(string); printf("Enter the position from where to delete"); scanf("%d",&pos); printf("Enter the number of characters to be deleted"); scanf("%d",&n); delchar(string, n,pos); getch(); } // Function to delete n characters void delchar(char *x,int a, int b) { if ((a+b-1) <= strlen(x)) { strcpy(&x[b-1],&x[a+b-1]); puts(x); } } Output: 1.enter the string nagaraju Enter the position from where to delete:4 Enter the number of charcters to be deleted3 nagju 2. enter the string kaliraju Enter the position from where to delete:0 Enter the number of charcters to be deleted4 Raju Conclusion: the program is error free 64
  • 65.
    VIVA QUESATIONS: 1) Whichcommand is used to delete the strings ? Ans: delstr(); 2) What are the various types of string functions ? Ans: Strcat(), strcpy(), delstr(), substr() ,strlen()etc.., 65
  • 66.
    Objective: 18 To determineif the given string is a palindrome or not Description: if the reverse of a string is equal to original string then it is called palindrome Algorithm: Step 1:start Step 2: read the string Step 3: store reverse of the given string in a temporary string Step 4: compare the two strings Step 5: if both are equal then print palindrome Step 6: otherwise print not palindrome Step 7: stop 66
  • 67.
  • 68.
    Ispalindrome( ) Enum Booleanmatched= true If len== 0 Return 0 Left = 0 Right=len-1 While(left<ri ght&&match ed If(string[left]! =string[right]) Matched=false true Left ++ Right -- Return matched Return to main program 68
  • 69.
    Program: #include<stdio.h> #include<string.h> enum Boolean{false,true}; enum BooleanIsPalindrome(char string[]) { int left,right,len=strlen(string); enum Boolean matched=true; if(len==0) return 0; left=0; right=len-1; /* Compare the first and last letter,second & second last & so on */ while(left<right&&matched) { if(string[left]!=string[right]) matched=false; else { left++; right--; } } return matched; } int main() { char string[40]; clrscr(); printf("****Program to test if the given string is a palindrome****n"); printf("Enter a string:"); scanf("%s",string); if(IsPalindrome(string)) printf("The given string %s is a palindromen",string); else printf("The given string %s is not a palindromen",string); getch(); return 0; } 69
  • 70.
    Output: 1. Enter thestring:malayalam The given string malayalam is a palindrome 2. Enter the string:india The given string india is not a palindrome Conclusion: The program is error free VIVA QUESATIONS: 1) What is meant by palindrome ? Ans: If the reverse of a string/number is equal to original string/ number then it is called palindrome. 2) What is the use of gets() function ? Ans: To read the string at a time 3) What is the use of puts() function ? Ans: To write the string at a time 70
  • 71.
    Objective: 19 Program thatdisplays the position or index in the string S where the string T begins , or -1 if S doesn’t contain T Algorithm: Step 1: start Step 2: read the string and then displayed Step 3: read the string to be searched and then displayed Step 4: searching the string T in string S and then perform the following steps i. found=strstr(S,T) ii. if found print the second string is found in the first string at the position. If not goto step 5 Step 5: print the -1 Step 6: stop 71
  • 72.
    Start Initialize s[ ],t[], found variables Read first string Display the string Read string to be searched Display the string Found=strstr(s,t) If found Print -1 Print the string Found-s Stop no yes Flow chart: 72
  • 73.
    Program: #include<stdio.h> #include<string.h> #include<conio.h> void main() { char s[30],t[20]; char *found; clrscr(); /* Entering the main string */ puts("Enter the first string: "); gets(s); /* Entering the string whose position or index to be displayed */ puts("Enter the string to be searched: "); gets(t); /*Searching string t in string s */ found=strstr(s,t); if(found) printf("Second String is found in the First String at %d position.n",found-s); else printf("-1"); getch(); } Output: 1.enter the first string: kali Enter the string to be seareched: li second string is found in the first string at2position 2.enter the first string: nagaraju Enter the string to be seareched: raju second string is found in the first string at4position 3.enter the first string: nagarjuna Enter the string to be seareched: ma -1 Conclusion: The program is error free 73
  • 74.
    VIVA QUESATIONS: 1) Whatis the difference between printf() and puts() ? Ans: puts() is used to display the string at a time and it doesn’t take any integers values but printf() takes any values as defined by the user 2) define pointer variable ? Ans: pointer variables are defined as variable that contain the memory addresses of data or executable code. 3) What is use of the strcmp() function ? Ans: This function compares two strings character by character and returns a value 0 if both strings are equal and non zero value if the strings are different. 74
  • 75.
    Objective: 20 To countthe lines,words & charcters in a given text Description: In this program we have to count the no of lines, no of words and no of characters in a given program or given text by using the string function Algorithm: Step 1: Start Step 2: Read the text until an empty line Step 3: Compare each character with newline char ‘n’ to count no of lines Step 4: Compare each character with tab char ‘t’ or space char ‘ ‘ to count no of words Step 5: Compare first character with NULL char ‘0’ to find the end of text Step 6: No of characters = length of each line of text Step 7: Print no of lines, no of words, no of chars Step 8: Stop 75
  • 76.
    Start Initialize end=0,chars=0,words=0,lines=0 While End== 0 C =0 true If (ctr=getchar())! =’n’ false Line[c]=’0’ Line[c++]=ctr true If line[0]=’0 ’ true Words ++I = 0 I ++ line[i]!=’0 false If line[i]==’ ‘|| Line[i]==’t’ Lines++ Chars+=strlen(line) Words ++ Print lines, Words,chars stop Flow chart: 76
  • 77.
    Program: #include <stdio.h> main() { char line[81],ctr; int i,c, end = 0, characters = 0, words = 0, lines = 0; printf("KEY IN THE TEXT.n"); printf("GIVE ONE SPACE AFTER EACH WORD.n"); printf("WHEN COMPLETED, PRESS 'RETURN'.nn"); while( end == 0) { /* Reading a line of text */ c = 0; while((ctr=getchar()) != 'n') line[c++] = ctr; line[c] = '0'; /* counting the words in a line */ if(line[0] == '0') break ; else { words++; for(i=0; line[i] != '0';i++) if(line[i] == ' ' || line[i] == 't') words++; } /* counting lines and characters */ lines = lines +1; characters = characters + strlen(line); } printf ("n"); printf("Number of lines = %dn", lines); printf("Number of words = %dn", words); printf("Number of characters = %dn", characters); } Output 1.KEY IN THE TEXT. GIVE ONE SPACE AFTER EACH WORD. WHEN COMPLETED, PRESS 'RETURN'. Admiration is a very short-lived passion. Admiration involves a glorious obliquity of vision. Always we like those who admire us but we do not 77
  • 78.
    like those whomwe admire. Fools admire, but men of sense approve. Number of lines = 5 Number of words = 36 Number of characters = 205 Conclusion: The program is error free VIVA QUESATIONS: 1) What is use of strlen() ? Ans: to read a string length 2) what is the use of getc() function ? Ans: To read the character one by one. 3) What is the use of strstr () ? Ans: The function strstr() searches one string for the occurrence of another.It accepts two strings as parameters and searches the first string for an occurrence of the second 78
  • 79.
    Objective 21: To generatePascal’s triangle Description: Pascal’s triangle which is used for a coefficient in the equation in polynominals. Alogrithm: Step 1: Start Step 2: Initialize m=0 Step 3: Read n Step 4: If m<n goto step 5.if not goto step 12 Step 5: initialize i=40-m Step 6: If i>0 is true do as follows. If not goto step 7 i. print white space ii. decrement i iii. goto Step 6 Step 7: Initialize j=0 Step 8: If j=m do as follows. If not goto Step 10 i) if(j==0||m==0) ii) Initialize b=1 if not b=b*(m-j+1)/j iii) Print white space, b . iv) Goto Step 9 Step 9: increment j, goto Step 8 Step 10: print new line control Step 11: increment m, goto step 4 Step 12: Stop 79
  • 80.
    Flow chart: Start Read p I=0I < p I++ true R=40-I r-- r>0 Print white space true X=0 x<=i X++ false true If x==0 || I==0 false true B=1 B=b*(i-x+1)/x Ptint b F Print newlin e Stop false 80
  • 81.
    Program: #include<stdio.h> #include<conio.h> void main() { int i,p,r,x,binom=1; clrscr(); printf("enterthe how many lines to print"); scanf("%d",&p); i=0; while(i<p) // check the condition { for(r=40-i;r>0;r--) // perform the looping operation until 0 printf(" "); for(x=0;x<=i;x++) { if((x==0)||(i==0)) // check the condition binom=1; else binom=binom*(i-x+1)/x; printf("%d",binom); printf(" "); } printf("n"); i++; } getch(); } Output: 1.enter the how many lines to print5 1 1 1 1 2 1 1 3 3 1 1 4 6 4 1 2.enter the how many lines to print3 1 1 1 1 2 1 Conclusion: the program is error free 81
  • 82.
    VIVA QUESATIONS: 1) Whatis meant by Pascal’s triangle ? Ans: Pascal’s triangle which is used for a coefficient in the equation in polynominals 2)define structure ? Ans: A structure in c is a heterogenous user efined data type. A structure may contain different data types.It groups variables into a single entity. 82
  • 83.
    Objective 22: To constructa pyramid of numbers Description: In this program the we have to construct output in the pyramid shape manner Algorithm: Step 1: Start Step2: initialize the num,I,y, x=35 Step3: read the num Step4:perform the loop operation For(y=0;y<=num;y++) Step5:Gotoxy(x,y+1) Step6: perform the loop operation for displaying digits towards the left and right For(i=0-y;i<=y;i++) Step7: print abs(i); Step8: x=x-2; Step9: Stop 83
  • 84.
    Flow chart: Start Initialize num,I,y,x=35 Read num Y= 0 y<=num y ++ true Gotoxy(x,y+1) I = 0 i++ I<=y Print abs(i) X=x-2 Stop 84
  • 85.
    Program: #include<stdio.h> #include<conio.h> void main() { int num,i,y,x=35; clrscr(); printf("nEnterthe number to generate the pyramid:n"); scanf("%d",&num); for(y=0;y<=num;y++) { /*(x-coordinate,y-coordinate)*/ gotoxy(x,y+1); /*for displaying digits towards the left and right of zero*/ for(i=0-y;i<=y;i++) printf("%3d",abs(i)); x=x-3; } getch(); } Output: 1.enter the number: 0 4 1 0 1 2 1 0 1 2 3 2 1 0 1 2 3 4 3 2 1 0 1 2 3 4 2.enter the number: 0 3 1 0 1 2 1 0 1 2 3 2 1 0 1 2 3 Conclusion: The program is error free VIVA QUESATIONS: 1) What is the use of dot operator in structures ? Ans: The use of dot(.) operator to access the members of a structure independently. The dot operator connects a member with the structure variable. 2) Define unions ? Ans: A union is a data type in c which allows the overlay of more than one variable in the same memory area. 85
  • 86.
    Objective 23: To readin two numbers x and n and then compute the sum of this geometric progression 1+x+x2+ x3 +……….+xn Description: In this program we have to read the two numbers and the calculate the sum of this geometric progression in above mention . Algorithm: Step 1: Start Step 2: read values of x and n, sum-1, i=1 Step 3: check for n & X i) if n<=0 || x<=0 ii) print values are not valid iii) read values of x and n Step 4: perform the loop operation i) for(i=1;i<=n;i++) then follows ii) sum=sum+pow(x,i) Step 5: print sum Step 6: Stop 86
  • 87.
    Start Initialize Sum,I,x,n Read x,n If n<=0|| x<=0 Print not valid I=1i<=n I++ Sum=sum+pow(x,i) Print sum Stop false truefalse Sum = 1 true Flow chart: 87
  • 88.
    Program: #include<stdio.h> #include<conio.h> #include<math.h> void main() { int s_sum,i,x,n; clrscr(); printf("Enterthe values for x and n:"); scanf("%d %d",&x,&n); if(n<=0 || x<=0) { printf("Value is not validn"); } else { printf("Value is validn"); s_sum=1; for(i=1;i<=n;i++) { s_sum=s_sum+pow(x,i); } printf("Sum of series=%dn",s_sum); } getch(); } Output: 1.Enter the values for x and n:2 3 Value is valid Sum of series=15 2.Enter the values for x and n:4 9 Value is valid Sum of series=21845 3.Enter the values for x and n:0 1 Value is not valid Conclusion: the program is error free 88
  • 89.
    VIVA QUESATIONS: 1) whatare the difference between structures and unions ? Ans: Here the major difference is with in the structure all elements must be allocated memory. But in union highest memory allocation must be allocated the all these elements. 89
  • 90.
    Objective 24: To convertthe given binary number to 2’s complement Description: In this program the given binary number is first covert the numbers 0 to1 and 1 to 0. And finally add the 1 to the converted number. Then we will get the 2’s complement number. Algorithm: main program Step 1: Start Step 2: declare the subprogram “complement(char *a)” Step 3: initialize the variable i Step 4: read the binary number Step 5: perform the loop operation. if it is true then follows. if not goto step 7 i) for(i=0;a[i]!=’0’;i++) ii) if(a[i]!=’0’&&a[i]!=’1’) then displayed the number is not valid. enter the correct number. iii) Exit the loop Step 6: call sub program ‘complemt(a)’ Step 7: stop Sub program: Step 1: initialize the variable I,c=0,b[160 Step 2: 1=strlen(a) Step 3: perform the loop operation. if it is true then follows. if not goto i)for(i=l-1;i>=0;i--) ii)if(a[i]==’0’) then b[i]=’1’ else iii)b[i]=’0’ Step 4: for(i=l-1;i>=0;i--) is true i) if(i==l-1) then ii) if(b[i]==’0’) then b[i]=’1’ else iii) b[i]=’0’,c=1 if not goto step 5 Step 5: if(c==1&&b[i]==’0’) is true then i) b[i]=’1’, c=0 if not goto Step 6 Step 6: if(c==1&&b[i]==’1’) then b[i]=’0’,c=1 Step 7: displayed b[l]=’0’ Step 8: print b and return to main program 90
  • 91.
    Flow chart: Start Initialize I,a[ ] Read a I = 0 i++ A[i]!=’0’ true If a[i]! =’0’&&a[i]!=’1’ Number is not valid true false Call sub program Complement(a) false Stop 91
  • 92.
    Complement( ) Initialize ,I,c=0,b[ ] 1=strlen(a) I=i-1 I-- i>=0 true If a[i]==’ 0’ B[i]=’1’ true B[i]=]0] false I=l-1i-- i>=0 true If i==l- 1 true If b[i]==’0’ B[i]=’1’ true b[i]=’0’ C=1 false If c==1&& B[i]==’0’ B[i]=’1’ C = 0 A B false true C 92
  • 93.
    Program: #include <stdio.h> #include<conio.h> void complement(char *a); void main() { char a[16]; int i; clrscr(); printf("Enter the binary number"); gets(a); for(i=0;a[i]!='0'; i++) { if (a[i]!='0' && a[i]!='1') { printf("The number entered is not a binary number. Enter the correct number"); exit(0); } } complement(a); getch(); A If c==1 && b[i]==1 B[i]=’0] C=1 true B C B[i]=’0’ Print ‘b’ Return to main program 93
  • 94.
    } void complement (char*a) { int l, i, c=0; char b[16]; l=strlen(a); for (i=l-1; i>=0; i--) { if (a[i]=='0') b[i]='1'; else b[i]='0'; } for(i=l-1; i>=0; i--) { if(i==l-1) { if (b[i]=='0') b[i]='1'; else { b[i]='0'; c=1; } } else { if(c==1 && b[i]=='0') { b[i]='1'; c=0; } else if (c==1 && b[i]=='1') { b[i]='0'; c=1; } } } b[l]='0'; printf("The 2's complement is %s", b); } 94
  • 95.
    Output: 1.Enter the binarynumber101010 The 2's complement is 010110 Enter the binary number11111 The 2's complement is 00001 Enter the binary number2222 The number entered is not a binary number. Enter the correct number Conclusion: the program is error free VIVA QUESATIONS: 1) Expand ASCII ? Ans: American standarad code for information interchange 2)What is binary number ? Ans: The number which contains only 0 and 1 is called binary number. 3) Define 2”s complement ? Ans: The given binary number is first covert the numbers 0 to1 and 1 to 0. And finally add the 1 to the converted number. Then we will get the 2’s complement number. 95
  • 96.
    Objective 25: To convertroman number to it’s decimal equivalent Description: In this program we have to take the roman value. This value is converted into a it’s equivalent decimal number. Ex: X=10 Algoritham: Step 1: Start Step 2: read the roman numerical as string Step 3: find length of roman numerical Step 4: for each charcter in the string i) if(char=I) then decimal=1 ii) if(char=V) then decimal=5 iii) if(char=X) then decimal=10 iv) if(char=L) then decimal=50 v) if(char=C) then decimal=100 vi) if(char=D) then decimal=500 vii) if(char=M) then decimal=1000 viii) otherwise invalid character Step 5: repeat step 4 until the length of the string Step 6: k=char[length-1] Step 7: for each character of decimal string i) if(decimal[i]>dec[i-1]) then k=k-decimal[i-1] ii) else if(decimal[i]=decimal[i-1 or decimal[i]<decimal[i-1) then k=k+decimall[i-1] Step 8: repate step 7 until the length of decimal string Step 9: print decimal value Step 10: Stop 96
  • 97.
    Flow chart: Start Read roman value Len=strlen(rom) I=0 i++ I<len If rom[i]==’I’ A[i]=1 True false If rom[i]==’V’ A[i]=5 true false If rom[i]==’X’ A[i]=10 true false B C K=a[len-1] I=len-1 i— I > 0 true A[i] >a[i- 1] true k=k-a[i-1] F A[i]= =a[i- 1]|| a[i]<a [i-1] true k=k+ai-1] 97 A
  • 98.
  • 99.
    Program: #include<stdio.h> #include<conio.h> #include<string.h> #include<stdlib.h> void main() { int *a,len,i,j,k; char*rom; clrscr(); printf("Enter the Roman Numeral:"); scanf("%s",rom); len=strlen(rom); for(i=0;i<len;i++) // loop will continue until I is not graterthan length. { if(rom[i]=='I') a[i]=1; else if(rom[i]=='V') a[i]=5; else if(rom[i]=='X') a[i]=10; else if(rom[i]=='L') a[i]=50; else if(rom[i]=='C') a[i]=100; else if(rom[i]=='D') a[i]=500; else if(rom[i]=='M') a[i]=1000; else { printf("nInvalid Value"); getch(); exit(0); } } k=a[len-1]; for(i=len-1;i>0;i--) // loop will continue until I lessthan zero 99
  • 100.
    { if(a[i]>a[i-1]) // checkthe condition k=k-a[i-1]; else if(a[i]==a[i-1] || a[i]<a[i-1]) k=k+a[i-1]; } printf("nIts Decimal Equivalent is:"); printf("%d",k); getch(); } Output: Enter the Roman Numeral:D Its Decimal Equivalent is:500 Enter the Roman Numeral:X Its Decimal Equivalent is:10 Enter the Roman Numeral:23 Invalid Value Conclusion: The program is error free VIVA QUESATIONS: 1) What is difference between structure and unions ? Ans : The amount of memory required to store a structure variable is the sum of size all the members in addition to the padding bytes that may be provided by the compiler. In case of a union the amount of memory required is the same as that required by its largest member. 2) What are various operations performed on union ? Ans: i)An union variable can be assigned to another union variable ii) A union variable can be passed to a function as a parameter iii) The address of the union variable can be extracted by using the address of operator (&). 100
  • 101.
    Objective 26: To readthe two complex numbers and perform the addition and multiplication of these two numbers. Description: In this program the complex number means it contains the two parts . first one is real part and second one is imaginary part(2+3i).by taking these two complex numbers we can perform the addition and multiplication operation. Algorithm: Step 1: Start Step 2: declare structure for complex numbers Step 3: read the complex number Step 4: read choice Step 5: if choice=1 then addition operation will perform and it contains following steps i) w.realpart = w1.realpart+w2.realpart; ii) w.imgpart = w1.imgpart+w2.imgpart; goto step 4 Step 6: if choice=2 then multiplication operation will perform and it contains following steps i) w.realpart=(w1.realpart*w2.realpart)-(w1.imgpart*w2.imgpart); ii) w.imgpart=(w1.realpart*w2.imgpart)+(w1.imgpart*w2.realpart); goto step 4 Step 7: if choice=0 then exit operation will perform Step 8:if w.imgpart>0 then print realpart+imgpart else Print realpart. Step 9: Stop 101
  • 102.
    Start Declare structure Read option If option=(add or mul) truefalseRead real part of first number image part of first number Read real part of second number image part of second number If option=ad d false w.realpart=w1.realpart+w2.realpart w.imgpart=w1.imgpart+w2.imgpart If option=mu l w.realpart=(w1.realpart*w2.realpart) w.imgpart=(w1.imgpart*w2.imgpart)If w.imgpart> 0 true Print w.realpart+w.img part i false Print real part Stop Flow chart: 102
  • 103.
    Program: #include<stdio.h> #include<math.h> void arithmetic(int opern); structcomp { double realpart; double imgpart; }; void main() { int opern; clrscr(); printf("nn ttt***** MAIN MENU *****"); printf("nn Select your option: n 1 : ADDn 2 : MULTIPLYn 0 : EXIT nntt Enter your Option [ ]bb"); scanf("%d",&opern); if(opern>2) { printf("invalid option"); } else { switch(opern) { case 0: exit(0); case 1: case 2: arithmetic(opern); default: main(); } } getch(); } void arithmetic(int opern) { struct comp w1, w2, w; printf("n Enter two Complex Numbers (x+iy):n Real Part of First Number:"); scanf("%lf",&w1.realpart); printf("n Imaginary Part of First Number:"); scanf("%lf",&w1.imgpart); printf("n Real Part of Second Number:"); scanf("%lf",&w2.realpart); 103
  • 104.
    printf("n Imaginary Partof Second Number:"); scanf("%lf",&w2.imgpart); switch(opern) { /*addition of complex number*/ case 1: w.realpart = w1.realpart+w2.realpart; w.imgpart = w1.imgpart+w2.imgpart; break; /*multiplication of complex number*/ case 2: w.realpart=(w1.realpart*w2.realpart)-(w1.imgpart*w2.imgpart); w.imgpart=(w1.realpart*w2.imgpart)+(w1.imgpart*w2.realpart); break; } if (w.imgpart>0) printf("n Answer = %lf+%lfi",w.realpart,w.imgpart); else printf("n Answer = %lf%lfi",w.realpart,w.imgpart); getch(); main(); } Output: ***** MAIN MENU ***** Select your option: 1 : ADD 2 : MULTIPLY 0 : EXIT Enter your Option [ 1] Enter two Complex Numbers (x+iy): Real Part of First Number:2 Imaginary Part of First Number:2 Real Part of Second Number:2 Imaginary Part of Second Number:2 Answer = 4.000000+4.000000i ***** MAIN MENU ***** 104
  • 105.
    Select your option: 1: ADD 2 : MULTIPLY 0 : EXIT Enter your Option [ 2] Enter two Complex Numbers (x+iy): Real Part of First Number:2 Imaginary Part of First Number:2 Real Part of Second Number:2 Imaginary Part of Second Number:2 Answer = 0.000000+8.000000i ***** MAIN MENU ***** Select your option: 1 : ADD 2 : MULTIPLY 0 : EXIT Enter your Option [ 3] invalid option ***** MAIN MENU ***** Select your option: 1 : ADD 2 : MULTIPLY 0 : EXIT Enter your Option [ 0] Conclusion: The program is error free VIVA QUESATIONS: 1) Define structure ? Ans: Structure is amethod for packing data of different types. Structure help to organize complex data in a more meaninigful way. 2) What is use of <math.h> header file ? Ans: It is used to access the mathematical functions in programs. 105
  • 106.
    Objective 27: Program whichcopies one file to another Description: In this program we have to use the file functions to perform the copy operation from one file to another file. Algorithm: Step 1: Start Step 2: read command line arguments Step 3: check if no of arguments =3 or not. If not print invalid no of arguments Step 4: open source file in read mode Step 5: if NULL pointer, then print source file can not be open Step 6: open destination file in write mode Step 7: if NULL pointer, then print destination file can not be open Step 8 : read a character from source file and write to destination file until EOF Step 9: Close source file and destination file Step 10: Stop 106
  • 107.
    Start Read arguments from commandline If arg! =3 Print invalid no of arguments true false Fs=fopen(arg[1],”r” If fs=NUL L true Print source file can not be opened false Ft=fopen(arg[2],”w” If ft==NUL L Print target file can not be opened Fclose(fs) false Ch=fgetc(fs) If ch==EO F Fclose(fs) Fclose(ft) true false Fputc(ch,ft) Stop Flow chart: 107
  • 108.
    Program: #include <stdio.h> #include <conio.h> #include<process.h> void main(int argc, char *argv[]) { FILE *fs,*ft; char ch; clrscr(); if(argc!=3) { puts("Invalid number of arguments."); exit(0); } fs = fopen(argv[1],"r"); if(fs==NULL) { puts("Source file cannot be opened."); exit(0); } ft = fopen(argv[2],"w"); if (ft==NULL) // check the condition if the file pointer is NULL or not { puts("Target file cannot be opened."); fclose(fs); exit(0); } while(1) { ch=fgetc(fs); if (ch==EOF) // check the condition if the file is end or not break; else fputc(ch,ft); } fclose(fs); fclose(ft); getch(); } 108
  • 109.
    Output: source.c this is sourcetext ouput.c Command line arguments source.c ouput.c source.c this is source text ouput.c this is source text Command line arguments source.c Invalid number of arguments. Conclusion: the program is error free VIVA QUESATIONS: 1) What is file ? Ans: The collection of alphabets is called file 2) What are the various operations performed on the file ? Ans: fopen(), fread(), fwrite(), fclose() etc.., 3) What is the use of file pointer ? Ans: The file pointer must be used in subsequent operations on the file 109
  • 110.
    Objective 28: To reversethe first n characters in afile Description: This program perform the reverse operation of n characters in the file Algorithm: Step 1: Star Step 2: read the command line arguments Step 3: check if arguments=3 or not If not print invalid no of arguments Step 4: open source file in read mode Step 5: if NULL pointer, then print file can not be open Step 6: Store no of chars to reverse in k K= *argv[2]-48 Step 7: read the item from file stream using fread Step 8: Store chars from last position to initial position in another string(temp) Step 9: print the temp string Step 10: Stop 110
  • 111.
    Start Read command line args If argc! =3 false Fp=fopen(argv[1],”r ” Printinvalid no of args If fp==NUL L Print file can not be opened true false k=*argv[2]-48 n = fread(a,1,k,fp) a[n]='0' len=strlen(a) I = len-1 i— I >=0 true S[j]=a[i] Print s[j] J++ false S[j+1]=’0’ Stop Flow chart: 111
  • 112.
    Program: #include <stdio.h> #include <conio.h> #include<string.h> #include <process.h> void main(int argc, char *argv[]) { char a[15]; char s[20]; char n; int k; int j=0; int i; int len; FILE *fp; if(argc!=3) { puts("Improper number of arguments."); exit(0); } fp = fopen(argv[1],"r"); if(fp == NULL) { puts("File cannot be opened."); exit(0); } k=*argv[2]-48; n = fread(a,1,k,fp); a[n]='0'; len=strlen(a); for(i=len-1;i>=0;i--) { s[j]=a[i]; printf("%c",s[j]); j=j+1; } s[j+1]='0'; getch(); } 112
  • 113.
    Output: source.c this is source ouput.c Commandline arguments source.c ouput.c source.c this is source ecruos si siht Command line arguments source.c Invalid number of arguments. Conclusion: the program is error free VIVA QUESATIONS: 1) List out the file handling functions ? Ans: fopen(), fprintf(),fclose(),fscanf(),fgetc(),fputc(), etc.., 2) What is the use of fseek() function ? Ans: The function fseek sets the file pointer associated with a stream to a new position 3) What is use of the fflush() function ? Ans: If the given stream has a buffered output, fflush writes the output of the stream to the associate file. 113
  • 114.
    Objective 29: Program thatuses functions to perform the following operations on single linked lists. i) creation ii) insertion iii) deletion iv) traversal Description: In this program we have to create a single linked list, insert the elements into that list ,delete the some elements from that list and then perform the sorting operation and traversal operation on that created linkedlist Algorithm : Step 1: Start Step 2: Declare a structure named linked-list Step 3: Declare the pointers next, first, fresh, ptr Step 4: Print main menu Step 5: Read choice Step 6: Switch(choice) Step 7: If(choice==1) 7.1 Assign fresh=malloc(size of (node)) 7.2 Read the element fresh->data 7.3 Read the choice where to insert 7.4:Switch(choice) 7.4.1: If choice==1 7..4.2: Call the function IBegin() 7.4.3: If choice==2 7.4.4: Call the function Iend() 7.4.5: If choice==3 7.4.6: Call the function Imiddle() Step 8: If(choice==2) 8.1: Read the position to delete 8.2: Switch(choice) 8.2.1: If choice==1 8..2.2: Call the function DBegin() 8.2.3: If choice==2 8.2.4: Call the function Dend() 8.2.5: If choice==3 8.2.6: Call the function Dmiddle() Step 9: If choice==3 9.1 Call function view 114
  • 115.
    Step 10: Ifchoice==4 10.1 Exit() Step 11: Start insert function Step 12: If(first==null) Step 13: First->data=e Step 14: First->next=null Step 15: Else declare new node Step 16:fresh->data=e Step 17: If choice=1 Step 18: frsh->next=first Step 19: first=fresh Step 20:if choice=2 Step 21: ptr=first Step 22: ptr->next=fresh Step 23: fresh->next=full Step 24: If choice =3 Step 25: Enter the position Step 26:at p-1 node Step 27: fresh->next= ptr->next Step 28: ptr->next=fresh Step 29: for delete function Step 30: If first!=null Step 31: Enter the position to delete Step 32: If choice=1 115
  • 116.
    Step 33: d=first->data Step34: first=first->next Step 35: if choice=2 Step 36: ptr=first Step 37: Traverse to last node Step 38: d=ptr->next->data Step 39: ptr ->next=ptr->next->next Step 40: Print d value Step 41: for function view Step 42: for ptr=first and ptr!=null and ptr=ptr->next Step 43: Print ptr->data Step 44: End 116
  • 117.
  • 118.
    Program: # include<stdio.h> # include<malloc.h> intch,i,n,j,p,item; /* VARIABLE DECLARATION */ /* START OF STRUCTURE DEFINITION */ struct link { int data; struct link *next; }*start,*new,*l,*l1,*start1,*t; /* END OF STRUCTURE DEFINITION */ /* START OF MAIN FUNCTION */ main() { clrscr(); start=NULL; start1=NULL; printf(" **** MENU **** "); printf("n 1.Insertionn 2.Deletionn 3.Traversen 4.Searchn 5.Sortn 6.Mergen 7.Reversen"); while(1) { printf("enter the choice:"); scanf("%d",&ch); switch(ch) { case 1: insert(); break; case 2: delete(); break; case 3: traverse(); break; case 4: search(); break; case 5: sort(); break; case 6: merge(); break; case 7: reverse(); 118
  • 119.
    break; case 8:exit(); } } getch(); } /* ENDOF MAIN FUNCTION */ /* START OF INSERT FUNCTION */ insert() { l=start; printf("enter the item to be inserted:"); scanf("%d",&item); new=malloc(sizeof(struct link)); new->data=item; if(start==NULL) { new->next=NULL; start=new; } else { printf("1.startn2.middlen3.endn"); printf("enter the place to place the item:"); scanf("%d",&ch); if(ch==1) { new->next=start; start=new; } if(ch==2) { printf("enter the position to place item:"); scanf("%d",&p); for(i=1;i<p-1;i++) l=l->next; new->next=l->next; l->next=new; } if(ch==3) { while(l->next!=NULL) l=l->next; 119
  • 120.
    new->next=NULL; l->next=new; } } } /* END OFINSERT FUNCTION */ /* START OF DISPLAY FUNCTION */ traverse() { if(start==NULL) printf("LIST IS EMPTYn"); else { for(l=start;l->next!=NULL;l=l->next) if(l==start) printf("nstart:%d->",l->data); else printf("n%7d->",l->data); if(l->next==NULL) printf("n last:%d->n",l->data); } } /* END OF DISPLAY FUNCTION */ /* START OF DELETE FUNCTION */ delete() { l=start; if(start==NULL) printf("NO ITEMS IN THE LISTn"); else { printf("1.startn2.middlen3.endn"); printf("enter the place to delete the item:"); scanf("%d",&ch); if(ch==1) { item=start->data; printf("deleted item is:%dn",item); start=start->next; } if(ch==2) 120
  • 121.
    { printf("enter the positionto delete item:"); scanf("%d",&p); if(l->next==NULL) { item=l->data; printf("deleted item is:%dn",item); l=start=NULL; } else { for(i=1;i<p-1;i++) l=l->next; item=l->next->data; printf("deleted item is:%dn",item); l->next=l->next->next; } } if(ch==3) { if(l->next==NULL) { item=l->data; printf("deleted item is:%dn",item); l=start=NULL; } else { while(l->next->next!=NULL) l=l->next; item=l->next->data; printf("deleted item is:%dn",item); l->next=NULL; l=l->next; } } } } /* END OF DELETE FUNCTION */ /* START OF SEARCH FUNCTION */ search() { int f=0; 121
  • 122.
    printf("enter the searchitem:"); scanf("%d",&item); if(start==NULL) printf("LIST IS EMPTY"); else { for(l=start,i=1;l!=NULL;l=l->next,i++) if(l->data==item) { f=1; break; } if(f==1) printf("item %d found at position :%dn",item,i); else printf("item %d not foundn",item); } } /* END OF SEARCH FUNCTION */ /* START OF SORT FUNCTION */ sort() { int t; if(start==NULL) printf("LIST IS EMPTY"); else { for(l1=start;l1->next!=NULL;l1=l1->next) { for(l=start;l->next!=NULL;l=l->next) if(l->data > l->next->data) { t=l->data; l->data=l->next->data; l->next->data=t; } } printf("THE SORTED ORDER IS:"); for(l=start;l!=NULL;l=l->next) printf("%3d",l->data); } printf("n"); } 122
  • 123.
    /* END OFSORT FUNCTION */ /* START OF MERGE FUNCTION */ merge() { printf("enter no of elements to be inserted in second list :"); scanf("%d",&n); for(j=1;j<=n;j++) { l1=start1; printf("enter the item to be inserted:"); scanf("%d",&item); new=malloc(sizeof(struct link)); new->data=item; new->next=NULL; if(start1==NULL) start1=new; else { printf("1.startn2.middlen3.endn"); printf("enter the place to place the item:"); scanf("%d",&ch); if(ch==1) { new->next=start1; start1=new; } if(ch==2) { printf("enter the position to place item:"); scanf("%d",&p); for(i=1;i<p-1;i++) l1=l1->next; new->next=l1->next; l1->next=new; } if(ch==3) { while(l1->next!=NULL) l1=l1->next; l1->next=new; } } } 123
  • 124.
    if(start==NULL) start=start1; else { l=start; while(l->next!=NULL) l=l->next; for(l1=start1;l1->next!=NULL;l1=l1->next) { l->next=l1; l=l->next; } } printf(" *** LISTIS MERGED *** n"); } /* END OF MERGE FUNCTION */ /* START OF REVERSE FUNCTION */ reverse() { if(start==NULL) printf("LIST IS EMPTYn"); else { l=start; l1=t=NULL; while(l!=NULL) { l1=t; t=l; l=l->next; t->next=l1; } start=t; printf(" *** LIST IS REVERSED ***n"); } } /* END OF REVERSE FUNCTION */ ***** OUTPUT ***** **** MENU **** 1.Insertion 124
  • 125.
    2.Deletion 3.Traverse 4.Search 5.Sort 6.Merge 7.Reverse enter the choice:1 enterthe item to be inserted:1 enter the choice:1 enter the item to be inserted:2 1.start 2.middle 3.end enter the place to place the item:1 enter the choice:1 enter the item to be inserted:3 1.start 2.middle 3.end enter the place to place the item:3 enter the choice:1 enter the item to be inserted:4 1.start 2.middle 3.end enter the place to place the item:2 enter the position to place item:3 enter the choice:3 start:2-> 1-> 4-> last:3-> enter the choice:4 enter the search item:4 item 4 found at position :3 enter the choice:6 enter no of elements to be inserted in second list :3 enter the item to be inserted:5 enter the item to be inserted:6 1.start 2.middle 3.end enter the place to place the item:1 enter the item to be inserted:7 1.start 125
  • 126.
    2.middle 3.end enter the placeto place the item:2 enter the position to place item:2 *** LIST IS MERGED *** enter the choice:3 start:2-> 1-> 4-> 3-> 6-> 7-> last:5-> enter the choice:7 *** LIST IS REVERSED *** enter the choice:3 start:5-> 7-> 6-> 3-> 4-> 1-> last:2-> enter the choice:4 enter the search item:1 item 1 found at position :6 enter the choice:5 THE SORTED ORDER IS: 1 2 3 4 5 6 7 enter the choice:2 1.start 2.middle 3.end enter the place to delete the item:1 deleted item is:1 enter the choice:2 1.start 2.middle 3.end enter the place to delete the item:3 deleted item is:7 enter the choice:2 1.start 2.middle 3.end 126
  • 127.
    enter the placeto delete the item:2 enter the position to delete item:4 deleted item is:5 enter the choice:3 start:2-> 3-> 4-> last:6-> enter the choice:2 1.start 2.middle 3.end enter the place to delete the item:1 deleted item is:2 enter the choice:2 1.start 2.middle 3.end enter the place to delete the item:2 enter the position to delete item:2 deleted item is:4 enter the choice:3 start:3-> last:6-> enter the choice:2 1.start 2.middle 3.end enter the place to delete the item:2 enter the position to delete item:2 deleted item is:6 enter the choice:2 1.start 2.middle 3.end enter the place to delete the item:1 deleted item is:3 enter the choice:3 LIST IS EMPTY enter the choice:2 NO ITEMS IN THE LIST enter the choice:8 conclusion: the program is error free VIVA QUESATIONS: 127
  • 128.
    1) List outthe memory allocation functions ? Ans: malloc(), calloc(),free(), realloc() etc.., 2) Define linked list ? Ans: Linked list is list whose order is given by links from one item to the next 3) List out the advantages of linked list ? Ans: i) Dyanamic data structure ii) no waste memory space iii) flexibility 128
  • 129.
    Objective 30: Program thatuses functions to perform the following operations on doubly linked list i) creation ii) insertion iii) deletion iv) traversal Description : In this program we have to create a doubly linked list, insert the elements in to a doubly linked list, delete the elements from that list and finally perform the traversal operation ALGORITHM : Step 1: Start Step 2: Declare a structure with *next, *pre Step 3: Declare *start, *new ,*l as structure pointers Step 4: Print main menu Step 5: Read choice Step 6: Switch choice 6.1: call insert function if choice==1 6.2: call delete function if choice==2 6.3: call view function if choice==3 Step 7: Stop Step 8: Start of insert function Step 9: Read e Step 10: If start==null Step 11: Create a new node Step 12: Start->data=e Step 13: Start->next=null Step 14: Start->pre=null Step 15: read choice, where to insert Step 16: if choice==1 Step 16.1: Create a new mode Step 16.2: new -> data=e 129
  • 130.
    Step 16.3: new-> next=start Step 16.4: start->pre=new Step 16.5: new->pre=null Step 16.6: Start->new Step 17: otherwise if choice==2 17.1: read position p 17.2: l=start 17.3: while i<(p-1) 17.4: incrent i 17.5: l=l->next 17.6: new -> data =e 17.7: new -> pre=l 17.8: new->next=new 17.9: l-> next=new 17.10: l->next->pre=new Step 18: if choice==3 18.1: l=start 18.2: while l->next!=null 18.3: l=l->next 18.4: create a new mode 18.5: new->data=e 18.6: new->next=null 18.7: l->next=new 130
  • 131.
    18.8: new->pre=l Step19: endof insert function Step20: start of deletion function Step21: write menu Step22: read choice Step23: if choice==1 23.1: temp=start->data 23.2: start=start->next 23.3: start->pre=null Step24: if choice==2 24.1: read position 24.2: l=start 24.3: while (i=1 <p-1) 24.4: l=l->next 24.5: increment I by 1 24.6: temp=l-next->data 24.7: l->next=l->next->next 24.8: l->next->pre=l Step25: if choice==3 25.1: read l=start 25.2: while l->next->next!= null 25.3: l=l->next 25.4: temp=l->next->data 131
  • 132.
    25.5: l->next=null Step26: endof delete function Step27: start of view function Step28: read choice Step29: if choice==1 29.1: l=next 29.2: while (l->next!= null) 29.3: write l-> data, l=l->next 29.4: write l->data Step30: if choice==2 30.1: l=start 30.2: while l!=start 30.3: write l->data 30.4: l=l->pre 30.5: write l->data Step31: end of function view Flowchart: 132
  • 133.
  • 134.
    #include<stdio.h> #include<malloc.h> /* START OFSTRUCTURE DEFINITION */ struct link { int data; struct link *next; struct link *prev; }*start,*new,*temp,*l,*l1,*t,*start1; /* END OF STRUCTURE DEFINITION */ int item,ch,i,j,p,n; /* VARIABLE DECLARATION */ /* START OF MAIN FUNCTION */ main() { start=NULL; start1=NULL; clrscr(); printf(" **** MENU ****"); printf("n1.Insertionn2.Deletionn3.Traversen4.searchn5.sortn6.mergen 7.reversen8.exitn"); while(1) { printf("enter your choice:"); scanf("%d",&ch); switch(ch) { case 1:insert(); break; case 2:delete(); break; case 3:display(); break; case 4:search(); break; case 5:sort(); break; 134
  • 135.
    case 6:merge(); break; case 7:reverse(); break; case8:exit(); } } getch(); } /* END OF MAIN FUNCTION */ /* START OF INSERT FUNCTION */ insert() { l=start; printf("enter an item to be inserted:"); scanf("%d",&item); new=malloc(sizeof(struct link)); new->data=item; if(start==NULL) { new->prev=NULL; new->next=NULL; start=new; } else { printf("1.startn2.middlen3.endn"); printf("enter the place to insert item:"); scanf("%d",&ch); if(ch==1) { new->next=start; new->prev=NULL; start=new; } if(ch==2) { printf("enter the position to place item:"); scanf("%d",&p); for(i=1;i<p-1;i++) l=l->next; new->prev=l; 135
  • 136.
    new->next=l->next; l->next=new; } if(ch==3) { while(l->next!=NULL) l=l->next; new->prev=l; new->next=NULL; l->next=new; } } } /* END OFINSERT FUNCTION */ /* START OF DELETE FUNCTION */ delete() { l=start; if(start==NULL) printf("*** LIST IS EMPTY ***"); else { printf("1.startn2.middlen3.end"); printf("enter the place to delete the item:"); scanf("%d",&ch); if(ch==1) { item=start->data; printf("deleted item is :%d",item); start=start->next; start->prev=NULL; } if(ch==2) { printf("enter the position to delete an item:"); scanf("%d",&p); if(l->next==NULL) { item=l->data; printf("deleted item is:%d",item); l=start=NULL; } else 136
  • 137.
    { for(i=1;i<p-1;i++) l=l->next; item=l->next->data; printf("deleted item is:%d",item); l->next=l->next->next; l->next->prev=l; } } if(ch==3) { if(l->next==NULL) { item=l->data; printf("deleteditem is :%d",item); l->prev=NULL; l=start=NULL; } else { while(l->next->next!=NULL) l=l->next; item=l->next->data; printf("deleted item is:%d",item); l->next=NULL; } } } } /* END OF DELETE FUNCTION */ /* START OF DISPLAY FUNCTION */ display() { if(start==NULL) printf("*** LIST IS EMPTY ***n"); else { for(l=start;l->next!=NULL;l=l->next) if(l==start) printf("nstart:%d",l->data); else printf("n %8d",l->data); if(l->next==NULL) printf("n last:%d",l->data); 137
  • 138.
    } } /* END OFDISPLAY FUNCTION */ /* START OF SEARCH FUNCTION */ search() { int f=0; if(start==NULL) printf(" *** LIST IS EMPTY *** "); else { printf("enter the search item:"); scanf("%d",&item); for(l=start,i=1;l!=NULL;l=l->next,i++) if(item==l->data) { f=1; break; } if(f==1) printf("item %d found at position %d",item,i); else printf("item %d not found in list",item); } } /* END OF SEARCH FUNCTION */ /* START OF SORT FUNCTION */ sort() { int t; if(start==NULL) printf(" *** LIST IS EMPTY *** "); else { for(l1=start;l1->next!=NULL;l1=l1->next) for(l=start;l->next!=NULL;l=l->next) if(l->data > l->next->data) { t=l->next->data; l->next->data=l->data; l->data=t; 138
  • 139.
    } printf("THE SORTED ORDERIS:"); for(l=start;l!=NULL;l=l->next) printf("%3d",l->data); } printf("n"); } /* END OF SORT FUNCTION */ /* START OF MERGE FUNCTION */ merge() { printf("enter number items to be inserted in second list:"); scanf("%d",&n); for(j=1;j<=n;j++) { l1=start1; printf("enter an item:"); scanf("%d",&item); new=malloc(sizeof(struct link)); new->data=item; if(start1==NULL) { new->prev=NULL; new->next=NULL; start1=new; } else { printf("1.startn2.middlen3.endn"); printf("enter the place to insert item:"); scanf("%d",&ch); if(ch==1) { new->next=start1; new->prev=NULL; start1=new; } if(ch==2) { printf("enter the position to place item:"); scanf("%d",&p); for(i=1;i<p-1;i++) 139
  • 140.
  • 141.
    t=l; l=l->next; t->next=l1; } start=t; printf(" *** LISTIS REVERSED *** n"); } } /* END OF REVERSE FUNCTION */ Input/Output: **** MENU **** 1.Insertion 2.Deletion 3.Traverse 4.search 5.sort 6.merge 7.reverse 8.exit enter your choice:1 enter an item to be inserted:10 enter your choice:1 enter an item to be inserted:20 1.start 2.middle 3.end enter the place to insert item:1 enter your choice:1 enter an item to be inserted:30 1.start 2.middle 3.end enter the place to insert item:3 enter your choice:1 enter an item to be inserted:40 1.start 2.middle 3.end 141
  • 142.
    enter the placeto insert item:2 enter the position to place item:3 enter your choice:1 enter an item to be inserted:50 1.start 2.middle 3.end enter the place to insert item:2 enter the position to place item:2 enter your choice:3 start: 20 50 10 40 last: 30 enter your choice:6 enter number items to be inserted in second list:3 enter an item:60 enter an item:70 1.start 2.middle 3.end enter the place to insert item:3 enter an item:80 1.start 2.middle 3.end enter the place to insert item:1 *** LIST IS MERGED *** enter your choice:3 start:20 50 10 40 30 80 60 last:70 enter your choice:4 enter the search item:80 142
  • 143.
    item 80 foundat position 6 enter your choice:4 enter the search item:10 item 10 found at position 3 enter your choice:7 *** LIST IS REVERSED *** enter your choice:3 start:70 60 80 30 40 10 50 last: 20 enter your choice:5 THE SORTED ORDER IS: 10 20 30 40 50 60 70 80 enter your choice:2 1.start 2.middle 3.end enter the place to delete the item:1 deleted item is :10 enter your choice:2 1.start 2.middle 3.end enter the place to delete the item:3 deleted item is:80 enter your choice:2 1.start 2.middle 3.end enter the place to delete the item:2 enter the position to delete an item:3 deleted item is:40 enter your choice:3 start:20 30 50 60 last: 70 enter your choice:2 1.start 2.middle 143
  • 144.
    3.end enter the placeto delete the item:2 enter the position to delete an item:4 deleted item is:60 enter your choice:2 1.start 2.middle 3.end enter the place to delete the item:4 enter your choice:3 start:20 30 50 last: 70 enter your choice:2 1.start 2.middle 3.end enter the place to delete the item:2 enter the position to delete an item:3 deleted item is:50 enter your choice:2 1.start 2.middle 3.end enter the place to delete the item:2 enter the position to delete an item:3 deleted item is:50 enter your choice:2 1.start 2.middle 3.end enter the place to delete the item:2 enter the position to delete an item:1 deleted item is:30 enter your choice:2 1.start 2.middle 3.end enter the place to delete the item:1 deleted item is :20 enter your choice:3 144
  • 145.
    last:70 enter your choice:2 1.start 2.middle 3.end enterthe place to delete the item:1 deleted item is :70 enter your choice:3 *** LIST IS EMPTY *** enter your choice:2 *** LIST IS EMPTY *** enter your choice:8 conclusion: the program is error free VIVA QUESATIONS: 1) List out the ypes of linked lists ? Ans: i) circular linked lists ii) doubly linked lists, iii) circular doubly linked list 2) What are the various operations performed on the linked lists ? Ans: i) creating a list, ii) traversing the list iii) inserting an item etc.., 3) Another name for doubly linked list ? Ans: two-way linked list. Objective 31: 145
  • 146.
    Program that implementstack and its operation by using the arrays Description: In this program we have to implement the stack operation by using the arrays. Here they stack operation are push and pop. Push operation is used to insert the elements into a stack and pop operation is used to remove the elements in to a stack ALGORITHM FOR INSERTING AN ELEMENT IN A STACK: Function Push(s,top,x) Step 1: [Check for stack overflow] If top>=n Then printf(“stack overflow”) Return Step 2: [Increment Top] Top<-top+1 Step 3: [ Insert element] S[top]<-x Step 4:[finished] Return ALGORITHM FOR DELETING AN ELEMENT FROM A STACK: Function POP(s,top) Step 1: [Check for stack underflow] If top=0 Then printf(“stack underflow”) Exit Step 2: [Decrement Top] Top<-top-1 Step 3: [Return former top element of stackwwwww] Return(S[top+1]) Step 4:[finished] Return Flowchart: 146
  • 147.
  • 148.
    # include <stdio.h> #define size 4 int choice,top=0,a[size],item; main() { clrscr(); while(1) { printf(" *** MENU ***n 1. PUSHn 2. POPn 3. TRAVERSEn 4. EXITn"); printf("enter your choice from menu:"); scanf("%d",&choice); switch(choice) { case 1:push(); break; case 2:pop(); break; case 3:traverse(); break; case 4:exit(); default:printf("wrong choicen"); } } getch(); } push() { if(size==top) printf("*** stack is full ***n"); else { printf("enter the item to be pushed into the stack:"); scanf("%d",&item); top++; a[top]=item; } } pop() { if(top==0) printf("*** stack is empty ***n"); else { 148
  • 149.
    item=a[top]; top--; printf("the deleted itemfrom stack is %dn",item); } } traverse() { int i; if(top==0) printf("**** stack is empty ****"); else { printf("*** stack display ***n"); for(i=1;i<=top;i++) if(i==top) printf("%d at %d ->topn",a[i],i); else printf("%d at %dn",a[i],i); } } Input/Output: *** MENU *** 1. PUSH 2. POP 3. TRAVERSE 4. EXIT enter your choice from menu:1 enter the item to be pushed into the stack:11 *** MENU *** 1. PUSH 2. POP 3. TRAVERSE 4. EXIT enter your choice from menu:1 enter the item to be pushed into the stack:12 *** MENU *** 1. PUSH 2. POP 3. TRAVERSE 4. EXIT enter your choice from menu:1 enter the item to be pushed into the stack:13 *** MENU *** 1. PUSH 149
  • 150.
    2. POP 3. TRAVERSE 4.EXIT enter your choice from menu:1 enter the item to be pushed into the stack:14 *** MENU *** 1. PUSH 2. POP 3. TRAVERSE 4. EXIT enter your choice from menu:1 *** stack is full *** *** MENU *** 1. PUSH 2. POP 3. TRAVERSE 4. EXIT enter your choice from menu:3 *** stack display *** 11 at 1 12 at 2 13 at 3 14 at 4 ->top *** MENU *** 1. PUSH 2. POP 3. TRAVERSE 4. EXIT enter your choice from menu:2 the deleted item from stack is 14 *** MENU *** 1. PUSH 2. POP 3. TRAVERSE 4. EXIT enter your choice from menu:2 the deleted item from stack is 13 *** MENU *** 1. PUSH 2. POP 3. TRAVERSE 4. EXIT enter your choice from menu:2 the deleted item from stack is 12 *** MENU *** 150
  • 151.
    1. PUSH 2. POP 3.TRAVERSE 4. EXIT enter your choice from menu:2 the deleted item from stack is 11 *** MENU *** 1. PUSH 2. POP 3. TRAVERSE 4. EXIT enter your choice from menu:2 *** stack is empty *** *** MENU *** 1. PUSH 2. POP 3. TRAVERSE 4. EXIT enter your choice from menu:3 **** stack is empty **** *** MENU *** 1. PUSH 2. POP 3. TRAVERSE 4. EXIT enter your choice from menu:4 conclusion: the program is error free VIVA QUESATIONS: 1) Define Stack ? Ans: A stack is a linear data structure in which a data item is inserted and deleted at one end 2) Define data structure ? Ans: A data structure is a collection of organized data that are related to each other 3) What are the various operation performed on the stack ? Ans: push(), pop() Objective 32: 151
  • 152.
    Program that implementstack operations by using the pointers. Description: In this program we have to implement the stack operation by using the pointers. Here they stack operation are push and pop. Push operation is used to insert the elements into a stack and pop operation is used to remove the elements in to a stack. Algorithm: Step 1: Start Step 2: Declare the structure for the stack pointers. Step 3: Define the push function Step 4: Define the pop function Step 5: Define the display function Step 6: Read the choice Step 7: if choice = push Create a cell for the TOP cell in the stack. Place the date in the TOP cell Place the TOP pointer to the new cell Step 8: if choice=pop Check if empty stack. If so, print stack is empty. Otherwise, remove the TOP cell. Step 9: if choice=display Display all the elements in the Stack. Step 10: Stop 152
  • 153.
    Start Define structure forst_point pointer Define push( ) Define pop( ) Define display ( ) Read choice, num1=0,num2=0 While(1 ) Read choice Switch choice Push( ) Pop( ) Display( ) Exit( ) break break break break stop Flowchart: 153
  • 154.
    PUSH( ) Read element,st_point er M=(struct st_point*)malloc(sizeof(structst_point)) M ->elec=j M -> l=t T=m Return to main program Pop ( ) If t=NULL I = t->ele T =t -> l Return i Print stack is empty Return to main program F T 154
  • 155.
    Program: #include<stdio.h> #include<conio.h> struct st_point { int ele; structst_point *l; } *t; int i; Display ( ) Define st_point * pointer= NULL Pointer = t While(pointer! = NULL) Print the element Pointer=pointer->1 Return to main program true 155
  • 156.
    void push_ele(int j); intpop_ele(); void display_ele(); void main() { char choice,num1=0,num2=0; int i; while(1) { clrscr(); printf("======================================"); printf("ntt MENU "); printf("n======================================"); printf("n[1] Using Push Function"); printf("n[2] Using Pop Function"); printf("n[3] Elements present in Stack"); printf("n[4] Exitn"); printf("ntEnter your choice: "); fflush(stdin); scanf("%c",&choice); switch(choice-'0') { case 1: { printf("ntElement to be pushed:"); scanf("%d",&num1); push_ele(num1); break; } case 2: { num2=pop_ele(1); printf("ntElement to be popped: %dnt",num2); getch(); break; } case 3: { printf("ntElements present in the stack are:nt"); display_ele(); getch(); 156
  • 157.
    break; } case 4: exit(1); break; default: printf("nYour choiceis invalid.n"); break; } } } /*Inserting the elements using push function*/ void push_ele(int j) { struct st_point *m; m=(struct st_point*)malloc(sizeof(struct st_point)); m->ele=j; m->l=t; t=m; return; } /*Removing the elements using pop function*/ int pop_ele() { if(t==NULL) { printf("nSTACK is Empty."); getch(); exit(1); } else { int i=t->ele; t=t->l; return (i); } return 0; } /*Displaying the elements */ void display_ele() { struct st_point *pointer=NULL; 157
  • 158.
    pointer=t; while(pointer!=NULL) { printf("%dt",pointer->ele); pointer=pointer->l; } } Output: ====================================== MENU ====================================== [1] Using PushFunction [2] Using Pop Function [3] Elements present in Stack [4] Exit Enter your choice: 1 Element to be pushed:23 ====================================== MENU ====================================== [1] Using Push Function [2] Using Pop Function [3] Elements present in Stack [4] Exit Enter your choice: 3 Elements present in the stack are: 23 ====================================== MENU ====================================== [1] Using Push Function [2] Using Pop Function [3] Elements present in Stack [4] Exit Enter your choice: 2 Element to be popped: 23 158
  • 159.
    ====================================== MENU ====================================== [1] Using PushFunction [2] Using Pop Function [3] Elements present in Stack [4] Exit Enter your choice: 4 Exit the program VIVA QUESATIONS: 1) Define Stack ? Ans: A stack is a linear data structure in which a data item is inserted and deleted at one end 2) Define data structure ? Ans: A data structure is a collection of organized data that are related to each other 3) What are the various operation performed on the stack ? Ans: push(), pop() 159
  • 160.
    Objective 33: Program thatimplement Queue operation by using the arrays Description: In this program we have to implement the Queue operation by using the arrays. Here they Queue operation are push and pop. Push operation is used to insert the elements into a Queue and pop operation is used to remove the elements in to a Queue. ALGORITHM FOR INSERTING AN ELEMENT IN TO A QUEUE: Function QINSERET(Q,F,R,N,Y) Step 1: [overflow] If R>=N Then printf(“ overflow”) Return Step 2: [Increment rear pointer] R<-R+1 Step 3: [ Insert element] Q[R]<-y Step 4: [Is front pointer properly set?] If F=0 Then f<-1 Return ALGORITHM FOR DELETING AN ELEMENT FROM A STACK: Function QDELETE(Q,F,R) Step 1: [Underflow] If F=0 Then printf(“Queue underflow”) Return(0) Step 2: [Delete element] y<-q[f] Step 3: [Is Queue Empty?] If F=R Then F=R=0 Else F=F+1 Step 4:[Return element] Return(r) 160
  • 161.
  • 162.
    Program: # include <stdio.h> #define size 4 int front=0,rear=-1,item,choice,a[size]; main() { clrscr(); while(1) { printf("*** MENU ***n 1. INSERTIONn 2. DELETIONn 3.TRAVERSEn 4. EXITn"); printf("enter your choice:"); scanf("%d",&choice); switch(choice) { case 1:insertion(); break; case 2:deletion(); break; case 3:traverse(); break; case 4:exit(); default:printf("*** wrong choice ***n"); } } getch(); } insertion() { if(rear==size-1) printf("*** queue is full ***n"); else { printf("enter item into queue:"); scanf("%d",&item); rear++; a[rear]=item; } } deletion() { if(front==rear+1) printf("*** queue is empty ***n"); else { 162
  • 163.
    item=a[front]; front++; printf("the deleted itemfrom queue is %dn",item); } } traverse() { int i; if(front==rear+1) printf("*** queue is empty ***n"); else { for(i=front;i<=rear;i++) if(i==front && rear==i) printf("%d at %d ->front=rearn",a[i],i); else if(i==rear) printf("%d at %d ->rearn",a[i],i); else if(i==front) printf("%d at %d ->frontn",a[i],i); else printf("%d at %dn",a[i],i); } } Input/Output: *** MENU *** 1. INSERTION 2. DELETION 3. TRAVERSE 4. EXIT enter your choice:1 enter item into queue:11 *** MENU *** 1. INSERTION 2. DELETION 3. TRAVERSE 4. EXIT enter your choice:1 enter item into queue:12 *** MENU *** 1. INSERTION 2. DELETION 163
  • 164.
    3. TRAVERSE 4. EXIT enteryour choice:1 enter item into queue:13 *** MENU *** 1. INSERTION 2. DELETION 3. TRAVERSE 4. EXIT enter your choice:1 enter item into queue:14 *** MENU *** 1. INSERTION 2. DELETION 3. TRAVERSE 4. EXIT enter your choice:1 *** queue is full *** *** MENU *** 1. INSERTION 2. DELETION 3. TRAVERSE 4. EXIT enter your choice:3 11 at 0 ->front 12 at 1 13 at 2 14 at 3 ->rear *** MENU *** 1. INSERTION 2. DELETION 3. TRAVERSE 4. EXIT enter your choice:2 the deleted item from queue is 11 *** MENU *** 1. INSERTION 2. DELETION 3. TRAVERSE 4. EXIT enter your choice:2 the deleted item from queue is 12 *** MENU *** 1. INSERTION 2. DELETION 3. TRAVERSE 164
  • 165.
    4. EXIT enter yourchoice:2 the deleted item from queue is 13 *** MENU *** 1. INSERTION 2. DELETION 3. TRAVERSE 4. EXIT enter your choice:2 the deleted item from queue is 14 *** MENU *** 1. INSERTION 2. DELETION 3. TRAVERSE 4. EXIT enter your choice:2 *** queue is empty *** *** MENU *** 1. INSERTION 2. DELETION 3. TRAVERSE 4. EXIT enter your choice:3 *** queue is empty *** *** MENU *** 1. INSERTION 2. DELETION 3. TRAVERSE 4. EXIT enter your choice:4 conclusion: the program is error free VIVA QUESATIONS: 1) Define queue ? Ans: A queue is a linear, sequential list of that are accessed in the oeder first in first out(FIFO). 2) Define circular queues ? Ans: A queue can also be circular in which case, it is called as a circular queue 3) What are the various stack oriented notations ? Ans: i) infix ii) prefix iii) postfix 165
  • 166.
    Objective 34: Program thatimplement Queue operation by using the pointers Description: In this program we have to implement the Queue operation by using the pointers. Here they Queue operation are push and pop. Push operation is used to insert the elements into a Queue and pop operation is used to remove the elements in to a Queue. Algorithm: Step 1: Start Step 2: define structure for queue Step 3: read choice Step 4: if choice = insert i) read the element ii) create a data structure iii) if empty queue then front of queue pinter points to newly created data structure iv) otherwise end of the queue points to newly created data structure Step 5: if choice= remove i) check if queue is empty . if so, print queue is empty ii) otherwise read the element pointed by front of the queue temp pointer points to front of queue iii) front of queue points to next element iv) free the element pointed by temp pointer v) return the element vi) print the element Step 6: if choice = display i) check of empty queue if so, print queue empty ii) otherwise print the elements from front of the queue until the end of the queue step 7: if choice=exits stop 166
  • 167.
    start Define the structurefor queue Read the choice If choice=inse rt Read the element to be inserted If choice=remo ve If ! e_que() Print queue is empty B Ptr->n=queue Queue ->ele=ele Queue ->n=NULL If f_ptr=NUL L F+ptr=queue B Ptr=f_ptr ptr ->n!=NULL Ptr = ptr -> n If choice=displ ay Ptr=f_ptr A If choice=ex it stop Print invalid choice Print j B B T F F T F T T F T T F T F Flowchart: 167
  • 168.
    program: #define true 1 #definefalse 0 #include<stdio.h> #include<conio.h> #include<process.h> struct q_point { int ele; struct q_point* n; }; struct q_point *f_ptr = NULL; int e_que(void); void add_ele(int); int rem_ele(void); void show_ele(); /*main function*/ void main() { A If empty queue Print empty queue B If ptr! =NULL Print ptr -> ele Ptr= ptr-> n T F T 168
  • 169.
    int ele,choice,j; while(1) { clrscr(); printf("nn****IMPLEMENTATION OFQUEUE USING POINTERS****n"); printf("============================================== "); printf("ntt MENUn"); printf("============================================== "); printf("nt[1] To insert an element"); printf("nt[2] To remove an element"); printf("nt[3] To display all the elements"); printf("nt[4] Exit"); printf("nntEnter your choice:"); scanf("%d", &choice); switch(choice) { case 1: { printf("ntElement to be inserted:"); scanf("%d",&ele); add_ele(ele); getch(); break; } case 2: { if(!e_que()) { j=rem_ele(); printf("nt%d is removed from the queue",j); getch(); } else { printf("ntQueue is Empty."); getch(); } break; } case 3: 169
  • 170.
    show_ele(); getch(); break; case 4: exit(1); break; default: printf("ntInvalid choice."); getch(); break; } } } /*Function to check if the queue is empty*/ int e_que(void) { if(f_ptr==NULL) return true; return false; } /* Function to add an element to the queue*/ void add_ele(int ele) { struct q_point *queue = (struct q_point*)malloc(sizeof(struct q_point)); queue->ele = ele; queue->n = NULL; if(f_ptr==NULL) f_ptr = queue; else { struct q_point* ptr; ptr = f_ptr; for(ptr=f_ptr ;ptr->n!=NULL; ptr=ptr->n); ptr->n = queue; } } /* Function to remove an element from the queue*/ int rem_ele() { struct q_point* queue=NULL; 170
  • 171.
    if(e_que()==false) { int j =f_ptr->ele; queue=f_ptr; f_ptr = f_ptr->n; free (queue); return j; } else { printf("ntQueue is empty."); return -9999; } } /* Function to display the queue*/ void show_ele() { struct q_point *ptr=NULL; ptr=f_ptr; if(e_que()) { printf("ntQUEUE is Empty."); return; } else { printf("ntElements present in Queue are:nt"); while(ptr!=NULL) { printf("%dt",ptr->ele); ptr=ptr->n; } } } Output: ****IMPLEMENTATION OF QUEUE USING POINTERS**** ============================================== MENU ============================================== [1] To insert an element [2] To remove an element [3] To display all the elements 171
  • 172.
    [4] Exit Enter yourchoice:1 Element to be inserted:23 ****IMPLEMENTATION OF QUEUE USING POINTERS**** ============================================== MENU ============================================== [1] To insert an element [2] To remove an element [3] To display all the elements [4] Exit Enter your choice: 3 Elements present in Queue are: 23 ****IMPLEMENTATION OF QUEUE USING POINTERS**** ============================================== MENU ============================================== [1] To insert an element [2] To remove an element [3] To display all the elements [4] Exit Enter your choice:2 23 is removed from the queue ****IMPLEMENTATION OF QUEUE USING POINTERS**** ============================================== MENU ============================================== [1] To insert an element [2] To remove an element [3] To display all the elements [4] Exit Enter your choice:4 Exit Conclusion : the program is error free 172
  • 173.
    VIVA QUESATIONS: 1) Definequeue ? Ans: A queue is a linear, sequential list of that are accessed in the oeder first in first out(FIFO). 2) Define circular queues ? Ans: A queue can also be circular in which case, it is called as a circular queue 3) What are the various stack oriented notations ? Ans: i) infix ii) prefix iii) postfix 173
  • 174.
    Objective 35: Programthat uses the stack operation to perform the following i) converting infix expression into postfix expression ii) evaluating the postfix expression Description: In this program we have to covert the given infix expression to postfix expression and the finally evaluating that postfix expression. Here we made use of stack operations. The property of stacks is last in first out. i.e., the item that is inserted last will be the firt item remove. ALGORITHM: Step 1. start Step 2. first initialize the stack to be empty Step 3. for each character in the input string If input string is an operand, append to the output if the input string is a left paranthesis , push it onto the stack else if stack is empty or the operator has higher priority than the operator on the topof stack or the top of the stack is opening parenthesis then push the operator onto the stack else pop the operator from the stack and append to the output Step 4. if the input string is a closing parenthesis , pop operators from the stack and append the operators to the output until an opening parenthesis is encountered. Pop the opening parenthesis from the stack and discard it. Step 5. if the end of the input string is encountered , then iterate the loop until the stack is not empty. Pop the stack and append the remaining input string to the output. Step 6. stop 174
  • 175.
    2 + (5-8)/3= 258-3/+ Input 2 input 5 input 8 Input pop 8,5 push result input 3 Input 1 input + 2 5 2 8 5 2 5 2 2 -3 2 3 -3 2 5 2 -1 2 1 175
  • 176.
    Program: #include<stdio.h> #include<ctype.h> #include<string.h> static char str[20]; inttop=-1; main() { char in[20],post[20],ch; int i,j,l; clrscr(); printf("enter the string"); gets(in); l=strlen(in); for(i=0,j=0;i<l;i++) if(isalpha(in[i])) post[j++]=in[i]; else { if(in[i]=='(') push(in[i]); else if(in[i]==')') while((ch=pop())!='(') post[j++]=ch; else { while(priority(in[i])<=priority(str[top])) post[j++]=pop(); push(in[i]); } } while(top!=-1) post[j++]=pop(); post[j]='0'; printf("n equivalent infix to postfix is:%s",post); getch(); } priority (char c) { switch(c) { case'+': case'-': return 1; 176
  • 177.
    case'*': case'/': return 2; case'$': return 3; } return0; } push(char c) { str[++top]=c; } pop() { return(str[top--]); } Input/Output: enter the string(a+b)-(c-d)*e/f equivalent infix to postfix is:ab+cd-e*f/- enter the stringa+b/c*d equivalent infix to postfix is:abc/d*+ Conclusion: the program is error free. ii)ALGORITHM: Step 1: Start Step 2: Assign top=-1 Step 3: Read the input expression Step 4: for i=0;s[i]!=’0’ in steps of 1 177
  • 178.
    Step 5: Ifisdigit(ch) Step 5.1:Push(ch) Step 6: otherwise Step 6.1:op1=pop() Step 6.2: op2=pop() Step 7: c=op2+op1 Step 8: Push(c) Step 9: c=op2-op1 Step 10: Push(c) Step 11: c=pow(op2,op1) Step 12: Push(c) Step 13: c=op2/op1 Step 14:Push(c) Step 15: Print the result Step 16:Push(int x) Step 17:Increment top by 1 Step 18: s1.item(s1.top3)=x Step 19:pop() Step 20: Read x Step 21: x1=s1.item[s1.top] Step 22:s1.top— Step 23:return x Step 24: Stop 178
  • 179.
    Flowchart: a+b = ab+ Pusha Pop a Push + Push b Pop ab+ a + b + 179
  • 180.
    Program: #include<stdio.h> #include<ctype.h> int stk[10],top=0,op1,op2,i; main() { char postexp[10]; clrscr(); printf("enterthe postfix expression:"); gets(postexp); for(i=0;postexp[i]!='0';i++) { if(isdigit(postexp[i])) push(postexp[i]-48); else { op1=pop(); op2=pop(); switch(postexp[i]) { case '+':push(op1+op2); break; case '-':push(op1-op2); break; case '*':push(op1*op2); break; case '/':push(op1/op2); break; case '%':push(op1%op2); break; case '.':exit(); } } } printf("the result of postfixexpression is: %d",pop()); getch(); } pop() { return(stk[top--]); } 180
  • 181.
    push(int x) { top++; stk[top]=x; } Input/Output: enter thepostfix expression:234+- the result of postfix expression is: 5 Conclusion: the program is error free. VIVA QUESATIONS: 1) Define Stack ? Ans: A stack is a linear data structure in which a data item is inserted and deleted at one end 2) Define data structure ? Ans: A data structure is a collection of organized data that are related to each other 3) What are the various operation performed on the stack ? Ans: push(), pop() 181
  • 182.
    Objective 36: Programto i) create a binary tree of integers ii) Traversing the above binary tree in preorder, inorder and post order Description: The data structure tree is of non linear type. Binary tree is bit special. The proparty of a binary tree is the value at the root must be grater than the left node and less than the right node. The binary tree consist of almost two childrens. Tree is a recursive data structure and recursive programming techniques are popularly used in trees. A tree can can be traversed in three major ways i) Inorder traversal: here left child is visited first followed by root and finally by right child. ii) Preorder traversal: Here root is visitedfirst follwed by left child and finally by right child. iii) Postorder traversal: Here left child is visited first followed by right child finally by the root. ALGORITHM: Step 1: Start Step 2: Define a structure btree Step 3: Type define struct btree as node Step 4: While(tree), begin Step 5: Print MENU Step 6: Write your choice Step 7: If choice=1 Step 8: Enter your no of nodes Step 9:Read nodes n Step 10: for i=1 to n in steps of 1 do Step 11: Print enter item Step 12: Read item Step 13: Root =call create (root, item).end for Step 14: if choice=2 182
  • 183.
    Step15: Read elementto be deleated Step 16: Call delete(root, item) end for Step 17: If choice=3 Step 18: Call preorder(root) Step 19: Call postorder(root) Step 20: Call inorder(root) Step 21: Break, end of switch Step 22: Stop For insert function Step 1: Start Step 2: If t= null Step 3: Allocate memory to temp Step 4: Temp->data =item Step 5: Temp-> lc=null Step 6: Temp->rc=null Step 7: return t to main and end Step 8: If item< (l->data) Step 9: T->lc=call insert(e->lc, t) Step 10: T->rc=call isert(e->lc,t) Step 11:Return t Step 12: Stop For DELETION function Step 1: Start 183
  • 184.
    Step 2: x=d Step3: while x!=null Step 4: If x->data =t Strep 5:Break Step 6: Parent =x Step 7: if t<x->data Step 8: t=tlc Step 9: t=lrc Step 10: If xlc!=null &&xrc!=null Step11: parent =x Step12: If parent==null Step 13: parentlc==null Step 14: parentrc==null Step 15: If p->lc=x->rc Step 16: If p->rc=x->rc Step 17: While insert->lc=null Step 18: Insert=insert->la Step 19:x->data=insert->data Step 20:x=insert Step 21: Return d Step 22: Stop For INORDER function Step 1: Start 184
  • 185.
    Step 2: Ift!=null Step 3: Call inorder(t->lc) Step 4: Write t->data Step 5: Call inorder(t->rc) Step 6: Stop For POSTORDER function Step 1: Start Step 2: If t!=null Step 3: Call postorder(t->lc) Step 4: Call postorder(t->rc) Step 5: Write data Step 6: Stop For PREORDER function Step 1: Start Step 2: If t!=null Step 3: Write data Step 4: Call postorder(t->lc) Step 5: Call postorder(t->rc) Step 6: Stop 185
  • 186.
  • 187.
  • 188.
  • 189.
    #include<stdio.h> #include<alloc.h> struct bstnode { int data; structbstnode *lc,*rc; }*root,*a[20],*b[20]; int top=-1,top1=-1,n,i; main() { int ch,ele; struct bstnode *t,*insert(),*pop(); clrscr(); t=root=NULL; while(1) { printf("n **** M E N U **** n"); printf("1.INSERTn2.RECURSSIVE TRAVERSEn3.NON-RECURSIVE TRAVERSEn4.EXITn"); printf("Enter your choice: "); scanf("%d",&ch); switch(ch) { case 1: printf("Enter how many elements u want to insert:"); scanf("%d",&n); printf("Enter tree elements: "); for(i=1;i<=n;i++) { scanf("%d",&ele); t=insert(t,ele); } break; case 2: /* RECURSSIVE TRAVERSE */ if(t==NULL) printf("**** TREE IS EMPTY ****"); else { printf("INORDER :"); inorder(t); printf("nPREORDER :"); preorder(t); printf("nPOSTORDER :"); postorder(t); } break; 189
  • 190.
    case 3: /*NON-RECURSSIVE TRAVERSE */ if(t==NULL) printf("TREE IS EMPTY"); else { printf("INORDER :"); nrinorder(t); printf("nPREORDER :"); nrpreorder(t); printf("nPOSTORDER :"); nrpostorder(t); } break; case 4: exit(); } } } struct bstnode *insert(struct bstnode *x,int y) { if(x==NULL) { x=malloc(sizeof(struct bstnode)); x->data=y; x->lc=NULL; x->rc=NULL; } else { if(y<x->data) x->lc=insert(x->lc,y); else x->rc=insert(x->rc,y); return(x); } } inorder(struct bstnode *x) { if(x!=NULL) { inorder(x->lc); printf("%3d",x->data); inorder(x->rc); } } preorder(struct bstnode *x) 190
  • 191.
    { if(x!=NULL) { printf("%3d",x->data); preorder(x->lc); preorder(x->rc); } } postorder(struct bstnode *x) { if(x!=NULL) { postorder(x->lc); postorder(x->rc); printf("%3d",x->data); } } nrinorder(structbstnode *x) { struct bstnode *l; l=x; do { while(l!=NULL) { push(l); l=l->lc; } while(top>-1) { l=pop(); printf("%d",l->data); if(l->rc!=NULL) { l=l->rc; break; } else l=NULL; } }while(l!=NULL); } nrpreorder(struct bstnode *x) { struct bstnode *l; l=x; 191
  • 192.
    do { printf("%d",l->data); if(l->rc!=NULL) push(l->rc); l=l->lc; if(l==NULL&&top>-1) l=pop(); }while(l!=NULL); } nrpostorder(struct bstnode *x) { structbstnode *l; l=x; do { while(l!=NULL) { push(l); if(l->rc!=NULL) { push(l->rc); b[++top1]=l->rc; } l=l->lc; } do { l=pop(); if(l!=b[top1]) printf("%3d",l->data); else { top1-=1; break; } } while(top>-1); }while(l!=NULL&&top>-1); } push(struct bstnode *y) { top+=1; a[top]=y; } struct bstnode *pop() { 192
  • 193.
    return a[top--]; } Input/Output: Enter yourchoice 1.Insert 2.Delete 3.Traversal Enter the element 92 Enter your choice 1. Insert 2.Delete 3. Traversal Enter the element 26 Enter your choice 1.Insert 2.Delete 3.Traversal Enter the element 12 Enter your choice 1.Insert 2.Delete 3.Traversal Enter the element 123 Enter your choice 1.Insert 2.Delete 3.Traversal Enter the element 135 Enter your choice 1.Insert 2.Delete 3.Traversal Enter the element 128 Enter your choice 1.Insert 2.Delete 3.Traversal 3 InorderSequence: 12 26 92 123 128 135 Preorder sequence:92 26 12 123 135 128 Postorder sequence: 12 26 128 135 12 92 Conclusion: the program is error free. VIVA QUESATIONS: 1) Define Binary tree ? Ans: Binary tree is a bit special, because whan they are in the sorted form, they facilitate quick search, insertion, and deletion. 2) How many ways a tree can be traversed ? Ans: In three ways. They are i) In-order ii) pre-order iii) post-order 3) define graph ? Ans: A graph is a set of nodes(vertices) and a set of arcs(edges). A graph is connected if there is a path between any two nodes of the graph. Objective 37: 193
  • 194.
    To perform thelinear search operation Description: The linear search is most simple serching method. It does not expect the list to be sorted. The key which is to be searched is compared with each element of the list one by one. If a match exists, the search is terminated. If the end of list is reached it means that the search has failed and key has no matching in the list. ALGORITHM: LINEAR SEARCH 1. Start 2. Read the value of n 3. for i=1 to n increment in steps of 1 Read the value of ith element into array 4. Read the element(x) to be searched 5. search<--linear(a,n,x) 6. if search equal to 0 goto step 7 otherwise goto step 8 7. print unsuccessful search 8. print successful search 9. stop LINEAR FUNCTION 1. start 2. for i=1 to n increment in steps of 1 3. if m equal to k[i] goto step 4 otherwise goto step 2 4. return i 5. return 0 6. stop Flowchart: 194
  • 195.
    start Read n i=1 i<=n i++ Reada[i] Read b C=linear search(a,b) If c! =0 Print c Print element is not found stop T F 195
  • 196.
  • 197.
    Program: #include<stdio.h> main() { int i,j,n,a[10],key; clrscr(); printf("enter rangefor array:"); scanf("%d",&n); printf("enter elements into array:"); for(i=0;i<=n;i++) scanf("%d",&a[i]); printf("enter the search element:"); scanf("%d",&key); for(i=0;i<=n;i++) { if(key==a[i]) { printf("element %d found at %d",key,i); break; } else if(i==n) printf("element %d not found in array",key); } getch(); } Input/Output: enter range for array:4 enter elements into array:56 43 12 88 9 enter the search element:9 element 9 found at 4 enter range for array:5 enter elements into array:23 12 56 34 3 8 enter the search element:3 element 3 found at 4 conclusion: the program is error free 197
  • 198.
    VIVA QUESATIONS: 1) Definelinear search ? Ans : The linear search is most simple serching method. It does not expect the list to be sorted. The key which is to be searched is compared with each element of the list one by one. If a match exists, the search is terminated. If the end of list is reached it means that the search has failed and key has no matching in the list. 198
  • 199.
    Objective 38: To performthe binary search operation Description: Binary search is a vast improvement over the sequential search. For binary search to work, the item in the list must be in assorted order. The approach employed in the binary search is divid and conquer. If the list to be sorted for a specific item is not sorted, binary search fails. ALGORITHM: BINARY SEARCH 1. Start 2. Read the value of n 3. for i=1 to n increment in steps of 1 Read the value of ith element into array 4. Read the element(x) to be searched 5. search<--binary(a,n,x) 6. if search equal to 0 goto step 7 otherwise goto step 8 7. print unsuccessful search 8. print successful search 9. stop BINARY SEARCH FUNCTION 1. start 2. initialise low to 1 ,high to n, test to 0 3. if low<= high repeat through steps 4 to 9 otherwise goto step 10 4. assign (low+high)/2 to mid 5. if m<k[mid] goto step 6 otherwise goto step 7 6. assign mid-1 to high goto step 3 7. if m>k[mid] goto step 8 otherwise goto step 9 8. assign mid+1 to low 9. return mid 10. return 0 11.stop 199
  • 200.
  • 201.
  • 202.
    Program: #include<stdio.h> main() { int i,n,key,a[10],low,high,mid; clrscr(); printf("enter rangefor array:"); scanf("%d",&n); printf("enter elements into array:"); for(i=0;i<n;i++) scanf("%d",&a[i]); printf("the search element:"); scanf("%d",&key); low=0; high=n-1; for(i=0;i<n;i++) { mid=(low+high)/2; if(a[mid]==key) { printf("element %d found at %d",key,mid); break; } if(key<a[mid]) high=mid; else low=mid+1; if(i==n-1) printf("element %d not found in array",key); } getch(); } Input/Output: enter range for array:4 enter elements into array:12 23 34 45 the search element:45 element 45 found at 3 enter range for array:5 enter elements into array:1 34 56 78 88 the search element:45 element 45 not found in array conclusion: the program is error free 202
  • 203.
    VIVA QUESATIONS 1) DefineBinary search ? Ans: Binary search is a vast improvement over the sequential search. For binary search to work, the item in the list must be in assorted order. The approach employed in the binary search is divid and conquer. If the list to be sorted for a specific item is not sorted, binary search fails. 203
  • 204.
    Objective 39: Program thatimplements the bubble sort method Description: Bubble sort is the simplest and oldest sorting technique. This method takes two elements at a time. It compare these two elements. If first elements is less than second one, they are left undistrurbed. If the first element is greater then second one then they are swapped. The procedure continues with the next two elements goes and ends when all the elements are sorted. But bubble sort is an inefficient algorithm. The order of bubble sort algorithm is O(n2 ). Algorithm: i)Bubble Sort: 1. start 2. read the value of n 3. for i= 1 to n increment in steps of 1 Read the value of ith element into array 4. call function to sort (bubble_sort(a,n)) 5. for i= 1 to n increment in steps of 1 print the value of ith element in the array 6. stop BUBBLE SORT FUNCTION 1. start 2. initialise last to n 3. for i= 1 to n increment in steps of 1 begin 4. initialise ex to 0 5. for i= 1 to last-1 increment in steps of 1 begin 6. if k[i]>k[i+1] goto step 7 otherwise goto step 5 begin 7. assign k[i] to temp assign k[i+1] to k[i] assign temp to k[i+1] increment ex by 1 end-if end inner for loop 11. if ex!=0 assign last-1 to last end for loop 12. stop 204
  • 205.
  • 206.
    Program: #include<stdio.h> main() { int i,j,t,a[5],n; clrscr(); printf("enter therange of array:"); scanf("%d",&n); printf("enter elements into array:"); for(i=0;i<n;i++) scanf("%d",&a[i]); for(i=0;i<n-1;i++) for(j=i+1;j<n;j++) if(a[i]>a[j]) { t=a[i]; a[i]=a[j]; a[j]=t; } printf("the sorted order is:"); for(i=0;i<n;i++) printf("t%d",a[i]); getch(); } Input/Output: enter the range of array:3 enter elements into array:3 2 1 the sorted order is: 1 2 3 enter the range of array:5 enter elements into array:56 23 34 12 8 the sorted order is: 8 12 23 34 56 conclusion: The program is error free VIVA QUESATIONS 206
  • 207.
    1) Define bubblesort ? Ans: : Bubble sort is the simplest and oldest sorting technique. This method takes two elements at a time. It compare these two elements. If first elements is less than second one, they are left undistrurbed. If the first element is greater then second one then they are swapped. The procedure continues with the next two elements goes and ends when all the elements are sorted. 2) display the efficiency of bubble sort ? Ans : O(n2 ) Objective 40: 207
  • 208.
    Program that implementsthe Quick sort method Description: This method is invented by hoare, considered to be fast method to sort the elements. The method is also called partition exchange sorting. The method is based on divide and conquer technique. i.e., the entire list is divided into various partitions and sorting is applied again and again on the partition. In this method the list is divided into two baesd on an element called pivot element. Usually the first element is considerd to be the pivot element. Now move the pivot element to its correct position in the list. The elements to the left and pivot element are less that this while the elements to the right of pivot are greater than the pivot. The process is reapplied to each of these partitions till we got the sorted list of elements. Algorithm: Quick Sort: 1. start 2. if lowerbound < upperbound repeat through steps 3 to 13 otherwise goto step 14 begin 3. assign lowerbound to i,upperbound to j, i to pivot 4. if i<j repeat through steps 5 to 10 otherwise goto step _ Begin 5. if a[i]<=k[pivot] and i< upperbound repeat through step 6 otherwise goto step 7 begin 6. assign i+1 to i end if 7. if k[j] > k[pivot] repeat through step 8 otherwise goto step 9 begin 8. assign j-1 to j end if 9. if i< j goto step 10 other wise goto step 4 Begin 10. call function to swap k[i] and k[j] end if end if 11. call function to swap k[pivot] and k[j] 12. call function qsort(x,lowerbound,j-1) 13. call function qsort(x,j+1,upperbound) end if 14. stop Flowchart: 208
  • 209.
  • 210.
    #include<stdio.h> main() { int x[10],i,n; clrscr(); printf("enter noof elements:"); scanf("%d",&n); printf("enter %d elements:",n); for(i=1;i<=n;i++) scanf("%d",&x[i]); quicksort(x,1,n); printf("sorted elements are:"); for(i=1;i<=n;i++) printf("%3d",x[i]); getch(); } quicksort(int x[10],int first,int last) { int pivot,i,j,t; if(first<last) { pivot=first; i=first; j=last; while(i<j) { while(x[i]<=x[pivot] && i<last) i++; while(x[j]>x[pivot]) j--; if(i<j) { t=x[i]; x[i]=x[j]; x[j]=t; } } t=x[pivot]; x[pivot]=x[j]; x[j]=t; quicksort(x,first,j-1); quicksort(x,j+1,last); } } 210
  • 211.
    ***** OUTPUT ***** enterno of elements:6 enter 6 elements:23 12 45 34 21 87 sorted elements are: 12 21 23 34 45 87 conclusion: The program is error free VIVA QUESATIONS 1) Define quick sort ? Ans: This method is invented by hoare, considered to be fast method to sort the elements. The method is also called partition exchange sorting. The method is based on divide and conquer technique. i.e., the entire list is divided into various partitions and sorting is applied again and again on the partition. In this method the list is divided into two baesd on an element called pivot element. Usually the first element is considerd to be the pivot element. Now move the pivot element to its correct position in the list. The elements to the left and pivot element are less that this while the elements to the right of pivot are greater than the pivot. The process is reapplied to each of these partitions till we got the sorted list of elements. 2) Efficiency of quick sort ? Ans: O(n log n) Objective 41:Program that implements the insertion sort method 211
  • 212.
    Description: Insertion sortis similar to playing cards. To sort the cards in yourhand you extrat a card shift the remaining cards and then insert the extracted card in its correct place. The efficiency of insertion sort is O(n2 ). Algorithm: ii) Insertion Sort: 1. start 2. for i= 1 to n increment in steps of 1 begin assign k[i] to temp 3. forj=i-1 down to j>=0 and temp<k[j] begin assign k[j] to k[j+1] end inner for loop 4. assign temp to k[j+1] end for loop 5. stop Flowchart: 212
  • 213.
  • 214.
    #include<stdio.h> main() { int i,j,t,a[10],n,p=0; clrscr(); printf("enter therange of array:"); scanf("%d",&n); printf("enter elements into array:"); for(i=0;i<n;i++) scanf("%d",&a[i]); for(i=1;i<n;i++) { t=a[i]; for(p=i;p>0 && a[p-1]>t;p--) a[p]=a[p-1]; a[p]=t; } printf("the sorted order is:"); for(i=0;i<n;i++) printf("t%d",a[i]); getch(); } ***** OUTPUT ***** enter the range of array:5 enter elements into array:5 4 3 2 1 the sorted order is: 1 2 3 4 5 enter the range of array:6 enter elements into array:23 12 89 45 67 34 the sorted order is: 12 23 34 45 67 89 conclusion: The program is error free VIVA QUESATIONS 214
  • 215.
    1) Define insertionsort ? Ans: Insertion sort is similar to playing cards. To sort the cards in yourhand you extrat a card shift the remaining cards and then insert the extracted card in its correct place. 2) Efficiency of the insertion sort ? Ans: The efficiency of insertion sort is O(n2 ). Objective 42: 215
  • 216.
    Program to implementthe merge sort method Description: The merge sort splits the list to be sorted into two equal halves, and places them in separate arrays. Each array is recursively sorted, and then merged back together to form the final sorted list. Like most recursive sorts, the merge sort has an algorithmic complexity of O(n log n). Algorithm: main program Step1: Start Step2: declare the merge sort function Step3: Declare the array and their size and initailaze the j=0 Step4: read the array elements and then sort these elements. Step5: read the array elements before the merge sort and then display the elements. Step6: call the merge sort function Step7: display the array elements after merge sort by using the following stament. for( j=0;j<Max_ary;j++) Step8: Stop Subprogram Step1:initialize the array excuting[MAX_ARY] and j=0,mid=0,mrg1=0,mrg2=0,size=start-end+1 Step2: check the condition if(end==start) then return Step3: calculate the mid value Mid=(end+start)/2 Step4: call themerge_sort(x,end,mid) Step5:merge_sort(x,mid+1,start) Step6: performing the looping operation For(j=0;j<SIZE;j++) then its true Executing[j]=x[end+1] Mrg1=0; Step7: calculate the mrg2=mid-end+1 Step8: performing the looping operation For(j=0;j<SIZE;j++) then its true then goto step9 Step9: check the condition i) if(mrg2<=start-end) is true goto ii). If not goto Step12. ii) If(mrg1<=mid-end) is true goto iii). If not goto step11 iii) If(executing[mrg1]>executing[mrg2]) is true then follows. If not goto step10. X[j+end]= executing[mrg2++] Step10: x[j+end]=executing[mrg1++]. If not goto Step11 Step11: x[j+end]= executing[mrg2++] Step12: x[j+end]=executing[mrg1++] Step13: return to main program Flow chart: 216
  • 217.
    Start Declare the arrayand array size Read the array elements Define merge_sort function J=0 j++ j<MAX_ARY Display the elements before merge sort Mergesort(ary,0,MAX_ARY-1) J=0 j++ j<MAX_ARY Display the elements after merge sort True False True False Stop 217
  • 218.
    Merge_sort() Size=start-end+1 Mid=0 Mrg1=0 Mrg2=0 Ifend==start Mid=(end+start)/2 Call merge_sort(x,end,mid) Call merge_sort(x,mid+1,start) j=0 j++ j<size Executing[j]=x[end+j] Mrg1=0 True j++ j=0 j<size False If mrg2<=start- end False X[j+end]=executing[mrg1++] True If mrg1<=mid- end False X[j+end]=executing[mrg2++] If executing[mrg1]> executing[mrg2] False X[j+end]=executing[mrg1++] True X[j+end]=executing[mrg2++] TrueReturn to main program T F 218
  • 219.
    Program: #include <stdio.h> #include <stdlib.h> #defineMAX_ARY 10 void merge_sort(int x[], int end, int start); int main(void) { int ary[MAX_ARY]; int j = 0; printf("nnEnter the elements to be sorted: n"); for(j=0;j<MAX_ARY;j++) scanf("%d",&ary[j]); /* array before mergesort */ printf("Before :"); for(j = 0; j < MAX_ARY; j++) printf(" %d", ary[j]); printf("n"); merge_sort(ary, 0, MAX_ARY - 1); /* array after mergesort */ printf("After Merge Sort :"); for(j = 0; j < MAX_ARY; j++) printf(" %d", ary[j]); printf("n"); getch(); } /* Method to implement Merge Sort*/ void merge_sort(int x[], int end, int start) { int j = 0; const int size = start - end + 1; int mid = 0; int mrg1 = 0; int mrg2 = 0; int executing[MAX_ARY]; if(end == start) return; 219
  • 220.
    mid = (end+ start) / 2; merge_sort(x, end, mid); merge_sort(x, mid + 1, start); for(j = 0; j < size; j++) executing[j] = x[end + j]; mrg1 = 0; mrg2 = mid - end + 1; for(j = 0; j < size; j++) { if(mrg2 <= start - end) if(mrg1 <= mid - end) if(executing[mrg1] > executing[mrg2]) x[j + end] = executing[mrg2++]; else x[j + end] = executing[mrg1++]; else x[j + end] = executing[mrg2++]; else x[j + end] = executing[mrg1++]; } } Output: Enter the elements to be sorted: 8 2 3 4 1 5 7 6 9 0 Before : 8 2 3 4 1 5 7 6 9 0 After Merge Sort : 0 1 2 3 4 5 6 7 8 9 Enter the elements to be sorted: 7 6 5 4 8 4 3 2 1 3 Before : 7 6 5 4 8 4 3 2 1 3 After Merge Sort : 1 2 3 3 4 4 5 6 7 8 Conclusion: the program is error free VIVA QUESATIONS 1) Define merge sort ? Ans: The merge sort splits the list to be sorted into two equal halves, and places them in separate arrays. Each array is recursively sorted, and then merged back together to form the final sorted list. 2) Efficiency of merge sort ? Ans: O(n log n). 220
  • 221.
    Objective 43: To implementsthe Lagrange interpolation and Newton Gregory forward interpolation Lagrange Interpolation : Algorithm: Step 1. Read x,n Step2. for i=1 to (n+1) is steps of 1 do Read xi,fi end for {the above statements reads x,s and the corresponding values of f is } Step 3. Sum=0 Step 4. for i=1 to (n+1) in steps of 1 do Step 5. Profvnc=1 Step 6. for J=1 to (n+1) in steps of 1 do Step 7. If (j≠i) then prodfunc=prodfunc X(x-xj) / (xi-xj) endfor Step 8. Sum=Sum+fi x Prodfunc {sum is the value of f at x} end for Step 9. Write x, sum Step 10. STOP 221
  • 222.
  • 223.
    Program: #include<stdio.h> #include<math.h> Main() { Float y, x[20],f[20],sum,pf; IntI,j,n; Printf(“enter the value of n”); Scanf(“%d”,&n); Printf(“enter the value to be found”); Scanf(“%f”,&y); Printf(“enter the values of xi’s & fi’s”); For(i=0;i<n;i++) { Pf=1; For(j=0;j<n;j++) { If(j!=i) Pf *= (y-x[j])/(x[i] – x[j]); } Sum += f[i] *pf; } Printf(“nx = %f ”,y); Printf(“n sum =%f ”,sum); } Input/Output: Enter the value of n 4 Enter the value to be found 2.5 Enter the values for xi’s & fi’s 1 1 2 8 3 27 4 64 X = 2.500000 Sum = 15.625000 Conclusion: The program is error free VIVA QUESATIONS 1) Define storage class ? Ans: Storage class specifiers inform the complier how to store the variable; the storage clas specifiers in the c language are : auto, register, static,extern, typedef 223
  • 224.
    Newton gregory forwardinterpolation. Algorithm: Step1: START Step2: Read n Step3: for i=0 to (n-1) do read xi,yi Step4: read x Step5: h←xi-x0 Step6: p←(x-xo)/n Step7: for j=0 to n-2 do ∆1yj←yj+1-∆i-1 Step8: k←n-2 Step9: for i=2 to (n-1)do Step9.1: k←k-1 Step9.2:for j=0 to k do ∆iyj←∆i-1 yj+1-∆i-1yj Step10: Sumy←y0 Step11: Pvalue←1 Step12: Fact value←1 Step13: for l=1 to (n-1) do Step13.1: Pvalue←pvalue x (p-(l-1)) Step13.2: factvalue←factvaluex1 Step13.3: term←(pvalue x ∆ly) / factvalue Step13.4: Sumy←Sumy+term Step14: Print x,SUMY Step15: STOP Flowchart: 224
  • 225.
  • 226.
    #include<stdio.h> #include<math.h> Main() { Int i, j,n, k, l; Float sumy, h, term, p, z, pvalue; Float x[25], y[25], d[25][25], factvalue; Printf(“enter the value of n”); Scanf(“%d”,&n); Printf(“enter %d values for x, y n”,n); For(i=0;i<n;i++) Scanf(“%f %f”, &x[i], &y[i]); Printf(“n enter z”); Scanf(“%f”,&z); h = x[1] – x[0]; p = (z - x[0] )/ h; for(j=0; j<n-2; j++) d[i][j] =y[j+1] – y[j]; k=n-2; for(i=2; i<n; i++) { k++; for(j=0; j<=k; j++) d[i][j] =d[i-1][j+1] – d[i-1][j]; } For(l=1; l<n; l++) { Pvalue *= (p-(l - 1)); Factvalue *= 1; Term = pvalue* d[l][0] / factvalue; Sumy += term; } Printf(“n y value at z = %f is %f”, z, sumy); } Input/Output: 226
  • 227.
    Enter n 7 Enter7 data values for x, y 1921 35 1931 42 1941 58 1951 84 1961 120 1971 165 1981 220 Enter z 1925 Y value at z = 1925.000000 is 36.756710 Conclusion: The program is error free VIVA QUESATIONS 1) What is the use of goto statement ? Ans: The goto statement is used to alter the normal sequence of the program execution by unconditionally transferring control to some other part of the program. 2) What is the use of continue statement ? Ans: The continue statement is used to bypass the remainder of the current pass through a loop Objective 44: 227
  • 228.
    Implement in ‘C’the linear regression and polynomial regression algorithms Linear regression Algorithm: Step 1. Read n Step 2. Sumx=0 Step 3. Sumxsq=0 Step 4. Sumy=0 Step 5. Sumxy=0 Step 6. fori=1 to n do Step 7. Read x,y Step 8. Sumx=sumx+x Step 9.Sumxsq=Sumxsq+x2 Step 10.Sumy=Sumy+y Step 11.Sumxy=sumxy+x x y end for Step 12. denom=n x sumxsq – sumx x sumx Step 13. a0=(sumy x sumxsq – sumx x sumxy) / denom Step 14. a1=(n x sumxy-sumx x sumy)/ denonm Step 15. Write a1,a0 Step 16. STOP 228
  • 229.
  • 230.
    Program: #include<stdio.h> #include<math.h> Main() { Int n,I; Float sumx,sumxsq, sumy, sumxy, x, y, a0, a1, denom; Printf(“enter the n value”); Scanf(“%d”,&n); Sumx=0; Sumsq=0; Sumy=0; Sumxy=0; For(i=0;i<n;i++) { Scanf(“%f %f”,&x, &y); Sumx +=x; Sumsq += pow(x, 2); Sumy +=y; Sumxy +=x * y; } Denom = n * sumxsq – pow(sumx, 2); A0 = (sumy * sumxsq –sumx *sumxy)/denom; A1 = (n * sumxy –sumx *sumy)/denom; Printf(“y= %fx + %f”,a1,a0); } Input/Output: Enter the n value 7 1 2 2 5 4 7 5 10 6 12 8 15 9 19 Y = 1.980769x + 0.096154 Conclusion: The program is error free VIVA QUESATIONS 1) What is the use of goto statement ? Ans: The goto statement is used to alter the normal sequence of the program execution by unconditionally transferring control to some other part of the program. 2) What is the use of continue statement ? Ans: The continue statement is used to bypass the remainder of the current pass through a loop 230
  • 231.
    Polynomial regression Algorithm: Sep 1:Strart Step 2: Read n Step 3: Initialize sumx = 0, sumxsq = 0, sumy = 0, sumxy = 0, sumx3 = 0, sumx4 = 0, sumxsq =0 Step 4: Intialize i=0 Step 5: Repeat steps 5 to 7 until i<n Step 6: Read x,y Step 7: Sumx = sumx + x Sumxsq =sumxsq + pow(x,2) Sumx3 = sumx3 + pow(x,3) Sumx4 = sumx4 + pow(x,4) Sumy = sumy + y Sumxy = Sumxy + x*y Sumxsqy = Sumxsqy + pow(x,2) *y Step 8: Increment I by 1 Step 9: Assign a[0][0] = n a[0][1] = n a[0][2] = n a[0][3] = n a[1][0] = n a[1][1] = n a[1][2] = n a[1][3] = n a[2][0] = n a[2][1] = n a[2][2] = n a[2][3] = n Step 10: Intialize i=0 Step 11: Repeat steps 11 to 15 until i<3 231
  • 232.
    Step 12: Intializej=0 Step 13: Repeat step 13 to 14 until j<=3 Step 14: Write a[i][j] Step 15: Increment j by 1 Step 16: Increment I by 1 Step 17: Initialize k =0 Step 18: Repeat steps 18 to 27 until k<=2 Step 19: Intialize i=0 Step 20: Repeat step 20 to 26 until i<=2 Step 21: If I not equal to k Step 22: Asign u=a[i][k]/a[k][k] Step 23: Intialize j=k Step 24: Repeat steps 24 and 25 until j<=3 Step 25: Assign a[i][j] = a[i][j] – u *a[k][j] Step 26: Increment j by 1 Step 27: Increment i by 1 Step 28: Increment k by 1 Step 29: Initialize I =0 Step 30: Repeat steps 31 to 33 until i<3 Step 31: Assign b[i] = a[i][3]/a[i][i] Step 32: Write I, b[i] Step 33: Increment I by 1 Step 34: Write b[2],b[i],b[0] Step 35: Stop 232
  • 233.
  • 234.
    Program: #include<stdio.h> #include<math.h> main() { Int n, I,j, k; Float sumx, sumxsq, sumy, sumxy, x, y; Float sumx3, sumx4, sumxsqy, a[20][20], u=0.0, b[20]; Printf(“n Enter the n value”); Scanf(“%d”, &n); Sumx = 0; Sumxsq = 0; Sumy = 0; Sumxy = 0; Sumx3 = 0; Sumx4 = 0; Sumxsqy = 0; For(i=0; i<n; i++) { Scanf(“%f %f”, &x, &y); Sumx +=x; Sumxsq += pow(x,2); Sumx3 += pow(x,3); Sumx4 += pow(x,4); Sumy +=y; Sumxy += x * y; Sumxsqy += pow(x,2) *y; } A[0][0] = n; A[0][1] = sumx; A[0][2] = sumxsq; A[0][3] = sumy; A[1][0] = sumx; A[1][1] = sumxsq; A[1][2] = sumx3; A[1][3] = sumxy; A[2][0] = sumxsq; A[2][1] = sumx3; A[2][2] = sumx4; A[2][3] = sumxsqy; for(i=0; i<3; i++) { for(j=0; j<=3; j++) Printf(“%10.2f”,a[i][j]); 234
  • 235.
    Printf(“n”); } For(k=0; k<=2; k++) { For(i=0;i<=2;i++) { If(i!=k) U=a[i][k]/a[k][k]; For(j= k; j<=3; j++) A[i][j]=a[i][j] – u * a[k][j]; } } For(i=0;i<3;i++) { B[i] = a[i][3]/a[i][i]; Printf(“nx[%d] = %f”, I, b[i]); } Printf(“n”); Printf(“y= %10.4fx +10.4 fx +%10.4f”,b[2],b[i],b[0]); } Input/Output: Enter the n value 10 -4 21 -3 12 -2 4 -1 1 0 2 1 7 2 15 3 30 4 45 5 67 10.00 5.00 85.00 204.00 5.00 85.00 125.00 513.00 85.00 125.00 1333.00 3193.00 X[0] = 2.030303 X[1] = 2.996970 X[2] = 1.984848 Y = 1.9848xsq + 2.9979x + 2.0303 Conclusion: The program is error free 235
  • 236.
    VIVA QUESATIONS 1) Defineinsertion sort ? Ans: Insertion sort is similar to playing cards. To sort the cards in yourhand you extrat a card shift the remaining cards and then insert the extracted card in its correct place. 2) Efficiency of the insertion sort ? Ans: The efficiency of insertion sort is O(n2 ). 236
  • 237.
    Objective 45: Program toImplement Traezodial and simpson methods. Traezodial method: Algorithm: Step 1. Read x1, x2, e { x1 and x2 are the two end points of the internal the allowed error in integral is e} Step 2. h=x2-x1 Step 3. SI = (f(x1) + f(x2))/2; Step 4. I = h-si Step 5. i=1 Repeat Step 6. x=x1 + h/2 Step 7. for J= 1 to I do Step 8. SI= SI + f(x) Step 9. x=x+h Endfor Step 10. i=21 Step 11. h=h/2 { Note that the internal has been halved above and the number of points where the function has to be computed is doubled} Step 12.i0=i1 Step 13. i1 = h.si Step 14. until / I1-i0 / <=c./i1/ Step 15. Write I1,h,i Step 16. Stop 237
  • 238.
  • 239.
    Program: #include<stdio.h> #include<math.h> main() { float h,a,b,n,x[20],y[20],sum=0,integral; int i; clrscr(); printf("enterthe value ofa,b,n:"); scanf("%f %f %f",&a,&b,&n); printf("enter the values of x:"); for(i=0;i<=(n-1);i++) { scanf("%f",&x[i]); } printf("n enter the values of y:"); for(i=0;i<=(n-1);i++) { scanf("%f",&y[i]); } h=(b-a)/n; x[0]=a; for(i=1;i<=n-1;i++) { x[i]=x[i-1]+h; sum=sum+2*y[i]; } sum=sum+y[b]; integral=sum*(h/2); printf("approximate integral value is: %f",integral); getch(); } 239
  • 240.
    Input/Output: Enter the valuesof a,b,n 1 2 3 Enter the values of x: 1 2 3 Enter the values of y: 1 2 3 Approximate integral value is 2.166667 Conclusion: The program is error free 240
  • 241.
    Simpsons Method: Algorithm: Step 1.Read x1,x2,e Step 2. h=(x2-x1)/2 Step 3. i=2 Step 4. si=f(x1) + f(x2) Step 5. s2=0 Step 6. s4=f(x1+h) Step 7. I0=0 Step 8. In =(s+4s4). (h/3) Repeat Step 9. s2=s2+s4 {s2 stores already computed functional value and s4 the value computed in the new nitration } Step 10. s4=0 Step 11. x=x1+h/2 Step 12. for j=1 to I do Step 13. s4=s4+f(x) Step 14. x=x+h Step 15. h=h/2 Step 16. i=2i Step 17. io=in Step 18. in= (s1+2s2+4s4) . (h/3) Step 19. until |In-Io|≤e. /in Step 20. Write In,h,i Step 21. STOP 241
  • 242.
  • 243.
    Program: #include<stdio.h> #include<conio.h> #include<math.h> main() { float h,a,b,n,x[20],y[20],sum=0,itgl; int i; clrscr(); printf("enterthe values of a,b,n"); scanf("%f%f%f",&a,&b,&n); printf("enter the values of x"); for(i=0;i<=n;i++) { scanf("%f",&x[i]); } printf("n enter the values of y"); for(i=0;i<=n;i++) { scanf("%f",&y[i]); } h=(b-a)/n; a=x[0]; b=x[n]; for(i=0;i<=(n-2);i++) { x[i]=x[i]+h; if(i%2==0) { sum=sum+4*y[i]; } else { sum=sum+2*y[i]; } } itgl=sum*(h/3); printf("integral value%f",itgl); getch(); } 243
  • 244.
    Input/Output: Enter the valuesof a,b,n 1 2 3 Enter the value of x 4 5 6 7 Enter the values of y 8 9 1 2 Integral value is 5.555556 Conclusion: The program is error free VIVA QUESATIONS 1) Define Binary search ? Ans: Binary search is a vast improvement over the sequential search. For binary search to work, the item in the list must be in assorted order. The approach employed in the binary search is divid and conquer. If the list to be sorted for a specific item is not sorted, binary search fails. 244
  • 245.
    ADDITIONAL LAB EXPERIMENTS Objective46: Write a c program for heap sort Description: In this method, a tree structure caed heap is used. A heap is type of a binary tree. An ordered baanced binary tree is caed a min-heap where the vaue at the roo of any sub tree is ess than or equa to the vaue of either of its chidern. Heap sort is basically an improvement over the binary tree sort. Algorithm: Heap sort SWAP FUNCTION 1. start 2. assign *a to temp 3. assign *b to *a 4. assign temp to *b 5. stop HEAP SORT 1. start 2. assign n to i and a[n] to item 3. if i > 1 and a[i/2]< item repeat through step 4 other wise goto step 5 begin 4. assign a[i/2] to a[i] and i/2 to i end if 5. assign item to a[i] 6. stop 245
  • 246.
  • 247.
    Program: #include<stdio.h> int a[20]; main() { int n,i; clrscr(); printf("Enternumber of elements: "); scanf("%d",&n); printf("Enter %d elements: ",n); for(i=1;i<=n;i++) scanf("%d",&a[i]); heapsort(n); printf("Sorted elements are: n"); for(i=1;i<=n;i++) printf("%3d",a[i]); getch(); } heapsort(int n) { int t; while(n>1) { maxheap(n); t=a[1]; a[1]=a[n]; a[n]=t; n=n-1; } } maxheap(int n) { int i,t,j; for(i=2;i<=n;i++) { t=a[i]; j=i; while(a[j/2]<t&&j>1) { a[j]=a[j/2]; j=j/2; } a[j]=t; } } 247
  • 248.
    Input/Output: Enter number ofelements: 4 Enter 4 elements: 23 4 12 8 Sorted elements are: 4 8 12 23 Enter number of elements: 6 Enter 6 elements: 67 23 6 45 99 78 Sorted elements are: 6 23 45 67 78 99 Conclusion: The program is error free VIVA QUESATIONS 1) Drawback of the binary tree ? Ans: Additional space is required for building the tree 2) The complexity of the heap sort algorithm ? Ans: O(n og n) 248
  • 249.
    Objective 47: Write ac program for selectioon sort Description: This is the simplest method of sorting. In this method, to sort the data in ascending order, the 0th element is compared with all other eements. If the 0th element is found to be greater than the compared element then they are interchanged. Algorithm: 1) Start 2) Initiliaze the variables I,j,temp and arr[] 3) Read the loop and check the condition. If the condition is true print the array elements and increment the I value. Else goto step 4 4) Read the loop and check the condition. If the condition true then goto next loop. 5) Read the loop and check the condition. If the condition true then goto if condition 6) If the condition if(arr[i]>arr[j]) is true then do the following steps i) temp=arr[i] ii) arr[i]=arr[j] iii) arr[j]=temp 7) increment the j value 8) perform the loop operation for the displaying the sorted elements. 9) print the sorted elements 10) stop 249
  • 250.
    satrt Initialize the i,j,temp,arr[] I=0 i++ I<=4 Printthe arr[i] elements I=0 i++ I<=3 J=j+1 j++ J<=4 If arr[i]>arr[j] Temp=arr[i] Arr[i]=arr[j] Arr[j]=temp Print arr[i]stop I=0 I++ I<=4 FLOW CHART 250
  • 251.
    Program: #incude<stdio.h> #incude<conio.h> Void main() { Int arr[5]={25,17,31,13,2}; IntI,j,temp; Clrscr(); Printf(“selection sortn”); Printf(“n array before sorting:n”); For(i=0;i<=3;i++) Printf(“%dt,arr[i]”); For(i=0;i<=3;i++) { For(j=j+1;j<=4;j++) { If(arr[i]>arr[j]) { Temp=arr[i]; Arr[i]=arr[j]; Arr[j]=temp; } } 251
  • 252.
    } Printf(“nn array aftersortong:n”); For(i=0;i<=4;i++) Printf(“%dt”,arr[i]); Getch(); } Sampe input & output: 1) Section sort Array before sorting: 25 17 31 13 2 Array after sorting: 2 13 17 25 31 2) section sort Array before sort 25 31 30 12 1 Array after sort 1 12 25 30 31 Concusion: this program is error free VIVA QUESATIONS 1) The complexity of the section sort algorithm ? Ans: O(n2 ) 2) 1) Drawback of the binary tree ? Ans: Additional space is required for building the tree 3) The complexity of the heap sort algorithm ? Ans: O(n og n) 252