1
CHAPTER – I
INTRODUCTION
ABOUT HCL:
The 35 year old enterprise, founded in 1976, is one of the India’s original IT garage
startups. Its range of offerings span R&D and Technology Services, Enterprise and
Applications Consulting, Remote Infrastructure Management, BPO services, IT
Hardware, Systems Integration and Distribution of Technology and Telecom products
in India. The HCL team comprises 90,000 professionals of diverse nationalities,
operating across 31 countries including 505 points of presence in India. HCL is
leading global technology and IT enterprise with annual revenues of US$ 6.2 billion.
In 1976, Shiv Nadar, Arjun Malhotra, Subhash Arora, Badam Kishore Kumar, T.V
Bharadwaj and Arun Kumar jointly started a company named Microcomp Limited.
The focus of the company was design and manufacturing of scientific calculators. The
venture provided its founders money to start a company that focused on
manufacturing computers. The company name "HCL" used to stand for "Hindustan
Computer Limited" but now HCL is the only one name that the company goes by.
HCL received support from the Government of Uttar Pradesh to set up manufacturing
in Noida. On February 1st 2013, Nadar announced that he would step down as
chairman of HCL Corporation and his daughter Roshni Nadar would become the next
chairman.
2
HINDUSTAN COMPUTERS LIMITED DIVISIONS
HCL INFOSYSTEMS LIMITED
3
HCL Infosystems Ltd was founded in 1976. HCL Peripherals, a sub-unit founded in
1983, is a manufacturer of computer peripherals in India of Display Products, Thin
Client solutions, Information and Interactive Kiosks and Networking products &
Solutions. HCL Peripherals has two Manufacturing facilities, one
in Pondicherry (Electronics) and the other in Chennai (Mechanical). The company has
been given ISO: 27001 certifications. HCL TAC (Technical Assistance Centre) was
started to give support to customers, at Pondicherry.
HCL Infosystems Ltd., a listed subsidiary of HCL, is an India-based hardware and
systems integrator with a focus on emerging markets. It has a presence in 170 cities
and 505 points of presence reaching 4000 towns throughout India and operations in
emerging markets including South Asia, Middle East & Africa. It has a strong
distribution network of 93,000 outlets in over 9,000 towns in India. Its manufacturing
facilities are based in Chennai, Pondicherry and Uttarakhand. It is headquartered
at Noida.
The company operates under three primary segments namely Computer Systems and
related products and services, Telecommunication & Office Automation and Internet
and related services.
Computer Systems and related products and services: The segment operations
comprise of manufacturing of computer hardware systems, providing comprehensive
Systems Integration, Roll out and Infrastructure Management solutions in different
industry verticals, providing IT services including maintenance & facility
management and ICT training. The subsidiary HCL Infosystems Limited, Singapore
and its step down subsidiary HCL Infosystems MEA, Dubai along with its
subsidiaries form part of the Computer Systems segment.
Telecommunication & Office Automation: The segment operations comprise of
distribution of telecommunication and other digital lifestyle products, office
automation products and related comprehensive maintenance and allied services.
Internet and Related Services: The segment provides Internet related services through
the company's wholly owned subsidiary HCL Infinet Limited to business enterprises.
The offerings include Internet access services, virtual private network and other
connectivity services.
4
On 26 July 2012, HCL Infosystems said it acquired Edurix, education content
provider that will help it to strengthen its education and learning business.
HCL TECHNOLOGIES LIMITED
HCL Technologies Limited (HCL) is an Indian provider of Information technology
(IT) services and consulting company headquartered in Noida, Uttar Pradesh, India. It
is primarily engaged in providing a range of outsourcing services, business process
outsourcing and infrastructure services. HCL Technologies is the fifth largest IT
Company in India and is ranked 48 in the global list of IT services providers.
HCL Technologies is one of more than 3,000 technology companies in the Bloomberg
database. HCL Technologies is one of the seven companies with revenue of more than
$4.5 billion, a market capitalization of more than $5 billion, and a compounded
annual growth rate greater than 25 per cent during the past five years.
HCL Technologies is one of three businesses which are separately listed in India –
falling under the corporate umbrella of HCL Enterprise with combined annual 2011
revenues of US$6 billion. HCL Enterprise was founded in 1976 and is one of India's
original IT garage start ups. HCL Technologies formed in 1991 when HCL's R&D
business was spun off to focus on the growing IT services industry. They have
decided to vast their features in Information Technology all over the world. Over the
last 20 years, HCL has expanded its service portfolio in IT applications (custom
applications for industry solutions and package implementation), IT infrastructure
management, and business process outsourcing, while maintaining and affecting
product engineering.
5
BACKGROUND OF THE STUDY:
In this modern business environment organizations are in increasing needs to optimize
their traditional resources for achieving success in the competitive environment.
Liberalization, privatization and globalization have brought into considerable changes
in the market conditions as well as in social, economic and technology spheres which
have brought competitive business scenario. Due to such changes, there is a need of
market research to know the competitive environment and to know as to how the
organization can formulate its strategy to gain profit and secure the current position in
the competitive market.
HCL Career Development Centre has been working in IT education field since the
last 7 years. It is providing hardware, software and networking training and placement
programs for the students and for those who are doing jobs in different organizations
to build their career in IT field with HCL.
The project titled “A STUDY ON MARKETING STRATEGY OF CAREER
DEVELOPMENT CENTRE OF HCL” brings out the current market share of HCL
because the study includes the comparative study of all the IT Institutes which are
providing the same course and have a very good reputation in the market. The topic
has been selected to study the present market condition of HCL, its competitors and
where it stands. This study presents the students perception for HCL CDC and the
reason for their preference. The topic has been assigned to study the present value and
where HCL CDC stands in IT field.
In IT education it has been said that if education is a kingdom, Student is its king.
Education involves only servicing to students, so satisfying them ultimately makes the
business profitable.
This study includes meeting with potential customers to take their feedback and to
provide them information about training and placement programs provided by HCL
CDC. The data has been collected through questionnaire and career counseling
provided in the field and at the office.
6
NEED OF THE STUDY:
HCL CDCs provide specially designed courses in high-end software, hardware and
networking integration to groom students into industry-ready professionals. HCL
CDCs also offer placement support to all their students who excel in their academics
and display a remarkable performance during the course.
As the training arm of HCL Infosystems, HCL Career Development Centre (CDC)
carries forth a legacy of excellence spanning across more than three decades. HCL
CDC is an initiative that enables individuals and organizations to benefit from HCL's
deep expertise in the IT space.
Among the fastest growing IT education brands in India, HCL CDC offers a complete
spectrum of quality training programs on software, hardware, networking as well as
global certifications in association with leading IT organizations worldwide.
This study will provide information where HCL CDC stands among other competitors
like JET KING, NIIT, IIJT etc. and why students prefer training programs provided
by HCL CDC. This study will also increase the popularity of HCL CDC among the
students and will get the feedback from existing students and potential customers.
7
OBJECTIVE AND SCOPE OF PROJECT:
Specific Objective:
1. To generate the database of the potential customers.
2. To forward the database of potential customers or prospective clients to senior
level of management.
3. To find out the competitor of HCL CDC present in the Noida market and
products they are offering.
4. To find out customer preference about services offered by HCL CDC in
relation to its competitors.
OBJECTIVES
Generate
databaseof the
potential
customers.
Forward the
databaseof
potential
customers to
senior level of
management.
Find out the
competitor of
HCL CDC.
Find out customer
preference about
services offered
by HCL CDC in
relation to its
competitors.
8
THEORETICAL BACKGROUND:
Marketing:
“The Process of planning and executing the conception, pricing promotion and
distribution of ideas, goods and services to create exchanges that satisfy individual
and organizational goal.” - American Marketing Association
Marketing Management:
Marketing management is analysis planning, implementation and control of programs
designed to create, build, maintain mutually beneficial exchanged and relationship
with target market for the purpose of achieving organizational goal. -Philip Kotler
Marketing Management is a business discipline which is focused on the practical
application of marketing techniques and the management of a firm's marketing
resources and activities. Rapidly emerging forces of globalization have compelled
firms to market beyond the borders of their home country making International
marketing highly significant and an integral part of a firm's marketing strategy.
Marketing managers are often responsible for influencing the level, timing, and
composition of customer demand accepted definition of the term. In part, this is
because the role of a marketing manager can vary significantly based on a business'
size, corporate culture, and industry context. For example, in a large consumer
products company, the marketing manager may act as the overall general manager of
his or her assigned product. To create an effective, cost-efficient Marketing
management strategy, firms must possess a detailed, objective understanding of their
own business and the market in which they operate. In analyzing these issues, the
discipline of marketing management often overlaps with the related discipline of
strategic planning.
Implementation planning:
After the firm's strategic objectives have been identified, the target market selected,
and the desired positioning for the company, product or brand has been determined,
marketing managers’ focus on how to best implement the chosen strategy.
Traditionally, this has involved implementation planning across the "4Ps" of
9
marketing: Product management, Pricing (at what price slot do you position your
product, for e-g low, medium or high price), Place (the place/area where you are
going to be selling your products, it could be local, regional, country wide or
International) (i.e. sales and distribution channels), and People. Now a new P has been
added making it a total of 5P's. The 5th P is Politics which affects marketing in a
significant way.
Taken together, the company's implementation choices across the 4(5) Ps are often
described as the marketing mix, meaning the mix of elements the business will
employ to "go to market" and execute the marketing strategy. The overall goal for the
marketing mix is to consistently deliver a compelling value proposition that reinforces
the firm's chosen positioning, builds customer loyalty and brand equity among target
customers, and achieves the firm's marketing and financial objectives.
Marketing mix:
The term "marketing mix" was first used in 1953 when Neil Borden, in his American
Marketing Association presidential address, took the recipe idea one step further and
coined the term "marketing-mix". A prominent marketer, E. Jerome McCarthy,
proposed a 4 P classification in 1960.
10
CHAPTER – II
ORGANIZATIONAL PROFILE
ABOUT HCL CAREER DEVELOPMENT CENTRE:
HCL Career Development Centre has been working in IT education field since the
last 7 years. It is providing hardware, software and networking training and placement
programs for the students and for those who are doing jobs in different organizations
to build their career in IT field with HCL.
Among the fastest growing IT education brand in India, HCL CDC offers a complete
spectrum of quality training programs in software , hardware, networking as well as
various global certification in association with leading IT organization worldwide.
HCL CDC is an initiative that enables individuals and organizations to get benefit
from HCL’s expertise in the IT space. The company has ventured into the field of IT
training with an objective to meet the increasing demand for skilled professionals
across the country.
HCL CDC alliance with leading IT corporations such as Microsoft, Red Hat and
Oracle provides valuable input for augmenting curriculum as well as in adopting best
global practices in IT education. Training solutions are designed to help stand
competitive today as well as in the future.
At the heart of any successful activity lies a Quality. In today’s world, where there is
cut-throat competition at every single step, it is becoming particularly important to
focus on the competitive activities of the business. There has been much thinking
about the business strategies over the last six years; particularly regarding what are
quality and value for organization needed to have in order to compete in a specific
environment of business.
11
ADVANTAGE OF HCL CDC:
At HCL CDC, they pride upon the fact that our training programs provide students
with a sustainable competitive edge that not only helps them secure the initial
placement but rather remains as an asset throughout their career span. Some
advantages are:
 HCL Heritage- HCL CDC combines our heritage of excellence with cutting-
edge IT expertise across multiple IT domains.
 Cutting-Edge Courseware- Our courseware is designed and developed in
consultation with seasoned IT professionals and is continuously updated as per
the changing industry trends.
 Global Alliances- Through partnership with leading technology companies
including Microsoft, Oracle and Red Hat, HCL CDC conducts certification
programs in software, system and network administration offering you a
distinct edge in the job market
 International Recognition- All our training programs is backed by HCL
successful brand image that is well recognized all across the world.
 Hands-on Training- We place major emphasis upon the application and
practical training aspect of IT training to make the students industry-ready
from day one.
 Widespread Network- HCL CDC has set up premier IT Training centres
across the geography of India and the network is growing at a rapid pace with
ambitious global expansion plans on the anvil
 100% Placement Record- Our dedicated team of placement professionals
offers employment support through regular interface with the industry. CDC
prides upon a 100% placement record with students having been placed in
leading organisations in the IT/non-IT space.
12
HOW HCL CDC IS DIFFERENT FROM OTHER INSTITUTE?
Undergoing IT education in India has become quite customary. One can find
numerous number of IT institutes in the market. With the emerging trend of IT study
in the country, IT training centers have been mushrooming in India over the years. IT
sector provides the most advanced career option for various job seekers and expert
and which is why IT education in India has become an important study option for
maximum number of students in the country. As an IT aspirant, one has to choose the
right IT institute of his choice and get enrolled there. When it comes to a particular IT
training institute a lot of questions come up upon student’s minds. What bothers them
particularly is whether they will avail of quality training program, placement
assistance, hands on training experience etc. HCL CDC as an IT training center caters
to all these queries of IT students. The training center has designed and developed a
unique IT study program for students who have a key interest in IT and computers.
HCL CDC has differentiated itself from other IT training institutes in India by
imparting an exceptional IT training program to its students. HCL CDC students hold
a prestigious badge as compared to other students from other IT training institutes.
This is because HCL CDC imparts IT study in a much technologically advanced
mode. HCL CDC team keeps on updating the latest technology content and tools so
that its students avail of the best hands on training experience during their training
period. It is one of the top computer institutes in India which provides the right and
targeted IT study programs to IT aspirants. After getting trained at HCL CDC it is not
a tough task for an individual to get a job in any IT or Non IT sector. The CDC also
provides facilities for placement assistance to its students. Those students with an
exceptional skill or proficiency get offer letters from various blue chip companies
even before course completion. HCL CDC team also keeps improving its process so
that they suit and adapt well with the changing marketing scenario.
Through continuous efforts and meticulous methodologies HCL CDC has proven
itself as one of the most reputed IT training institutes in India which impart the most
relevant IT training to the burgeoning number of IT students in the country.
13
WHAT HCL CDC OFFERS?
The HCL Heritage – Overall Readiness:
 Soft-skills- Call Handling, Personality Development and English Speaking /
Communication Enhancements
 Management- IT Asset Inventory Management
 Call Management
 Services Business Management
 Service Centre Audits
 Experience- 200 Hours of Industrial Exposure
 Optional Involvement- Visit to HCL Manufacturing Plant
 Visit to HCL Centre for Excellence
 During Course Internship for 5 Months (1st and 2nd Year
– 2 Months, 3rd Year – 1 Month)
14
Courses offered:
TARGET GROUPS:
15
VISION:
“To create industry ready professionals”
MISSION:
“To provide world-class information technology solution and services to enable our
customers to serve their customers better”
CORE VALUES:
 Nothing transforms life like education.
 I shall honour all commitments
 I shall be committed to Quality, Innovation and growth.
 I shall be responsible corporate citizens.
GLOBAL EDUCATION ALLIANCES:
To provide world-class solutions and services to all our customers, they formed
Alliances and Partnerships with leading IT companies worldwide. HCL Info systems
has alliances with global technology leaders like Intel, AMD, Microsoft, Bull,
Toshiba, Nokia, Sun Microsystems, Ericsson, VIDIA, SAP, Scan soft, SCO, EMC,
Veritas, Citrix, CISCO, Computer Associates, Red Hat, In focus, Duplo, Samsung and
Novell. To provide world-class solutions and services to all our customers, they have
formed Alliances and Partnerships with leading IT companies worldwide. HCL
Infosystems has alliances with global technology leaders’ .These alliances on one
hand give us access to best technology & products as well as enhancing our
understanding of the latest in technology. On the other hand they enhance our product
portfolio, and enable us to be one stop shop for our customers.
16
COMPETITORS OF HCL CDC:
In domestic market HCL CDC has many competitors. Some small players are also
competitors in IT education sector i.e.
FACILITIES:
HCL CDC offers the most modern computing facilities loaded with the latest
operating systems and software packages. The classrooms are equipped with complete
audio-visual tools and accessories. They have highly qualified, professional
experienced faculty giving personal attention to students. The courses are highly
customised and industry specific.
17
CHAPTER – III
INTRODUCTION ON PROJECT
INTRODUCTION TO THE PROJECT:
The title “A STUDY ON MARKETING STRATEGY OF CAREER
DEVELOPMENT CENTRE OF HCL” tells us about sales promotion and branding
techniques that are undertaken by different IT companies for promoting and
marketing IT education in Retail Sector.
Meaning of retail: Retail is the sale of goods and services from individuals or
businesses to the end-user. Retailers are part of an integrated system called the supply
chain. A retailer purchases goods or products in large quantities
from manufacturers directly or through a wholesale, and then sells smaller quantities
to the consumer for a profit. Retailing can be done in either fixed locations like stores
or markets, door-to-door or by delivery. Retailing includes subordinated services,
such as delivery. The term "retailer" is also applied where a service provider services
the needs of a large number of individuals, such as for the public. Shops may be on
residential streets, streets with few or no houses or in a shopping mall. Shopping
streets may be for pedestrians only. Sometimes a shopping street has a partial or
full roof to protect customers from precipitation. Online retailing, a type of electronic
commerce used for business-to-consumer (B2C) transactions and mail order, are
forms of non-shop retailing.
In IT education it has been said that if education is the kingdom than a student is its
king. Education involves only servicing to students, so satisfying them ultimately
makes the business profitable.
18
Market Research:
To study the Marketing Dynamics and how much market share cover by HCL Career
Development Centre.
Phase 1: The objective of phase 1 is to collect data from designated market or area
and competitor analysis.
Phase 2: Collection of data from market.
Phase 3: In competitor analysis, I had to find out the competitors of HCL CDC in
Noida and their marketing strategy.
Survey Research:
A survey research is defined as the method of collecting information by asking a set
of pre formulated questions in a predetermined sequence in a structured questionnaire
to a sample of individuals drawn so as to be representative for defined population.
These questionnaires are administered to an individual or a group of individuals
through interviews. Typical survey objectives involve describing and learning from an
ongoing activity by studying the changes in behavioral patterns of the subjects of
interest to researchers. It involved:
 Planning to achieve the same with weekly time lines.
 Collecting the data from 100 customers.
 Filling the form of the students those who were interested in HCL CDC
hardware, software and networking courses.
 Completing the task within stipulated time.
Identification of segments:
My customer segments were of two types:
 Technical students (those students who have done or are doing engineering or
any other technical courses).
 Non-technical students (those students who are 12th passed or graduate in any
stream or those who are pursuing graduation).
19
Plan on how to approach segments:
Visit to various schools and institutes and handing over the proposals to the TPO
(training and placement officers) or concerned authorities.
 Online contacts with the prospective clients.
 Organising seminars at the school and college campus.
 Use references to reach the customers.
MARKETING STRATEGY:
Marketing strategy is a process that can allow an organization to concentrate its
limited resources on the greatest opportunities to increase sales and achieve a
sustainable competitive advantage. Marketing strategy includes all the basic and long
term activities in the field of marketing that deal with the analysis of the strategic
initial situation of the company and the formulation, evaluation and selection of
market oriented strategies and therefore contributes to the goals of the company and
its marketing objectives.
Marketing strategies serve as the fundamental underpinning of marketing plans
designed to fill market needs and reach marketing objectives. Plans and objectives are
generally tested for measurable interests. Commonly, marketing objectives are
developed as multi-year plans, with a tactical plan detailing specific actions to be
accomplished in the current year. Time horizons covered by marketing plan vary by
company, by industry, and by the nation, however, time horizons are becoming
shorter as the speed of change in environment increases. Marketing strategies are
dynamic and interactive. They are partially planned and partially unplanned.
If the company has obtained an adequate understanding of the customer base and its
own competitive position in the industry, marketing managers are able to make their
own key strategic decisions and develop a marketing strategy designed to maximize
the revenues and profits of the firm. The selected strategy may aim for any of a
variety of specific objectives, including optimizing short-term unit margins, revenue
growth, market share, long-term profitability, or other goals.
20
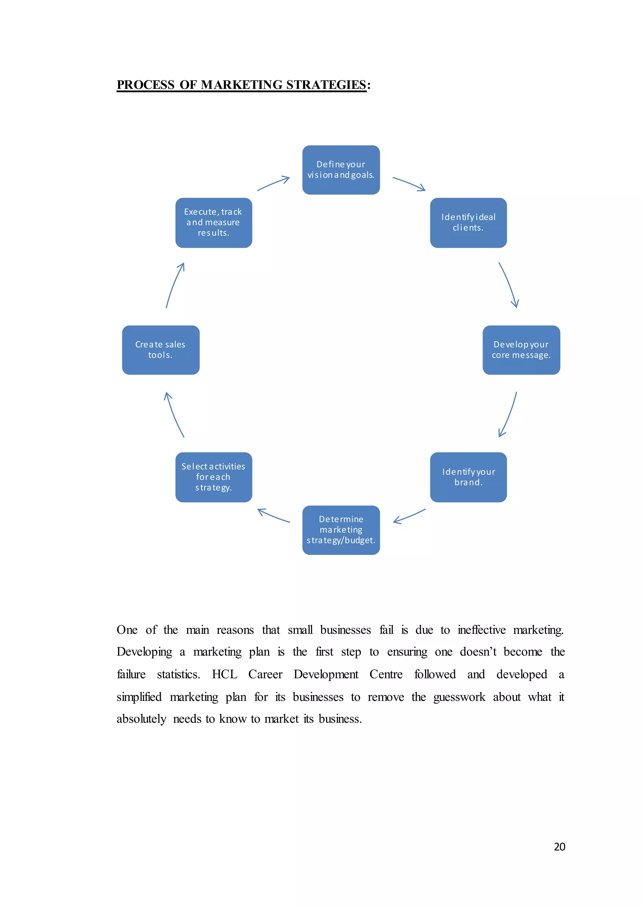
PROCESS OF MARKETING STRATEGIES:
One of the main reasons that small businesses fail is due to ineffective marketing.
Developing a marketing plan is the first step to ensuring one doesn’t become the
failure statistics. HCL Career Development Centre followed and developed a
simplified marketing plan for its businesses to remove the guesswork about what it
absolutely needs to know to market its business.
Define your
visionandgoals.
Identifyideal
clients.
Developyour
core message.
Identifyyour
brand.
Determine
marketing
strategy/budget.
Select activities
foreach
strategy.
Create sales
tools.
Execute, track
and measure
results.
21
There are eight steps for developing a solid marketing strategy followed by HCL
Career Development Centre:
 Define your visions and goals: Start with a vision that describes what you
want your business to be. The vision should inspire, energize, motivate and
stimulate your creativity. Define goals that you would like to accomplish in a
12 month period. Your goals set the directions you want to take with your
marketing activities. Your goals need to be SMART: specific, measurable,
achievable, relevant and time based.
 Understand your ideal client and competition: Determine what motivates your
ideal client, what causes them pain, and why would they be interested in
buying from you. Then determine how you are different from your
competition and how you want to be viewed by your competition. Highlight
why you are different and what values you offer to your client.
 Develop your core message: Your core message is short description of your
business that enables prospective buyers to know who you work with and what
value you bring to the relationship. It conveys this message in the manner that
literally attracts the right customers to you. A good core message projects
what makes you unique and a benefit to your ideal client.
 Identify your brand identity and apply it consistently across all your marketing
efforts: You may need to define your personal brand depending on your
business. In either case, your brand should fit your personality and help you
get noticed.
 Determine marketing strategy and budget: Determine the strategy you will use
to achieve your goals. First you need to determine what media channels you
need to use- traditional or new media. Then you select which strategies you
will use: advertising, direct marketing, events, word of mouth, and strategic
alliances. The types of marketing you choose within your strategy will depend
on your unique requirements. Your budget will help you determine your cash
22
flow by mapping the budget needed for your sales tools and each marketing
strategy you decide to use.
 Identify activities for each strategy: Your activities should be selected so that
they accomplish your goals, reach your ideal client, make sense of your
business, can be executed regularly and effectively, and are affordable.
 Create your sales tools to support the tactics: These tools can include business
cards, brochures, a web site or blog, white papers, testimonials, or promotional
events.
 Execute tracks and measure results: The last process of marketing strategy
would be execution of the said plan and then monitoring it for better results.
23
DIFFERENT MARKETING STRATEGIES ADOPTED BY HCL CDC:
After continuous interaction with our marketing experts at HCL CDC, we find out
that commitment to develop business marketing strategies is tough. There are plenty
of other obligations vying for our attention it is tempting to push formal strategy
development towards the back burner. Giving into that temptation, however, means
putting your company in a disadvantage. Marketing strategies help point you towards
the very best marketing programs for the business. Without strategies, you risk
becoming unfocused in your marketing efforts, choosing programs that don’t support
general startegies. To be best, your marketing strategies ought to be integrated into
your marketing plan (which in turn should be area of the business plan). By
integrating strategies to your overall company plans, you can better achieve business
objectives. Additionally, with time this will result in more consistent decision-making
through the organization. Integrating marketing strategies into the marketing plan.
24
An advertising and marketing plan is similar in structure to some strategic business
plan, however with a narrower focus. Marketing plans include overall objectives;
marketing strategies; and marketing programs, each progressively narrower in scope.
In general terms, your marketing plan objective answers the question “how am I going
to overcome my main marketing challenge(s)?” If your clients are a new Web-based
business, for example, a primary challenge might be determining how to use your
internet site to higher build client business. An objective, therefore, may be “To
enhance online client service in addition to build site awareness and interest with
clients”.
By keeping your business marketing strategies in mind while you initially choose
marketing programs, then making adjustments throughout every season according to
those strategies, you build a better foundation that your business can grow.
OFFLINE CUM ONLINE MARKETING STRATEGIES OF HCL CDC:
25
CHAPTER – IV
RESEARCH METHODOLOGY
Research Methodology is a way to solve the research problem systematically. It
involves the various steps to find out the solution of an identified problem. It also
clarifies the logic behind the study of the problem. When we talk about research
methodology we not only talk of the research method but also consider the logic
behind the method we use in the context of our research study and explain why we are
using a particular method or techniques and why we are not using other so the result
are capable of being evaluated.
RESEARCH DESIGN:
The research was conducted in HCL Career Development Centre, located at Noida
and also from the population of Noida. The research work was descriptive in nature.
“Descriptive Research Design”
Descriptive research studies are those studies which are concerned with describing the
characteristics of a particular individual, or of a group. Descriptive Research Design
consist rigid design means design must make enough provision for protection against
bias and must maximize reliability. It includes probability sampling design contains
multi-stage and purposive random sampling, pre-planned design for analysis,
structured or well thought out instruments for collection of data.
26
SAMPLING DESIGN:
The sample respondents were selected from HCL CDC students and other potential
customers. Sample respondents were 100 in number and they were from the different
area of Noida. This study consist Multi stage sampling and Purposive random
sampling with Primary sampling unit and potential Customers 18 to 50 years,
Institutions, Industries etc., who can solve the problem with good feedback for data
collection.
METHOD AND SOURCES OF DATA COLLECTION:
The data required for study were of two types - primary and secondary. The Primary
data was collected from the sample respondents through survey method and
contacting them frequently during study period. Secondary data was collected from
the profile and records of HCL CDC.
DATA COLLECTION:
The data collection procedure used was semi-structured questionnaire method. A
thorough research was also undertaken to gather information. The analysis of the data
collected was done on a piece-by-piece basis with help from the guides.
Both primary and secondary data will be collected and use for the purpose of the
project work. The major focus in data collection will be through primary source,
although available literature related to the study would also be referred as secondary
source of information.
To gather primary data Questionnaire was used in this study.
Source & Type of data: Quantitative
Quantitative research is based on the measurement of quantity or amount. The
purpose of quantitative research is to form a data base from which to infer
27
characteristics or relationship of population, this usually means survey research where
a sample of population is studied to determine its characteristics.
ANALYSIS AND INTERPRETATION:
Data was processed with the help of SPSS Software. About 100 samples were
collected and analyzed. Frequencies, Cross tabulation and inter comparison was done
to interpret the data. The data collected would be analyzed through using appropriate
statistical tools with the help of computer based statistical software package.
 SPSS
 MS Excel
 Bar Graphs and Pie Charts
RESEARCH CONSTRAINS:
 The data collected is totally dependent on respondents’ views, which could be
biased in nature.
 Sometimes respondents do not give a response or give partial response. The
reason may be lack of knowledge or unwillingness to answer.
 The sample size is small and it may not actually represent the whole
population.
 There is limited time available each day and lot of tasks have to completed in
a day like preparing reports, conducting surveys, spend time at the office to
gain knowledge.
28
CHAPTER – V
DATA ANALYSIS & INTERPRETATION
Data Analysis and Interpretation
This chapter contains deep analysis about the customer perception towards the
services of HCL Career Development Centre and their reasons, awareness about the
services and how many customers prefer these services or not and their reasons.
Through this deep analysis company can have a vision to look at their strengths and
weaknesses. This topic is about know the market condition of HCL CDC and identify
the competitors, through this study and data analysis we will be able to fulfill the
objective of the study.
Chart no. 5.1
(Source: Primary Data Collected from Respondent)
Pursuing 12th
Graduate
Post graduate
25
50
25
Qualification of Respondent
29
This section deals with the educational qualification of the potential and existing
customer of the HCL CDC, this study found that out of 100 respondent 50 were
graduate, 25 each in both category undergraduate and postgraduate, this will helps to
enhance the training program on the basis of qualification and education background.
Chart no. 5.2
(Source: Primary Data Collected from Respondent)
This study contains computer training programs so we should know that among the
population who is the potential customer for HCL CDC and this data shows that
approximately 80% respondent have little and basic knowledge of computer, 9% have
no knowledge and only 10% respondent out of 100 have extra professional courses, so
this study conclude that there are so many potential customers who can join the
training programs provided by HCL CDC.
None at all A little Computer
basic course
Other
9
40 41
10
Education and ComputerExperience
30
Table no. 5.3.1
Computer experience in relation to Qualification (Cross tabulation)
Computer Experience Qualification Total
Pursuing
12th Graduate
Post
Graduate
None At All 5 2 2 9
A Little 12 24 4 40
Computer Basic Course 8 18 15 41
Other 0 6 4 10
Total 25 50 25 100
Chart no. 5.3
(Source: Primary Data Collected from Respondent)
none at all a little computer
basic course
Other
5
12
8
0
25
2
24
18
6
50
2 4
15
4
25
Relation of Qualificationwith Computer Experience
pursuing 12th graduate post graduate
31
This section deals with previous computer experience of the respondent with relation
to the educational qualification, it was found that the level of computer knowledge for
undergraduate students are low because in this computer era out of 25, 5 have no
knowledge of computer and 20 have only basic knowledge about this and it was found
that graduate students have good knowledge about the computer in comparison to post
graduate students, but in all three categories undergraduate, graduate and post
graduate no more knowledge about professional computer training programs so this
study conclude that there are so many potential customers and chances for HCL CDC
to capture the market of this region to extend their IT education segment.
Table no. 5.4.1
Training required in relation to Qualification (Cross tabulation)
Training required Qualification Total
Pursuing
12th Graduate
Post
Graduate
Basic Computer Knowledge 7 9 0 16
Networking 2 14 4 20
Hardware 6 6 1 13
Software Engineer 10 19 20 49
Other 0 2 0 2
Total 25 50 25 100
32
Chart no. 5.4
(Source: Primary Data Collected from Respondent)
This study contains an objective to find out the potential customers and their interest
about computer training, this section deals with requirement of training programs
according to educational background and it was found that a large number of
respondent are interested in software training programs and very less number for other
courses, so HCL CDC should extend their training programs for software programs
after that students are interested in networking training and then they want hardware
training programs. It was found that most of the graduate students are interested in
software and hardware training, undergraduate students have no clear direction and a
large number of post graduate students want only software training programs.
basic
computer
knowledge
networking hardware software
engineer
other
7
2
6
10
0
9
14
6
19
2
0
4
1
20
0
Requirment of Training accordingto Qualification
pursuing 12th graduate post graduate
33
Chart no. 5.5
(Source: Primary Data Collected from Respondent)
This section deals with the why customers want computer training programs and it
was found that a large number of respondent interested in computer training programs
for job so HCL CDC should work o the placement for the students it will help to
capture the market because customers wants job after training programs.
general interest for job other
31
65
4
Requirment of Computer TrainingFor Respondent
34
Table no. 5.6.1
Preference of IT Institute in relation to Reason for preference (Cross tabulation)
Preference of
IT Institute Reason Total
For Job
Assuranc
e
For Job
Assistance
For Good
Quality
Training Affordable
NIIT 3 3 4 8 18
F-TEC 0 0 1 1 2
GT 0 1 3 5 9
HCL CDC 20 18 19 4 61
Other 1 0 2 7 10
Total 24 22 29 25 100
Chart no. 5.6
(Source: Primary Data Collected from Respondent)
NIIT F-TEC GT HCL CDC Other
3
0 0
20
1
3
0 1
18
0
4
1
3
19
2
8
1
5 4
7
Preferenceof IT institute
for job assurance for job assistance
for good quality training affordable
35
This section is very important from the business point of view because this section
deals with preference of IT institute and why , it was found that most of the
respondent like HCL CDC training programs due to job assurance and for good
quality training but respondent think that HCL CDC is not as much affordable in
comparison to other IT institute like NIIT, GT, F-TEC and others, so on the basis of
this conclusion HCL CDC should think about the fee for the training programs
because in today context money always matters and it can spoil the business of HCL
CDC.
Chart no. 5.7
(Source: Primary Data Collected from Respondent)
This section deals with what customers think about HCL CDC training and placement
programs , it was found that 51% respondent out of 100 think good , 34% think
average and only 15% think very good. So with this we can conclude that HCL CDC
is on an average in the mind of the customers but it is not very good so HCL CDC
should focus on this and enhance the quality of training and placement programs.
very good good average
15
51
34
Perception of Customer about Training and
Placement of HCL CDC
36
Chart no. 5.8
(Source: Primary Data Collected from Respondent)
This section deals with satisfaction level of customer about HCL CDC and it was
found that 75% means large number of students are satisfy with training programs and
this is a very good news for HCL CDC , so institute should maintain the consistency
with this satisfaction level and try to improve it.
Chart no. 5.9
(Source: Primary Data Collected from Respondent)
yes No Missing
75
24
1
Customer Satifactionabout Training of HCL
CDC
strongly
agree
agree neutral disagree strongly
disagree
Missing
8
48
37
4 2 1
Effectivness of Post Training Services
37
This section deals with effectiveness of post training services on the registration
decision and it was found that 48% respondent were agree that yes after training
programs facilities and services provided by the Institute or company make a good
perception in customers mind and it will helpful in creating the image of company.
Chart no. 5.10
(Source: Primary Data Collected from Respondent)
This section is very important in point of view of the study and it will also fulfill the
objective of the study that how HCL CDC is different from other competitors and it
was found that the main positive point for HCL CDC is brand value means most of
the students prefer this institute because of very good brand image of HCL CDC so
from this study conclude that HCL CDC to focus on placement programs, enhance the
quality of training and services.
training placement brand
value
service
7
20
71
2
HCL CDC is Different in Terms
38
CHAPTER – VI
SUMMARY & CONCLUSION
SUMMARY:
Based on the above comparison and analysis, the following conclusions can be
pointed out:
 The organization should design and develop the training and placement
programs completely based on the need and requirements of the candidates.
The organization respects meritorious candidates. Undoubtedly, the
organization should devote towards the improvement of the quality of the
training and placement programs to build a good image among the existing
trainees.
 According to survey most of the students were interested in computer
education. Most of them were under graduate and they were seeking for good
institute and career development centres.
 On the basis of the study, it was concluded that most of the potential
customers were interested in software programs and they wanted to join such
training programs which had better job assurance. It was also found that there
were so many competitors in existing market and they were also providing the
same training programs with good quality and at an affordable course fee for
students from different background. The most important aspect which could
be pointed out that most of the customers wanted short term and part time
training programs. It was found that HCL CDC had a very good brand name in
the market and customers mainly preferred it because of HCL brand name. So
the organization should take proper initiatives to provide affordable and career
oriented training program.
39
FINDINGS AND CONCLUSION:
From the analysis of the results and based on the objectives of the study the following
findings can be ascertained.
 In Noida mostly students belongs to technical qualification and 86% students
are interested in IT education.
 80% students are aware and have knowledge about the HCL CDC and mostly
the students would like to get training in software courses in comparison to
hardware and networking.
 Most of the people in Noida know about HCL CDC through canopy and their
market executives are able to satisfy the people about HCL CDC product. So
HCL CDC should adopt some new promotional activities for awareness and
capture the potential customers.
 HCL has a strong brand image in India and abroad. It has invested in building
a brand recall in the minds of its customers through advertising products. HCL
brand image coupled with its strong customer relationship and cutting-edge
solutions have helped the company in creating value for its clients. It has
collaborated with many companies whose products and solutions are in line
with its business segments, such as Nokia in telecom, AMD in hi-tech
solutions to provide better customer services. Brand image was leveraged by
HCL.
40
RECOMMENDATIONS:
From the analysis of the results I came to know that many students preferred IT
institutes which would help them to get job and easy to afford. It means HCL CDC
should use promotional strategy in urban as well in rural areas because in rural areas
students are ready to take admission in the same institute where students of their town
and villages were already studying. Hence, It could be suggested that HCL should
start its promotional activities more in rural than urban areas.
The art and craft of career development should be clearly understood. The art
(strategy) should be clearly drawn on the canvas and the craft (implementation)
precisely delivered. Developing a PROPAGATE (Product, Risk, Opportunities,
People, Appetite, Geography (Place, Attributes, Training & Education). This matrix is
defined for all the aspects of marketing strategy because in marketing without risk
you cannot grow and this study was all about education field so HCL CDC should
think about training quality and for potential customers’ organization should make a
strategy for place, people and product because these three things are most important
for marketing.
Developing and implementing a robust PROPAGATE matrix will definitely give a
new direction to HCL Education. Some other recommendation can be drawn after the
market research of HCL CDC:
 Efficient management of CDC’s should make sure that the end-users are
satisfied and more and more customers walk into them.
 HCL CDC should think about to provide education loan for some expensive
courses.
41
ANNEXURE I
QUESTIONNAIRE
HCL Infosystem Ltd.
Career Development Centre
F 1, Sector 8
Noida 201 301 (U.P.)
India.
Name:-
Mobile Number:
1. Any previous
computer
experience?
 None at all
 A Little
 Completed Basic Course
 Other (please state)
2. What is your
qualification?
 Pursuing 12th
 Graduate
 post graduate
3. Why would you
like computer
training?
 General Interest
 For job
 Other (please state)_________________
4.Training Required
 Basic computer knowledge
 Networking
 Hard ware
 Software engineer
 Other (please state)_________________
5. Which IT institute
you prefer most?
 NIIT
 F-Tec
 GT
 HCL CDC
 Other
6. Why you prefer it
most?
 for job assurance
 for job assistance
 for good quality training
 Affordable
42
7. What do you
think about
training and
placement
programs
provided by the
HCL CDC?
 Very good
 Good
 Average
 Bad
 Very bad
Any suggestions---------------------------------------------------------------------
-----------------------------------------------------------------------------------------
----------------------------------------------------
8. Are you feel
comfortable
and satisfy with
the training
programs
provided by
HCL CDC?
 Yes
 No
Specify the reason-----------------------------------------------------------------
-----------------------------------------------------------------------------------------
-----------------------------------------------------
9. After
training
programs,
placement and
services
provided by
HCL CDC
effects your
registration
decision?
 Strongly agree
 Agree
 Neutral
 Disagree
 Strongly disagree
10. HCL CDC
is different
from other
brands in terms
of –
 Training
 Placement
 Brand value
 Service
If, other please specify------------------------------------------------------------
-----------------------------------------------------------------------------------------
------------------------------------------------------
Thank you for your support. This information will be kept confidential and will be
used only for research purpose.
Date:
Signature:
43
BIBILIOGRAPHY
Websites:
1. www.hcllearning.com
2. http://www.Niit.com/pages/defaultindia.aspx
3. http://www.Iiht.com/site/home.aspx
4. http://www.Aptech.com/
5. Primary Data Collection:
· http://infotech.indiatimes.com/articleshow/18454249.cms
· http://www.prdomian.com/companies/M/Microsoft.newsrealeses
· http://dqindia.ciol.com/content/top_stories
· http://www.equitymaster.com/r-detail
Books:
1. Methodology of Research: C.R Kothari
2. Sales Management, book by HCL CDC.
3. Marketing Management (13th Edition) A SOUTH ASIAN PERSPECTIVE by
Philip Kotler, Kevin Lane Keller, Abraham Koshy, Mithileshwar Jha.

HCL CDC PROJECT

  • 1.
    1 CHAPTER – I INTRODUCTION ABOUTHCL: The 35 year old enterprise, founded in 1976, is one of the India’s original IT garage startups. Its range of offerings span R&D and Technology Services, Enterprise and Applications Consulting, Remote Infrastructure Management, BPO services, IT Hardware, Systems Integration and Distribution of Technology and Telecom products in India. The HCL team comprises 90,000 professionals of diverse nationalities, operating across 31 countries including 505 points of presence in India. HCL is leading global technology and IT enterprise with annual revenues of US$ 6.2 billion. In 1976, Shiv Nadar, Arjun Malhotra, Subhash Arora, Badam Kishore Kumar, T.V Bharadwaj and Arun Kumar jointly started a company named Microcomp Limited. The focus of the company was design and manufacturing of scientific calculators. The venture provided its founders money to start a company that focused on manufacturing computers. The company name "HCL" used to stand for "Hindustan Computer Limited" but now HCL is the only one name that the company goes by. HCL received support from the Government of Uttar Pradesh to set up manufacturing in Noida. On February 1st 2013, Nadar announced that he would step down as chairman of HCL Corporation and his daughter Roshni Nadar would become the next chairman.
  • 2.
    2 HINDUSTAN COMPUTERS LIMITEDDIVISIONS HCL INFOSYSTEMS LIMITED
  • 3.
    3 HCL Infosystems Ltdwas founded in 1976. HCL Peripherals, a sub-unit founded in 1983, is a manufacturer of computer peripherals in India of Display Products, Thin Client solutions, Information and Interactive Kiosks and Networking products & Solutions. HCL Peripherals has two Manufacturing facilities, one in Pondicherry (Electronics) and the other in Chennai (Mechanical). The company has been given ISO: 27001 certifications. HCL TAC (Technical Assistance Centre) was started to give support to customers, at Pondicherry. HCL Infosystems Ltd., a listed subsidiary of HCL, is an India-based hardware and systems integrator with a focus on emerging markets. It has a presence in 170 cities and 505 points of presence reaching 4000 towns throughout India and operations in emerging markets including South Asia, Middle East & Africa. It has a strong distribution network of 93,000 outlets in over 9,000 towns in India. Its manufacturing facilities are based in Chennai, Pondicherry and Uttarakhand. It is headquartered at Noida. The company operates under three primary segments namely Computer Systems and related products and services, Telecommunication & Office Automation and Internet and related services. Computer Systems and related products and services: The segment operations comprise of manufacturing of computer hardware systems, providing comprehensive Systems Integration, Roll out and Infrastructure Management solutions in different industry verticals, providing IT services including maintenance & facility management and ICT training. The subsidiary HCL Infosystems Limited, Singapore and its step down subsidiary HCL Infosystems MEA, Dubai along with its subsidiaries form part of the Computer Systems segment. Telecommunication & Office Automation: The segment operations comprise of distribution of telecommunication and other digital lifestyle products, office automation products and related comprehensive maintenance and allied services. Internet and Related Services: The segment provides Internet related services through the company's wholly owned subsidiary HCL Infinet Limited to business enterprises. The offerings include Internet access services, virtual private network and other connectivity services.
  • 4.
    4 On 26 July2012, HCL Infosystems said it acquired Edurix, education content provider that will help it to strengthen its education and learning business. HCL TECHNOLOGIES LIMITED HCL Technologies Limited (HCL) is an Indian provider of Information technology (IT) services and consulting company headquartered in Noida, Uttar Pradesh, India. It is primarily engaged in providing a range of outsourcing services, business process outsourcing and infrastructure services. HCL Technologies is the fifth largest IT Company in India and is ranked 48 in the global list of IT services providers. HCL Technologies is one of more than 3,000 technology companies in the Bloomberg database. HCL Technologies is one of the seven companies with revenue of more than $4.5 billion, a market capitalization of more than $5 billion, and a compounded annual growth rate greater than 25 per cent during the past five years. HCL Technologies is one of three businesses which are separately listed in India – falling under the corporate umbrella of HCL Enterprise with combined annual 2011 revenues of US$6 billion. HCL Enterprise was founded in 1976 and is one of India's original IT garage start ups. HCL Technologies formed in 1991 when HCL's R&D business was spun off to focus on the growing IT services industry. They have decided to vast their features in Information Technology all over the world. Over the last 20 years, HCL has expanded its service portfolio in IT applications (custom applications for industry solutions and package implementation), IT infrastructure management, and business process outsourcing, while maintaining and affecting product engineering.
  • 5.
    5 BACKGROUND OF THESTUDY: In this modern business environment organizations are in increasing needs to optimize their traditional resources for achieving success in the competitive environment. Liberalization, privatization and globalization have brought into considerable changes in the market conditions as well as in social, economic and technology spheres which have brought competitive business scenario. Due to such changes, there is a need of market research to know the competitive environment and to know as to how the organization can formulate its strategy to gain profit and secure the current position in the competitive market. HCL Career Development Centre has been working in IT education field since the last 7 years. It is providing hardware, software and networking training and placement programs for the students and for those who are doing jobs in different organizations to build their career in IT field with HCL. The project titled “A STUDY ON MARKETING STRATEGY OF CAREER DEVELOPMENT CENTRE OF HCL” brings out the current market share of HCL because the study includes the comparative study of all the IT Institutes which are providing the same course and have a very good reputation in the market. The topic has been selected to study the present market condition of HCL, its competitors and where it stands. This study presents the students perception for HCL CDC and the reason for their preference. The topic has been assigned to study the present value and where HCL CDC stands in IT field. In IT education it has been said that if education is a kingdom, Student is its king. Education involves only servicing to students, so satisfying them ultimately makes the business profitable. This study includes meeting with potential customers to take their feedback and to provide them information about training and placement programs provided by HCL CDC. The data has been collected through questionnaire and career counseling provided in the field and at the office.
  • 6.
    6 NEED OF THESTUDY: HCL CDCs provide specially designed courses in high-end software, hardware and networking integration to groom students into industry-ready professionals. HCL CDCs also offer placement support to all their students who excel in their academics and display a remarkable performance during the course. As the training arm of HCL Infosystems, HCL Career Development Centre (CDC) carries forth a legacy of excellence spanning across more than three decades. HCL CDC is an initiative that enables individuals and organizations to benefit from HCL's deep expertise in the IT space. Among the fastest growing IT education brands in India, HCL CDC offers a complete spectrum of quality training programs on software, hardware, networking as well as global certifications in association with leading IT organizations worldwide. This study will provide information where HCL CDC stands among other competitors like JET KING, NIIT, IIJT etc. and why students prefer training programs provided by HCL CDC. This study will also increase the popularity of HCL CDC among the students and will get the feedback from existing students and potential customers.
  • 7.
    7 OBJECTIVE AND SCOPEOF PROJECT: Specific Objective: 1. To generate the database of the potential customers. 2. To forward the database of potential customers or prospective clients to senior level of management. 3. To find out the competitor of HCL CDC present in the Noida market and products they are offering. 4. To find out customer preference about services offered by HCL CDC in relation to its competitors. OBJECTIVES Generate databaseof the potential customers. Forward the databaseof potential customers to senior level of management. Find out the competitor of HCL CDC. Find out customer preference about services offered by HCL CDC in relation to its competitors.
  • 8.
    8 THEORETICAL BACKGROUND: Marketing: “The Processof planning and executing the conception, pricing promotion and distribution of ideas, goods and services to create exchanges that satisfy individual and organizational goal.” - American Marketing Association Marketing Management: Marketing management is analysis planning, implementation and control of programs designed to create, build, maintain mutually beneficial exchanged and relationship with target market for the purpose of achieving organizational goal. -Philip Kotler Marketing Management is a business discipline which is focused on the practical application of marketing techniques and the management of a firm's marketing resources and activities. Rapidly emerging forces of globalization have compelled firms to market beyond the borders of their home country making International marketing highly significant and an integral part of a firm's marketing strategy. Marketing managers are often responsible for influencing the level, timing, and composition of customer demand accepted definition of the term. In part, this is because the role of a marketing manager can vary significantly based on a business' size, corporate culture, and industry context. For example, in a large consumer products company, the marketing manager may act as the overall general manager of his or her assigned product. To create an effective, cost-efficient Marketing management strategy, firms must possess a detailed, objective understanding of their own business and the market in which they operate. In analyzing these issues, the discipline of marketing management often overlaps with the related discipline of strategic planning. Implementation planning: After the firm's strategic objectives have been identified, the target market selected, and the desired positioning for the company, product or brand has been determined, marketing managers’ focus on how to best implement the chosen strategy. Traditionally, this has involved implementation planning across the "4Ps" of
  • 9.
    9 marketing: Product management,Pricing (at what price slot do you position your product, for e-g low, medium or high price), Place (the place/area where you are going to be selling your products, it could be local, regional, country wide or International) (i.e. sales and distribution channels), and People. Now a new P has been added making it a total of 5P's. The 5th P is Politics which affects marketing in a significant way. Taken together, the company's implementation choices across the 4(5) Ps are often described as the marketing mix, meaning the mix of elements the business will employ to "go to market" and execute the marketing strategy. The overall goal for the marketing mix is to consistently deliver a compelling value proposition that reinforces the firm's chosen positioning, builds customer loyalty and brand equity among target customers, and achieves the firm's marketing and financial objectives. Marketing mix: The term "marketing mix" was first used in 1953 when Neil Borden, in his American Marketing Association presidential address, took the recipe idea one step further and coined the term "marketing-mix". A prominent marketer, E. Jerome McCarthy, proposed a 4 P classification in 1960.
  • 10.
    10 CHAPTER – II ORGANIZATIONALPROFILE ABOUT HCL CAREER DEVELOPMENT CENTRE: HCL Career Development Centre has been working in IT education field since the last 7 years. It is providing hardware, software and networking training and placement programs for the students and for those who are doing jobs in different organizations to build their career in IT field with HCL. Among the fastest growing IT education brand in India, HCL CDC offers a complete spectrum of quality training programs in software , hardware, networking as well as various global certification in association with leading IT organization worldwide. HCL CDC is an initiative that enables individuals and organizations to get benefit from HCL’s expertise in the IT space. The company has ventured into the field of IT training with an objective to meet the increasing demand for skilled professionals across the country. HCL CDC alliance with leading IT corporations such as Microsoft, Red Hat and Oracle provides valuable input for augmenting curriculum as well as in adopting best global practices in IT education. Training solutions are designed to help stand competitive today as well as in the future. At the heart of any successful activity lies a Quality. In today’s world, where there is cut-throat competition at every single step, it is becoming particularly important to focus on the competitive activities of the business. There has been much thinking about the business strategies over the last six years; particularly regarding what are quality and value for organization needed to have in order to compete in a specific environment of business.
  • 11.
    11 ADVANTAGE OF HCLCDC: At HCL CDC, they pride upon the fact that our training programs provide students with a sustainable competitive edge that not only helps them secure the initial placement but rather remains as an asset throughout their career span. Some advantages are:  HCL Heritage- HCL CDC combines our heritage of excellence with cutting- edge IT expertise across multiple IT domains.  Cutting-Edge Courseware- Our courseware is designed and developed in consultation with seasoned IT professionals and is continuously updated as per the changing industry trends.  Global Alliances- Through partnership with leading technology companies including Microsoft, Oracle and Red Hat, HCL CDC conducts certification programs in software, system and network administration offering you a distinct edge in the job market  International Recognition- All our training programs is backed by HCL successful brand image that is well recognized all across the world.  Hands-on Training- We place major emphasis upon the application and practical training aspect of IT training to make the students industry-ready from day one.  Widespread Network- HCL CDC has set up premier IT Training centres across the geography of India and the network is growing at a rapid pace with ambitious global expansion plans on the anvil  100% Placement Record- Our dedicated team of placement professionals offers employment support through regular interface with the industry. CDC prides upon a 100% placement record with students having been placed in leading organisations in the IT/non-IT space.
  • 12.
    12 HOW HCL CDCIS DIFFERENT FROM OTHER INSTITUTE? Undergoing IT education in India has become quite customary. One can find numerous number of IT institutes in the market. With the emerging trend of IT study in the country, IT training centers have been mushrooming in India over the years. IT sector provides the most advanced career option for various job seekers and expert and which is why IT education in India has become an important study option for maximum number of students in the country. As an IT aspirant, one has to choose the right IT institute of his choice and get enrolled there. When it comes to a particular IT training institute a lot of questions come up upon student’s minds. What bothers them particularly is whether they will avail of quality training program, placement assistance, hands on training experience etc. HCL CDC as an IT training center caters to all these queries of IT students. The training center has designed and developed a unique IT study program for students who have a key interest in IT and computers. HCL CDC has differentiated itself from other IT training institutes in India by imparting an exceptional IT training program to its students. HCL CDC students hold a prestigious badge as compared to other students from other IT training institutes. This is because HCL CDC imparts IT study in a much technologically advanced mode. HCL CDC team keeps on updating the latest technology content and tools so that its students avail of the best hands on training experience during their training period. It is one of the top computer institutes in India which provides the right and targeted IT study programs to IT aspirants. After getting trained at HCL CDC it is not a tough task for an individual to get a job in any IT or Non IT sector. The CDC also provides facilities for placement assistance to its students. Those students with an exceptional skill or proficiency get offer letters from various blue chip companies even before course completion. HCL CDC team also keeps improving its process so that they suit and adapt well with the changing marketing scenario. Through continuous efforts and meticulous methodologies HCL CDC has proven itself as one of the most reputed IT training institutes in India which impart the most relevant IT training to the burgeoning number of IT students in the country.
  • 13.
    13 WHAT HCL CDCOFFERS? The HCL Heritage – Overall Readiness:  Soft-skills- Call Handling, Personality Development and English Speaking / Communication Enhancements  Management- IT Asset Inventory Management  Call Management  Services Business Management  Service Centre Audits  Experience- 200 Hours of Industrial Exposure  Optional Involvement- Visit to HCL Manufacturing Plant  Visit to HCL Centre for Excellence  During Course Internship for 5 Months (1st and 2nd Year – 2 Months, 3rd Year – 1 Month)
  • 14.
  • 15.
    15 VISION: “To create industryready professionals” MISSION: “To provide world-class information technology solution and services to enable our customers to serve their customers better” CORE VALUES:  Nothing transforms life like education.  I shall honour all commitments  I shall be committed to Quality, Innovation and growth.  I shall be responsible corporate citizens. GLOBAL EDUCATION ALLIANCES: To provide world-class solutions and services to all our customers, they formed Alliances and Partnerships with leading IT companies worldwide. HCL Info systems has alliances with global technology leaders like Intel, AMD, Microsoft, Bull, Toshiba, Nokia, Sun Microsystems, Ericsson, VIDIA, SAP, Scan soft, SCO, EMC, Veritas, Citrix, CISCO, Computer Associates, Red Hat, In focus, Duplo, Samsung and Novell. To provide world-class solutions and services to all our customers, they have formed Alliances and Partnerships with leading IT companies worldwide. HCL Infosystems has alliances with global technology leaders’ .These alliances on one hand give us access to best technology & products as well as enhancing our understanding of the latest in technology. On the other hand they enhance our product portfolio, and enable us to be one stop shop for our customers.
  • 16.
    16 COMPETITORS OF HCLCDC: In domestic market HCL CDC has many competitors. Some small players are also competitors in IT education sector i.e. FACILITIES: HCL CDC offers the most modern computing facilities loaded with the latest operating systems and software packages. The classrooms are equipped with complete audio-visual tools and accessories. They have highly qualified, professional experienced faculty giving personal attention to students. The courses are highly customised and industry specific.
  • 17.
    17 CHAPTER – III INTRODUCTIONON PROJECT INTRODUCTION TO THE PROJECT: The title “A STUDY ON MARKETING STRATEGY OF CAREER DEVELOPMENT CENTRE OF HCL” tells us about sales promotion and branding techniques that are undertaken by different IT companies for promoting and marketing IT education in Retail Sector. Meaning of retail: Retail is the sale of goods and services from individuals or businesses to the end-user. Retailers are part of an integrated system called the supply chain. A retailer purchases goods or products in large quantities from manufacturers directly or through a wholesale, and then sells smaller quantities to the consumer for a profit. Retailing can be done in either fixed locations like stores or markets, door-to-door or by delivery. Retailing includes subordinated services, such as delivery. The term "retailer" is also applied where a service provider services the needs of a large number of individuals, such as for the public. Shops may be on residential streets, streets with few or no houses or in a shopping mall. Shopping streets may be for pedestrians only. Sometimes a shopping street has a partial or full roof to protect customers from precipitation. Online retailing, a type of electronic commerce used for business-to-consumer (B2C) transactions and mail order, are forms of non-shop retailing. In IT education it has been said that if education is the kingdom than a student is its king. Education involves only servicing to students, so satisfying them ultimately makes the business profitable.
  • 18.
    18 Market Research: To studythe Marketing Dynamics and how much market share cover by HCL Career Development Centre. Phase 1: The objective of phase 1 is to collect data from designated market or area and competitor analysis. Phase 2: Collection of data from market. Phase 3: In competitor analysis, I had to find out the competitors of HCL CDC in Noida and their marketing strategy. Survey Research: A survey research is defined as the method of collecting information by asking a set of pre formulated questions in a predetermined sequence in a structured questionnaire to a sample of individuals drawn so as to be representative for defined population. These questionnaires are administered to an individual or a group of individuals through interviews. Typical survey objectives involve describing and learning from an ongoing activity by studying the changes in behavioral patterns of the subjects of interest to researchers. It involved:  Planning to achieve the same with weekly time lines.  Collecting the data from 100 customers.  Filling the form of the students those who were interested in HCL CDC hardware, software and networking courses.  Completing the task within stipulated time. Identification of segments: My customer segments were of two types:  Technical students (those students who have done or are doing engineering or any other technical courses).  Non-technical students (those students who are 12th passed or graduate in any stream or those who are pursuing graduation).
  • 19.
    19 Plan on howto approach segments: Visit to various schools and institutes and handing over the proposals to the TPO (training and placement officers) or concerned authorities.  Online contacts with the prospective clients.  Organising seminars at the school and college campus.  Use references to reach the customers. MARKETING STRATEGY: Marketing strategy is a process that can allow an organization to concentrate its limited resources on the greatest opportunities to increase sales and achieve a sustainable competitive advantage. Marketing strategy includes all the basic and long term activities in the field of marketing that deal with the analysis of the strategic initial situation of the company and the formulation, evaluation and selection of market oriented strategies and therefore contributes to the goals of the company and its marketing objectives. Marketing strategies serve as the fundamental underpinning of marketing plans designed to fill market needs and reach marketing objectives. Plans and objectives are generally tested for measurable interests. Commonly, marketing objectives are developed as multi-year plans, with a tactical plan detailing specific actions to be accomplished in the current year. Time horizons covered by marketing plan vary by company, by industry, and by the nation, however, time horizons are becoming shorter as the speed of change in environment increases. Marketing strategies are dynamic and interactive. They are partially planned and partially unplanned. If the company has obtained an adequate understanding of the customer base and its own competitive position in the industry, marketing managers are able to make their own key strategic decisions and develop a marketing strategy designed to maximize the revenues and profits of the firm. The selected strategy may aim for any of a variety of specific objectives, including optimizing short-term unit margins, revenue growth, market share, long-term profitability, or other goals.
  • 20.
    20 PROCESS OF MARKETINGSTRATEGIES: One of the main reasons that small businesses fail is due to ineffective marketing. Developing a marketing plan is the first step to ensuring one doesn’t become the failure statistics. HCL Career Development Centre followed and developed a simplified marketing plan for its businesses to remove the guesswork about what it absolutely needs to know to market its business. Define your visionandgoals. Identifyideal clients. Developyour core message. Identifyyour brand. Determine marketing strategy/budget. Select activities foreach strategy. Create sales tools. Execute, track and measure results.
  • 21.
    21 There are eightsteps for developing a solid marketing strategy followed by HCL Career Development Centre:  Define your visions and goals: Start with a vision that describes what you want your business to be. The vision should inspire, energize, motivate and stimulate your creativity. Define goals that you would like to accomplish in a 12 month period. Your goals set the directions you want to take with your marketing activities. Your goals need to be SMART: specific, measurable, achievable, relevant and time based.  Understand your ideal client and competition: Determine what motivates your ideal client, what causes them pain, and why would they be interested in buying from you. Then determine how you are different from your competition and how you want to be viewed by your competition. Highlight why you are different and what values you offer to your client.  Develop your core message: Your core message is short description of your business that enables prospective buyers to know who you work with and what value you bring to the relationship. It conveys this message in the manner that literally attracts the right customers to you. A good core message projects what makes you unique and a benefit to your ideal client.  Identify your brand identity and apply it consistently across all your marketing efforts: You may need to define your personal brand depending on your business. In either case, your brand should fit your personality and help you get noticed.  Determine marketing strategy and budget: Determine the strategy you will use to achieve your goals. First you need to determine what media channels you need to use- traditional or new media. Then you select which strategies you will use: advertising, direct marketing, events, word of mouth, and strategic alliances. The types of marketing you choose within your strategy will depend on your unique requirements. Your budget will help you determine your cash
  • 22.
    22 flow by mappingthe budget needed for your sales tools and each marketing strategy you decide to use.  Identify activities for each strategy: Your activities should be selected so that they accomplish your goals, reach your ideal client, make sense of your business, can be executed regularly and effectively, and are affordable.  Create your sales tools to support the tactics: These tools can include business cards, brochures, a web site or blog, white papers, testimonials, or promotional events.  Execute tracks and measure results: The last process of marketing strategy would be execution of the said plan and then monitoring it for better results.
  • 23.
    23 DIFFERENT MARKETING STRATEGIESADOPTED BY HCL CDC: After continuous interaction with our marketing experts at HCL CDC, we find out that commitment to develop business marketing strategies is tough. There are plenty of other obligations vying for our attention it is tempting to push formal strategy development towards the back burner. Giving into that temptation, however, means putting your company in a disadvantage. Marketing strategies help point you towards the very best marketing programs for the business. Without strategies, you risk becoming unfocused in your marketing efforts, choosing programs that don’t support general startegies. To be best, your marketing strategies ought to be integrated into your marketing plan (which in turn should be area of the business plan). By integrating strategies to your overall company plans, you can better achieve business objectives. Additionally, with time this will result in more consistent decision-making through the organization. Integrating marketing strategies into the marketing plan.
  • 24.
    24 An advertising andmarketing plan is similar in structure to some strategic business plan, however with a narrower focus. Marketing plans include overall objectives; marketing strategies; and marketing programs, each progressively narrower in scope. In general terms, your marketing plan objective answers the question “how am I going to overcome my main marketing challenge(s)?” If your clients are a new Web-based business, for example, a primary challenge might be determining how to use your internet site to higher build client business. An objective, therefore, may be “To enhance online client service in addition to build site awareness and interest with clients”. By keeping your business marketing strategies in mind while you initially choose marketing programs, then making adjustments throughout every season according to those strategies, you build a better foundation that your business can grow. OFFLINE CUM ONLINE MARKETING STRATEGIES OF HCL CDC:
  • 25.
    25 CHAPTER – IV RESEARCHMETHODOLOGY Research Methodology is a way to solve the research problem systematically. It involves the various steps to find out the solution of an identified problem. It also clarifies the logic behind the study of the problem. When we talk about research methodology we not only talk of the research method but also consider the logic behind the method we use in the context of our research study and explain why we are using a particular method or techniques and why we are not using other so the result are capable of being evaluated. RESEARCH DESIGN: The research was conducted in HCL Career Development Centre, located at Noida and also from the population of Noida. The research work was descriptive in nature. “Descriptive Research Design” Descriptive research studies are those studies which are concerned with describing the characteristics of a particular individual, or of a group. Descriptive Research Design consist rigid design means design must make enough provision for protection against bias and must maximize reliability. It includes probability sampling design contains multi-stage and purposive random sampling, pre-planned design for analysis, structured or well thought out instruments for collection of data.
  • 26.
    26 SAMPLING DESIGN: The samplerespondents were selected from HCL CDC students and other potential customers. Sample respondents were 100 in number and they were from the different area of Noida. This study consist Multi stage sampling and Purposive random sampling with Primary sampling unit and potential Customers 18 to 50 years, Institutions, Industries etc., who can solve the problem with good feedback for data collection. METHOD AND SOURCES OF DATA COLLECTION: The data required for study were of two types - primary and secondary. The Primary data was collected from the sample respondents through survey method and contacting them frequently during study period. Secondary data was collected from the profile and records of HCL CDC. DATA COLLECTION: The data collection procedure used was semi-structured questionnaire method. A thorough research was also undertaken to gather information. The analysis of the data collected was done on a piece-by-piece basis with help from the guides. Both primary and secondary data will be collected and use for the purpose of the project work. The major focus in data collection will be through primary source, although available literature related to the study would also be referred as secondary source of information. To gather primary data Questionnaire was used in this study. Source & Type of data: Quantitative Quantitative research is based on the measurement of quantity or amount. The purpose of quantitative research is to form a data base from which to infer
  • 27.
    27 characteristics or relationshipof population, this usually means survey research where a sample of population is studied to determine its characteristics. ANALYSIS AND INTERPRETATION: Data was processed with the help of SPSS Software. About 100 samples were collected and analyzed. Frequencies, Cross tabulation and inter comparison was done to interpret the data. The data collected would be analyzed through using appropriate statistical tools with the help of computer based statistical software package.  SPSS  MS Excel  Bar Graphs and Pie Charts RESEARCH CONSTRAINS:  The data collected is totally dependent on respondents’ views, which could be biased in nature.  Sometimes respondents do not give a response or give partial response. The reason may be lack of knowledge or unwillingness to answer.  The sample size is small and it may not actually represent the whole population.  There is limited time available each day and lot of tasks have to completed in a day like preparing reports, conducting surveys, spend time at the office to gain knowledge.
  • 28.
    28 CHAPTER – V DATAANALYSIS & INTERPRETATION Data Analysis and Interpretation This chapter contains deep analysis about the customer perception towards the services of HCL Career Development Centre and their reasons, awareness about the services and how many customers prefer these services or not and their reasons. Through this deep analysis company can have a vision to look at their strengths and weaknesses. This topic is about know the market condition of HCL CDC and identify the competitors, through this study and data analysis we will be able to fulfill the objective of the study. Chart no. 5.1 (Source: Primary Data Collected from Respondent) Pursuing 12th Graduate Post graduate 25 50 25 Qualification of Respondent
  • 29.
    29 This section dealswith the educational qualification of the potential and existing customer of the HCL CDC, this study found that out of 100 respondent 50 were graduate, 25 each in both category undergraduate and postgraduate, this will helps to enhance the training program on the basis of qualification and education background. Chart no. 5.2 (Source: Primary Data Collected from Respondent) This study contains computer training programs so we should know that among the population who is the potential customer for HCL CDC and this data shows that approximately 80% respondent have little and basic knowledge of computer, 9% have no knowledge and only 10% respondent out of 100 have extra professional courses, so this study conclude that there are so many potential customers who can join the training programs provided by HCL CDC. None at all A little Computer basic course Other 9 40 41 10 Education and ComputerExperience
  • 30.
    30 Table no. 5.3.1 Computerexperience in relation to Qualification (Cross tabulation) Computer Experience Qualification Total Pursuing 12th Graduate Post Graduate None At All 5 2 2 9 A Little 12 24 4 40 Computer Basic Course 8 18 15 41 Other 0 6 4 10 Total 25 50 25 100 Chart no. 5.3 (Source: Primary Data Collected from Respondent) none at all a little computer basic course Other 5 12 8 0 25 2 24 18 6 50 2 4 15 4 25 Relation of Qualificationwith Computer Experience pursuing 12th graduate post graduate
  • 31.
    31 This section dealswith previous computer experience of the respondent with relation to the educational qualification, it was found that the level of computer knowledge for undergraduate students are low because in this computer era out of 25, 5 have no knowledge of computer and 20 have only basic knowledge about this and it was found that graduate students have good knowledge about the computer in comparison to post graduate students, but in all three categories undergraduate, graduate and post graduate no more knowledge about professional computer training programs so this study conclude that there are so many potential customers and chances for HCL CDC to capture the market of this region to extend their IT education segment. Table no. 5.4.1 Training required in relation to Qualification (Cross tabulation) Training required Qualification Total Pursuing 12th Graduate Post Graduate Basic Computer Knowledge 7 9 0 16 Networking 2 14 4 20 Hardware 6 6 1 13 Software Engineer 10 19 20 49 Other 0 2 0 2 Total 25 50 25 100
  • 32.
    32 Chart no. 5.4 (Source:Primary Data Collected from Respondent) This study contains an objective to find out the potential customers and their interest about computer training, this section deals with requirement of training programs according to educational background and it was found that a large number of respondent are interested in software training programs and very less number for other courses, so HCL CDC should extend their training programs for software programs after that students are interested in networking training and then they want hardware training programs. It was found that most of the graduate students are interested in software and hardware training, undergraduate students have no clear direction and a large number of post graduate students want only software training programs. basic computer knowledge networking hardware software engineer other 7 2 6 10 0 9 14 6 19 2 0 4 1 20 0 Requirment of Training accordingto Qualification pursuing 12th graduate post graduate
  • 33.
    33 Chart no. 5.5 (Source:Primary Data Collected from Respondent) This section deals with the why customers want computer training programs and it was found that a large number of respondent interested in computer training programs for job so HCL CDC should work o the placement for the students it will help to capture the market because customers wants job after training programs. general interest for job other 31 65 4 Requirment of Computer TrainingFor Respondent
  • 34.
    34 Table no. 5.6.1 Preferenceof IT Institute in relation to Reason for preference (Cross tabulation) Preference of IT Institute Reason Total For Job Assuranc e For Job Assistance For Good Quality Training Affordable NIIT 3 3 4 8 18 F-TEC 0 0 1 1 2 GT 0 1 3 5 9 HCL CDC 20 18 19 4 61 Other 1 0 2 7 10 Total 24 22 29 25 100 Chart no. 5.6 (Source: Primary Data Collected from Respondent) NIIT F-TEC GT HCL CDC Other 3 0 0 20 1 3 0 1 18 0 4 1 3 19 2 8 1 5 4 7 Preferenceof IT institute for job assurance for job assistance for good quality training affordable
  • 35.
    35 This section isvery important from the business point of view because this section deals with preference of IT institute and why , it was found that most of the respondent like HCL CDC training programs due to job assurance and for good quality training but respondent think that HCL CDC is not as much affordable in comparison to other IT institute like NIIT, GT, F-TEC and others, so on the basis of this conclusion HCL CDC should think about the fee for the training programs because in today context money always matters and it can spoil the business of HCL CDC. Chart no. 5.7 (Source: Primary Data Collected from Respondent) This section deals with what customers think about HCL CDC training and placement programs , it was found that 51% respondent out of 100 think good , 34% think average and only 15% think very good. So with this we can conclude that HCL CDC is on an average in the mind of the customers but it is not very good so HCL CDC should focus on this and enhance the quality of training and placement programs. very good good average 15 51 34 Perception of Customer about Training and Placement of HCL CDC
  • 36.
    36 Chart no. 5.8 (Source:Primary Data Collected from Respondent) This section deals with satisfaction level of customer about HCL CDC and it was found that 75% means large number of students are satisfy with training programs and this is a very good news for HCL CDC , so institute should maintain the consistency with this satisfaction level and try to improve it. Chart no. 5.9 (Source: Primary Data Collected from Respondent) yes No Missing 75 24 1 Customer Satifactionabout Training of HCL CDC strongly agree agree neutral disagree strongly disagree Missing 8 48 37 4 2 1 Effectivness of Post Training Services
  • 37.
    37 This section dealswith effectiveness of post training services on the registration decision and it was found that 48% respondent were agree that yes after training programs facilities and services provided by the Institute or company make a good perception in customers mind and it will helpful in creating the image of company. Chart no. 5.10 (Source: Primary Data Collected from Respondent) This section is very important in point of view of the study and it will also fulfill the objective of the study that how HCL CDC is different from other competitors and it was found that the main positive point for HCL CDC is brand value means most of the students prefer this institute because of very good brand image of HCL CDC so from this study conclude that HCL CDC to focus on placement programs, enhance the quality of training and services. training placement brand value service 7 20 71 2 HCL CDC is Different in Terms
  • 38.
    38 CHAPTER – VI SUMMARY& CONCLUSION SUMMARY: Based on the above comparison and analysis, the following conclusions can be pointed out:  The organization should design and develop the training and placement programs completely based on the need and requirements of the candidates. The organization respects meritorious candidates. Undoubtedly, the organization should devote towards the improvement of the quality of the training and placement programs to build a good image among the existing trainees.  According to survey most of the students were interested in computer education. Most of them were under graduate and they were seeking for good institute and career development centres.  On the basis of the study, it was concluded that most of the potential customers were interested in software programs and they wanted to join such training programs which had better job assurance. It was also found that there were so many competitors in existing market and they were also providing the same training programs with good quality and at an affordable course fee for students from different background. The most important aspect which could be pointed out that most of the customers wanted short term and part time training programs. It was found that HCL CDC had a very good brand name in the market and customers mainly preferred it because of HCL brand name. So the organization should take proper initiatives to provide affordable and career oriented training program.
  • 39.
    39 FINDINGS AND CONCLUSION: Fromthe analysis of the results and based on the objectives of the study the following findings can be ascertained.  In Noida mostly students belongs to technical qualification and 86% students are interested in IT education.  80% students are aware and have knowledge about the HCL CDC and mostly the students would like to get training in software courses in comparison to hardware and networking.  Most of the people in Noida know about HCL CDC through canopy and their market executives are able to satisfy the people about HCL CDC product. So HCL CDC should adopt some new promotional activities for awareness and capture the potential customers.  HCL has a strong brand image in India and abroad. It has invested in building a brand recall in the minds of its customers through advertising products. HCL brand image coupled with its strong customer relationship and cutting-edge solutions have helped the company in creating value for its clients. It has collaborated with many companies whose products and solutions are in line with its business segments, such as Nokia in telecom, AMD in hi-tech solutions to provide better customer services. Brand image was leveraged by HCL.
  • 40.
    40 RECOMMENDATIONS: From the analysisof the results I came to know that many students preferred IT institutes which would help them to get job and easy to afford. It means HCL CDC should use promotional strategy in urban as well in rural areas because in rural areas students are ready to take admission in the same institute where students of their town and villages were already studying. Hence, It could be suggested that HCL should start its promotional activities more in rural than urban areas. The art and craft of career development should be clearly understood. The art (strategy) should be clearly drawn on the canvas and the craft (implementation) precisely delivered. Developing a PROPAGATE (Product, Risk, Opportunities, People, Appetite, Geography (Place, Attributes, Training & Education). This matrix is defined for all the aspects of marketing strategy because in marketing without risk you cannot grow and this study was all about education field so HCL CDC should think about training quality and for potential customers’ organization should make a strategy for place, people and product because these three things are most important for marketing. Developing and implementing a robust PROPAGATE matrix will definitely give a new direction to HCL Education. Some other recommendation can be drawn after the market research of HCL CDC:  Efficient management of CDC’s should make sure that the end-users are satisfied and more and more customers walk into them.  HCL CDC should think about to provide education loan for some expensive courses.
  • 41.
    41 ANNEXURE I QUESTIONNAIRE HCL InfosystemLtd. Career Development Centre F 1, Sector 8 Noida 201 301 (U.P.) India. Name:- Mobile Number: 1. Any previous computer experience?  None at all  A Little  Completed Basic Course  Other (please state) 2. What is your qualification?  Pursuing 12th  Graduate  post graduate 3. Why would you like computer training?  General Interest  For job  Other (please state)_________________ 4.Training Required  Basic computer knowledge  Networking  Hard ware  Software engineer  Other (please state)_________________ 5. Which IT institute you prefer most?  NIIT  F-Tec  GT  HCL CDC  Other 6. Why you prefer it most?  for job assurance  for job assistance  for good quality training  Affordable
  • 42.
    42 7. What doyou think about training and placement programs provided by the HCL CDC?  Very good  Good  Average  Bad  Very bad Any suggestions--------------------------------------------------------------------- ----------------------------------------------------------------------------------------- ---------------------------------------------------- 8. Are you feel comfortable and satisfy with the training programs provided by HCL CDC?  Yes  No Specify the reason----------------------------------------------------------------- ----------------------------------------------------------------------------------------- ----------------------------------------------------- 9. After training programs, placement and services provided by HCL CDC effects your registration decision?  Strongly agree  Agree  Neutral  Disagree  Strongly disagree 10. HCL CDC is different from other brands in terms of –  Training  Placement  Brand value  Service If, other please specify------------------------------------------------------------ ----------------------------------------------------------------------------------------- ------------------------------------------------------ Thank you for your support. This information will be kept confidential and will be used only for research purpose. Date: Signature:
  • 43.
    43 BIBILIOGRAPHY Websites: 1. www.hcllearning.com 2. http://www.Niit.com/pages/defaultindia.aspx 3.http://www.Iiht.com/site/home.aspx 4. http://www.Aptech.com/ 5. Primary Data Collection: · http://infotech.indiatimes.com/articleshow/18454249.cms · http://www.prdomian.com/companies/M/Microsoft.newsrealeses · http://dqindia.ciol.com/content/top_stories · http://www.equitymaster.com/r-detail Books: 1. Methodology of Research: C.R Kothari 2. Sales Management, book by HCL CDC. 3. Marketing Management (13th Edition) A SOUTH ASIAN PERSPECTIVE by Philip Kotler, Kevin Lane Keller, Abraham Koshy, Mithileshwar Jha.