1
Embedded Android
Workshop
with Pie
Embedded World
Nuremberg, 2019
Karim Yaghmour
@karimyaghmour
2
These slides are made available to you under a Creative Commons
Share-Alike 3.0 license. The full terms of this license are here:
https://creativecommons.org/licenses/by-sa/3.0/
Attribution requirements and misc., PLEASE READ:
●
This slide must remain as-is in this specific location (slide #2),
everything else you are free to change; including the logo :-)
●
Use of figures in other documents must feature the below
“Originals at” URL immediately under that figure and the below
copyright notice where appropriate.
●
You are free to fill in the “Delivered and/or customized by” space
on the right as you see fit.
●
You are FORBIDEN from using the default “About” slide as-is or
any of its contents.
(C) Copyright 2010-2019, Opersys inc.
These slides created by: Karim Yaghmour
Originals at: www.opersys.com/community/docs
Delivered and/or customized by
3
About
●
Author of:
●
Introduced Linux Trace Toolkit in 1999
●
Originated Adeos and relayfs (kernel/relay.c)
●
Training, Custom Dev, Consulting, ...
4
About Android
●
Huge
●
Fast moving
●
Stealthy
●
Increasingly complex
5
Introduction to Embedded Android
●
Features
●
History
●
Ecosystem
●
Legal framework
●
Platform and hardware requirements
●
Development tools
6
1. Features (old snapshot)
●
Application framework enabling reuse and replacement of components
●
Dalvik virtual machine optimized for mobile devices
●
Integrated browser based on the open source WebKit engine
●
Optimized graphics powered by a custom 2D graphics library; 3D graphics
based on the OpenGL ES 1.0 specification (hardware acceleration optional)
●
SQLite for structured data storage
●
Media support for common audio, video, and still image formats (MPEG4,
H.264, MP3, AAC, AMR, JPG, PNG, GIF)
●
GSM Telephony (hardware dependent)
●
Bluetooth, EDGE, 3G, and WiFi (hardware dependent)
●
Camera, GPS, compass, and accelerometer (hardware dependent)
●
Rich development environment including a device emulator, tools for
debugging, memory and performance profiling, and a plugin for the Eclipse
IDE
7
2. History
●
2002:
●
Sergey Brin and Larry Page started using Sidekick smartphone
●
Sidekick one of 1st smartphones integrating web, IM, mail, etc.
●
Sidekick was made by Danger inc., co-founded by Andy Rubin (CEO)
●
Brin/Page met Rubin at Stanford talk he gave on Sidekick’s development
●
Google was default search engine on Sidekick
●
2004:
●
Despite cult following, Sidekick wasn’t making $
●
Danger inc. board decided to replace Rubin
●
Rubin left. Got seed $. Started Android inc. Started looking for VCs.
●
Goal: Open mobile hand-set platform
●
2005 - July:
●
Got bought by Google for undisclosed sum :)
●
2007 - November:
●
Open Handset Alliance announced along with Android
8
●
2008 - Sept: Android 1.0 is released
●
2009 - Feb.: Android 1.1
●
2009 - Apr: Android 1.5 / Cupcake
●
2009 - Sept.: Android 1.6 / Donut
●
2009 - Oct: Android 2.0/2.1 / Eclair
●
2010 - May: Android 2.2 / Froyo
●
2010 - Dec: Android 2.3 / Gingerbread
●
2011 - Jan : Android 3.0 / Honeycomb – Tablet-optimized
●
2011 – May: Android 3.1 – USB host support
●
2011 – Nov: Android 4.0 / Ice-Cream Sandwich – merge Gingerbread and Honeycomb
●
2012 – Jun: Android 4.1 / Jelly Bean – Platform Optimization
●
2012 – Nov: Android 4.2 / Jelly Bean - Multi-user support
●
2013 -- July: Android 4.3 / Jelly Bean - GL ES 3.0
●
2013 -- Oct: Android 4.4 / Kit Kat - Low-memory support
●
2014 -- Nov: Android 5.0 / Lollipop - ART and other pixie dust
●
2015 -- Mar: Android 5.1 / Lollipop - Multi-SIM card
●
2015 -- Oct: Android 6.0 / Marshmallow - New permission model
●
2016 – Aug: Android 7.0 / Nougat – Multi-window
●
2016 – Oct: Android 7.1 / Nougat – A/B updates
●
2017 – Aug: Android 8.0 / Oreo – Treble / PIP
●
2017 – Dec: Android 8.1 / Oreo – Low-end device optimizations
●
2018 – Aug: Android 9.0 / Pie – AI, multi-camera API, indoor wifi positioning
9
3. “Flavors”
●
Phone
●
Tablet
●
Wear (watches)
●
TV
●
Car:
●
“Auto”
●
“Automotive”
●
Things (IoT)
10
3.1. Specifics
●
Sources for new “flavors” not typically available at launch:
●
Closed launches
●
Gradual release once APIs/functionality stable
●
Similarities:
●
Generally same codebase (Brillo was a bit different, but it wasn't called
“Android”).
●
Same architecture
●
Same internal mechanisms
●
Same build system
●
Same C library
●
Etc.
11
●
Differences:
●
Specific HALs
●
Specific System Services
●
Specific “system apps” -- tailored launcher, etc.
●
Tailored/trimmed build
●
Special attention to certain parts of the stack –
benefits other form-factors as well.
12
4. Ecosystem
●
>2B monthly active devices worldwide
●
2.7M apps (vs. 2.2M for Apple's app store)
●
88% global smartphone marketshare (iOS is 12%)
100%
90%
80%
70%
60%
50%
40%
30%
20%
10%
0%
D
ec
2009
Feb
2010
Apr 2010
Jun
2010
Aug
2010
O
ct 2010
D
ec
2010
Feb
2011
Apr 2011
Jun
2011
Aug
2011
O
ct 2011
D
ec
2011
Feb
2012
Apr 2012
Jun
2012
Aug
2012
O
ct 2012
D
ec
2012
Feb
2013
Apr 2013
Jun
2013
Aug
2013
D
ec
2013
Feb
2014
Apr 2014
O
ct 2013
Jun
2014
Aug
2014
D
ec
2014
Feb
2015
O
ct 2014*
*nodata
Apr 2015
Jun
2015
Aug
2015
*nodata
Jul 2015*
O
ct 2015
D
ec
2015
Feb
2016
Apr 2016
Jun
2016
100%
90%
80%
70%
60%
50%
40%
30%
20%
10%
0%
Aug
2016
O
ct 2016*
D
ec
2016
*nodata
Feb
2017
Apr 2017
Jun
2017
Aug
2017
O
ct 2017
D
ec
2017
Feb
2018
Android version
1.1
1.5
1.6
2.0
2.0.1
2.1
2.2
2.3-2.3.2
2.3.3-2.3.7
3.0
3.1
3.2
4.0-4.0.2
4.0.3-4.0.4
4.1
4.2
4.3
4.4
Cupcake
Donut
Eclair
Froyo
Gingerbread
Honeycomb
Ice Cream
Sandwich
Jelly Bean
KitKat
Gingerbread
Eclair
Eclair
Honeycomb
Honeycomb
Jelly Bean
Jelly Bean
5.0 Lollipop
Ice Cream
Sandwich
5.1 Lollipop
6.0 Marshmallow
7.0-7.1 Nougat
8.0-8.1 Oreo
13
4.1. Who's playing?
E
V
E
R
Y
B
O
D
Y
14
4.2. Open Handset Alliance
●
“... a group of 80 technology and mobile companies who have come together
to accelerate innovation in mobile and offer consumers a richer, less
expensive, and better mobile experience. Together we have developed
Android™, the first complete, open, and free mobile platform.”
●
Unclear what OHA does or what benefits, if any, members derive
●
Not an organization with board members, staff, etc. ... just an “Alliance”
●
Google's Android team are the lead on all bleeding edge dev, all else tag along
●
OHA is largely inactive / absent
●
Comprised of:
●
Mobile Operators: Sprint, T-Mobile, Vodafone, NTT Docomo, ...
●
Handset Manufacturers: HTC, Motorola, LG, Samsung, Sony Ericsson, ...
●
Semiconductor Companies: ARM, Freescale, Intel, NVIDIA, Qualcomm, TI, ...
●
Software Companies: Google, ...
●
Commercialization Companies: ...
15
5. Legal Framework
●
Code access
●
Code licenses
●
Branding use
●
Google's own Android Apps
●
Alternative App stores
●
Oracle v. Google
16
5.1. Code Access
●
Parts:
●
Kernel
●
Android Open Source Project (AOSP)
●
Kernel:
●
Should have access to latest shipped version => GPL requirement
●
Google-maintained forks at android.googlesource.com
●
AOSP:
●
Usually Code-drops every 6 months
●
Official AOSP branches at android.googlesource.com
●
Managed by “repo” tool, an overlay to “git”
17
5.2. Code Licenses
●
Kernel:
●
GNU General Public License (a.k.a. GPL)
●
AOSP:
●
Mostly Apache License 2.0 (a.k.a. ASL)
●
Having GPL-free user-space was a design goal
●
Even BlueZ (GPL) is now gone -- starting 4.2
●
Some key components in BSD: Bionic and Toolbox
●
“external/” directory contains a mixed bag of licenses
●
May be desirable to add GPL/LGPL components:
●
BusyBox
●
glibc
18
5.3. Branding Use
●
Android Robot:
●
Very much like the Linux penguin
●
Android Logo (A-N-D-R-O-I-D w/ typeface):
●
Cannot be used
●
Android Custom Typeface:
●
Cannot be used
●
Android in Official Names:
●
As descriptor only: “for Android”
●
Most other uses require approval
●
Android in Messaging:
●
Allowed if followed by a generic: “Android Application”
●
Compliance through CDD/CTS/VTS involved in “approval”
19
5.4. Google's own Android Apps
●
The non-AOSP apps:
●
Google Mobile Services (GMS)
●
Play Store
●
YouTube
●
Maps
●
Gmail
●
Photos
●
...
●
Require:
●
CDD/CTS/VTS Compliance
●
Signed agreement w/ Google
●
Inquiries: android-partnerships@google.com
20
5.5. Alternative “App Stores”
●
Many app stores out there:
●
Amazon App Store
●
GetJar
●
Slide Me
●
Yandex
●
AppBrain
●
Samsung Galaxy Apps
●
F-Droid
●
...
●
Nothing precluding you from having your own
21
5.6. Oracle v. Google
●
Filed August 2010
●
Patent infringement:
●
6,125,447; 6,192,476; 5,966,702; 7,426,720; RE38,104; 6,910,205; and 6,061,520
●
Copyright infringement:
●
Android does not use any Oracle Java libraries or JVM in the final product.
●
Android relies on Apache Harmony and Dalvik instead.
●
In October 2010, IBM left Apache Harmony to join work on Oracle's
OpenJDK, leaving the project practically orphaned.
●
...
●
In Spring of 2012 Oracle lost both on Copyright and Patent fronts
●
...
●
Oracle appealed
●
...
22
6. Platform and Hardware requirements
●
In principle:
●
Android runs on top of Linux
●
Therefore: if it runs Linux, it can run Android
●
Known to have been made to work on:
●
ARM
●
x86
●
MIPS
●
SuperH
●
Put in all sort of devices:
●
Washers, micro-wave ovens, car systems, etc.
23
6.1. Compatibility Definition Document
●
Software: MUST conform to AOSP
●
Application Packaging Compatibility: support “.apk” files
●
Multimedia Compatibility: decoders, encoders, recording, ...
●
Developer Tool Compatibility: adb, ddms, Monkey
●
Hardware compatibility:
●
Display and Graphics
●
Input Devices
●
Data Connectivity
●
Cameras
●
Memory and Storage
●
USB
●
Performance Compatibility
●
Security Model Compatibility
●
Software Compatibility Testing
●
Updatable Software: MUST include mechanism to update
24
6.2. Compatibility Test Suite
25
7. Project Treble
●
Introduced with 8.x
●
Major rework of stack internals
●
Goal: easier migration to new versions
●
Motivation – as of early 2018:
●
Vast majority of Apple devices run current release
●
Vast majority of Android devices don't even run the previous
release yet.
●
Tested by Vendor Test Suite (VTS)
●
VTS now required for GMS certification
26
7.1. Releases before Treble
27
7.2. Updates before Treble
28
7.3. Treble's goal for updates
29
7.4. New Treble layers
30
7.5. Update with Treble
31
1. Linux Concepts
2. Android Concepts
3. Overall Architecture
4. System startup
5. Linux Kernel
6. Hardware Support
7. Native User-Space
8. Android's Java
9. JNI
10.System Server
11.Calling on Services
12.Activity Manager
13.Binder
14.HAL
15.Inside Treble
16.Stock AOSP Apps
Concepts and Internals
32
1. Linux Concepts
●
Processes (fork() and his friends)
●
Signals (kill() ... or be killed)
●
Sockets / Pipes / Fifos / SysV IPC
●
Hardware devices as files (/dev)
●
Daemons
●
Shell / scripts
●
Users (root vs. everyone else -- # vs. $)
●
ELF files
●
GNU toolchain
●
... 40 years of Unix
33
2. Android Concepts
●
Components
●
Intents
●
Manifest file
●
Component lifecycle
●
Processes and threads
●
Remote procedure calls
●
Permissions
●
Storage
●
Native development
34
2.1. Components
●
1 App = N Components
●
Apps can use components of other applications
●
App processes are automagically started whenever any
part is needed
●
Ergo: N entry points, !1, and !main()
●
Components:
●
Activities
●
Services
●
Broadcast Receivers
●
Content Providers
35
2.2. Intents
●
Intent = asynchronous message w/ or w/o
designated target
●
Like a polymorphic Unix signal, but w/o required
target
●
Intents “payload” held in Intent Object
●
Intent Filters specified in Manifest file
36
2.3. Manifest file
●
Informs system about app’s components
●
XML format
●
Always called AndroidManifest.xml
●
Activity = <activity> ... static
●
Service = <service> ... static
●
Broadcast Receiver:
●
Static = <receiver>
●
Dynamic = Context.registerReceiver()
●
Content Provider = <provider> ... static
37
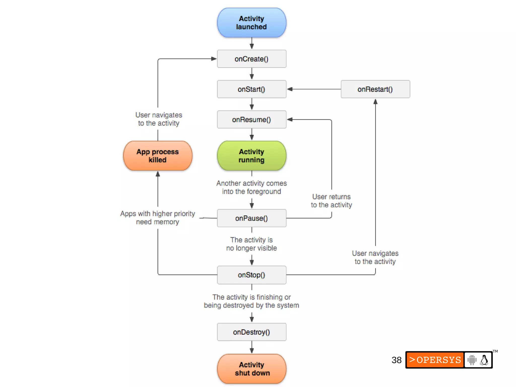
2.4. Component lifecycle
●
System automagically starts/stops/kills
processes:
●
Entire system behaviour predicated on low memory
●
System triggers Lifecycle callbacks when
relevant
●
Ergo: Must manage Component Lifecycle
●
Some Components are more complex to
manage than others
38
39
2.5. Processes and threads
●
Processes
●
Default: all callbacks to any app Component are issued to the main process thread
●
<activity>—<service>—<recipient>—<provider> have process attribute to override
default
●
Do NOT perform blocking/long operations in main process thread:
– Spawn threads instead
●
Process termination/restart is at system’s discretion
●
Therefore:
– Must manage Component Lifecycle
●
Threads:
●
Create using the regular Java Thread Object
●
Android API provides thread helper classes:
– Looper: for running a message loop with a thread
– Handler: for processing messages
– HandlerThread: for setting up a thread with a message loop
40
2.6. Remote procedure calls
●
Android RPCs = Binder mechanism
●
No Sys V IPC due to in-kernel resource leakage
●
Binder is a low-level functionality, not used as-is
●
Instead: must define interface using Interface
Definition Language (IDL)
●
IDL fed to aidl Tool to generate Java interface
definitions
41
2.7. Security/Permissions
●
Most security enforced at process level: UID, GID
●
Permissions enforce restrictions on:
●
Per-process operations
●
Per-URI access
●
Applications are sandboxed
●
Specific permissions required to “exit” sandbox
●
Decision to grant access based on:
●
Certificates
●
User prompts
●
All permissions must be declared statically
42
2.8. Data storage
●
Shared preferences
●
Private primitive key-pair values
●
Internal storage
●
Private data on device memory
●
External storage
●
Public data on shared external device (SD) -- emulated
●
SQLite DB
●
Private DB
●
Network connection
●
Web-based storage (REST)
43
2.9. Native development
●
Useful for:
●
Porting existing body of code to Android
●
Developing optimized native apps, especially for gaming
●
Provides:
●
Tools and build files to generate native code libraries from C/C++
●
Way to embed native libs into .apk
●
Set of stable (forward-compatible) native libs
●
Documentation, samples and tutorials
●
Enables:
●
Calling native code from Java using JNI
●
Implementing fully native apps (since 2.3)
●
Doesn't allow you to:
●
Compile traditional Linux/Unix apps as-is
44
3. Architecture
●
Embedded Linux
●
Modern phone/tablet
●
System-on-Chip (SoC)
●
Android
45
46
47
48
49
4. System Startup
●
Bootloader
●
Kernel
●
Init
●
Zygote
●
System Server
●
Activity Manager
●
Launcher (Home)
50
51
4.1. Bootloader
●
“Reference” bootloader:
●
https://github.com/travisg/lk
●
https://www.codeaurora.org/blogs/little-kernel-based-
android-bootloader
●
aosp/bootable/bootloader
●
Gone ...
●
aosp/bootable/recovery
●
UI-based recovery boot program
●
Accessed through magic key sequence at boot
●
Usually manufacturer specific variant
52
●
Storage layout:
●
Bootloader
●
“boot” image -- Kernel + RAM disk
●
“system” partition -- /system
●
“data” partition -- /data
●
“cache” partition -- /cache
●
“vendor” partition -- /vendor
●
“recovery” partition -- Alternate boot image
53
4.2. Kernel
●
Early startup code is very hardware dependent
●
Initializes environment for the running of C code
●
Jumps to the architecture-independent
start_kernel() function.
●
Initializes high-level kernel subsystems
●
Mounts root filesystem
●
Starts the init process
54
4.3. Android Init
●
Open, parses, and runs /init.rc:
●
Create mountpoints and mount filesystems
●
Set up filesystem permissions
●
Set OOM adjustments properties
●
Start daemons:
– adbd
– servicemanager (binder context manager)
– vold
– netd
– rild
– app_process -Xzygote (Zygote)
– mediaserver
– ...
55
4.4. Zygote, etc.
●
Init:
●
app_process -Xzygote (Zygote)
●
frameworks/base/cmds/app_process/app_main.cpp:
●
runtime.start(“com.android.internal.os.Zygote”, ...
●
frameworks/base/core/jni/AndroidRuntime.cpp:
●
startVM()
●
Call Zygote's main()
●
frameworks/base/core/java/com/android/internal/os/
ZygoteInit.java:
●
...
56
●
preloadClasses()
●
startSystemServer()
●
... magic ...
●
Call SystemServer's run()
●
frameworks/base/services/java/com/android/
server/SystemServer.java:
●
Start all system services/managers
●
Start ActivityManager:
– Send Intent.CATEGORY_HOME
– Launcher2 kicks in
57
5. Linux Kernel
58
6. Hardware Support
●
Activity Recognition
●
Audio
●
Bluetooth
●
Camera
●
ConsumerIr
●
Framebuffer
●
Fingerprint
●
Fused Location
●
GPS
●
Gralloc
●
HWcomposer
●
Keymaster
●
Lights
●
NFS
●
Power
●
Sensors
●
Not accessed directly
●
Use of HALs
●
One HAL for each hardware type
●
HAL “modules” are .so files
59
7. Native User-Space
●
Mainly
●
/data => User data
●
/system => System components
●
/cache => Cache (& OTA update)
●
Also found:
●
/dev
●
/proc
●
/sys
●
/sbin
●
/mnt
●
Etc.
60
8. Android's Java
●
Oracle (Sun) Java =
Java language + JVM + JDK libs
●
Android Java =
Java language + ART + OpenJDK
61
8.1. ART
●
“Android RunTime”
●
64 bit
●
Multi-core
●
AOT instead of JIT
●
Better debugging capabilities
(profiling/stack/crashes)
●
Introduced as alternative to Dalvik
●
Has now (largely) replaced Dalvik
62
9. JNI – Java Native Interface
●
Call gate for other languages, such as C, C++
●
If you know C#: Equivalent to .NET's pinvoke
●
Usage: include and call native code from App
●
Tools = NDK ... samples included
●
Check out “JNI Programmer's Guide and
Specification” -- no longer “freely available”
63
10. System Services
●
The Android OS
●
>95 or so on a modern Marshmallow
●
5 or 6 new at every major release
●
Use “service list” to see current list
64
65
11. Calling on System Services
●
Use getSystemService
●
Ex: NotificationManager Object reference:
String ns = Context.NOTIFICATION_SERVICE;
NotificationManager mNotificationManager = (NotificationManager) 
getSystemService(ns);
●
Prepare your content
●
Call on the object:
mNotificationManager.notify(HELLO_ID, notification);
66
12. ActivityManager
●
Start new Activities, Services
●
Fetch Content Providers
●
Intent broadcasting
●
OOM adj. maintenance
●
Application Not Responding
●
Permissions
●
Task management
●
Lifecycle management
67
●
Ex. starting new app from Launcher:
●
onClick(Launcher)
●
startActivity(Activity.java)
●
<Binder>
●
ActivityManagerService
●
startViaZygote(Process.java)
●
<Socket>
●
Zygote
68
13. Binder
●
CORBA/COM-like IPC
●
Data sent through “parcels” in “transactions”
●
Kernel-supported mechanism
●
/dev/binder
●
Check /sys/kerne/debug/binder/*
●
android.* API connected to System Server
through binder.
69
70
14. Hardware Abstraction Layer
/frameworks/base/services/java/...
/frameworks/base/services/jni/
/hardware/libhardware/
/device/[MANUF.]/[DEVICE]
/sdk/emulator/
Kernel or module
/frameworks/base/core/...
AOSP-provided
ASL
Manuf.-provided
Manuf. license
Manuf.-provided
GPL-license
71
15. Inside Treble
●
Linux kernel standardization on LTS releases
●
Hardware Interface Definition Language (HIDL)
●
Vendor NDK (VNDK)
●
Vendor Interface Object (VINTF)
●
Vendor Test Suite (VTS)
72
15.1. Treble's impact
●
Some modifications now off-limits:
●
System service internals
●
HAL definition reworking/extension
●
Core library replacement by tweaking dependent components'
APIs.
●
Tweaking existing SE policies
●
Any change that impacts OTA
●
Any change that breaks VTS
●
Need to make sure partners/vendors are creating Treble-
compliant BSPs, additions, codebase, etc.
73
16. Stock AOSP Apps
/packages/apps /packages/providers
Launcher2
Music
Browser
Calculator
Calendar Provision
Camera
Settings
Contacts
Email
Gallery
/packages/inputmethods
AccountsAndSettings ApplicationProvider LatinIME
AlarmClock Mms CalendarProvider OpenWnn
Bluetooth ContactsProvider PinyinIME
PackageInstaller DownloadProvider
Protips DrmProvider
GoogleContactsProvider
QuickSearchBox MediaProvider
CertInstaller TelephonyProvider
SoundRecorder UserDictionaryProvider
DeskClock SpeechRecorder
Stk
VoiceDialer
HTMLViewer
74
Working with the
Android Open Source Project
●
Tools and location
●
Content
●
Building
●
Build tricks
●
Build system architecture
●
Output images
●
Using adb
●
Custom toolchains and dev kits
●
Compatibility Test Suite
●
Basic hacks
75
1. Tools and location
●
Location:
●
http://android.googlesource.com/
●
Get “repo”:
$ curl https://storage.googleapis.com/git-repo-downloads/repo > ~/bin/repo
$ chmod a+x ~/bin/repo
●
Fetch the AOSP:
●
Make sure you fetch a tagged release
●
Pie:
$ repo init -u https://android.googlesource.com/platform/manifest 
> -b android-9.0.0_r30
$ repo sync
76
2. Content
art
bionic C library replacement
build Build system
Compatibility Test Suite
development Development tools
device Device-specific files and components
external Copy of external projects used by AOSP
frameworks
hardware
Apache Harmony
The NDK
packages Stock Android apps, providers, etc.
The SDK
system
Android Runtime
bootable Reference bootloader
cts
dalvik Dalvik VM
System services, android.*, Android-related cmds, etc.
Hardware support libs
libcore
ndk
prebuilt Prebuilt binaries
sdk
pieces of the world that are the core of the embedded linux platform at
the heart of Android.
77
78
3. Building
●
Requires Ubuntu -- works with 18.04, 16.04,
14.04, and 12.04
●
See
https://source.android.com/source/initializing.html
●
Required packages
●
Possible fixes
●
Building on Mac
79
●
Set up build environment:
$ .⌴build/envsetup.sh
$ lunch
●
Launch build and go watch tonight's hockey game:
$ make -j8
●
... though you should check your screen at breaks ...
●
Flash:
$ adb reboot bootloader
$ fastboot oem unlock
$ fasboot flashall
●
Need to reuse envsetup.sh and lunch on every new shell
80
4. Build Tricks
●
Commands (from build/envsetup.sh):
●
godir
●
croot
●
mm
●
m
●
Remember:
●
hmm
●
make help
●
Speeding up the Build:
●
CPU
●
RAM
●
SSD
●
CCACHE
– $ export USE_CCACHE=1
●
Seed out with pre-built binaries from your local repo
81
5. Build System Architecture
●
Non-Recursive
●
“Modules” build predicated on Android.mk
82
6. Output Images
●
All output and build in [aosp]/out/
●
Images at [aosp]/out/target/product/generic/:
●
ramdisk.img
●
system.img
●
userdata-qemu.img
●
Kernel is in:
●
prebuilt/android-arm/kernel/kernel-qemu
●
Emulator overrides:
●
-kernel
●
-initrd
83
7. Using adb
●
Can use to control/interface w/ running AOSP,
including emulator.
●
Shell:
$ adb shell
#
●
Dumping the log:
$ adb logcat
●
Copying files to/from target:
$ adb push foo /data/local
$ adb pull /proc/config.gz
Host
Target
84
8. Custom Toolchains and Dev Kits
●
Rationale
●
SDK generation
●
NDK generation
85
8.1. Rationale
●
SDK:
●
Providing other internal teams or external developers
access to your modified/custom Android APIs.
●
NDK:
●
Same as SDK rationale
●
Custom cross-dev toolchain:
●
To avoid having to use a binary toolchain from 3rd party.
●
To control the build parameters used to create the
toolchain. Ex.: use uClibc instead of glibc.
86
8.2. SDK generation
●
Building the SDK:
$ . build/envsetup.sh
$ lunch sdk-eng
$ make sdk
●
If API modified, do this before make:
$ make update-api
●
Location: [aosp]/out/host/linux-x86/sdk/
●
Reconfigure Android Studio to use new SDK
87
8.3. NDK generation
●
Build
$ cd ndk/build/tools
$ export ANDROID_NDK_ROOT=[aosp]/ndk
$ ./make-release --help
$ ./make-release
IMPORTANT WARNING !!
This script is used to generate an NDK release package from scratch
for the following host platforms: linux-x86
This process is EXTREMELY LONG and may take SEVERAL HOURS on a dual-core
machine. If you plan to do that often, please read docs/DEVELOPMENT.TXT
that provides instructions on how to do that more easily.
Are you sure you want to do that [y/N]
88
9. Compatibility Test Suite
●
Android Compatibility Program:
●
Source code to Android stack
●
Compatibility Definition Document (CDD) – Policy
●
Compatibility Test Suite (CTS) – Mechanism
●
Each Android version has own CDD & CTS
●
CTS:
●
Part of AOSP
●
Run from host using USB over to attached device
●
Based on JUnit
●
Runs various test apps on target
●
Relies on ADB
●
Provides report to be be analyzed and/or sent back to Google
89
90
●
Report:
●
.zip file containing XML files and screen-shots
●
Sent to: cts@android.com
●
Building the CTS:
$ . build/envsetup.sh
$ make cts
●
Launching the CTS:
$ cd out/host/linux-x86/bin/
$ ./cts
$ cts_host >
$ cts_host > help
...
91
●
Using the CTS:
$ cts_host > ls --plan
List of plans (8 in total):
Signature
RefApp
VM
Performance
AppSecurity
Android
Java
CTS
$ ./cts start --plan CTS
92
●
Areas covered:
●
Signature tests
●
Platform API tests
●
Dalvik VM tests
●
Platform Data Model
●
Platform Intents
●
Platform Permissions
●
Platform Resources
93
10. Basic Hacks
●
Add device
●
Add app
●
Add app overlay
●
Add native tool or daemon
●
Add native library
94
10.1. Adding a new device
●
Create directory in device/:
●
device/acme/coyotepad/
●
Makefile checklist:
●
AndroidProducts.mk
●
full_coyotepad.mk
●
BoardConfig.mk
●
Android.mk
●
Menu integration:
●
vendorsetup.sh
95
PRODUCT_MAKEFILES := 
$(LOCAL_DIR)/full_coyotepad.mk
10.1.1. AndroidProducts.mk
96
$(call inherit-product,
$(SRC_TARGET_DIR)/product/languages_full.mk)
# If you're using 4.2/Jelly Bean, use full_base.mk instead of
full.mk
$(call inherit-product, $(SRC_TARGET_DIR)/product/full.mk)
DEVICE_PACKAGE_OVERLAYS :=
PRODUCT_PACKAGES +=
PRODUCT_COPY_FILES +=
PRODUCT_NAME := full_coyotepad
PRODUCT_DEVICE := coyotepad
PRODUCT_MODEL := Full Android on CoyotePad, meep-meep
10.1.2. full_coyotepad.mk
97
TARGET_NO_KERNEL := true
TARGET_NO_BOOTLOADER := true
TARGET_CPU_ABI := armeabi
BOARD_USES_GENERIC_AUDIO := true
USE_CAMERA_STUB := true
10.1.3. BoardConfig.mk
98
LOCAL_PATH := $(call my-dir)
include $(CLEAR_VARS)
ifneq ($(filter coyotepad,$(TARGET_DEVICE)),)
include $(call all-makefiles-under,$(LOCAL_PATH))
endif
10.1.4. Android.mk
99
add_lunch_combo full_coyotepad-eng
10.1.5. vendorsetup.sh
100
LOCAL_PATH := $(call my-dir)
include $(CLEAR_VARS)
ifneq ($(filter coyotepad,$(TARGET_DEVICE)),)
include $(call all-makefiles-under,$(LOCAL_PATH))
endif
10.1.4. Android.mk
101
10.2. Adding new applications
●
Can't really use Studio to create initial version, unlike
older versions of Eclipse.
●
Local:
●
Add app to device/acme/coyotepad/
●
Add Android.mk to app
●
Add to PRODUCT_PACKAGES in full_coyotepad.mk
●
Global:
●
Add application in [aosp]/packages/apps
●
Add an appropriate Android.mk file to project
●
Add project to PRODUCT_PACKAGES in
[aosp]/build/target/product/core.mk
102
LOCAL_PATH:= $(call my-dir)
include $(CLEAR_VARS)
LOCAL_MODULE_TAGS := optional
LOCAL_SRC_FILES := $(call all-java-files-under, src)
LOCAL_PACKAGE_NAME := HelloWorld
include $(BUILD_PACKAGE)
103
10.3. Adding an app overlay
●
device/acme/coyotepad/overlay/
●
full_coyotepad.mk:
●
DEVICE_PACKAGE_OVERLAYS :=
device/acme/coyotepad/overlay
104
10.4. Adding a native tool or daemon
●
Local:
device/acme/coyotepad/
●
Global:
●
system/core/
●
system/
●
frameworks/base/cmds/
●
frameworks/native/cmds/
●
external/
105
LOCAL_PATH:= $(call my-dir)
include $(CLEAR_VARS)
LOCAL_MODULE := hello-world
LOCAL_MODULE_TAGS := optional
LOCAL_SRC_FILES := hello-world.cpp
LOCAL_SHARED_LIBRARIES := liblog
include $(BUILD_EXECUTABLE)
106
●
Local:
device/acme/coyotepad/
●
Global:
●
system/core/
●
frameworks/base/libs/
●
frameworks/native/libs/
●
external/
●
In <= 2.3:
●
See build/core/prelink-linux-arm.map
10.5. Add a native library
107
LOCAL_PATH:= $(call my-dir)
include $(CLEAR_VARS)
LOCAL_MODULE := libmylib
LOCAL_MODULE_TAGS := optional
LOCAL_PRELINK_MODULE := false
LOCAL_SRC_FILES := $(call all-c-files-under,.)
include $(BUILD_SHARED_LIBRARY)
108
Kernel Selection
●
Google:
●
http://android.googlesource.com
●
Vanilla:
●
http://www.kernel.org
●
Either way ... you're screwed:
●
Android kernel is a fork
●
No resolution in sight
●
Cannot use vanilla kernel as-is ... androidisms
●
Recent kernel have most Androidisms
●
Android team continues to add stuff in their fork
●
Talk to your SoC vendor
109
Native Android User-Space
●
Filesystem layout
●
Architecture vs. filesystem
●
Build system and filesystem
●
adb
●
Command line
●
Init
●
ueventd
110
1. Filesystem layout
111
●
/acct => Control Group mount point (Documentation/cgroups.txt)
●
/cache => cache flash partition
●
/d => Symlink to /sys/kernel/debug
●
/data => Android's “/data” filesystem
●
/dev => Device nodes
●
/etc => Symlink to /system/etc
●
/mnt => Temporary mount point
●
/proc => procfs
●
/root => unused
●
/sbin => eventd and adbd
●
/sdcard => SD card mountpoint
●
/sys => sysfs
●
/system => Android's “/system” filesystem
●
/vendor => Symlink to /system/vendor
1.1. Root directory
112
1.1. /system
●
/app => Stock apps installed
●
/bin => Native binaries and daemons
●
/etc => Configuration files
●
/fonts => TTFs
●
/framework => Android framework .jar files
●
/lib => Native libraries
●
/usr => Miniature “/usr”
●
/xbin => Optional/Extra binaries
113
1.2. /data
●
/anr => ANR traces
●
/app => App install location
●
/app-private => Protected apps
●
/backup => For Backup Manager
●
/dalvik-cache => Dalvik DEX cache
●
/data => App data
●
/dontpanic => Last panic output (console + threads) for “dumpstate”
●
/local => Shell-writable space
●
/misc => Misc. data (wifi, vpn, bluetooth, ...)
●
/property => Persistent system properties (country, lang., ...)
●
/secure => Secure Android data available
●
/system => System data
114
2. Architecture vs. filesystem
115
3. Build system and filesystem
●
Build templates
●
BUILD_EXECUTABLE = /system/bin
●
BUILD_SHARED_LIBRARY = /system/lib
●
BUILD_PACKAGE = /system/app
●
Default rights and ownership
●
system/core/include/private/android_filesystem_config.h
– User IDs / names
●
system/core/libcutils/fs_config.c
– android_dirs struct
– android_files struct
116
4. adb
117
4.1. What adb can do
●
See online help for full details
●
Managing device connections
●
Remote commands:
●
shell
●
log dumping
●
bug reports
●
port forwarding (both ways)
●
dalvik debugging
118
●
Filesystem commands
●
push
●
pull
●
sync
●
install / uninstall
●
State-altering commands
●
reboot
●
run as root
●
switching connection type
●
controlling the emulator
●
Tunneling PPP
119
5. Command line
●
Shell:
●
NetBSD shell up to 2.3/GB
●
MirBSD Korn shell since 4.0/ICS
●
Toybox / Toolbox:
●
Traditional Linux commands
●
Global properties
●
Input events
●
Services control
●
Logging
●
ioctl
●
Device wiping
●
etc.
120
●
In aosp:
●
/external/toybox
●
/system/core/toolbox
●
In filesystem:
●
/system/bin/toybox
●
/system/bin/toolbox
●
Provides
alarm date getevent insmod ls mv powerd renice schedtop smd top
dd getprop ioctl lsmod nandread printenv rm sendevent start
umount cat hd ionice lsof netstat ps rmdir setconsole stop uptime
chmod df id kill mkdir newfs_msdos r rmmod setkey sync vmstat
chown dmesg ifconfig ln readtty rotatefb setprop syren watchprops
cmp exists iftop log mount notify reboot route sleep wipe
121
●
logcat
●
netcfg
●
debuggerd
122
6. Init
123
6.1. Config files
●
Location:
●
/init.rc
●
/init.[board].rc
●
Semantics:
●
actions
– Property triggers
– Commands
●
services (not related to system services or apps)
– Parameters
124
6.2. Global properties
●
/dev/socket/property_service
●
/dev/__properties__
●
foo.bar.property
●
ro.*
●
persist.* => /data/property
●
ctl.*
●
net.change
125
●
Std files:
●
/system/build.prop
●
/default.prop
●
Other files:
●
/system/default.prop
●
/data/local.prop
●
Code:
– property_get("dalvik.vm.heapsize", heapsizeOptsBuf+4, "16m");
126
7. ueventd
127
7.1. /ueventd.rc
/dev/null 0666 root root
/dev/zero 0666 root root
/dev/full 0666 root root
/dev/ptmx 0666 root root
/dev/tty 0666 root root
128
System Services and Framework
Internals
1. Kickstarting the Framework
2. Utilities and Commands
3. Native Daemons
4. System Services Internals
5. Hardware Abstraction Layer
6. Android Framework
129
1. Kickstarting the Framework
●
Core building blocks
●
System services
●
Boot animation
●
Dex optimization
●
Apps startup
130
1.1. Core building blocks
●
Service manager
●
Zygote:
●
ART
●
Preloaded classes
●
libandroid_runtime.so
131
1.2. System services
132
1.3. Boot animation
●
Default boot animation
●
bootanimation.zip
●
setprop debug.sf.nobootanimation 1
133
1.4. Dex optimization
●
Files:
●
.jar
●
.apk
●
Directories:
●
BOOTCLASSPATH
●
/system/etc/permission/platform.xml
●
/system/framework
●
/system/app
●
/vendor/app
●
/data/app
●
/data/app-private
134
1.5. Apps startup
●
Input methods
●
Persistent apps
●
Home screen
●
BOOT_COMPLETED intent
●
APPWIDGET_UPDATE intent
135
2. Utilities and Commands
●
General-purpose commands
●
service
●
dumpsys
●
dumpstate
●
Service-specific utilities
●
am
●
pm
●
wm
●
svc
136
●
ime
●
input
●
monkey
●
bmgr
●
stagefright
●
Dalvik utilities
●
dalvikvm
●
dvz
●
dexdump
137
3. Native daemons
●
servicemanager
●
logd
●
lmkd
●
installd
●
vold
●
netd
●
rild
●
keystore
138
3.1. servicemanager
●
In aosp:
●
/frameworks/base/cmds/servicemanager/
●
In filesystem:
●
/system/bin/
●
Provides:
●
Context management for binder
●
Service index for entire system
139
3.2. logd
●
In AOSP
●
/system/core/logd
●
In filesystem:
●
/system/bin/logd
●
Provides:
●
Logging services
●
Manages multiple buffers
140
3.3. lmkd
●
In AOSP
●
/system/core/lmkd
●
In filesystem:
●
/system/bin/lmkd
●
Provides:
●
Low-memory kernel handler
141
3.4. installd
●
In aosp:
●
/frameworks/base/cmds/installd
●
In filesystem:
●
/system/bin/
●
Provides:
●
Package install/uninstall
●
Sanity checks and verifications
●
Interfaces with Package Manager service
142
3.5. vold
●
In aosp:
●
/system/vold/
●
In filesystem:
●
/system/bin/
●
Provides:
●
Volume mounter
●
Auto-mount
●
Auto-format mounted devices
143
3.6. netd
●
In aosp:
●
/system/netd/
●
In filesystem:
●
/system/bin/
●
Provides:
●
Management of aspects of networking
●
Interfaces with Network Management service
144
3.7. rild
●
In aosp:
●
/hardware/ril/mock-ril/
●
In filesystem:
●
/system/bin/
●
Provides:
●
“Radio Interface Layer” to phone hardware
145
3.8. keystore
●
In aosp:
●
frameworks/base/cmds/keystore/
●
In filesystem:
●
/system/bin
●
Provides:
●
Store key-value pairs
●
Security keys for connecting to network infrastructure
146
4. System Services Internals
●
Services run by System Server
●
Observing the System Server
●
Calling on system services
●
Inside a few system services
●
Creating your own system service
147
4.1. Services run by the System
Server
Entropy Service Device Policy Audio Service
Power Manager Status Bar Headset Observer
Activity Manager Clipboard Service Dock Observer
Telephone Registry Input Method Service UI Mode Manager Service
Package Manager Backup Service
Account Manager
Content Manager Connectivity Service Recognition Service
System Content Providers Throttle Service Status Bar Icons
Battery Service Accessibility Manager
Lights Service Mount Service ADB Settings Observer
Vibrator Service Notification Manager
Alarm Manager Device Storage Monitor
Location Manager
Sensor Service Search Service
Window Manager
Wallpaper Service
NetStat Service
NetworkManagement Service AppWidget Service
DiskStats Service
Init Watchdog
DropBox Service
Bluetooth Service
148
4.1.1. Some stats
●
frameworks/base/
services/core/java/com/android/server/:
●
22 M
●
~1,025 files
●
452 kloc
●
Activity manager:
●
3.7M
●
90+ files
●
83 kloc
149
4.2. Observing the System Server
●
Logcat
●
dumpsys
150
4.2.1. logcat
●
Find the System Server's PID
$ adb shell ps | grep system_server
system 63 32 120160 35408 ffffffff afd0c738 S system_server
●
Look for its output:
$ adb logcat | grep “63)”
...
D/PowerManagerService( 63): bootCompleted
I/TelephonyRegistry( 63): notifyServiceState: 0 home Android Android 310260 UMTS CSS not supp...
I/TelephonyRegistry( 63): notifyDataConnection: state=0 isDataConnectivityPossible=false reason=null
interfaceName=null networkType=3
I/SearchManagerService( 63): Building list of searchable activities
I/WifiService( 63): WifiService trying to setNumAllowed to 11 with persist set to true
I/ActivityManager( 63): Config changed: { scale=1.0 imsi=310/260 loc=en_US touch=3 keys=2/1/2 nav=3/1 ...
I/TelephonyRegistry( 63): notifyMessageWaitingChanged: false
I/TelephonyRegistry( 63): notifyCallForwardingChanged: false
I/TelephonyRegistry( 63): notifyDataConnection: state=1 isDataConnectivityPossible=true reason=simL...
I/TelephonyRegistry( 63): notifyDataConnection: state=2 isDataConnectivityPossible=true reason=simL...
D/Tethering( 63): MasterInitialState.processMessage what=3
I/ActivityManager( 63): Start proc android.process.media for broadcast
com.android.providers.downloads/.DownloadReceiver: pid=223 uid=10002 gids={1015, 2001, 3003}
I/RecoverySystem( 63): No recovery log file
W/WindowManager( 63): App freeze timeout expired.
...
151
4.2.2. dumpsys
Currently running services:
SurfaceFlinger
accessibility
account
activity
alarm
appwidget
audio
backup
...
wifi
window
-------------------------------------------------------------------------------
DUMP OF SERVICE SurfaceFlinger:
+ Layer 0x396b90
z= 21000, pos=( 0, 0), size=( 480, 800), needsBlending=1, needsDithering=1, invalidat ...
0]
name=com.android.launcher/com.android.launcher2.Launcher
client=0x391e48, identity=6
[ head= 1, available= 2, queued= 0 ] reallocMask=00000000, inUse=-1, identity=6, status=0
format= 1, [480x800:480] [480x800:480], freezeLock=0x0, dq-q-time=53756 us
...
152
4.3. Calling on System Services
●
Use getSystemService
●
Ex: NotificationManager Object reference:
String ns = Context.NOTIFICATION_SERVICE;
NotificationManager mNotificationManager = (NotificationManager) 
getSystemService(ns);
●
Prepare your content
●
Call on the object:
mNotificationManager.notify(HELLO_ID, notification);
153
4.4. Inside a few System Services
●
Get the AOSP ... repo, etc.
●
Tricks:
●
Import into Eclipse and collapse methods
●
Use reverse-engineering tools:
– Imagix
– Rationale
– Lattix
– Scitools
– ...
●
Be patient, this isn't documented anywhere ...
154
4.4.1. ActivityManager
●
Start new Activities, Services
●
Fetch Content Providers
●
Intent broadcasting
●
OOM adj. maintenance
●
Application Not Responding
●
Permissions
●
Task management
●
Lifecycle management
155
●
Ex. starting new app from Launcher:
●
onClick(Launcher)
●
startActivity(Activity.java)
●
<Binder>
●
ActivityManagerService
●
startViaZygote(Process.java)
●
<Socket>
●
Zygote
156
4.4.2. Package Manager
●
48 kloc
●
2.0 M
●
Installation / removal
●
Permissions
●
Intent resolution (also IntentResolver.java)
●
Called by Activity Manager
157
4.4.3. Window Manager
●
Main thread
●
Window manipulation
●
Wallpaper handling
●
Orientation
●
Focus
●
Layering
●
Input event management
158
4.4.4. Notification Manager
●
Toasts
●
Notifications
●
Sound playback (see NotificationPlayer.java)
159
4.4.5. Power Manager
●
Wakelocks
●
Sleep
●
Brightness
●
Lock
160
4.4.6. Network Management Service
●
Talks to “netd” /system/netd
●
Interface configuration
●
Tethering
●
DNS
161
4.4.7. Mount Service
●
Mount / Unmount
●
Format
●
USB mass storage
●
OBB
162
4.4.8. Location Manager
●
Manage location providers
●
getBestProvider()
●
Proximity alerts
●
Last known location
163
4.4.9. Status Bar Manager
●
Expand / collapse
●
Icon visibility
●
Reveal callbacks
●
Callbacks for notification manager
164
4.4.10. Backup Manager
●
Enable / disable
●
Transport management
●
backupNow()
●
...
165
4.5. Creating your own System
Service
●
Add your code to:
frameworks/base/services/java/com/android/server/
●
Have the SystemServer.java init+reg. your service
●
Define hardware API for apps
●
Expose through:
●
frameworks/base/core/java/android/os/[server].aidl
●
Call on native “driver” code through JNI
●
Implement or connect to appropriate driver
●
Create an app that calls on service
●
May need to create new SDK ...
166
167
4.5.1. OpersysService.java
package com.android.server;
import android.content.Context;
import android.os.IOpersysService;
import android.util.Log;
public class OpersysService extends IOpersysService.Stub {
private static final String TAG = "OpersysService";
private Context mContext;
private int mValue = 0;
public OpersysService(Context context) {
super();
mContext = context;
Log.i(TAG, "System server started");
}
public void test(int val) {
Log.i(TAG, "test " + val);
MValue = val;
}
}
168
4.5.2. IOpersysService.aidl
package android.os;
/**
* {@hide}
*/
interface IOpersysService {
String read(int maxLength);
int write(String mString);
void test(int val);
}
169
4.5.3. frameworks/base/Android.mk
...
core/java/android/os/IPowerManager.aidl 
core/java/android/os/IOpersysService.aidl 
core/java/android/os/IRemoteCallback.aidl 
...
170
4.5.4. SystemServer.java
...
try {
Slog.i(TAG, "Opersys Service");
ServiceManager.addService(“opersys”, new OpersysService(context));
} catch (Throwable e) {
Slog.e(TAG, "Failure starting OpersysService Service", e);
}
...
Should eventually be Context.OPERSYS_SERVICE
171
4.5.5. HelloServer.java
package com.opersys.helloserver;
import android.app.Activity;
import android.os.Bundle;
import android.os.ServiceManager;
import android.os.IOpersysService;
import android.util.Log;
public class HelloServer extends Activity {
private static final String DTAG = "HelloServer";
/** Called when the activity is first created. */
@Override
public void onCreate(Bundle savedInstanceState) {
super.onCreate(savedInstanceState);
setContentView(R.layout.main);
IOpersysService om =
IOpersysService.Stub.asInterface(ServiceManager.getService("opersys"));
try {
Log.d(DTAG, "Going to call service");
om.test(20);
Log.d(DTAG, "Service called succesfully");
}
catch (Exception e) {
Log.d(DTAG, "FAILED to call service");
e.printStackTrace();
}
}
}
172
5. Android Framework
●
Location and components
●
android.*
●
Customization
173
5.1. Location and components
●
[aosp]/frameworks/base
●
/cmds => native cmds and daemons
●
/core => android.* and com.android.*
●
/data => Fonts and sounds
●
/graphics => 2D & Renderscript
●
/include => “C” includes
●
/keystore => security key store
●
/libs => “C” libraries
●
/location=> Location provider
●
/media => Stagefright, codecs, etc.
●
/native => Native code for some frameworks components
●
/obex => Bluetooth obex
●
/opengl => GL library and java code
●
/packages => A few core packages (Status Bar)
●
/services => System server
●
/telephony => Phone related functionality
●
/tools => A few core tools (aapt, aidl, ...)
●
/voip => RTP & SIP interfaces
●
/vpn => VPN functionality
●
/wifi => Wifi manager, monitor, etc.
174
5.2. android.*
accessibilityservice content hardware pim speech
accounts database inputmethodservice preference test
annotation ddm net provider text
app debug nfc security util
appwidget emoji os server view
bluetooth gesture service webkit widget
175
5.3. Customization
●
Extending API
●
Status bar
176
5.3.1. Extending API – System service
●
frameworks/base/core/java/android/
●
app/ContextImpl.java
●
content/Context.java
●
os/OpersysManager.java
177
5.3.1.1. app/ContextImpl.java
...
import android.os.IOpersysService;
import android.os.OpersysManager;
...
registerService(OPERSYS_SERVICE, new ServiceFetcher() {
public Object createService(ContextImpl ctx) {
IBinder b =
ServiceManager.getService(OPERSYS_SERVICE);
IOpersysService service =
IOpersysService.Stub.asInterface(b);
return new OpersysManager(service);
}});
...
178
5.3.1.2. content/Context.java
...
/**
* Use with {@link #getSystemService} to retrieve a
* {@link android.nfc.NfcManager} for using NFC.
*
* @see #getSystemService
*/
public static final String NFC_SERVICE = "nfc";
/** The Opersys service **/
public static final String OPERSYS_SERVICE = "opersys";
...
179
5.3.1.3. os/OpersysManager.java
package android.os;
import android.os.IOpersysService
public class OpersysManager
{
public void test(int value)
{
try {
mService.test(value);
} catch (RemoteException e) {
}
}
public OpersysManager(IOpersysService service)
{
mService = service;
}
IOpersysService mService;
}
180
Project Treble
1. Distribution scheme before 8.x
2. Motivations
3. Enforcement
4. Traditional Android Release Flow
5. Treble's Intended Release Flow
6. Underneath the Framework
7. Linux Kernel
8. HIDL
9. VNDK
10.VINTF
11.VTS
12.Implications
13.Recommendations
181
1. Distribution scheme before 8.x
●
Google releases new version of Android
●
Ecosystem customizes it to new devices –
sometimes quite extensively
●
Google enforces Compatibility Test Suite (CTS) –
guaranteeing developer API conformance
●
Devices get certified and ship with GMS
●
....
●
Devices rarely got upgrades
182
2. Motivations
●
Updates: Android vs. iOS
●
Android version propagation history
●
“Official” Google Treble pitch
●
Nature of Android
183
2.1. Updates: Android vs. iOS
Data from Apple as of January 18, 2018
https://developer.apple.com/support/app-store/
iOS Android
Data from Google as of February 5, 2018
https://developer.android.com/about/dashboards/
2.3.x Gingerbread
4.0.x Ice Cream Sandwich
4.1.x Jelly Bean
4.2.x Jelly Bean
4.3.x Jelly Bean
4.4.x KitKat
5.0.x Lollipop
5.1.x Lollipop
6.x Marshmallow
7.0.x Nougat
7.1.x Nougat
8.0.x. Oreo
8.1.x. Oreo
Earlier
IOS 10
IOS 11
184
2.2. Version propagation history
●
Implications:
●
Android comes out with cool new features
●
Perception is iOS gets them first
●
Disclaimer: This is my reading
100%
90%
80%
70%
60%
50%
40%
30%
20%
10%
0%
D
ec
2009
Feb
2010
Apr 2010
Jun
2010
Aug
2010
O
ct 2010
D
ec
2010
Feb
2011
Apr 2011
Jun
2011
Aug
2011
O
ct 2011
D
ec
2011
Feb
2012
Apr 2012
Jun
2012
Aug
2012
O
ct 2012
D
ec
2012
Feb
2013
Apr 2013
Jun
2013
Aug
2013
D
ec
2013
Feb
2014
Apr 2014
O
ct 2013
Jun
2014
Aug
2014
D
ec
2014
Feb
2015
O
ct 2014*
*nodata
Apr 2015
Jun
2015
Aug
2015
*nodata
Jul 2015*
O
ct 2015
D
ec
2015
Feb
2016
Apr 2016
Jun
2016
100%
90%
80%
70%
60%
50%
40%
30%
20%
10%
0%
Aug
2016
O
ct 2016*
D
ec
2016
*nodata
Feb
2017
Apr 2017
Jun
2017
Android version
1.1
1.5
1.6
2.0
2.0.1
2.1
2.2
2.3-2.3.2
2.3.3-2.3.7
3.0
3.1
3.2
4.0-4.0.2
4.0.3-4.0.4
4.1
4.2
4.3
4.4
Cupcake
Donut
Eclair
Froyo
Gingerbread
Honeycomb
Ice Cream
Sandwich
Jelly Bean
KitKat
Gingerbread
Eclair
Eclair
Honeycomb
Honeycomb
Jelly Bean
Jelly Bean
5.0 Lollipop
Ice Cream
Sandwich
5.1 Lollipop
6.0 Marshmallow
7.0-7.1 Nougat
185
2.3. “Official” Google Treble pitch
●
From source.android.com:
“The Android 8.0 release includes Project Treble, a major re-
architect of the Android OS framework designed to make it
easier, faster, and less costly for manufacturers to update
devices to a new version of Android.”
●
In short:
●
Recognition that updates are a problem
●
Identification of update issues:
– Difficult
– Long
– Costly
186
2.4. Nature of Android
●
Anyone is free to download Android
●
Google enforces certification for GMS
●
Google has no ability to force upgrades
●
Google can only incentivize
187
3. Enforcement
●
“To ensure forward compatibility of vendor implementations, the
new vendor interface is validated by the Vendor Test Suite
(VTS), which is analogous to the Compatibility Test Suite (CTS).”
●
In sum:
●
Path to upgrade has been charted
●
But ... Comply or we won't certify
●
Not much choice – Android is the “only game in town” aside from
Apple's iOS.
●
Worthy end-goal:
●
4 to 5 years of upgrades on a single device
188
4. Traditional Android Release Flow
●
Release flow
●
Simplified internals view
●
Example phone circa early 2014
●
Upgrade after 5.x/Lollipop release
●
Upgrade after 6.x/Marshmallow release
189
4.1. Release Flow
190
4.2. Simplified Internals View
191
4.3. Example Phone Circa Early 2014
●
Just for the sake of example ...
●
Say you bought a phone in early 2014:
●
Samsung device
●
Qualcomm chipset
●
Verizon network
●
Runs Android 4.4/KitKat at time of purchase
Note: brands/companies used for illustration purposes only, no specific device is implied.
192
4.4. Upgrade after 5.x/Lollipop release
5.x Release
QualcommQualcomm
Are they still
selling this chip? 5.x BSP
Samsung
Are they still
selling this phone or
is it important?
5.x Upgrade
Verizon
Are customers
still buying this?5.x Gets to Users
November 2014
193
4.5. Upgrade to 6.x/Marshmallow?
October 2015
6.x/Marshmallow
Qualcomm
Really? ???
Samsung
Really, Really??
???
Verizon
Really, Really, Really??!?!?!
194
5. Treble's Intended Release Flow
●
Initial release flow
●
New internals paradigm
●
Overall reworked internals
●
Targeted upgrade flow
●
Theory of future release cycles
●
Requirement
195
5.1. Initial Release Flow
8.x Release
QualcommQualcomm
8.x BSP
Samsung
8.x-based SKU
Verizon
8.x-based Device
196
5.2. New Internals Paradigm
197
5.3. Overall Reworked Internals
198
5.4. Targeted Upgrade Flow
199
5.5. Theory of Future Release Cycles
9.x Release
10.x Release
...
200
5.6. Requirement
●
Google must continue to support old vendor
interfaces.
●
For an initial 8.x device, future framework release
must support 8.x hardware enablement:
●
9.x / P
●
10.x / Q
●
11.x / R
●
...
●
Aim seems to be 4-5 releases
201
6. Underneath the Framework
●
Architecture
●
Integration points
●
Certification before Treble
●
Certification after Treble
●
What's added by Treble?
202
6.1. Architecture
203
6.2. Integration Points
SE
204
6.3. Certification Before Treble
Compatibility Test Suite
205
6.4. Certification After Treble
Compatibility Test Suite
SE
Vendor Test Suite
Vendor Test Suite
206
6.5. What's added by Treble?
●
Linux kernel requirements
●
HIDL – Hardware Interface Definition Language
●
VNDK – Vendor NDK
●
VINTF – Vendor Interface
●
VTS – Vendor Test Suite
207
HIDLVNDK
VINTF
HIDL
VINTF
208
7. Linux Kernel
●
Basics
●
Release flow
●
Real-life
●
Treble and the kernel
●
Links
209
7.1. Basics
●
Necessary for Android
●
Existed prior to Android
●
Decision to use based on Linux succcess
●
Google downstream from kernel developers
210
7.2. Release Flow
0
Linux Kernel
Release
211
7.3. Real-Life
●
End-of-Life kernels very common on Android
●
Security issues
●
While invisible, major implications for user
●
Inconsistent kernel versions between vendors
●
Inconsistent updates between vendors
212
7.4. Treble and the Kernel
●
Separate deliverables based on each player's role in the update
ecosystem.
●
VTS-enforced aspects
●
Basic rules for:
●
Kernel versions – use of LTS
●
Basic config
●
System call ABI/API
●
FS + FS features
●
LTS 4.4 supported for 6 years instead of 2
●
Kernel customization through:
●
Kernel config overrides
●
Loadable modules
●
DT overlays
213
7.5. Links
●
Main doc from Google:
●
https://source.android.com/devices/architecture/kernel/
●
LTS:
●
https://www.kernel.org/category/releases.html
214
8. HIDL
●
HAL's role
●
Traditional HAL before 8.x
●
HIDL
●
Links
215
8.1. HAL's Role
●
Per-device-type hardware abstraction
●
Example:
●
SurfaceFlinger uses hwcomposer HAL
●
Location uses gps HAL
●
Lights uses lights HAL
●
Etc.
●
Google specifies HAL signature
●
Manufacturer/SoC vendor provides HAL implementation
●
Reference implementations:
●
Leads devices found in AOSP
●
SoC vendor reference designs/boards in BSP
216
8.2. Traditional HAL Before 8.x
●
Google specifies HALs as “C” header files
●
HAL module author uses header in implementation
●
Resulting binary shipped as part of release
●
Modules loaded at boot time by system services
●
Headers could (and did) change between versions
●
Required reworking, rebuilding, reshipping new
version
●
To update to a new version of Android:
●
All modules had to be updated, be they trivial or difficult
217
8.3. HIDL
●
“Hardware Interface Definition Language”
●
New layer under system services
●
Formalized and versioned HAL interface definitions
●
Similar to AIDL, yet different
●
Example HIDLs in 8.x/Oreo:
●
graphics/composer 2.1
●
gnss 1.0
●
Etc.
●
Once published, a given HIDL definition is immutable:
●
Even in 9.x/P, graphics/composer 2.1 and gnss 1.0 will be the same as in 8.x.
●
Fresh port assumes using latest HAL sig available
●
Most importantly:
●
Modules created against a given signature should continue to work so long as that
signature is supported.
●
Depends on Google, but incentives are aligned
●
More on this in tomorrow's presentation
218
8.4. Links
●
General doc:
●
https://source.android.com/devices/architecture/hidl/
●
C++
●
https://source.android.com/devices/architecture/hidl-
cpp/
●
Java
●
https://source.android.com/devices/architecture/hidl-
java/
219
9. VNDK
●
Before
●
What VNDK does
●
Links
220
9.1. Before
●
“Anything goes” under the hood
●
Sometimes taken to extremes
●
Ex. major handset manufacturer w/ hot new device:
●
Expecting:
– Trade press scrutiny
– Benchmarks
●
So ... tweak everything for performance and battery:
– Libraries
– Core components
– Anything and everything under the sun
●
Result: Significant delta between canonical AOSP and real
code/binaries shipping in devices.
●
Therefore: Difficult to upgrade
221
9.2. What VNDK Does
●
Provides a pre-defined way to mitigate/manage
differences between Google-minted libs and vendor libs.
●
Quite a few concepts introduced by VNDK to define
library categories and explain how they are to be used.
●
Boring/Tedious explanation (very dry)
●
Refer to official doc
●
Will need to assign this to someone on your team
●
Google is trying to play funambulist on this
222
9.3. Links
●
Main doc:
●
https://source.android.com/devices/architecture/vndk/
223
10. VINTF
●
Basics
●
Architecture
●
Details
●
Links
224
10.1. Basics
●
Need to formalize version “handshake” between
device and OTA service on upgrade.
●
Specifically, need to match:
●
HIDL versions
●
Kernel specifics
●
SE policies
●
Android Verified Boot (AVB) version
●
Solution:
●
Vendor Interface Object (VINTF)
225
10.2. Architecture
226
10.3. Details
●
Device manifest:
●
Is device's HW enablement supported by framework?
●
Framework manifest:
●
Does new framework provide what the device needs?
●
Device compatibility matrix:
●
What does device expect of new framework?
●
Framework compatibility matrix:
●
What does new framework expect of device?
●
Google doc specifies:
●
Manifest format
●
Compatibility matrices
●
Matching rules
●
Need a good understanding as well
●
Likely needs a person to be responsible for this as well
227
10.4. Links
●
Main doc:
●
https://source.android.com/devices/architecture/vintf/
228
11. VTS
●
Similar to CTS
●
Ensures that all the above is followed
●
Test categories:
●
HIDL HAL Tests
●
Kernel Tests
●
LTP
●
Linux Kselftest
●
VNDK (Vendor Native Development Kit) Tests
●
Performance Tests
●
Fuzz Tests
●
Security Tests
●
Even w/o certification, passing CTS will simplify OTA
229
●
Links:
●
Main doc:
– https://source.android.com/compatibility/vts/
●
More details (user manual, etc.):
– https://android.googlesource.com/platform/test/vts/+/
master/README.md
230
12. Implications
●
Significant reduction in customization for GMS
●
Non-exhaustive no-go list:
●
System service internals
●
HAL definition reworking/extension
●
Core library replacement by tweaking dependent components' APIs
●
Tweaking existing SE policies
●
Any change that impacts OTA
●
Any change that breaks VTS
●
Even permitted changes are complex, ex:
●
Tweaking libraries vs. VNDK rules
●
Using vendor-specific services instead of tweaking existing ones
231
●
Big benefit in adhering to “vanilla” even if no GMS interest:
●
Simplified OTA
●
If no GMS, still as open as before to tweak everything:
●
Price = reduced OTA capability, likely no path to ugprade, etc.
●
Greater scrutiny required over SoC/partner work to ensure Treble
“conformance”.
●
Incentive is there for SoC vendors since some of their customers
need GMS certification.
●
Varying degrees of quality from board vendors and outsourcing
partners:
●
Do your homework
232
13. Recommendations
●
Several years before Treble benefits materialize
●
Solid ground established by Google
●
Likely some organic learning left to iron kinks out
●
In the mean time:
●
Make sure you have a firm understanding of how Treble changes your Android device
design, development, integration and support plans.
●
Have your technical teams review the Treble documentation made available by
Google and possibly seek training so they can start familiarizing themselves with its
intricacies.
●
If certification is on your agenda, start paying special attention to the VTS in your
planning. If you have CTS as part of your checklists, a good start is adding
equivalent entries for VTS.
●
When selecting partners or suppliers, make sure their work and/or the software they
deliver falls in line with Treble's requirements, especially if certification is a target.
233
Treble’s HIDL in Detail
1. Architecture Recap
2. Basics
3. HAL Architecture Rework
4. Walkthrough
5. Adding a New HIDL
6. Support Infrastructure
234
HIDLVNDK
VINTF
HIDL
VINTF
1. Architecture Recap
235
2. Basics
●
HAL's role
●
Traditional HAL before 8.x
●
HIDL
●
Links
236
2.1. HAL's Role
●
Per-device-type hardware abstraction
●
Example:
●
SurfaceFlinger uses hwcomposer HAL
●
Location uses gps HAL
●
Lights uses lights HAL
●
Etc.
●
Google specifies HAL signature
●
Manufacturer/SoC vendor provides HAL implementation
●
Reference implementations:
●
Leads devices found in AOSP
●
SoC vendor reference designs/boards in BSP
237
2.2. Traditional HAL Before 8.x
●
Google specifies HALs as “C” header files
●
HAL module author uses header in implementation
●
Resulting binary shipped as part of release
●
Modules loaded at boot time by system services
●
Headers could (and did) change between versions
●
Required reworking, rebuilding, reshipping new
version
●
To update to a new version of Android:
●
All modules had to be updated, be they trivial or difficult
238
2.3. HIDL
●
“Hardware Interface Definition Language”
●
New layer under system services
●
Formalized and versioned HAL interface definitions
●
Similar to AIDL, yet different
●
Example HIDLs in 8.x/Oreo:
●
graphics/composer 2.1
●
gnss 1.0
●
Etc.
●
Once published, a given HIDL definition is immutable:
●
Even in 9.x/P, graphics/composer 2.1 and gnss 1.0 will be the same as in 8.x.
●
Fresh port assumes using latest HAL sig available
●
Most importantly:
●
Modules created against a given signature should continue to work so long as that
signature is supported.
●
Depends on Google, but incentives are aligned
●
More on this in tomorrow's presentation
239
2.4. Links
●
General doc:
●
https://source.android.com/devices/architecture/hidl/
●
C++
●
https://source.android.com/devices/architecture/hidl-
cpp/
●
Java
●
https://source.android.com/devices/architecture/hidl-
java/
240
3. HAL Architecture Rework
●
Overall architecture
●
Detailed architecture / Java
●
Detailed architecture / C++
241
3.1. Overall Architecture
242
3.2. Detailed Architecture / Java
243
3.3. Detailed Architecture C++
244
4. Walkthrough
●
JNI Layer
●
HIDL Layer
●
HIDL Glue
245
4.1. JNI Layer
●
JNI Java<->C/C++ method/function registration -- same before and after Treble:
●
http://aosp.opersys.com/xref/android-8.1.0_r9/xref/frameworks/base/services/java/com/android/server/SystemServer.java
●
http://aosp.opersys.com/xref/android-8.1.0_r9/xref/frameworks/base/services/java/com/android/server/SystemServer.java#367
●
System.loadLibrary("android_servers"); ==> Loads libandroid_servers.so
●
This file defines which JNI files to compile into libandroid_servers.so:
●
http://aosp.opersys.com/xref/android-8.1.0_r9/xref/frameworks/base/services/core/jni/Android.mk
●
Including: com_android_server_lights_LightsService.cpp
●
This file defines the rules to build libandroid_servers.so:
●
http://aosp.opersys.com/xref/android-8.1.0_r9/xref/frameworks/base/services/Android.mk
●
Another file compiled into libandroid_servers.so is onload.cpp:
●
http://aosp.opersys.com/xref/android-8.1.0_r9/xref/frameworks/base/services/core/jni/onload.cpp
●
That file contains a function called: JNI_OnLoad()
●
JNI_OnLoad() is automatically called by ART when libandroid_servers.so is loaded.
●
JNI_OnLoad contains calls to JNI registration functions, such as register_android_server_LightsService(env);
●
http://aosp.opersys.com/xref/android-8.1.0_r1/xref/frameworks/base/services/core/jni/
com_android_server_lights_LightsService.cpp:register_android_server_LightsService()
●
JniRegisterNativeMethods()
●
jniRegisterNativeMethods() calls into the ART VM to register C/C++ calls against a Java class.
246
4.2. HIDL Layer
●
http://aosp.opersys.com/xref/android-8.1.0_r9/xref/frameworks/base/services/
core/java/com/android/server/lights/LightsService.java:
●
LightsService constructor
●
setLightLocked calls on setLight_native
●
http://aosp.opersys.com/xref/android-8.1.0_r9/xref/frameworks/base/services/
core/jni/com_android_server_lights_LightsService.cpp:setLight_native()
●
LightHal::associate();
●
Ilight::getService();
●
http://aosp.opersys.com/xref/android-8.1.0_r9/xref/hardware/interfaces/light/2.0/
default/Light.cpp:HIDL_FETCH_ILight()
●
GetLightDevice()
●
hw_get_module ()
●
dlopen() ==> results in lights.[hw-board].so to be loaded
247
4.3. HIDL Glue
●
There are two main paths with HIDL:
●
Same-Process (passthrough)
●
Binderized
●
This build file can generate BOTH options:
●
http://aosp.opersys.com/xref/android-8.1.0_r9/xref/hardware/interfaces/light/2.0/default/Android.mk
– android.hardware.light@2.0-impl.so ==> default same-process implementation
– android.hardware.light@2.0-service ==> binderized remote process
●
The default binderized process in the case of lights (i.e. android.hardware.light@2.0-service) essentially loads
android.hardware.light@2.0-impl.so.
●
Example *legacy* lights module implementation:
●
http://aosp.opersys.com/xref/android-8.1.0_r9/xref/device/huawei/angler/liblight/lights.c
●
This is the file that would be calling into drivers in the kernel.
●
The decision to use passthrough vs. binderized service depends on the board-specific manifest.xml:
●
http://aosp.opersys.com/xref/android-8.1.0_r9/xref/device/generic/goldfish/manifest.xml
248
5. Adding a New HIDL
●
New interface definition
●
Use of update-makefiles.sh
●
Use of hidl-gen
●
See/implement default implementation
●
Tweak default implementation makefiles
●
Add entry in product manifest
249
6. Support Infrastructure
●
HIDL tools (host + device) + libraries
●
Manifest file parts + device-specific mk files
●
Online doc/reference
●
On-device:
●
File locations
●
Loaded files in address space
●
Processes
●
Etc.
250
Thank you ...
karim.yaghmour@opersys.com
251
Acknowledgements:
●
Some figures and snippets taken from Google's
Android “Dev Guide” at developer.android.com
distributed under the Apache 2.0 license.

Embedded Android Workshop with Pie

  • 1.
    1 Embedded Android Workshop with Pie EmbeddedWorld Nuremberg, 2019 Karim Yaghmour @karimyaghmour
  • 2.
    2 These slides aremade available to you under a Creative Commons Share-Alike 3.0 license. The full terms of this license are here: https://creativecommons.org/licenses/by-sa/3.0/ Attribution requirements and misc., PLEASE READ: ● This slide must remain as-is in this specific location (slide #2), everything else you are free to change; including the logo :-) ● Use of figures in other documents must feature the below “Originals at” URL immediately under that figure and the below copyright notice where appropriate. ● You are free to fill in the “Delivered and/or customized by” space on the right as you see fit. ● You are FORBIDEN from using the default “About” slide as-is or any of its contents. (C) Copyright 2010-2019, Opersys inc. These slides created by: Karim Yaghmour Originals at: www.opersys.com/community/docs Delivered and/or customized by
  • 3.
    3 About ● Author of: ● Introduced LinuxTrace Toolkit in 1999 ● Originated Adeos and relayfs (kernel/relay.c) ● Training, Custom Dev, Consulting, ...
  • 4.
  • 5.
    5 Introduction to EmbeddedAndroid ● Features ● History ● Ecosystem ● Legal framework ● Platform and hardware requirements ● Development tools
  • 6.
    6 1. Features (oldsnapshot) ● Application framework enabling reuse and replacement of components ● Dalvik virtual machine optimized for mobile devices ● Integrated browser based on the open source WebKit engine ● Optimized graphics powered by a custom 2D graphics library; 3D graphics based on the OpenGL ES 1.0 specification (hardware acceleration optional) ● SQLite for structured data storage ● Media support for common audio, video, and still image formats (MPEG4, H.264, MP3, AAC, AMR, JPG, PNG, GIF) ● GSM Telephony (hardware dependent) ● Bluetooth, EDGE, 3G, and WiFi (hardware dependent) ● Camera, GPS, compass, and accelerometer (hardware dependent) ● Rich development environment including a device emulator, tools for debugging, memory and performance profiling, and a plugin for the Eclipse IDE
  • 7.
    7 2. History ● 2002: ● Sergey Brinand Larry Page started using Sidekick smartphone ● Sidekick one of 1st smartphones integrating web, IM, mail, etc. ● Sidekick was made by Danger inc., co-founded by Andy Rubin (CEO) ● Brin/Page met Rubin at Stanford talk he gave on Sidekick’s development ● Google was default search engine on Sidekick ● 2004: ● Despite cult following, Sidekick wasn’t making $ ● Danger inc. board decided to replace Rubin ● Rubin left. Got seed $. Started Android inc. Started looking for VCs. ● Goal: Open mobile hand-set platform ● 2005 - July: ● Got bought by Google for undisclosed sum :) ● 2007 - November: ● Open Handset Alliance announced along with Android
  • 8.
    8 ● 2008 - Sept:Android 1.0 is released ● 2009 - Feb.: Android 1.1 ● 2009 - Apr: Android 1.5 / Cupcake ● 2009 - Sept.: Android 1.6 / Donut ● 2009 - Oct: Android 2.0/2.1 / Eclair ● 2010 - May: Android 2.2 / Froyo ● 2010 - Dec: Android 2.3 / Gingerbread ● 2011 - Jan : Android 3.0 / Honeycomb – Tablet-optimized ● 2011 – May: Android 3.1 – USB host support ● 2011 – Nov: Android 4.0 / Ice-Cream Sandwich – merge Gingerbread and Honeycomb ● 2012 – Jun: Android 4.1 / Jelly Bean – Platform Optimization ● 2012 – Nov: Android 4.2 / Jelly Bean - Multi-user support ● 2013 -- July: Android 4.3 / Jelly Bean - GL ES 3.0 ● 2013 -- Oct: Android 4.4 / Kit Kat - Low-memory support ● 2014 -- Nov: Android 5.0 / Lollipop - ART and other pixie dust ● 2015 -- Mar: Android 5.1 / Lollipop - Multi-SIM card ● 2015 -- Oct: Android 6.0 / Marshmallow - New permission model ● 2016 – Aug: Android 7.0 / Nougat – Multi-window ● 2016 – Oct: Android 7.1 / Nougat – A/B updates ● 2017 – Aug: Android 8.0 / Oreo – Treble / PIP ● 2017 – Dec: Android 8.1 / Oreo – Low-end device optimizations ● 2018 – Aug: Android 9.0 / Pie – AI, multi-camera API, indoor wifi positioning
  • 9.
  • 10.
    10 3.1. Specifics ● Sources fornew “flavors” not typically available at launch: ● Closed launches ● Gradual release once APIs/functionality stable ● Similarities: ● Generally same codebase (Brillo was a bit different, but it wasn't called “Android”). ● Same architecture ● Same internal mechanisms ● Same build system ● Same C library ● Etc.
  • 11.
    11 ● Differences: ● Specific HALs ● Specific SystemServices ● Specific “system apps” -- tailored launcher, etc. ● Tailored/trimmed build ● Special attention to certain parts of the stack – benefits other form-factors as well.
  • 12.
    12 4. Ecosystem ● >2B monthlyactive devices worldwide ● 2.7M apps (vs. 2.2M for Apple's app store) ● 88% global smartphone marketshare (iOS is 12%) 100% 90% 80% 70% 60% 50% 40% 30% 20% 10% 0% D ec 2009 Feb 2010 Apr 2010 Jun 2010 Aug 2010 O ct 2010 D ec 2010 Feb 2011 Apr 2011 Jun 2011 Aug 2011 O ct 2011 D ec 2011 Feb 2012 Apr 2012 Jun 2012 Aug 2012 O ct 2012 D ec 2012 Feb 2013 Apr 2013 Jun 2013 Aug 2013 D ec 2013 Feb 2014 Apr 2014 O ct 2013 Jun 2014 Aug 2014 D ec 2014 Feb 2015 O ct 2014* *nodata Apr 2015 Jun 2015 Aug 2015 *nodata Jul 2015* O ct 2015 D ec 2015 Feb 2016 Apr 2016 Jun 2016 100% 90% 80% 70% 60% 50% 40% 30% 20% 10% 0% Aug 2016 O ct 2016* D ec 2016 *nodata Feb 2017 Apr 2017 Jun 2017 Aug 2017 O ct 2017 D ec 2017 Feb 2018 Android version 1.1 1.5 1.6 2.0 2.0.1 2.1 2.2 2.3-2.3.2 2.3.3-2.3.7 3.0 3.1 3.2 4.0-4.0.2 4.0.3-4.0.4 4.1 4.2 4.3 4.4 Cupcake Donut Eclair Froyo Gingerbread Honeycomb Ice Cream Sandwich Jelly Bean KitKat Gingerbread Eclair Eclair Honeycomb Honeycomb Jelly Bean Jelly Bean 5.0 Lollipop Ice Cream Sandwich 5.1 Lollipop 6.0 Marshmallow 7.0-7.1 Nougat 8.0-8.1 Oreo
  • 13.
  • 14.
    14 4.2. Open HandsetAlliance ● “... a group of 80 technology and mobile companies who have come together to accelerate innovation in mobile and offer consumers a richer, less expensive, and better mobile experience. Together we have developed Android™, the first complete, open, and free mobile platform.” ● Unclear what OHA does or what benefits, if any, members derive ● Not an organization with board members, staff, etc. ... just an “Alliance” ● Google's Android team are the lead on all bleeding edge dev, all else tag along ● OHA is largely inactive / absent ● Comprised of: ● Mobile Operators: Sprint, T-Mobile, Vodafone, NTT Docomo, ... ● Handset Manufacturers: HTC, Motorola, LG, Samsung, Sony Ericsson, ... ● Semiconductor Companies: ARM, Freescale, Intel, NVIDIA, Qualcomm, TI, ... ● Software Companies: Google, ... ● Commercialization Companies: ...
  • 15.
    15 5. Legal Framework ● Codeaccess ● Code licenses ● Branding use ● Google's own Android Apps ● Alternative App stores ● Oracle v. Google
  • 16.
    16 5.1. Code Access ● Parts: ● Kernel ● AndroidOpen Source Project (AOSP) ● Kernel: ● Should have access to latest shipped version => GPL requirement ● Google-maintained forks at android.googlesource.com ● AOSP: ● Usually Code-drops every 6 months ● Official AOSP branches at android.googlesource.com ● Managed by “repo” tool, an overlay to “git”
  • 17.
    17 5.2. Code Licenses ● Kernel: ● GNUGeneral Public License (a.k.a. GPL) ● AOSP: ● Mostly Apache License 2.0 (a.k.a. ASL) ● Having GPL-free user-space was a design goal ● Even BlueZ (GPL) is now gone -- starting 4.2 ● Some key components in BSD: Bionic and Toolbox ● “external/” directory contains a mixed bag of licenses ● May be desirable to add GPL/LGPL components: ● BusyBox ● glibc
  • 18.
    18 5.3. Branding Use ● AndroidRobot: ● Very much like the Linux penguin ● Android Logo (A-N-D-R-O-I-D w/ typeface): ● Cannot be used ● Android Custom Typeface: ● Cannot be used ● Android in Official Names: ● As descriptor only: “for Android” ● Most other uses require approval ● Android in Messaging: ● Allowed if followed by a generic: “Android Application” ● Compliance through CDD/CTS/VTS involved in “approval”
  • 19.
    19 5.4. Google's ownAndroid Apps ● The non-AOSP apps: ● Google Mobile Services (GMS) ● Play Store ● YouTube ● Maps ● Gmail ● Photos ● ... ● Require: ● CDD/CTS/VTS Compliance ● Signed agreement w/ Google ● Inquiries: android-partnerships@google.com
  • 20.
    20 5.5. Alternative “AppStores” ● Many app stores out there: ● Amazon App Store ● GetJar ● Slide Me ● Yandex ● AppBrain ● Samsung Galaxy Apps ● F-Droid ● ... ● Nothing precluding you from having your own
  • 21.
    21 5.6. Oracle v.Google ● Filed August 2010 ● Patent infringement: ● 6,125,447; 6,192,476; 5,966,702; 7,426,720; RE38,104; 6,910,205; and 6,061,520 ● Copyright infringement: ● Android does not use any Oracle Java libraries or JVM in the final product. ● Android relies on Apache Harmony and Dalvik instead. ● In October 2010, IBM left Apache Harmony to join work on Oracle's OpenJDK, leaving the project practically orphaned. ● ... ● In Spring of 2012 Oracle lost both on Copyright and Patent fronts ● ... ● Oracle appealed ● ...
  • 22.
    22 6. Platform andHardware requirements ● In principle: ● Android runs on top of Linux ● Therefore: if it runs Linux, it can run Android ● Known to have been made to work on: ● ARM ● x86 ● MIPS ● SuperH ● Put in all sort of devices: ● Washers, micro-wave ovens, car systems, etc.
  • 23.
    23 6.1. Compatibility DefinitionDocument ● Software: MUST conform to AOSP ● Application Packaging Compatibility: support “.apk” files ● Multimedia Compatibility: decoders, encoders, recording, ... ● Developer Tool Compatibility: adb, ddms, Monkey ● Hardware compatibility: ● Display and Graphics ● Input Devices ● Data Connectivity ● Cameras ● Memory and Storage ● USB ● Performance Compatibility ● Security Model Compatibility ● Software Compatibility Testing ● Updatable Software: MUST include mechanism to update
  • 24.
  • 25.
    25 7. Project Treble ● Introducedwith 8.x ● Major rework of stack internals ● Goal: easier migration to new versions ● Motivation – as of early 2018: ● Vast majority of Apple devices run current release ● Vast majority of Android devices don't even run the previous release yet. ● Tested by Vendor Test Suite (VTS) ● VTS now required for GMS certification
  • 26.
  • 27.
  • 28.
  • 29.
  • 30.
  • 31.
    31 1. Linux Concepts 2.Android Concepts 3. Overall Architecture 4. System startup 5. Linux Kernel 6. Hardware Support 7. Native User-Space 8. Android's Java 9. JNI 10.System Server 11.Calling on Services 12.Activity Manager 13.Binder 14.HAL 15.Inside Treble 16.Stock AOSP Apps Concepts and Internals
  • 32.
    32 1. Linux Concepts ● Processes(fork() and his friends) ● Signals (kill() ... or be killed) ● Sockets / Pipes / Fifos / SysV IPC ● Hardware devices as files (/dev) ● Daemons ● Shell / scripts ● Users (root vs. everyone else -- # vs. $) ● ELF files ● GNU toolchain ● ... 40 years of Unix
  • 33.
    33 2. Android Concepts ● Components ● Intents ● Manifestfile ● Component lifecycle ● Processes and threads ● Remote procedure calls ● Permissions ● Storage ● Native development
  • 34.
    34 2.1. Components ● 1 App= N Components ● Apps can use components of other applications ● App processes are automagically started whenever any part is needed ● Ergo: N entry points, !1, and !main() ● Components: ● Activities ● Services ● Broadcast Receivers ● Content Providers
  • 35.
    35 2.2. Intents ● Intent =asynchronous message w/ or w/o designated target ● Like a polymorphic Unix signal, but w/o required target ● Intents “payload” held in Intent Object ● Intent Filters specified in Manifest file
  • 36.
    36 2.3. Manifest file ● Informssystem about app’s components ● XML format ● Always called AndroidManifest.xml ● Activity = <activity> ... static ● Service = <service> ... static ● Broadcast Receiver: ● Static = <receiver> ● Dynamic = Context.registerReceiver() ● Content Provider = <provider> ... static
  • 37.
    37 2.4. Component lifecycle ● Systemautomagically starts/stops/kills processes: ● Entire system behaviour predicated on low memory ● System triggers Lifecycle callbacks when relevant ● Ergo: Must manage Component Lifecycle ● Some Components are more complex to manage than others
  • 38.
  • 39.
    39 2.5. Processes andthreads ● Processes ● Default: all callbacks to any app Component are issued to the main process thread ● <activity>—<service>—<recipient>—<provider> have process attribute to override default ● Do NOT perform blocking/long operations in main process thread: – Spawn threads instead ● Process termination/restart is at system’s discretion ● Therefore: – Must manage Component Lifecycle ● Threads: ● Create using the regular Java Thread Object ● Android API provides thread helper classes: – Looper: for running a message loop with a thread – Handler: for processing messages – HandlerThread: for setting up a thread with a message loop
  • 40.
    40 2.6. Remote procedurecalls ● Android RPCs = Binder mechanism ● No Sys V IPC due to in-kernel resource leakage ● Binder is a low-level functionality, not used as-is ● Instead: must define interface using Interface Definition Language (IDL) ● IDL fed to aidl Tool to generate Java interface definitions
  • 41.
    41 2.7. Security/Permissions ● Most securityenforced at process level: UID, GID ● Permissions enforce restrictions on: ● Per-process operations ● Per-URI access ● Applications are sandboxed ● Specific permissions required to “exit” sandbox ● Decision to grant access based on: ● Certificates ● User prompts ● All permissions must be declared statically
  • 42.
    42 2.8. Data storage ● Sharedpreferences ● Private primitive key-pair values ● Internal storage ● Private data on device memory ● External storage ● Public data on shared external device (SD) -- emulated ● SQLite DB ● Private DB ● Network connection ● Web-based storage (REST)
  • 43.
    43 2.9. Native development ● Usefulfor: ● Porting existing body of code to Android ● Developing optimized native apps, especially for gaming ● Provides: ● Tools and build files to generate native code libraries from C/C++ ● Way to embed native libs into .apk ● Set of stable (forward-compatible) native libs ● Documentation, samples and tutorials ● Enables: ● Calling native code from Java using JNI ● Implementing fully native apps (since 2.3) ● Doesn't allow you to: ● Compile traditional Linux/Unix apps as-is
  • 44.
    44 3. Architecture ● Embedded Linux ● Modernphone/tablet ● System-on-Chip (SoC) ● Android
  • 45.
  • 46.
  • 47.
  • 48.
  • 49.
  • 50.
  • 51.
    51 4.1. Bootloader ● “Reference” bootloader: ● https://github.com/travisg/lk ● https://www.codeaurora.org/blogs/little-kernel-based- android-bootloader ● aosp/bootable/bootloader ● Gone... ● aosp/bootable/recovery ● UI-based recovery boot program ● Accessed through magic key sequence at boot ● Usually manufacturer specific variant
  • 52.
    52 ● Storage layout: ● Bootloader ● “boot” image-- Kernel + RAM disk ● “system” partition -- /system ● “data” partition -- /data ● “cache” partition -- /cache ● “vendor” partition -- /vendor ● “recovery” partition -- Alternate boot image
  • 53.
    53 4.2. Kernel ● Early startupcode is very hardware dependent ● Initializes environment for the running of C code ● Jumps to the architecture-independent start_kernel() function. ● Initializes high-level kernel subsystems ● Mounts root filesystem ● Starts the init process
  • 54.
    54 4.3. Android Init ● Open,parses, and runs /init.rc: ● Create mountpoints and mount filesystems ● Set up filesystem permissions ● Set OOM adjustments properties ● Start daemons: – adbd – servicemanager (binder context manager) – vold – netd – rild – app_process -Xzygote (Zygote) – mediaserver – ...
  • 55.
    55 4.4. Zygote, etc. ● Init: ● app_process-Xzygote (Zygote) ● frameworks/base/cmds/app_process/app_main.cpp: ● runtime.start(“com.android.internal.os.Zygote”, ... ● frameworks/base/core/jni/AndroidRuntime.cpp: ● startVM() ● Call Zygote's main() ● frameworks/base/core/java/com/android/internal/os/ ZygoteInit.java: ● ...
  • 56.
    56 ● preloadClasses() ● startSystemServer() ● ... magic ... ● CallSystemServer's run() ● frameworks/base/services/java/com/android/ server/SystemServer.java: ● Start all system services/managers ● Start ActivityManager: – Send Intent.CATEGORY_HOME – Launcher2 kicks in
  • 57.
  • 58.
    58 6. Hardware Support ● ActivityRecognition ● Audio ● Bluetooth ● Camera ● ConsumerIr ● Framebuffer ● Fingerprint ● Fused Location ● GPS ● Gralloc ● HWcomposer ● Keymaster ● Lights ● NFS ● Power ● Sensors ● Not accessed directly ● Use of HALs ● One HAL for each hardware type ● HAL “modules” are .so files
  • 59.
    59 7. Native User-Space ● Mainly ● /data=> User data ● /system => System components ● /cache => Cache (& OTA update) ● Also found: ● /dev ● /proc ● /sys ● /sbin ● /mnt ● Etc.
  • 60.
    60 8. Android's Java ● Oracle(Sun) Java = Java language + JVM + JDK libs ● Android Java = Java language + ART + OpenJDK
  • 61.
    61 8.1. ART ● “Android RunTime” ● 64bit ● Multi-core ● AOT instead of JIT ● Better debugging capabilities (profiling/stack/crashes) ● Introduced as alternative to Dalvik ● Has now (largely) replaced Dalvik
  • 62.
    62 9. JNI –Java Native Interface ● Call gate for other languages, such as C, C++ ● If you know C#: Equivalent to .NET's pinvoke ● Usage: include and call native code from App ● Tools = NDK ... samples included ● Check out “JNI Programmer's Guide and Specification” -- no longer “freely available”
  • 63.
    63 10. System Services ● TheAndroid OS ● >95 or so on a modern Marshmallow ● 5 or 6 new at every major release ● Use “service list” to see current list
  • 64.
  • 65.
    65 11. Calling onSystem Services ● Use getSystemService ● Ex: NotificationManager Object reference: String ns = Context.NOTIFICATION_SERVICE; NotificationManager mNotificationManager = (NotificationManager) getSystemService(ns); ● Prepare your content ● Call on the object: mNotificationManager.notify(HELLO_ID, notification);
  • 66.
    66 12. ActivityManager ● Start newActivities, Services ● Fetch Content Providers ● Intent broadcasting ● OOM adj. maintenance ● Application Not Responding ● Permissions ● Task management ● Lifecycle management
  • 67.
    67 ● Ex. starting newapp from Launcher: ● onClick(Launcher) ● startActivity(Activity.java) ● <Binder> ● ActivityManagerService ● startViaZygote(Process.java) ● <Socket> ● Zygote
  • 68.
    68 13. Binder ● CORBA/COM-like IPC ● Datasent through “parcels” in “transactions” ● Kernel-supported mechanism ● /dev/binder ● Check /sys/kerne/debug/binder/* ● android.* API connected to System Server through binder.
  • 69.
  • 70.
    70 14. Hardware AbstractionLayer /frameworks/base/services/java/... /frameworks/base/services/jni/ /hardware/libhardware/ /device/[MANUF.]/[DEVICE] /sdk/emulator/ Kernel or module /frameworks/base/core/... AOSP-provided ASL Manuf.-provided Manuf. license Manuf.-provided GPL-license
  • 71.
    71 15. Inside Treble ● Linuxkernel standardization on LTS releases ● Hardware Interface Definition Language (HIDL) ● Vendor NDK (VNDK) ● Vendor Interface Object (VINTF) ● Vendor Test Suite (VTS)
  • 72.
    72 15.1. Treble's impact ● Somemodifications now off-limits: ● System service internals ● HAL definition reworking/extension ● Core library replacement by tweaking dependent components' APIs. ● Tweaking existing SE policies ● Any change that impacts OTA ● Any change that breaks VTS ● Need to make sure partners/vendors are creating Treble- compliant BSPs, additions, codebase, etc.
  • 73.
    73 16. Stock AOSPApps /packages/apps /packages/providers Launcher2 Music Browser Calculator Calendar Provision Camera Settings Contacts Email Gallery /packages/inputmethods AccountsAndSettings ApplicationProvider LatinIME AlarmClock Mms CalendarProvider OpenWnn Bluetooth ContactsProvider PinyinIME PackageInstaller DownloadProvider Protips DrmProvider GoogleContactsProvider QuickSearchBox MediaProvider CertInstaller TelephonyProvider SoundRecorder UserDictionaryProvider DeskClock SpeechRecorder Stk VoiceDialer HTMLViewer
  • 74.
    74 Working with the AndroidOpen Source Project ● Tools and location ● Content ● Building ● Build tricks ● Build system architecture ● Output images ● Using adb ● Custom toolchains and dev kits ● Compatibility Test Suite ● Basic hacks
  • 75.
    75 1. Tools andlocation ● Location: ● http://android.googlesource.com/ ● Get “repo”: $ curl https://storage.googleapis.com/git-repo-downloads/repo > ~/bin/repo $ chmod a+x ~/bin/repo ● Fetch the AOSP: ● Make sure you fetch a tagged release ● Pie: $ repo init -u https://android.googlesource.com/platform/manifest > -b android-9.0.0_r30 $ repo sync
  • 76.
    76 2. Content art bionic Clibrary replacement build Build system Compatibility Test Suite development Development tools device Device-specific files and components external Copy of external projects used by AOSP frameworks hardware Apache Harmony The NDK packages Stock Android apps, providers, etc. The SDK system Android Runtime bootable Reference bootloader cts dalvik Dalvik VM System services, android.*, Android-related cmds, etc. Hardware support libs libcore ndk prebuilt Prebuilt binaries sdk pieces of the world that are the core of the embedded linux platform at the heart of Android.
  • 77.
  • 78.
    78 3. Building ● Requires Ubuntu-- works with 18.04, 16.04, 14.04, and 12.04 ● See https://source.android.com/source/initializing.html ● Required packages ● Possible fixes ● Building on Mac
  • 79.
    79 ● Set up buildenvironment: $ .⌴build/envsetup.sh $ lunch ● Launch build and go watch tonight's hockey game: $ make -j8 ● ... though you should check your screen at breaks ... ● Flash: $ adb reboot bootloader $ fastboot oem unlock $ fasboot flashall ● Need to reuse envsetup.sh and lunch on every new shell
  • 80.
    80 4. Build Tricks ● Commands(from build/envsetup.sh): ● godir ● croot ● mm ● m ● Remember: ● hmm ● make help ● Speeding up the Build: ● CPU ● RAM ● SSD ● CCACHE – $ export USE_CCACHE=1 ● Seed out with pre-built binaries from your local repo
  • 81.
    81 5. Build SystemArchitecture ● Non-Recursive ● “Modules” build predicated on Android.mk
  • 82.
    82 6. Output Images ● Alloutput and build in [aosp]/out/ ● Images at [aosp]/out/target/product/generic/: ● ramdisk.img ● system.img ● userdata-qemu.img ● Kernel is in: ● prebuilt/android-arm/kernel/kernel-qemu ● Emulator overrides: ● -kernel ● -initrd
  • 83.
    83 7. Using adb ● Canuse to control/interface w/ running AOSP, including emulator. ● Shell: $ adb shell # ● Dumping the log: $ adb logcat ● Copying files to/from target: $ adb push foo /data/local $ adb pull /proc/config.gz Host Target
  • 84.
    84 8. Custom Toolchainsand Dev Kits ● Rationale ● SDK generation ● NDK generation
  • 85.
    85 8.1. Rationale ● SDK: ● Providing otherinternal teams or external developers access to your modified/custom Android APIs. ● NDK: ● Same as SDK rationale ● Custom cross-dev toolchain: ● To avoid having to use a binary toolchain from 3rd party. ● To control the build parameters used to create the toolchain. Ex.: use uClibc instead of glibc.
  • 86.
    86 8.2. SDK generation ● Buildingthe SDK: $ . build/envsetup.sh $ lunch sdk-eng $ make sdk ● If API modified, do this before make: $ make update-api ● Location: [aosp]/out/host/linux-x86/sdk/ ● Reconfigure Android Studio to use new SDK
  • 87.
    87 8.3. NDK generation ● Build $cd ndk/build/tools $ export ANDROID_NDK_ROOT=[aosp]/ndk $ ./make-release --help $ ./make-release IMPORTANT WARNING !! This script is used to generate an NDK release package from scratch for the following host platforms: linux-x86 This process is EXTREMELY LONG and may take SEVERAL HOURS on a dual-core machine. If you plan to do that often, please read docs/DEVELOPMENT.TXT that provides instructions on how to do that more easily. Are you sure you want to do that [y/N]
  • 88.
    88 9. Compatibility TestSuite ● Android Compatibility Program: ● Source code to Android stack ● Compatibility Definition Document (CDD) – Policy ● Compatibility Test Suite (CTS) – Mechanism ● Each Android version has own CDD & CTS ● CTS: ● Part of AOSP ● Run from host using USB over to attached device ● Based on JUnit ● Runs various test apps on target ● Relies on ADB ● Provides report to be be analyzed and/or sent back to Google
  • 89.
  • 90.
    90 ● Report: ● .zip file containingXML files and screen-shots ● Sent to: cts@android.com ● Building the CTS: $ . build/envsetup.sh $ make cts ● Launching the CTS: $ cd out/host/linux-x86/bin/ $ ./cts $ cts_host > $ cts_host > help ...
  • 91.
    91 ● Using the CTS: $cts_host > ls --plan List of plans (8 in total): Signature RefApp VM Performance AppSecurity Android Java CTS $ ./cts start --plan CTS
  • 92.
    92 ● Areas covered: ● Signature tests ● PlatformAPI tests ● Dalvik VM tests ● Platform Data Model ● Platform Intents ● Platform Permissions ● Platform Resources
  • 93.
    93 10. Basic Hacks ● Adddevice ● Add app ● Add app overlay ● Add native tool or daemon ● Add native library
  • 94.
    94 10.1. Adding anew device ● Create directory in device/: ● device/acme/coyotepad/ ● Makefile checklist: ● AndroidProducts.mk ● full_coyotepad.mk ● BoardConfig.mk ● Android.mk ● Menu integration: ● vendorsetup.sh
  • 95.
  • 96.
    96 $(call inherit-product, $(SRC_TARGET_DIR)/product/languages_full.mk) # Ifyou're using 4.2/Jelly Bean, use full_base.mk instead of full.mk $(call inherit-product, $(SRC_TARGET_DIR)/product/full.mk) DEVICE_PACKAGE_OVERLAYS := PRODUCT_PACKAGES += PRODUCT_COPY_FILES += PRODUCT_NAME := full_coyotepad PRODUCT_DEVICE := coyotepad PRODUCT_MODEL := Full Android on CoyotePad, meep-meep 10.1.2. full_coyotepad.mk
  • 97.
    97 TARGET_NO_KERNEL := true TARGET_NO_BOOTLOADER:= true TARGET_CPU_ABI := armeabi BOARD_USES_GENERIC_AUDIO := true USE_CAMERA_STUB := true 10.1.3. BoardConfig.mk
  • 98.
    98 LOCAL_PATH := $(callmy-dir) include $(CLEAR_VARS) ifneq ($(filter coyotepad,$(TARGET_DEVICE)),) include $(call all-makefiles-under,$(LOCAL_PATH)) endif 10.1.4. Android.mk
  • 99.
  • 100.
    100 LOCAL_PATH := $(callmy-dir) include $(CLEAR_VARS) ifneq ($(filter coyotepad,$(TARGET_DEVICE)),) include $(call all-makefiles-under,$(LOCAL_PATH)) endif 10.1.4. Android.mk
  • 101.
    101 10.2. Adding newapplications ● Can't really use Studio to create initial version, unlike older versions of Eclipse. ● Local: ● Add app to device/acme/coyotepad/ ● Add Android.mk to app ● Add to PRODUCT_PACKAGES in full_coyotepad.mk ● Global: ● Add application in [aosp]/packages/apps ● Add an appropriate Android.mk file to project ● Add project to PRODUCT_PACKAGES in [aosp]/build/target/product/core.mk
  • 102.
    102 LOCAL_PATH:= $(call my-dir) include$(CLEAR_VARS) LOCAL_MODULE_TAGS := optional LOCAL_SRC_FILES := $(call all-java-files-under, src) LOCAL_PACKAGE_NAME := HelloWorld include $(BUILD_PACKAGE)
  • 103.
    103 10.3. Adding anapp overlay ● device/acme/coyotepad/overlay/ ● full_coyotepad.mk: ● DEVICE_PACKAGE_OVERLAYS := device/acme/coyotepad/overlay
  • 104.
    104 10.4. Adding anative tool or daemon ● Local: device/acme/coyotepad/ ● Global: ● system/core/ ● system/ ● frameworks/base/cmds/ ● frameworks/native/cmds/ ● external/
  • 105.
    105 LOCAL_PATH:= $(call my-dir) include$(CLEAR_VARS) LOCAL_MODULE := hello-world LOCAL_MODULE_TAGS := optional LOCAL_SRC_FILES := hello-world.cpp LOCAL_SHARED_LIBRARIES := liblog include $(BUILD_EXECUTABLE)
  • 106.
  • 107.
    107 LOCAL_PATH:= $(call my-dir) include$(CLEAR_VARS) LOCAL_MODULE := libmylib LOCAL_MODULE_TAGS := optional LOCAL_PRELINK_MODULE := false LOCAL_SRC_FILES := $(call all-c-files-under,.) include $(BUILD_SHARED_LIBRARY)
  • 108.
    108 Kernel Selection ● Google: ● http://android.googlesource.com ● Vanilla: ● http://www.kernel.org ● Either way... you're screwed: ● Android kernel is a fork ● No resolution in sight ● Cannot use vanilla kernel as-is ... androidisms ● Recent kernel have most Androidisms ● Android team continues to add stuff in their fork ● Talk to your SoC vendor
  • 109.
    109 Native Android User-Space ● Filesystemlayout ● Architecture vs. filesystem ● Build system and filesystem ● adb ● Command line ● Init ● ueventd
  • 110.
  • 111.
    111 ● /acct => ControlGroup mount point (Documentation/cgroups.txt) ● /cache => cache flash partition ● /d => Symlink to /sys/kernel/debug ● /data => Android's “/data” filesystem ● /dev => Device nodes ● /etc => Symlink to /system/etc ● /mnt => Temporary mount point ● /proc => procfs ● /root => unused ● /sbin => eventd and adbd ● /sdcard => SD card mountpoint ● /sys => sysfs ● /system => Android's “/system” filesystem ● /vendor => Symlink to /system/vendor 1.1. Root directory
  • 112.
    112 1.1. /system ● /app =>Stock apps installed ● /bin => Native binaries and daemons ● /etc => Configuration files ● /fonts => TTFs ● /framework => Android framework .jar files ● /lib => Native libraries ● /usr => Miniature “/usr” ● /xbin => Optional/Extra binaries
  • 113.
    113 1.2. /data ● /anr =>ANR traces ● /app => App install location ● /app-private => Protected apps ● /backup => For Backup Manager ● /dalvik-cache => Dalvik DEX cache ● /data => App data ● /dontpanic => Last panic output (console + threads) for “dumpstate” ● /local => Shell-writable space ● /misc => Misc. data (wifi, vpn, bluetooth, ...) ● /property => Persistent system properties (country, lang., ...) ● /secure => Secure Android data available ● /system => System data
  • 114.
  • 115.
    115 3. Build systemand filesystem ● Build templates ● BUILD_EXECUTABLE = /system/bin ● BUILD_SHARED_LIBRARY = /system/lib ● BUILD_PACKAGE = /system/app ● Default rights and ownership ● system/core/include/private/android_filesystem_config.h – User IDs / names ● system/core/libcutils/fs_config.c – android_dirs struct – android_files struct
  • 116.
  • 117.
    117 4.1. What adbcan do ● See online help for full details ● Managing device connections ● Remote commands: ● shell ● log dumping ● bug reports ● port forwarding (both ways) ● dalvik debugging
  • 118.
    118 ● Filesystem commands ● push ● pull ● sync ● install /uninstall ● State-altering commands ● reboot ● run as root ● switching connection type ● controlling the emulator ● Tunneling PPP
  • 119.
    119 5. Command line ● Shell: ● NetBSDshell up to 2.3/GB ● MirBSD Korn shell since 4.0/ICS ● Toybox / Toolbox: ● Traditional Linux commands ● Global properties ● Input events ● Services control ● Logging ● ioctl ● Device wiping ● etc.
  • 120.
    120 ● In aosp: ● /external/toybox ● /system/core/toolbox ● In filesystem: ● /system/bin/toybox ● /system/bin/toolbox ● Provides alarmdate getevent insmod ls mv powerd renice schedtop smd top dd getprop ioctl lsmod nandread printenv rm sendevent start umount cat hd ionice lsof netstat ps rmdir setconsole stop uptime chmod df id kill mkdir newfs_msdos r rmmod setkey sync vmstat chown dmesg ifconfig ln readtty rotatefb setprop syren watchprops cmp exists iftop log mount notify reboot route sleep wipe
  • 121.
  • 122.
  • 123.
    123 6.1. Config files ● Location: ● /init.rc ● /init.[board].rc ● Semantics: ● actions –Property triggers – Commands ● services (not related to system services or apps) – Parameters
  • 124.
  • 125.
  • 126.
  • 127.
    127 7.1. /ueventd.rc /dev/null 0666root root /dev/zero 0666 root root /dev/full 0666 root root /dev/ptmx 0666 root root /dev/tty 0666 root root
  • 128.
    128 System Services andFramework Internals 1. Kickstarting the Framework 2. Utilities and Commands 3. Native Daemons 4. System Services Internals 5. Hardware Abstraction Layer 6. Android Framework
  • 129.
    129 1. Kickstarting theFramework ● Core building blocks ● System services ● Boot animation ● Dex optimization ● Apps startup
  • 130.
    130 1.1. Core buildingblocks ● Service manager ● Zygote: ● ART ● Preloaded classes ● libandroid_runtime.so
  • 131.
  • 132.
    132 1.3. Boot animation ● Defaultboot animation ● bootanimation.zip ● setprop debug.sf.nobootanimation 1
  • 133.
  • 134.
    134 1.5. Apps startup ● Inputmethods ● Persistent apps ● Home screen ● BOOT_COMPLETED intent ● APPWIDGET_UPDATE intent
  • 135.
    135 2. Utilities andCommands ● General-purpose commands ● service ● dumpsys ● dumpstate ● Service-specific utilities ● am ● pm ● wm ● svc
  • 136.
  • 137.
  • 138.
    138 3.1. servicemanager ● In aosp: ● /frameworks/base/cmds/servicemanager/ ● Infilesystem: ● /system/bin/ ● Provides: ● Context management for binder ● Service index for entire system
  • 139.
    139 3.2. logd ● In AOSP ● /system/core/logd ● Infilesystem: ● /system/bin/logd ● Provides: ● Logging services ● Manages multiple buffers
  • 140.
    140 3.3. lmkd ● In AOSP ● /system/core/lmkd ● Infilesystem: ● /system/bin/lmkd ● Provides: ● Low-memory kernel handler
  • 141.
    141 3.4. installd ● In aosp: ● /frameworks/base/cmds/installd ● Infilesystem: ● /system/bin/ ● Provides: ● Package install/uninstall ● Sanity checks and verifications ● Interfaces with Package Manager service
  • 142.
    142 3.5. vold ● In aosp: ● /system/vold/ ● Infilesystem: ● /system/bin/ ● Provides: ● Volume mounter ● Auto-mount ● Auto-format mounted devices
  • 143.
    143 3.6. netd ● In aosp: ● /system/netd/ ● Infilesystem: ● /system/bin/ ● Provides: ● Management of aspects of networking ● Interfaces with Network Management service
  • 144.
    144 3.7. rild ● In aosp: ● /hardware/ril/mock-ril/ ● Infilesystem: ● /system/bin/ ● Provides: ● “Radio Interface Layer” to phone hardware
  • 145.
    145 3.8. keystore ● In aosp: ● frameworks/base/cmds/keystore/ ● Infilesystem: ● /system/bin ● Provides: ● Store key-value pairs ● Security keys for connecting to network infrastructure
  • 146.
    146 4. System ServicesInternals ● Services run by System Server ● Observing the System Server ● Calling on system services ● Inside a few system services ● Creating your own system service
  • 147.
    147 4.1. Services runby the System Server Entropy Service Device Policy Audio Service Power Manager Status Bar Headset Observer Activity Manager Clipboard Service Dock Observer Telephone Registry Input Method Service UI Mode Manager Service Package Manager Backup Service Account Manager Content Manager Connectivity Service Recognition Service System Content Providers Throttle Service Status Bar Icons Battery Service Accessibility Manager Lights Service Mount Service ADB Settings Observer Vibrator Service Notification Manager Alarm Manager Device Storage Monitor Location Manager Sensor Service Search Service Window Manager Wallpaper Service NetStat Service NetworkManagement Service AppWidget Service DiskStats Service Init Watchdog DropBox Service Bluetooth Service
  • 148.
    148 4.1.1. Some stats ● frameworks/base/ services/core/java/com/android/server/: ● 22M ● ~1,025 files ● 452 kloc ● Activity manager: ● 3.7M ● 90+ files ● 83 kloc
  • 149.
    149 4.2. Observing theSystem Server ● Logcat ● dumpsys
  • 150.
    150 4.2.1. logcat ● Find theSystem Server's PID $ adb shell ps | grep system_server system 63 32 120160 35408 ffffffff afd0c738 S system_server ● Look for its output: $ adb logcat | grep “63)” ... D/PowerManagerService( 63): bootCompleted I/TelephonyRegistry( 63): notifyServiceState: 0 home Android Android 310260 UMTS CSS not supp... I/TelephonyRegistry( 63): notifyDataConnection: state=0 isDataConnectivityPossible=false reason=null interfaceName=null networkType=3 I/SearchManagerService( 63): Building list of searchable activities I/WifiService( 63): WifiService trying to setNumAllowed to 11 with persist set to true I/ActivityManager( 63): Config changed: { scale=1.0 imsi=310/260 loc=en_US touch=3 keys=2/1/2 nav=3/1 ... I/TelephonyRegistry( 63): notifyMessageWaitingChanged: false I/TelephonyRegistry( 63): notifyCallForwardingChanged: false I/TelephonyRegistry( 63): notifyDataConnection: state=1 isDataConnectivityPossible=true reason=simL... I/TelephonyRegistry( 63): notifyDataConnection: state=2 isDataConnectivityPossible=true reason=simL... D/Tethering( 63): MasterInitialState.processMessage what=3 I/ActivityManager( 63): Start proc android.process.media for broadcast com.android.providers.downloads/.DownloadReceiver: pid=223 uid=10002 gids={1015, 2001, 3003} I/RecoverySystem( 63): No recovery log file W/WindowManager( 63): App freeze timeout expired. ...
  • 151.
    151 4.2.2. dumpsys Currently runningservices: SurfaceFlinger accessibility account activity alarm appwidget audio backup ... wifi window ------------------------------------------------------------------------------- DUMP OF SERVICE SurfaceFlinger: + Layer 0x396b90 z= 21000, pos=( 0, 0), size=( 480, 800), needsBlending=1, needsDithering=1, invalidat ... 0] name=com.android.launcher/com.android.launcher2.Launcher client=0x391e48, identity=6 [ head= 1, available= 2, queued= 0 ] reallocMask=00000000, inUse=-1, identity=6, status=0 format= 1, [480x800:480] [480x800:480], freezeLock=0x0, dq-q-time=53756 us ...
  • 152.
    152 4.3. Calling onSystem Services ● Use getSystemService ● Ex: NotificationManager Object reference: String ns = Context.NOTIFICATION_SERVICE; NotificationManager mNotificationManager = (NotificationManager) getSystemService(ns); ● Prepare your content ● Call on the object: mNotificationManager.notify(HELLO_ID, notification);
  • 153.
    153 4.4. Inside afew System Services ● Get the AOSP ... repo, etc. ● Tricks: ● Import into Eclipse and collapse methods ● Use reverse-engineering tools: – Imagix – Rationale – Lattix – Scitools – ... ● Be patient, this isn't documented anywhere ...
  • 154.
    154 4.4.1. ActivityManager ● Start newActivities, Services ● Fetch Content Providers ● Intent broadcasting ● OOM adj. maintenance ● Application Not Responding ● Permissions ● Task management ● Lifecycle management
  • 155.
    155 ● Ex. starting newapp from Launcher: ● onClick(Launcher) ● startActivity(Activity.java) ● <Binder> ● ActivityManagerService ● startViaZygote(Process.java) ● <Socket> ● Zygote
  • 156.
    156 4.4.2. Package Manager ● 48kloc ● 2.0 M ● Installation / removal ● Permissions ● Intent resolution (also IntentResolver.java) ● Called by Activity Manager
  • 157.
    157 4.4.3. Window Manager ● Mainthread ● Window manipulation ● Wallpaper handling ● Orientation ● Focus ● Layering ● Input event management
  • 158.
  • 159.
  • 160.
    160 4.4.6. Network ManagementService ● Talks to “netd” /system/netd ● Interface configuration ● Tethering ● DNS
  • 161.
    161 4.4.7. Mount Service ● Mount/ Unmount ● Format ● USB mass storage ● OBB
  • 162.
    162 4.4.8. Location Manager ● Managelocation providers ● getBestProvider() ● Proximity alerts ● Last known location
  • 163.
    163 4.4.9. Status BarManager ● Expand / collapse ● Icon visibility ● Reveal callbacks ● Callbacks for notification manager
  • 164.
    164 4.4.10. Backup Manager ● Enable/ disable ● Transport management ● backupNow() ● ...
  • 165.
    165 4.5. Creating yourown System Service ● Add your code to: frameworks/base/services/java/com/android/server/ ● Have the SystemServer.java init+reg. your service ● Define hardware API for apps ● Expose through: ● frameworks/base/core/java/android/os/[server].aidl ● Call on native “driver” code through JNI ● Implement or connect to appropriate driver ● Create an app that calls on service ● May need to create new SDK ...
  • 166.
  • 167.
    167 4.5.1. OpersysService.java package com.android.server; importandroid.content.Context; import android.os.IOpersysService; import android.util.Log; public class OpersysService extends IOpersysService.Stub { private static final String TAG = "OpersysService"; private Context mContext; private int mValue = 0; public OpersysService(Context context) { super(); mContext = context; Log.i(TAG, "System server started"); } public void test(int val) { Log.i(TAG, "test " + val); MValue = val; } }
  • 168.
    168 4.5.2. IOpersysService.aidl package android.os; /** *{@hide} */ interface IOpersysService { String read(int maxLength); int write(String mString); void test(int val); }
  • 169.
  • 170.
    170 4.5.4. SystemServer.java ... try { Slog.i(TAG,"Opersys Service"); ServiceManager.addService(“opersys”, new OpersysService(context)); } catch (Throwable e) { Slog.e(TAG, "Failure starting OpersysService Service", e); } ... Should eventually be Context.OPERSYS_SERVICE
  • 171.
    171 4.5.5. HelloServer.java package com.opersys.helloserver; importandroid.app.Activity; import android.os.Bundle; import android.os.ServiceManager; import android.os.IOpersysService; import android.util.Log; public class HelloServer extends Activity { private static final String DTAG = "HelloServer"; /** Called when the activity is first created. */ @Override public void onCreate(Bundle savedInstanceState) { super.onCreate(savedInstanceState); setContentView(R.layout.main); IOpersysService om = IOpersysService.Stub.asInterface(ServiceManager.getService("opersys")); try { Log.d(DTAG, "Going to call service"); om.test(20); Log.d(DTAG, "Service called succesfully"); } catch (Exception e) { Log.d(DTAG, "FAILED to call service"); e.printStackTrace(); } } }
  • 172.
    172 5. Android Framework ● Locationand components ● android.* ● Customization
  • 173.
    173 5.1. Location andcomponents ● [aosp]/frameworks/base ● /cmds => native cmds and daemons ● /core => android.* and com.android.* ● /data => Fonts and sounds ● /graphics => 2D & Renderscript ● /include => “C” includes ● /keystore => security key store ● /libs => “C” libraries ● /location=> Location provider ● /media => Stagefright, codecs, etc. ● /native => Native code for some frameworks components ● /obex => Bluetooth obex ● /opengl => GL library and java code ● /packages => A few core packages (Status Bar) ● /services => System server ● /telephony => Phone related functionality ● /tools => A few core tools (aapt, aidl, ...) ● /voip => RTP & SIP interfaces ● /vpn => VPN functionality ● /wifi => Wifi manager, monitor, etc.
  • 174.
    174 5.2. android.* accessibilityservice contenthardware pim speech accounts database inputmethodservice preference test annotation ddm net provider text app debug nfc security util appwidget emoji os server view bluetooth gesture service webkit widget
  • 175.
  • 176.
    176 5.3.1. Extending API– System service ● frameworks/base/core/java/android/ ● app/ContextImpl.java ● content/Context.java ● os/OpersysManager.java
  • 177.
    177 5.3.1.1. app/ContextImpl.java ... import android.os.IOpersysService; importandroid.os.OpersysManager; ... registerService(OPERSYS_SERVICE, new ServiceFetcher() { public Object createService(ContextImpl ctx) { IBinder b = ServiceManager.getService(OPERSYS_SERVICE); IOpersysService service = IOpersysService.Stub.asInterface(b); return new OpersysManager(service); }}); ...
  • 178.
    178 5.3.1.2. content/Context.java ... /** * Usewith {@link #getSystemService} to retrieve a * {@link android.nfc.NfcManager} for using NFC. * * @see #getSystemService */ public static final String NFC_SERVICE = "nfc"; /** The Opersys service **/ public static final String OPERSYS_SERVICE = "opersys"; ...
  • 179.
    179 5.3.1.3. os/OpersysManager.java package android.os; importandroid.os.IOpersysService public class OpersysManager { public void test(int value) { try { mService.test(value); } catch (RemoteException e) { } } public OpersysManager(IOpersysService service) { mService = service; } IOpersysService mService; }
  • 180.
    180 Project Treble 1. Distributionscheme before 8.x 2. Motivations 3. Enforcement 4. Traditional Android Release Flow 5. Treble's Intended Release Flow 6. Underneath the Framework 7. Linux Kernel 8. HIDL 9. VNDK 10.VINTF 11.VTS 12.Implications 13.Recommendations
  • 181.
    181 1. Distribution schemebefore 8.x ● Google releases new version of Android ● Ecosystem customizes it to new devices – sometimes quite extensively ● Google enforces Compatibility Test Suite (CTS) – guaranteeing developer API conformance ● Devices get certified and ship with GMS ● .... ● Devices rarely got upgrades
  • 182.
    182 2. Motivations ● Updates: Androidvs. iOS ● Android version propagation history ● “Official” Google Treble pitch ● Nature of Android
  • 183.
    183 2.1. Updates: Androidvs. iOS Data from Apple as of January 18, 2018 https://developer.apple.com/support/app-store/ iOS Android Data from Google as of February 5, 2018 https://developer.android.com/about/dashboards/ 2.3.x Gingerbread 4.0.x Ice Cream Sandwich 4.1.x Jelly Bean 4.2.x Jelly Bean 4.3.x Jelly Bean 4.4.x KitKat 5.0.x Lollipop 5.1.x Lollipop 6.x Marshmallow 7.0.x Nougat 7.1.x Nougat 8.0.x. Oreo 8.1.x. Oreo Earlier IOS 10 IOS 11
  • 184.
    184 2.2. Version propagationhistory ● Implications: ● Android comes out with cool new features ● Perception is iOS gets them first ● Disclaimer: This is my reading 100% 90% 80% 70% 60% 50% 40% 30% 20% 10% 0% D ec 2009 Feb 2010 Apr 2010 Jun 2010 Aug 2010 O ct 2010 D ec 2010 Feb 2011 Apr 2011 Jun 2011 Aug 2011 O ct 2011 D ec 2011 Feb 2012 Apr 2012 Jun 2012 Aug 2012 O ct 2012 D ec 2012 Feb 2013 Apr 2013 Jun 2013 Aug 2013 D ec 2013 Feb 2014 Apr 2014 O ct 2013 Jun 2014 Aug 2014 D ec 2014 Feb 2015 O ct 2014* *nodata Apr 2015 Jun 2015 Aug 2015 *nodata Jul 2015* O ct 2015 D ec 2015 Feb 2016 Apr 2016 Jun 2016 100% 90% 80% 70% 60% 50% 40% 30% 20% 10% 0% Aug 2016 O ct 2016* D ec 2016 *nodata Feb 2017 Apr 2017 Jun 2017 Android version 1.1 1.5 1.6 2.0 2.0.1 2.1 2.2 2.3-2.3.2 2.3.3-2.3.7 3.0 3.1 3.2 4.0-4.0.2 4.0.3-4.0.4 4.1 4.2 4.3 4.4 Cupcake Donut Eclair Froyo Gingerbread Honeycomb Ice Cream Sandwich Jelly Bean KitKat Gingerbread Eclair Eclair Honeycomb Honeycomb Jelly Bean Jelly Bean 5.0 Lollipop Ice Cream Sandwich 5.1 Lollipop 6.0 Marshmallow 7.0-7.1 Nougat
  • 185.
    185 2.3. “Official” GoogleTreble pitch ● From source.android.com: “The Android 8.0 release includes Project Treble, a major re- architect of the Android OS framework designed to make it easier, faster, and less costly for manufacturers to update devices to a new version of Android.” ● In short: ● Recognition that updates are a problem ● Identification of update issues: – Difficult – Long – Costly
  • 186.
    186 2.4. Nature ofAndroid ● Anyone is free to download Android ● Google enforces certification for GMS ● Google has no ability to force upgrades ● Google can only incentivize
  • 187.
    187 3. Enforcement ● “To ensureforward compatibility of vendor implementations, the new vendor interface is validated by the Vendor Test Suite (VTS), which is analogous to the Compatibility Test Suite (CTS).” ● In sum: ● Path to upgrade has been charted ● But ... Comply or we won't certify ● Not much choice – Android is the “only game in town” aside from Apple's iOS. ● Worthy end-goal: ● 4 to 5 years of upgrades on a single device
  • 188.
    188 4. Traditional AndroidRelease Flow ● Release flow ● Simplified internals view ● Example phone circa early 2014 ● Upgrade after 5.x/Lollipop release ● Upgrade after 6.x/Marshmallow release
  • 189.
  • 190.
  • 191.
    191 4.3. Example PhoneCirca Early 2014 ● Just for the sake of example ... ● Say you bought a phone in early 2014: ● Samsung device ● Qualcomm chipset ● Verizon network ● Runs Android 4.4/KitKat at time of purchase Note: brands/companies used for illustration purposes only, no specific device is implied.
  • 192.
    192 4.4. Upgrade after5.x/Lollipop release 5.x Release QualcommQualcomm Are they still selling this chip? 5.x BSP Samsung Are they still selling this phone or is it important? 5.x Upgrade Verizon Are customers still buying this?5.x Gets to Users November 2014
  • 193.
    193 4.5. Upgrade to6.x/Marshmallow? October 2015 6.x/Marshmallow Qualcomm Really? ??? Samsung Really, Really?? ??? Verizon Really, Really, Really??!?!?!
  • 194.
    194 5. Treble's IntendedRelease Flow ● Initial release flow ● New internals paradigm ● Overall reworked internals ● Targeted upgrade flow ● Theory of future release cycles ● Requirement
  • 195.
    195 5.1. Initial ReleaseFlow 8.x Release QualcommQualcomm 8.x BSP Samsung 8.x-based SKU Verizon 8.x-based Device
  • 196.
  • 197.
  • 198.
  • 199.
    199 5.5. Theory ofFuture Release Cycles 9.x Release 10.x Release ...
  • 200.
    200 5.6. Requirement ● Google mustcontinue to support old vendor interfaces. ● For an initial 8.x device, future framework release must support 8.x hardware enablement: ● 9.x / P ● 10.x / Q ● 11.x / R ● ... ● Aim seems to be 4-5 releases
  • 201.
    201 6. Underneath theFramework ● Architecture ● Integration points ● Certification before Treble ● Certification after Treble ● What's added by Treble?
  • 202.
  • 203.
  • 204.
    204 6.3. Certification BeforeTreble Compatibility Test Suite
  • 205.
    205 6.4. Certification AfterTreble Compatibility Test Suite SE Vendor Test Suite Vendor Test Suite
  • 206.
    206 6.5. What's addedby Treble? ● Linux kernel requirements ● HIDL – Hardware Interface Definition Language ● VNDK – Vendor NDK ● VINTF – Vendor Interface ● VTS – Vendor Test Suite
  • 207.
  • 208.
    208 7. Linux Kernel ● Basics ● Releaseflow ● Real-life ● Treble and the kernel ● Links
  • 209.
    209 7.1. Basics ● Necessary forAndroid ● Existed prior to Android ● Decision to use based on Linux succcess ● Google downstream from kernel developers
  • 210.
  • 211.
    211 7.3. Real-Life ● End-of-Life kernelsvery common on Android ● Security issues ● While invisible, major implications for user ● Inconsistent kernel versions between vendors ● Inconsistent updates between vendors
  • 212.
    212 7.4. Treble andthe Kernel ● Separate deliverables based on each player's role in the update ecosystem. ● VTS-enforced aspects ● Basic rules for: ● Kernel versions – use of LTS ● Basic config ● System call ABI/API ● FS + FS features ● LTS 4.4 supported for 6 years instead of 2 ● Kernel customization through: ● Kernel config overrides ● Loadable modules ● DT overlays
  • 213.
    213 7.5. Links ● Main docfrom Google: ● https://source.android.com/devices/architecture/kernel/ ● LTS: ● https://www.kernel.org/category/releases.html
  • 214.
    214 8. HIDL ● HAL's role ● TraditionalHAL before 8.x ● HIDL ● Links
  • 215.
    215 8.1. HAL's Role ● Per-device-typehardware abstraction ● Example: ● SurfaceFlinger uses hwcomposer HAL ● Location uses gps HAL ● Lights uses lights HAL ● Etc. ● Google specifies HAL signature ● Manufacturer/SoC vendor provides HAL implementation ● Reference implementations: ● Leads devices found in AOSP ● SoC vendor reference designs/boards in BSP
  • 216.
    216 8.2. Traditional HALBefore 8.x ● Google specifies HALs as “C” header files ● HAL module author uses header in implementation ● Resulting binary shipped as part of release ● Modules loaded at boot time by system services ● Headers could (and did) change between versions ● Required reworking, rebuilding, reshipping new version ● To update to a new version of Android: ● All modules had to be updated, be they trivial or difficult
  • 217.
    217 8.3. HIDL ● “Hardware InterfaceDefinition Language” ● New layer under system services ● Formalized and versioned HAL interface definitions ● Similar to AIDL, yet different ● Example HIDLs in 8.x/Oreo: ● graphics/composer 2.1 ● gnss 1.0 ● Etc. ● Once published, a given HIDL definition is immutable: ● Even in 9.x/P, graphics/composer 2.1 and gnss 1.0 will be the same as in 8.x. ● Fresh port assumes using latest HAL sig available ● Most importantly: ● Modules created against a given signature should continue to work so long as that signature is supported. ● Depends on Google, but incentives are aligned ● More on this in tomorrow's presentation
  • 218.
  • 219.
  • 220.
    220 9.1. Before ● “Anything goes”under the hood ● Sometimes taken to extremes ● Ex. major handset manufacturer w/ hot new device: ● Expecting: – Trade press scrutiny – Benchmarks ● So ... tweak everything for performance and battery: – Libraries – Core components – Anything and everything under the sun ● Result: Significant delta between canonical AOSP and real code/binaries shipping in devices. ● Therefore: Difficult to upgrade
  • 221.
    221 9.2. What VNDKDoes ● Provides a pre-defined way to mitigate/manage differences between Google-minted libs and vendor libs. ● Quite a few concepts introduced by VNDK to define library categories and explain how they are to be used. ● Boring/Tedious explanation (very dry) ● Refer to official doc ● Will need to assign this to someone on your team ● Google is trying to play funambulist on this
  • 222.
  • 223.
  • 224.
    224 10.1. Basics ● Need toformalize version “handshake” between device and OTA service on upgrade. ● Specifically, need to match: ● HIDL versions ● Kernel specifics ● SE policies ● Android Verified Boot (AVB) version ● Solution: ● Vendor Interface Object (VINTF)
  • 225.
  • 226.
    226 10.3. Details ● Device manifest: ● Isdevice's HW enablement supported by framework? ● Framework manifest: ● Does new framework provide what the device needs? ● Device compatibility matrix: ● What does device expect of new framework? ● Framework compatibility matrix: ● What does new framework expect of device? ● Google doc specifies: ● Manifest format ● Compatibility matrices ● Matching rules ● Need a good understanding as well ● Likely needs a person to be responsible for this as well
  • 227.
  • 228.
    228 11. VTS ● Similar toCTS ● Ensures that all the above is followed ● Test categories: ● HIDL HAL Tests ● Kernel Tests ● LTP ● Linux Kselftest ● VNDK (Vendor Native Development Kit) Tests ● Performance Tests ● Fuzz Tests ● Security Tests ● Even w/o certification, passing CTS will simplify OTA
  • 229.
    229 ● Links: ● Main doc: – https://source.android.com/compatibility/vts/ ● Moredetails (user manual, etc.): – https://android.googlesource.com/platform/test/vts/+/ master/README.md
  • 230.
    230 12. Implications ● Significant reductionin customization for GMS ● Non-exhaustive no-go list: ● System service internals ● HAL definition reworking/extension ● Core library replacement by tweaking dependent components' APIs ● Tweaking existing SE policies ● Any change that impacts OTA ● Any change that breaks VTS ● Even permitted changes are complex, ex: ● Tweaking libraries vs. VNDK rules ● Using vendor-specific services instead of tweaking existing ones
  • 231.
    231 ● Big benefit inadhering to “vanilla” even if no GMS interest: ● Simplified OTA ● If no GMS, still as open as before to tweak everything: ● Price = reduced OTA capability, likely no path to ugprade, etc. ● Greater scrutiny required over SoC/partner work to ensure Treble “conformance”. ● Incentive is there for SoC vendors since some of their customers need GMS certification. ● Varying degrees of quality from board vendors and outsourcing partners: ● Do your homework
  • 232.
    232 13. Recommendations ● Several yearsbefore Treble benefits materialize ● Solid ground established by Google ● Likely some organic learning left to iron kinks out ● In the mean time: ● Make sure you have a firm understanding of how Treble changes your Android device design, development, integration and support plans. ● Have your technical teams review the Treble documentation made available by Google and possibly seek training so they can start familiarizing themselves with its intricacies. ● If certification is on your agenda, start paying special attention to the VTS in your planning. If you have CTS as part of your checklists, a good start is adding equivalent entries for VTS. ● When selecting partners or suppliers, make sure their work and/or the software they deliver falls in line with Treble's requirements, especially if certification is a target.
  • 233.
    233 Treble’s HIDL inDetail 1. Architecture Recap 2. Basics 3. HAL Architecture Rework 4. Walkthrough 5. Adding a New HIDL 6. Support Infrastructure
  • 234.
  • 235.
    235 2. Basics ● HAL's role ● TraditionalHAL before 8.x ● HIDL ● Links
  • 236.
    236 2.1. HAL's Role ● Per-device-typehardware abstraction ● Example: ● SurfaceFlinger uses hwcomposer HAL ● Location uses gps HAL ● Lights uses lights HAL ● Etc. ● Google specifies HAL signature ● Manufacturer/SoC vendor provides HAL implementation ● Reference implementations: ● Leads devices found in AOSP ● SoC vendor reference designs/boards in BSP
  • 237.
    237 2.2. Traditional HALBefore 8.x ● Google specifies HALs as “C” header files ● HAL module author uses header in implementation ● Resulting binary shipped as part of release ● Modules loaded at boot time by system services ● Headers could (and did) change between versions ● Required reworking, rebuilding, reshipping new version ● To update to a new version of Android: ● All modules had to be updated, be they trivial or difficult
  • 238.
    238 2.3. HIDL ● “Hardware InterfaceDefinition Language” ● New layer under system services ● Formalized and versioned HAL interface definitions ● Similar to AIDL, yet different ● Example HIDLs in 8.x/Oreo: ● graphics/composer 2.1 ● gnss 1.0 ● Etc. ● Once published, a given HIDL definition is immutable: ● Even in 9.x/P, graphics/composer 2.1 and gnss 1.0 will be the same as in 8.x. ● Fresh port assumes using latest HAL sig available ● Most importantly: ● Modules created against a given signature should continue to work so long as that signature is supported. ● Depends on Google, but incentives are aligned ● More on this in tomorrow's presentation
  • 239.
  • 240.
    240 3. HAL ArchitectureRework ● Overall architecture ● Detailed architecture / Java ● Detailed architecture / C++
  • 241.
  • 242.
  • 243.
  • 244.
  • 245.
    245 4.1. JNI Layer ● JNIJava<->C/C++ method/function registration -- same before and after Treble: ● http://aosp.opersys.com/xref/android-8.1.0_r9/xref/frameworks/base/services/java/com/android/server/SystemServer.java ● http://aosp.opersys.com/xref/android-8.1.0_r9/xref/frameworks/base/services/java/com/android/server/SystemServer.java#367 ● System.loadLibrary("android_servers"); ==> Loads libandroid_servers.so ● This file defines which JNI files to compile into libandroid_servers.so: ● http://aosp.opersys.com/xref/android-8.1.0_r9/xref/frameworks/base/services/core/jni/Android.mk ● Including: com_android_server_lights_LightsService.cpp ● This file defines the rules to build libandroid_servers.so: ● http://aosp.opersys.com/xref/android-8.1.0_r9/xref/frameworks/base/services/Android.mk ● Another file compiled into libandroid_servers.so is onload.cpp: ● http://aosp.opersys.com/xref/android-8.1.0_r9/xref/frameworks/base/services/core/jni/onload.cpp ● That file contains a function called: JNI_OnLoad() ● JNI_OnLoad() is automatically called by ART when libandroid_servers.so is loaded. ● JNI_OnLoad contains calls to JNI registration functions, such as register_android_server_LightsService(env); ● http://aosp.opersys.com/xref/android-8.1.0_r1/xref/frameworks/base/services/core/jni/ com_android_server_lights_LightsService.cpp:register_android_server_LightsService() ● JniRegisterNativeMethods() ● jniRegisterNativeMethods() calls into the ART VM to register C/C++ calls against a Java class.
  • 246.
    246 4.2. HIDL Layer ● http://aosp.opersys.com/xref/android-8.1.0_r9/xref/frameworks/base/services/ core/java/com/android/server/lights/LightsService.java: ● LightsServiceconstructor ● setLightLocked calls on setLight_native ● http://aosp.opersys.com/xref/android-8.1.0_r9/xref/frameworks/base/services/ core/jni/com_android_server_lights_LightsService.cpp:setLight_native() ● LightHal::associate(); ● Ilight::getService(); ● http://aosp.opersys.com/xref/android-8.1.0_r9/xref/hardware/interfaces/light/2.0/ default/Light.cpp:HIDL_FETCH_ILight() ● GetLightDevice() ● hw_get_module () ● dlopen() ==> results in lights.[hw-board].so to be loaded
  • 247.
    247 4.3. HIDL Glue ● Thereare two main paths with HIDL: ● Same-Process (passthrough) ● Binderized ● This build file can generate BOTH options: ● http://aosp.opersys.com/xref/android-8.1.0_r9/xref/hardware/interfaces/light/2.0/default/Android.mk – android.hardware.light@2.0-impl.so ==> default same-process implementation – android.hardware.light@2.0-service ==> binderized remote process ● The default binderized process in the case of lights (i.e. android.hardware.light@2.0-service) essentially loads android.hardware.light@2.0-impl.so. ● Example *legacy* lights module implementation: ● http://aosp.opersys.com/xref/android-8.1.0_r9/xref/device/huawei/angler/liblight/lights.c ● This is the file that would be calling into drivers in the kernel. ● The decision to use passthrough vs. binderized service depends on the board-specific manifest.xml: ● http://aosp.opersys.com/xref/android-8.1.0_r9/xref/device/generic/goldfish/manifest.xml
  • 248.
    248 5. Adding aNew HIDL ● New interface definition ● Use of update-makefiles.sh ● Use of hidl-gen ● See/implement default implementation ● Tweak default implementation makefiles ● Add entry in product manifest
  • 249.
    249 6. Support Infrastructure ● HIDLtools (host + device) + libraries ● Manifest file parts + device-specific mk files ● Online doc/reference ● On-device: ● File locations ● Loaded files in address space ● Processes ● Etc.
  • 250.
  • 251.
    251 Acknowledgements: ● Some figures andsnippets taken from Google's Android “Dev Guide” at developer.android.com distributed under the Apache 2.0 license.